各省辖市人民政府、济源示范区管委会,省人民政府各部门:
现将《河南省“十四五”制造业高质量发展规划》《河南省“十四五”现代服务业发展规划》印发给你们,请认真贯彻实施。
河南省人民政府
2021年12月31日
河南省“十四五”制造业高质量发展规划
“十四五”时期是我省确保高质量建设现代化河南、确保高水平实现现代化河南开局起步的五年,也是加快制造业优势再造、换道领跑的五年。为进一步推进制造业高质量发展,努力建设全国重要的先进制造业强省,根据《河南省国民经济和社会发展第十四个五年规划和二○三五年远景目标纲要》,制定本规划。
第一章 河南制造站在高质量发展新起点
第一节 “十三五”发展成就
“十三五”期间,面对错综复杂的国内外经济形势,我省深入贯彻习近平总书记关于制造强国的重要论述和视察河南重要讲话重要指示,坚持把制造业高质量发展作为主攻方向,深化制造业供给侧结构性改革,加快制造业“三个转变”,持续深入打好转型攻坚战,制造业高质量发展站在了历史的新起点。
规模效益持续提升。全省工业增加值从2016年的1.55万亿元提高到2020年的近1.78万亿元,规模总量稳居全国第5位、中西部地区第1位。智能终端、新能源客车、盾构装备、超硬材料等主要产品产量位居全国前列,制造业对支撑全省经济发展起到了顶梁柱、压舱石、定盘星的作用。
产业结构明显优化。装备制造、食品等五大主导产业比重从2016年的44.4%提高到2020年的46.8%,战略性新兴产业比重从11.2%提高到22.4%,高技术产业增加值占工业增加值比重从8.7%提高到11.1%。国家级新型工业化产业示范基地达到13个,基本建成装备制造、食品2个万亿级产业集群。
创新能力大幅提高。全省规模以上工业企业研发投入占营业收入比重由2016年的0.5%提高到2020年的1.41%,全省规模以上高新技术产业增加值平均增长11.7%,占全省规模以上工业增加值的比重从34.9%上升到43.4%,工业企业技术改造投资年均增长42.5%。国家级创新载体达到179家,智能农机创新中心成功创建为国家级制造业创新中心。
企业实力显著增强。百亿级制造业企业达到42家,境内外上市企业124家,中小企业数量从43.44万家增长到54.05万家,从业人员数量从1236.73万人增加到1321.02万人。创建国家级技术创新示范企业8家、质量标杆企业15家、制造业单项冠军企业23家、专精特新“小巨人”企业92家。
融合赋能加速渗透。数字赋能作用持续增强,制造业与新一代信息技术、制造业与现代服务业融合步伐加快,“两化”(信息化和工业化)融合发展指数提高到53.2,创建国家制造业与互联网融合发展试点示范25个、工业互联网试点示范8个、大数据产业发展试点示范13个、服务型制造示范10个,建成省级智能工厂(车间)571个、工业互联网平台25个,累计10万余家企业上云。
绿色发展进展明显。全省规模以上单位工业增加值能耗累计下降35.75%,创建国家级绿色工厂115个、绿色园区10个、绿色供应链示范企业10家、绿色设计产品32个,9家企业获得国家级能效、水效“领跑者”称号。危化品生产企业“退城入园”稳步推进,水泥、碳素、铸造等领域过剩与落后产能得到有效化解和淘汰。
开放合作更加紧密。充分发挥陆上、海上、空中、网上四条丝绸之路的开放优势,持续扩大开放通道,融入“一带一路”建设,连续举办中国(郑州)产业转移系列对接活动、中国河南国际投资贸易洽谈会等重大招商活动,豫京、豫沪、豫浙、豫苏等跨区域合作不断深入,全省承接先进制造业亿元以上重点项目3422个,实际到位省外资金1.2万亿元,华为、上汽、格力等一大批新兴产业和先进制造业项目布局我省。
第二节 “十四五”面临形势
“十四五”时期是我国全面建成小康社会、实现第一个百年奋斗目标之后,乘势而上开启全面建设社会主义现代化国家新征程、向第二个百年奋斗目标进军的第一个五年。我省制造业高质量发展的环境和条件发生了新变化,总体上仍处于重要战略机遇期。
主要机遇与有利条件。一是科技和产业变革加速创新融合的机遇。新一轮科技革命和产业变革深入发展,互联网、大数据、人工智能等新一代信息技术与实体经济加快融合,融合发展成为制造业高质量发展的鲜明特征,国际国内众多地区在很多领域均处在同一起跑线上,可通过“换道超车”促进全省制造业加速向数字化、集群化、智能化、绿色化、服务化转型。二是国家战略叠加的机遇。国家构建新发展格局、促进中部地区崛起、黄河流域生态保护和高质量发展三大战略深入实施,多领域战略平台融合联动叠加效应持续显现,为我省制造业高质量发展提供了更加广阔的空间,为机遇性、竞争性、重塑性变革提供了方向。三是我省战略腹地综合效应日益凸显。我省处在连接东西、贯穿南北的战略枢纽位置,亿万人口大省新型城镇化和乡村振兴蕴含的内需潜力持续激发,我省可利用交通区位、内需规模以及产业门类齐全、体系完备的优势,加速补齐短板、重构产业链供应链,在国内大循环和国内国际双循环中成为关键环、中高端。
主要挑战与制约因素。一是国际形势复杂多变,不确定性增大。国际贸易摩擦加剧、逆全球化升温,制造业受发达国家高端挤压和其他国家中低端抢占的态势有增无减,新冠肺炎疫情影响广泛深远,全球产业链供应链区域化、本地化加速调整,产业链、供应链、价值链加速重构,我省制造业参与国际分工和国际合作,获取先进技术与推动产业升级的难度加大。二是区域竞争日趋激烈。全国各地围绕高质量发展的新要素展开全面竞争,我省技术、资本、人才等发展要素仍然匮乏,产业发展内生动力不足,对高端产业要素的吸引能力不强,招商引资难度增加。三是我省制造业发展仍存在“大而不强、大而不优、大而不新”问题,产业结构仍然不合理,产业创新能力仍然薄弱,产业链现代化水平仍然不高,产业链上中下游衔接仍然不紧,缺少具有产业链控制力的龙头企业和深耕细分领域的冠军企业。
综合研判,“十四五”期间我省处于高质量建设现代化河南、高水平实现现代化河南的关键阶段,制造业处于质量变革、效率变革、动力变革的关键期,数字赋能、智能提升、绿色低碳的加速期,提升产业基础高级化、产业链现代化水平的攻坚期,加快承接产业转移、主动融入国内国际双循环的黄金机遇期。
第二章 开启建设先进制造业强省新征程
第一节 指导思想
以习近平新时代中国特色社会主义思想为指导,深入贯彻习近平总书记视察河南重要讲话重要指示,锚定“两个确保”,实施“十大战略”,完整、准确、全面贯彻新发展理念,坚决把制造业高质量发展作为主攻方向,以深化供给侧结构性改革为主线,统筹推进提质发展传统产业、培育壮大新兴产业、前瞻布局未来产业,推动“河南制造”进入国内大循环和国内国际双循环的关键环、中高端,建设高能级创新生态、高赋能智能制造、高耦合“两业”融合、高质量群链共生、高融通企业发展、高水平产业平台、高层次开放合作、高覆盖绿色制造、高协同区域发展体系,推动产业链、创新链、供应链、要素链、制度链“五链”深度耦合,加快形成“能级更高、结构更优、创新更强、动能更足、效益更好”的先进制造业体系,推动全省制造业向着“大而优、大而新、大而强”和“高又快、上台阶”迈进,为确保高质量建设现代化河南、确保高水平实现现代化河南提供强大支撑。
第二节 战略任务与导向
战略任务。提质发展材料、装备、汽车、食品、轻纺5大传统产业,培育壮大新一代信息技术、高端装备、新材料、现代医药、智能网联及新能源汽车、新能源、节能环保7大新兴产业,前瞻布局氢能和储能、量子信息、类脑智能、未来网络、生命健康、前沿新材料6大未来产业,着力构筑“以传统产业为基础、新兴产业为支柱、未来产业为先导”的先进制造业体系。
战略导向。为完成构筑先进制造业体系的战略任务,加快产业基础高级化、产业链现代化,建设先进制造业强省,坚持以下战略导向:
——坚持创新驱动。把创新摆在发展的逻辑起点、现代化建设的核心,围绕创新链布局产业链,产业链引导创新链,构建一流创新生态,打造先进制造业发展的主引擎。
——突出优势再造。通过再造整合重组巩固提升已有优势,加快培育新的比较优势、竞争优势,推动交通优势向枢纽优势转变,产业基础优势向产业链供应链优势转变,内需规模优势向供需协同优势转变。
——推动数字化转型。发挥数字经济引领作用,聚焦新型基础设施建设,发展数字核心产业,全面提升数智赋能水平,促进信息化与工业化、制造业与服务业深度融合。
——加快换道领跑。坚持“优中培新”“有中育新”“无中生有”,聚焦新基建、新技术、新材料、新装备、新产品、新业态,在未来产业上前瞻布局,在新兴产业上抢滩占先,在传统产业上高位嫁接,培土奠基生态圈层,抢占产业发展制高点。
——注重绿色低碳。把握政策导向,突出“双控”倒逼,围绕碳达峰、碳中和目标节点,严控“两高一危”项目,发展绿色能源,壮大绿色产业,推动重点行业有序达峰,实现工业文明和生态文明协调发展。
——强化“项目为王”。牢固树立“项目为王”的鲜明导向,强化企业市场主体地位,把项目建设作为制造业高质量发展主抓手,围绕“三个一批”,从项目切入、以项目推动、用项目支撑,不断催生调结构突破点、新动能生长点、稳增长关键点。
第三节 发展目标
到2025年,制造业比重保持稳中有升,传统产业转型基本实现高位嫁接,新兴产业培育取得重大进展,未来产业布局实现重点突破,“五链”深度耦合格局全面形成,高质量发展态势更趋巩固,产业链现代化水平显著提升,基本建成链群完整、生态完备、特色明显、发展质量效益显著的先进制造业强省。
综合实力更强。规模以上制造业增加值年均增长7%左右,制造业增加值占全省生产总值的比重达到30%以上,新增25家左右百亿级“头雁”企业,形成7个万亿级、3个5000亿级先进制造业集群,30个左右千亿级现代化产业链,打造2—3个具有世界影响力的先进制造业集群。
产业结构更优。未来产业形成赛道领跑新优势,新兴产业发展成为新支柱,其增加值占规模以上工业增加值的比重提高到30%以上,传统产业加速高位嫁接,形成“以未来产业为先导、新兴产业为支柱、传统产业为基础”的现代产业新体系。
创新能级更高。一流创新生态基本形成,100项产业基础“卡脖子”项目技术突破并推广,实现规模以上工业企业研发活动全覆盖,重点领域创新能力达到国内领先水平。
质量品牌更好。制造业质量竞争力指数达到84.5,全省规模以上制造业劳动生产率年均增速7%左右,主要工业品质量标准达到国内先进水平,品牌附加值和品牌经济比重不断提高。
融合赋能更广。“两化”融合基础环境进一步改善,“两化”融合发展指数达到62,智能制造就绪率达到13%,制造业数字化、网络化、智能化取得明显进展,智能制造建设模式有效推广。
绿色含量更足。绿色制造技术在重点领域得到广泛应用,规模以上单位工业增加值能耗下降22%以上,一般工业固体废物综合利用率达到83%,用能效率和资源集约利用水平显著提升。

到2035年,制造业在国民经济发展的作用日益突出,传统产业、新兴产业、未来产业融通发展的先进制造业体系基本建成,发展质量和效益大幅提升,全国先进制造业强省地位更加稳固。
到2050年,现代制造业体系全面形成,制造业综合实力进入全国前列,建成全球领先的技术体系和产业体系,全面建成全国先进制造业强省。
第三章 推进新型化,提质发展传统产业
坚持“高端化、智能化、绿色化、服务化”转型方向,以材料、装备、汽车、食品、轻纺为重点,推进科技赋能增效,加快制造模式新变革和“材料+装备+品牌”提升,推动产业链向中高端延伸。
第一节 材料工业
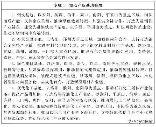
巩固钢铁棒材、板材、管材等品种优势,做优钢铁终端产品,推动钢铁企业建设大型废钢回收加工配送中心,支持钢铁企业发展下游用钢产业和服务型钢铁制造,完成钢铁行业兼并重组,推动钢铁行业加快向先进金属材料转型。适度保持电解铝规模,延伸铝加工产业链条,加强再生铝利用,做优铝板、带、箔等优势产品,大力发展铝精深加工产品,推行“原材料+制成品”特色集群模式;发展铅、锌深加工高端产品,实现产品合金化和制品化,加强再生铅锌回收利用;大力发展铜深加工产品和铜基新材料,推动铜资源循环再利用,推动有色金属向先进合金材料转型。提高高标号水泥比重,鼓励大型水泥企业集团开发水泥多功能复合产品,推动水泥企业向装配式建筑发展,支持水泥企业开展水泥窑协同处置城市和工业固体废物的技术研发和应用;加快平板玻璃向多功能型玻璃发展,重点发展高强基板玻璃、真(中)空玻璃、低辐射镀膜玻璃板材、光伏光热一体化玻璃等新型玻璃制品;加速普通耐材向高品位耐火原料、功能新材料、环境友好型耐材发展;积极发展可再生资源建材、固体废物再利用建材、纳米建材、节能环保建材、智能墙材等,加快研发生产高强度、高保温、装饰一体化的新产品,推动建材行业向新型绿色化转型。推广“降油增化”技术,推进石油化工炼化一体化发展,培育精细化工产业,推动向功能化学品、专用化学品发展;以煤基醇醚酸氨及深加工为重点,以合成纤维、工程塑料、可降解环保材料、聚碳新材料等为突破口,建成“一头多尾”、产品多元的国内一流现代煤化工基地;巩固氯碱、纯碱、岩盐等优势,拓宽氯气、氢气下游应用,延伸发展高端下游产品,建设全国特色盐化工产业基地;加快化工产业向精细化工和化工新材料转型。

第二节 装备制造
巩固提升电气装备、农机装备、矿山机械、盾构装备和起重机械等5大领域优势,围绕特高压建设,推动输、变、配等领域优势单体装备向成套装备转变,大力发展新能源装备、智能电网用户端设备以及大容量超高速永磁电机、高端重型电机等核心装备。发挥粮食生产与加工大省的综合优势,推动拖拉机、田间管理与收获等传统农机装备向智能大马力拖拉机、耕种管收全程机械化作业装备、设施农业装备、适合丘陵山区使用的智能化农机装备、低碳保质粮油产品干燥装备和现代畜牧养殖的智能化装备转变。推动采矿、矿物加工、矿物输送装备向成套化、低碳化、智能化转变,发展“设计+生产+施工+运维+服务”的矿山装备产业链。加大桥式起重装备、门式起重装备、防爆起重装备、抓斗起重装备、悬臂起重装备等产品的智能化研发力度,推动大型化、智能化、服务化、国际化转型,打造一批“大国重器”。
第三节 汽车工业
发挥客车整车企业优势,打造世界级客车生产基地。强化与国内外汽车集团的战略合作,发展中高级轿车、SUV(运动型多用途汽车)、MPV(多用途汽车)、皮卡等车型,加快车型升级换代和新车型投放速度。大力发展高品质转向器、减振器、传动轴、凸轮轴、汽车空调、汽车水泵、气缸套、进排气歧管、插接件、滤清器、轮胎、制动器、轮毂等零部件,引导企业协同攻关零部件系统集成技术,向新能源汽车零部件转型。以行业骨干企业为依托,重点发展高性能半挂车、冷藏保温车、道路施工和维护管理专用车、油田装备专用车、重型自卸车、环卫特种车、物流及特殊应急专用车等,推动专用车向新能源及系统综合利用转变。
第四节 食品工业
以肉制品、面制品、乳制品为重点,推动速冻面米、速冻畜禽肉类、速冻果蔬类、速冻调理食品发展,强化个性化精准营养产品研发,丰富新型速冻食品种类,加快速冻食品加工数字化、智能化,增创冷链食品品牌,着力构建从原料供应、生产加工、产品贮藏、运输、配送销售到消费的完整产业链条,建成全国重要的冷链食品生产基地。发挥特色农产品优势,推动由农产品资源优势向产品优势转变,研发以谷物、豆类、畜禽肉、杂粮、果蔬等为原料的即食休闲产品,推动红枣、食用菌、板栗、山药、核桃、茶油等特色农产品深加工,开发功能性食品和药食同源产品,拓展旅游、航空、高铁休闲食品种类。建立“产—购—储—加—销”一体化发展的绿色食品产业生态圈,推动我省由“国人厨房”向“世界餐桌”跨越。到2025年,形成万亿级产业规模。

第五节 轻工纺织
重点发展现代纺织服装、智能家居及家电产业,建成全国万亿级轻纺产业基地。大力发展高端棉纺、绿色纤维、特种面料、品牌服装,积极发展医疗、汽车、建筑、包装等领域产业用纺织品,积极开发老年用及适老型纺织品,补齐新型面料染整短板,建设纺织服装产业工业设计中心,依托纺织服装创意设计园区,着力打造女装、童装、针织服装、羽绒服、职业装、丝绸、鞋帽等区域品牌,加快培育直播、新零售等新型销售模式,推动纺织服装向品牌化、创意化转变,建成全国知名的品质纺织服装产业基地。强化智能家居产品研发,积极培育大规模个性化定制示范企业,推动线上线下融合发展。加快发展冰箱、空调等智能家电产品,积极承接智能家电产业转移,推进皮革、工美等轻工行业集群化发展,建成全国重要的智能家电及特色轻工产业新高地。
第四章 激发新动能,培育壮大新兴产业
以新一代信息技术、高端装备、新材料、现代医药、新能源及智能网联汽车、新能源、节能环保为重点,提升产业基础能力,推动创新突破和融合应用,加快细分领域建链延链补链强链,着力打造一批千亿级集群和现代化产业链,构建具有战略性、全局性和河南特色的新兴产业生态体系。
第一节 新一代信息技术
聚焦“补芯”“引屏”“固网”“强端”,重点做强新型显示和智能终端、智能传感器、网络安全、5G及先进计算等产业链,加快培育集成电路、光通信、汽车电子等产业链,着力形成“芯屏网端器”产业生态圈。到2025年,建成全国新兴的万亿级新一代信息技术产业高地。
新型显示和智能终端。坚持“龙头带动、屏端联动、集群配套、链式延伸”,重点引进OLED(有机发光二极管)、MicroOLED(有机发光二极管微显示技术)等显示面板项目,提升5代薄膜晶体管液晶显示器生产项目产业化能力。依托现有产业基础,发展高世代玻璃基板、靶材、电子特气、显示模组等配套产品。稳定富士康智能手机生产,积极引进国产中高端手机生产项目,巩固提升智能手机整机制造水平。加快引进和培育4K/8K超高清液晶电视、VR/AR/MR(虚拟现实/增强现实/混合现实)设备、车载显示终端、智能家居终端等项目。培育超高清视频产业,推动上下游配套产业集聚。加快发展计算机产业,推进国产化进程,深化与行业龙头企业的合作,积极承接产业转移,建设许昌黄河鲲鹏等计算产业硬件生产基地,打造千亿级产业集群。
智能传感器。巩固气体、红外等传感器优势,重点发展基于MEMS(微机电系统)工艺的智能传感器,加快MEMS研发中试平台建设,补齐以特色半导体工艺为代表的技术短板,提升世界传感器大会影响力,建设郑州·中国智能传感谷以及开封、洛阳、新乡、鹤壁、三门峡、南阳等各具特色的智能传感器产业园区,打造“研发设计—材料设备—芯片制造—封装测试—系统/应用”产业链,形成智能传感器、物联网联动发展新格局。
网络安全。以安全芯片为主攻方向,大力发展国密安全芯片、安全终端与安全软件。重点发展网络安全、涉密信息安全、云安全、数据安全、工控安全等产品。培育壮大安全终端制造业,提升安全服务能力。高标准建设网络空间城市安全竞争靶场,打造国家级信息安全检测中心,争创国家级网络安全产业示范园区。
5G及先进计算。做强5G智能终端产业,提升5G设备用材料、部件等配套能力,加快发展基于5G应用的软件产业,引进龙头企业和科研机构参与5G相关标准制定、产品研发等,开展“5G+”应用场景试点示范,推进5G与新一代信息技术融合,突破一批“5G+集成应用”技术。加快推进5G网络建设,巩固我省5G网络枢纽地位,建设全国5G产业发展高地和场景应用示范区。
集成电路。重点发展集成电路设计、专用芯片制造封装、专用材料等领域。积极引进集成电路设计、大尺寸硅片、功率器件、射频芯片、显示驱动芯片、传感芯片等项目。大力发展电源管理芯片、电子级硅和砷化物基底材料、电子特气、封装材料等细分领域,建设全国专用芯片产业和封装测试基地。
光通信。加快研发高端光纤连接器、新型超低衰减光纤、特种光纤、光收发模块等高端产品。深耕光纤光缆、连接器件等细分领域,积极培育激光器芯片、光探测器芯片、配套集成电路芯片、光子芯片等,积极引进和培育光纤预制棒、关键材料等上下游相关企业,完善光通信产业链条,打造有“芯”的“中原光谷”,建设全国重要的光通信产业基地。
汽车电子。加快中高端汽车电子产品研发,积极发展新能源汽车电机、电控、电池管理、功率器件、高压线束、电子转向、电子仪表、车载芯片等特色产品,大力引进动力控制系统、底盘与安全系统、车身电子控制等领域优势企业,努力建成中西部重要的车载电子电器集中地。
软件和信息技术服务。巩固轨道交通(运输)、教育教学、物联网、税务、金融等优势领域软件产品。加快垂直电商平台、工业互联网平台以及系统集成、数据服务等领域的软件开发和应用,加快软件与新一代信息技术融合创新应用,围绕重点行业需求构建智能软件产业生态体系。完善软件正版化管理制度,引导企业建设软件开源生态。建设一批软件产业园,争创国家级软件名园。支持具备条件的地方创建中国软件特色名城。
第二节 高端装备
聚焦轨道交通装备、数控机床及增材制造、机器人及无人机、航空航天等高端装备,推动大型装备成套化、智能化、服务化转型,积极培育激光加工、工业CT等前沿装备产业,到2025年,打造一批辐射带动力强、具有国际竞争力的先进新装备,抢占产业竞争制高点。
轨道交通装备。积极发展地铁、有轨电车、城际列车和动车组等多系列产品,围绕整车修造需求,强化轴承、信号系统、监控系统以及综合供电自动化系统等关键配套,推动轨道交通装备、智能化系统、基础零部件协同发展,打造千亿级轨道交通装备产业基地。
数控机床及增材制造。巩固提升轴承、锻压等行业专用机床竞争优势,扩大中高端数控机床规模,重点发展面向汽车、航空航天等领域的五轴以上加工中心等高端产品。加大国内外优势企业的引进力度,研发工业激光器及成套设备技术,扩大高功率、高精度激光加工装备产业规模。重点突破基于增材制造的金属材料,发展激光、电子束、离子束及其他能源驱动的主流工艺装备。
机器人及无人机。发展焊接、搬运、装配、喷涂等工业机器人以及消防、巡检、物流等特种机器人。开展机器人本体技术、控制技术、系统集成技术等研发及产业化,提升机器人产品质量和品质。加强无人机设计、制造、测试、集成开发等关键技术攻关,积极研制针对农林植保、航拍、航空测绘等多场景应用智能无人机,支持建设无人机产业园区和试飞基地。
航空航天装备。发展高端系列泵阀产品、宇航级管路件、高端航空航天发动机管路系统等,推动航天特色连接器等在宇航产品上批量应用,加强高端紧固件新型材料应用等技术研究。发展通用航空研发制造链,培育1—2家具有一定国内影响力和竞争力的通用航空整机制造企业,推动一批航空维修项目落户,建设国内重要的航空修造基地。
大型成套装备。突破综采综掘、选矿成套核心技术,形成领先的矿山成套装备系列产品。围绕智能电网建设新需求,重点发展特高压输变电成套装备、智能输变电成套装备。大力发展新型盾构机、大型路面施工机械、煤矿智能国产综采成套装备、大型智能起重机、新型高效发电设备,加快发展制造服务化和服务型制造,打造国际一流的高端工程装备产业集群。加快农机装备与互联网、大数据、智能控制、卫星定位等信息技术深度融合,提升农业装备智能化水平。

第三节 新材料
依托现有产业基础,瞄准未来发展方向,聚焦先进金属材料、新型功能材料、高性能尼龙材料,不断优化产品品种结构,建设新材料从研发、设计、生产到应用的产业体系,实现从材料到器件到装备的跃升。到2025年,形成万亿级产业规模,建成具有全国重要竞争力和影响力的新材料产业基地。
先进金属材料。大力发展高品质先进钢材,引导企业开发高品质特殊钢、高性能海洋工程用钢、高端装备用特种合金钢、核心基础零部件用钢等“特、精、高”关键品种。加快发展先进铝合金材料,强化研发航空航天用、汽车用、电子信息材料用等高端铝合金产品。大力开发高性能铜板带箔产品和铜基新材料,提高中高端铜精深加工产品比例。努力突破镁合金结构性材料关键技术,推动镁产业与汽车、军工、电子信息和轨道交通等产业深度融合发展,巩固提升鹤壁“中国镁谷”的形象力、品牌力和影响力。延伸钨钼钛锆精深加工产业链,推动向高精尖制品延伸。
新型功能材料。围绕新能源、集成电路、新型显示等发展需求,重点发展电子级多晶硅、电子级玻璃纤维、电子级化学品、高端盖板玻璃、高纯度碳基等关键材料,打造千亿级电子材料产业。巩固人造金刚石优势,大力发展宝石级金刚石、高导热高透光率多晶金刚石等,加快金刚石聚晶、高端刀具等高端制品研发制造,加快原辅材料、超硬材料及制品协同发展,打造全球超硬材料产业基地。
高性能化工材料。巩固提升尼龙66,持续做大尼龙6,攻克高速纺尼龙切片、本征阻燃尼龙、万吨级己二腈、第四代己内酰胺、高强尼龙66纤维等生产工艺技术,引导骨干企业生产特种尼龙系列产品,推进尼龙新材料产业链与煤化工、盐化工“三化一体”协同发展。建设中国尼龙城,打造产品高端、国际一流的尼龙新材料产业基地。加快发展氟化聚合物、绿色纤维等化工新材料,推动生物基材料、生物基化学品等规模化生产与应用。
第四节 现代医药
重点发展生物医药、现代中药、高性能医疗器械和医用卫材等产业。到2025年,形成5000亿级产业规模,建成全国重要的现代医药研发生产基地。
生物医药。聚焦血液制品、新型疫苗等领域,积极引进培育基于免疫抗体技术、蛋白重组等基因工程技术的生物制品和新型疫苗项目,积极发展细胞生物制品和动物用疫苗产品。围绕重大疾病领域用药需求,重点发展基于新靶点和新作用机制的创新药。以临床用药需求为导向,发展一批化学品牌通用名药仿制药及中间体,推进化学原料药向高端创新药物延伸。推进基因测序、干细胞与再生医学、癌病变前期分子干预、肿瘤细胞免疫治疗、人源化细胞构建等前沿技术研究和应用。支持生物农药、生物兽药、新型动物疫苗等重大产品开发,研制可替代抗生素的生物兽药、生物饲料添加剂,促进产业化、规模化生产与应用。
现代中药。加强基于经典名方的中药新药开发,加快名优大品种中成药二次开发。支持新型制剂、中药饮片、配方颗粒和中药鲜药饮片研发,加快超微粉碎、临界萃取、大孔树脂吸附等先进技术产业化。引导中药生产企业向中药材种植延伸,推行中药材生态种植、野生抚育和仿生栽培,建设优质中药材生产示范基地。
高性能医疗器械。重点发展高端新型影像技术(核磁共振成像、动态光学成像等)和智能医疗辅助产品,推动彩超、CT(电子计算机断层扫描)、医疗机器人、心血管系统状态监测设备等高端医疗设备及关键零部件发展,加快可穿戴医疗设备、康养器械、远程医疗等智能医疗器械研发和产业化。围绕肿瘤、遗传疾病及罕见病等体外快速诊断筛查市场需求,推动基于高特异性免疫诊断、分子诊断等技术的体外快速诊断筛查产品开发。
医用卫材。巩固提升医用防护用品大省地位,推动国家医疗器械创新中心河南分中心建设,重点补齐医疗器械基础材料、核心部件、关键工艺、智能系统等短板,加快医用卫材链式发展。重点围绕防护用品的生产、储备、研发和调拨等,打造国家医用防护用品生产基地、国家医用防护用品储存基地、国家医用防护用品进出口基地、国家医用防护用品研发中心、国家医用防护用品调拨中心、国家级医疗器械长垣中心等“三基地、三中心”,努力建成全国领先的医用卫材产业集群。
第五节 新能源及智能网联汽车
坚持电动化、网联化、智能化、共享化发展方向,巩固新能源客车优势,扩大新能源乘用车规模,大力发展智能网联汽车,支持氢燃料汽车研发和示范应用。到2025年,形成500亿级产业规模,建设智能网联汽车测试应用示范区。
新能源汽车。完善我省新能源汽车产品结构,强化新能源客车优势,大力发展纯电动车、氢能源燃料电池车等新能源汽车。以省充电智能服务平台为支撑,推动充电设施开放共享,鼓励应用换电模式,提高充换电设施及服务网络协同效率。开展氢燃料电池汽车应用示范城市群建设,推进加氢基础设施建设。
智能网联汽车。加快发展智能网联客车,持续推进无人驾驶客车示范运营。加快智能网联汽车关键零部件及系统开发应用,突破智能网联信息安全、智能网联决策控制和多模式评价测试等关键技术,促进新一代人工智能、高精度定位及动态地图等技术在智能网联汽车上的产业化应用。加快智能网联汽车检验检测平台建设。加快推进道路基础设施信息化和智能化改造,推进以大数据为纽带的“人—车—路—云”高效协同新型智能交通体系建设。

第六节 新能源
顺应能源供给侧结构性改革趋势,大力发展新一代动力电池,加强风电产业链建设,完善光伏材料到电站的产业链条,发展生物质能源,推进多种形式新能源规模化、产业化。到2025年,形成2000亿级产业规模,加快构建低碳高效能源支撑体系。
动力电池。强化电池材料优势,大力发展高能量密度、低成本、高安全性和长循环寿命动力电池。加快氢燃料电池、全固态锂电池、石墨烯电池等技术研究和产业化,开展先进模块化动力电池技术攻关。加大正负极、电解液、电池管理系统、电池回收与再利用等领域优势企业引进培育力度,促进动力电池与材料、零部件、整车、回收再利用等产业协同发展。
风电。重点发展风电整机、超长叶片、风电轴承、变流变桨、超高塔筒、风电制动器等核心零部件,持续开发低风速机型,培育壮大智慧风电场、分散式风电场等整体解决方案服务商。开发快速响应和大容量的储能装置,推动风电机组与储能技术有机融合发展。加快布局一批风电装备和应用产业基地,推动区域用能结构优化。
光伏。提高高性能光伏硅材料供应能力,积极布局电子级高纯度试剂、光伏组件等配套项目,积极推进分布式光伏电站建设,打造“材料—组件—电场—应用”产业链。构建智能光伏产业生态体系,推动新一代信息技术等与光伏产业深度融合,鼓励特色行业智能光伏应用。
生物质能。积极发展生物质资源收运、成型、气化、发电及供热综合利用装置,突破先进生物质能源与化工技术,培育发展非粮生物质液体燃料多联产产品,探索开展纤维素乙醇生物炼制与产业示范。稳步发展生物质供气供热、生物液体燃料等,培育一批高附加值产品开发、高品质综合服务等特色骨干企业。
第七节 节能环保
重点发展节能环保装备和资源综合利用装备,推动节能环保服务业发展,形成特色鲜明、优势明显、布局合理、创新能力显著提升的节能环保装备产业体系。到2025年,形成万亿级节能环保装备及服务产业集群,成为全国重要的节能环保装备研发生产和服务基地。
节能产业。以节能电机与变压器、节能锅炉、节能制冷装备为重点,鼓励龙头企业建设远程运维智慧平台,形成“装备+平台+服务”发展模式。加快节能诊断、设计、融资、改造、运行等节能服务产业发展,推动服务内容由单一设备、单一项目改造向能量系统优化、区域能效提升拓展。推进智能建造与建筑工业化协同发展,大力发展钢结构建筑和装配式建筑自动化成套设备及产品。
环保产业。以水污染防治、大气污染防治、污泥及土壤综合防治、生活及医疗垃圾处理装备研发为重点,突出成套化、模块化,形成涵盖工程总承包、核心设备研发与制造、设施运营、药剂研发与供给的环保产业链条。积极开发危险废物处理利用技术装备和适应农村生活垃圾处理处置的分散式、小型化技术装备。搭建环保大数据平台,推动开发区大气污染物监测系统应用,实现环境监测数据模型化、精细化、准确化。
资源综合利用产业。重点发展共伴生矿产资源、大宗工业固体废物综合利用、再生资源回收利用、热能综合利用、餐厨废弃物、建筑废弃物和农林废弃物资源化利用等领域的技术与装备。规范再制造市场秩序,推进工程机械、农业机械和高端机电产品等再制造关键工艺与技术研发,推动静脉产业园建设。支持企业建立再生资源交易平台,推广“互联网+回收”新模式。推进工业资源综合利用基地建设。

第五章 聚焦新领域,前瞻布局未来产业
以“现有产业未来化”和“未来技术产业化”为重点,围绕“优中培精、有中育新、无中生有”三大路径,加强跨周期战略谋划,加快开辟氢能与储能、量子信息、类脑智能、未来网络、生命健康、前沿新材料等产业发展新赛道,形成“研发+产业+应用”全链条推进格局,争创国家未来产业先导试验区。
第一节 氢能与储能
发挥我省化工、煤焦化产业基础优势,提高工业副产氢利用率,推动生物质制氢及风光发电制氢多元化制氢模式联动发展。大力发展高压氢气存储材料与核心设备,研发液氢存储、运输技术和装备,以及液态有机化合物化学储氢技术,探索推进高效、智能氢气输送管网建设和运营。引进消化吸收先进技术,加速发展电堆、空气压缩机、双极板、膜电极、质子交换膜、催化剂、碳纸等技术和装备,促进氢能燃料电池技术链、氢燃料电池汽车产业链发展。加快完善加氢站设计、建设管理相关标准规范,鼓励郑州、洛阳、濮阳等地结合产业发展需求先行先试,支持以郑州为中心城市群创建国家氢燃料电池汽车推广应用示范城市,形成客车为主,货车、环卫等氢燃料电池汽车全面发展的格局。积极发展安全有效的储能技术,坚持储能技术多元化,加快实现核心技术自主化,布局一批储能设施,实现新型储能从商业化初期向规模化发展转变。
第二节 量子信息
依托省内外知名高校、科研院所,推进量子通信、量子计算重大研究测试平台建设,积极参与国际、国内量子信息领域标准制定,集中突破量子芯片、量子编程、量子精密测量、量子计算机以及相关材料和装置制备关键技术,建立以量子计算和量子传输为基础的量子网络与信息安全体系。开展“经典+量子”超融合计算系统关键技术及应用研究,研发与国家超级计算郑州中心超级计算系统进行协同计算的量子计算机,打造国内领先的新型高性能计算平台。培育量子通信产业,建设国家广域量子保密通信骨干网络河南段及郑州量子通信城域网,架设智能能源、空中交通管制、银行和医疗保健行业的量子保密通信接入网,探索量子安全政务、量子安全移动办公、量子安全财政支付等场景应用,推动形成量子信息产业链。
第三节 类脑智能
发挥我省数据资源优势,加强基础研究,构建行业大数据训练库和标准测试数据集,支持建设提供知识图谱、算法训练、产品优化、安全可控等共性服务的开放性云平台,建设专业化检验检测平台。加强与国内外研究机构的战略合作,推动类脑芯片与系统、类脑计算机、类脑智能机器人、脑控设备、智能假体等研发和产业化。开展类脑智能、人机混合增强智能等前沿技术研究和感知识别、知识计算、认知推理、运动执行等关键共性技术攻关,研发基于类脑智能的时空大数据处理高性能复杂系统。加速推动类脑智能技术在城市治理、公共服务等领域深度应用,持续推动类脑技术在工业、医疗、交通、农业、金融、物流等领域集成应用。支持郑州、洛阳、新乡等地创建国家级人工智能创新应用先导区。
第四节 未来网络
加强与国内高水平高校、科研院所合作,超前谋划发展第六代通信、碳基芯片、空天信息、虚拟(增强)现实等细分领域,强化太赫兹通信、通信感知一体化、通信与人工智能融合、安全隐私计算、跨链互联互通等核心技术研发,建立未来信息网络技术研发、生产制造和示范推广、应用服务等发展体系。加强对接合作,引进落地卫星制造和运营产业,推进高分遥感卫星应用保障能力建设,建成多源卫星数据一体化综合服务平台,推动形成卫星及北斗应用产业链。建立面向产业的区块链基础技术平台及服务体系,加快“星火·链网”超级节点、骨干节点建设,打造区块链产业链,构建区块链与新一代信息技术融合创新的数字经济产业集群。研究区块链和人工智能、大数据、物联网等新兴技术在金融科技、商品溯源、智能制造、版权保护、司法存证等领域的深度交叉融合、集成创新和突破。谋划建设感知互联网、空天智联网、全息通信等未来网络应用场景。
第五节 生命健康
聚焦精准医疗、新药创制、冠状病毒感染防治、新型生物医用材料和器械以及脑机融合技术及应用、难治性恶性肿瘤新型治疗技术和新药创制、新发突发传染病等领域,努力突破生命信息解读、生物合成、基因编辑、靶向递送等关键技术,加快开发应用一批填补空白的重大成果和产品。推动口服抗艾滋病药品、抗乳腺癌单克隆抗体等药物上市。推动细胞技术临床应用、细胞工厂建设和合成生物学技术工业应用,加快重组蛋白药物、高性能影像设备、免疫治疗等新技术新产品研发和产业化,推进智慧诊疗、健康管理、生物安全治理等重点领域应用示范,促进生命健康产业精准化、高效化、智能化、预防化发展。推动郑州航空港经济综合实验区大分子中试及大规模生产平台投入使用,加快建设郑州大学一附院、河南省人民医院等健康领域应用基础研究重大平台和健康产业创新服务综合体,加强产学研医合作,支持高校、科研院所、医疗机构、骨干企业合作共建高水平新型研发机构和协同创新平台。
第六节 前沿新材料
依托资源禀赋及煤化工产业基础,发展石墨烯及石墨烯复合材料、聚氨酯新材料等高端碳材料。加快超高强韧性钢、高强韧耐蚀耐热有色金属合金、复合耐磨金属材料、金属基复合材料、液态金属、先进储能材料等研发和产业化,提升特种金属材料设计与制备加工核心竞争力,形成优势产品应用示范。突破超宽禁带半导体材料生长系统构建、快速生长、晶径扩大、超硬材料加工等关键技术,布局发展碳化硅、氮化镓、氧化锌、金刚石、柔性晶体管、光子晶体等第三代宽禁带半导体材料,打造郑州、洛阳、许昌等地第三代半导体材料产业集群。开展超薄电子箔材、高性能靶材、高端硅基材料及制品、光电材料中间体、超薄电子玻璃纤维布、高性能分子筛等研发和产业化。建设一批前沿新材料中试验证基地和应用示范平台,推动前沿新材料应用验证和示范推广,打造前沿新材料产业链,以新一代材料带动形成新一代技术装备,实现前沿新材料规模化、高端化、集群化发展。
第六章 攻坚技术新前沿,
建设高能级创新生态体系
坚持创新在制造业高质量发展中的核心地位,强化创新对产业发展的战略支撑,实施“创新驱动、科教兴省、人才强省”战略,加快提升关键核心技术攻关“河南能力”,着力突破一批支撑未来产业的新技术,攻克一批壮大新兴产业的新技术,转化一批升级改造传统产业的新技术,推动一批河南产品进入国内大循环关键环、中高端,构建一流创新生态,打造国家创新高地。
第一节 培育一流创新主体
强化企业创新主体地位,完善“微成长、小升高、高变强”梯次培育机制。加大省级技术创新示范企业培育力度,选择一批具有自主知识产权、研发基础好、技术创新能力强、具有行业带动性的典型企业,争创国家级技术创新示范企业。实施创新型企业树标引领计划,重点培育100家综合实力强、行业地位突出的创新龙头企业,100家发展速度快、成长性好的“瞪羚”企业,挖掘10家“独角兽”(培育)企业。实施高新技术企业倍增计划和科技型中小企业“春笋”计划,扩容高新技术后备企业库,壮大全省国家高新技术企业和科技型中小企业群体,力争新增高新技术企业1万家、科技型中小企业1万家。鼓励企业采取多种方式建设研发机构和平台,实现规模以上制造业企业研发机构和研发活动全覆盖,引领带动全省企业创新水平整体跃升。
第二节 建设一流创新平台
推动郑洛新国家自主创新示范区提质发展,以中原科技城为龙头,推进建设郑开科创走廊,打造支撑全省、服务全国的创新策源地。整合重组实验室体系,争创国家大科学装置,建设特色创新平台,加快培育战略科技力量。推行“研究院+创新平台+合作项目”运行模式,在尼龙新材料、氢能及燃料电池、智能传感器等领域,建设专业型产业研究院,制定本行业技术路线图,开展本行业关键共性技术研发,构建全省协同的制造业技术创新体系。加快国家农机装备创新中心等建设运营步伐,针对我省重点打造的产业集群和产业链,遴选认定一批省级制造业创新中心、技术创新中心、产业创新中心、工程技术研究中心,重点开展产业前沿及关键共性技术研发,促进技术转移扩散,为制造业创新提供公共服务。依托龙头企业、重点园区、高校、科研院所建立一批集技术集成、中试熟化和工程化试验服务为一体的开放共享中试基地,强化中试基地开放共享,实现重点产业集群全覆盖。统筹军民两方资源,建设军民协同创新平台,加强军地科研跨领域统筹和共建共用,促进军民双向服务和成果共享。
第三节 集聚一流创新人才
加大科技型人才培养力度,形成多梯次人才培养体系。深入实施高层次创新人才引聚工程,灵活运用“揭榜挂帅”、乡情引才、以才引才等方式吸引集聚“高精尖缺”科技人才和团队。实施“新工科”建设计划和河南全面技能振兴工程,优化学科设置,推进产教融合,开发技能人才培养标准,大力培育制造业技能人才,帮助企业引进培育紧缺技能人才,建设“技能河南”。建立制造业人才校企联合培育机制,全面推行新型学徒制、现代学徒制,推动高级技能传承,培育“现代工匠”。加强企业家队伍建设,弘扬企业家精神,提升企业家素质,建设一支引领创新创业、具有全球眼光和社会责任感的优秀企业家队伍。力争“十四五”期间引育百名卓越企业家和行业领军人才、万名“金蓝领”高级技工。
第四节 促进产学研用金深度融合
坚持围绕产业链部署创新链,实施关键核心技术和共性技术突破工程,聚焦世界前沿技术、我省“卡脖子”技术、应用型关键共性技术,凝练一流课题,完善“企业出题、政府立题”的科研攻关模式和“揭榜挂帅”、首席科学家制等方式,力争取得重大创新成果和群体性技术突破。加快国家技术转移郑州中心建成投用,加快知识产权公共服务平台建设,创建国家科技成果转移转化示范区。落实政府采购支持创新产品政策,推动自主创新产品应用和“迭代”升级,深化保险补偿机制试点,促进首台(套)重大技术装备、首批次重点新材料、首版次软件以及绿色低碳等领域重大创新产品应用。滚动编制新兴产业亟需突破的技术清单,组织实施一批成果转化应用示范项目。
第五节 推动产业基础再造
滚动发布核心基础零部件(元器件)、先进基础工艺、关键基础材料、工业基础软件等突破清单,围绕提高其性能、质量稳定性与自给保障能力,组织实施一批重大科技攻关、成果转化和工业“四基”示范应用项目。深入实施基础领域重点产品、工艺“一条龙”计划,支持重点产业链上下游企业、研发机构组建联合体,围绕技术研发、标准制定、批量生产、示范推广等环节开展协同攻关,推进产品应用迭代升级。加快新一轮企业大规模技术改造,推动企业关键生产设备、生产线等多层次技术升级,推广服务型制造和智能制造示范应用,全面提高生产效率和产品质量。
第七章 提速数字化转型,
建设高赋能智能制造体系
实施“数字化转型”战略,坚持以新一代信息技术赋能制造业高质量发展,分步开展数字化制造普及、网络化制造示范和智能化制造探索,培育新业态新模式。
第一节 加快数字化转型
实施制造业数字化转型行动,分行业制定实施制造业数字化转型路线图。支持企业开展“哑设备”改造,提升核心装备和关键工序的数字化水平,实现设备间实时数据交互与协同生产,打通生产线数据链。引导龙头企业构建产品、设备和产线的数字孪生模型,全面采集和汇聚工艺参数、设备运行、质量检测、物料配送、进度管理等现场数据,实现产品设计和制造环节的虚实交互、动态优化。引导制造业企业与工业互联网平台、工业电子商务平台以及消费互联网平台合作,利用平台上的行业领域知识库、工具库、模型库以及微服务组件,加快数字化转型。依托新型工业化示范基地推进制造业集群数字化转型,带动产业链整体数字化升级。
第二节 深化智能化改造
分行业、分区域推进智能化改造,围绕细分行业和产业集群,选树智能化改造标杆企业,形成可复制可推广经验,探索链式改造模式,带动产业链上下游和产业集群实现智能化升级,打造智能化改造的产业链标杆和产业集群标杆。持续提升省智能制造公共服务平台建设水平,开展智能制造成熟度贯标,研究制定智能制造分级评价指标体系,面向规模以上工业企业探索开展分级评价评估,深入开展智能化改造诊断服务,指导企业制定智能化改造提升方案,推动企业向自动化、数字化、网络化、智能化方向梯次推进、提档进阶。引进培育智能化改造解决方案供应商和工业互联网平台,鼓励解决方案供应商、工业互联网平台联合标杆企业探索模块化、低成本、易部署的智能化改造解决方案,鼓励开发轻量应用和微服务,降低企业智能化改造成本。开展工业互联网新模式应用宣传与培训,制定发布新模式应用实施指南,加强智能化制造、网络化协同、个性化定制、服务化延伸、数字化管理等新模式新业态探索与推广,面向龙头企业与“专精特新”企业组织新模式应用标杆遴选。引导中小企业开展精益管理提升活动,支持中小企业持续开展针对车间内工序、单元或模块的智能化微改造、微创新。第三节推动“企业上云上平台”深入实施“企业上云上平台”提升行动,聚焦企业发展核心和痛点问题,从需求侧和供给侧两端同时发力,实现企业保质、增收、降本、提效。开展上云上平台单项应用,打造制造能力共享平台、产品撮合交易、原辅料集中采购、轻量云化应用、经营管理外包和托管、创业服务平台、龙头企业开放供应链等应用场景,帮助企业拓展商机、配套资源,提升企业效率和效益。打通企业生产制造上下游信息链,推广个性化定制生产、设备联网监控、远程诊断监控和维保管理协同、节能降耗数字化应用等场景,推动企业内部互联互通和企业间资源协同。提升企业产业链供应链协同管理水平,扩大机器视觉质量检测、柔性化工厂运营、智能化供应链管理、云制造产业集群等场景应用,帮助企业实现智能化生产。构建云化产品和服务生态,培育解决方案供应商,强化云服务与云安全保障,建立多元支撑体系,为企业上云上平台提供全方位支持。第四节布局数字新基建
支持制造企业联合电信运营商开展内外网升级改造,支撑生产装备、信息采集设备、生产管理系统等生产要素广泛互联,面向重点行业、重点产业园区打造一批企业内网升级改造标杆和5G全连接工厂,加速构建以通信网络为基础、以数据和计算设施为核心、以融合基础设施为突破的新型数字基础设施体系。完善5G产业生态体系,建设一批5G实验室和创新中心,突破一批“5G+集成应用”关键技术。完善工业互联网平台体系,加快国家级工业互联网平台应用创新推广中心(郑州)建设,推动洛阳、许昌、漯河、郑州、新乡等工业互联网标识解析体系二级节点应用推广,完善标识解析服务体系,打造一批“5G+工业互联网”应用场景。
第八章 培育跨界新业态,
建设高耦合“两业”融合体系
加快推动先进制造业与现代服务业深度融合,培育发展服务型制造,深化业务关联、链条延伸、技术渗透、平台赋能,推动先进制造业和现代服务业相融相长、耦合共生。
第一节 加快发展服务型制造
围绕深化“两业”融合,积极培育总集成总承包、综合解决方案、个性化定制、产品全生命周期管理、供应链管理、共享制造、远程运维等新模式。支持装备制造、汽车、电子信息等领域企业建设产品全生命周期数字化平台,拓展售后支持、在线监测、数据融合分析处理和产品升级服务。支持纺织服装、家居建材等领域企业建立数字化设计与虚拟仿真系统,推动零件标准化、部件模块化和产品个性化重组,发展大规模个性化定制服务。引导食品工业企业发展中央厨房、私人定制、健康管理等新业态。支持能源、节能环保等领域企业建设“硬件+软件+平台+服务”集成系统,为客户提供总集成总承包服务,鼓励企业开展EPC+M(管理)、EPC+F(金融)等新模式。推动原材料企业向产品和专业服务解决方案提供商转型,深化早期研发介入合作,提供定向开发服务。建设面向服务型制造的专业服务平台、综合服务平台和共性技术平台,完善公共服务体系,培育发展一批服务型制造解决方案供应商和咨询服务机构。
第二节 大力发展生产性服务业
加快发展创新研发、工业设计、数据服务、现代物流、电子商务、检验检测、工业软件、金融等生产性服务业,推动生产性服务业向专业化和价值链高端延伸,引导生产性服务业企业以创意设计、数据分析、服务流量等要素嵌入引领制造新模式。提升生产性服务业与先进制造业协同发展水平。支持有条件的科技服务、电子商务、物流快递等企业延伸价值链,搭建工业设计、共享制造、供应链管理等专业服务平台,构建若干以平台型企业为主导的生态圈,为制造业企业提供专业化、定制化、平台化服务。实施制造业设计能力提升行动,创建一批国家级工业设计中心、工业设计研究院等。支持有条件的工业遗产和企业、园区、基地等,挖掘历史文化底蕴,培育文化创意产业园,吸引工业设计、研发创意、信息服务、软件等业态集聚,打造高能级生产性服务业集聚区。
第九章 提升产业链水平,
建设高质量群链共生体系
坚持对标顶级、创造一流、打造卓越,加强载体建设,丰富产业生态,推动群链共生,提升集群能级,推动产业链优化升级,培育一批优势产业集群和现代化产业链,打赢产业基础高级化、产业链现代化攻坚战。
第一节 培育高能级制造业集群
实施先进制造业集群培育行动,对标最好最优最先进,锻造集群长板,补齐集群短板,推动产业由集聚发展向集群发展全面提升。立足产业基础和比较优势,按照“一群多链、聚链成群”的原则,着力发展装备制造、绿色食品、新型材料、电子信息、节能环保、现代轻纺、绿色建材等7个万亿级产业集群和汽车制造、现代医药、现代化工3个5000亿级集群。提高产业集群创新能力,强化前沿引领技术、“卡脖子”技术、关键核心技术、颠覆性技术的突破和应用,统筹布局30个制造业创新中心、技术创新中心或创新联合体,实施300个重大科技创新项目,推广应用3000个以上集群创新产品。优化集群生态,培土奠基产业生态圈层,推动集群内大中小企业实现融通共赢发展。
第二节 提升产业链现代化水平
坚持“锻长板与补短板相结合”,全面梳理重点产业链企业、技术、人才、平台、项目、融资、用地等清单,强化“挂图作战”,实施创新强链、数字融链、转型延链、多元稳链、招商补链、生态畅链六大行动,培育一批产业生态主导型“链主”企业、供应链综合服务商及专业服务商和集群促进机构。着力锻长农机装备、电力装备、尼龙新材料、工程机械等产业链长板,积极补好新一代信息技术、新能源、现代医药、氢能与储能等新兴产业与未来产业领域短板,加快实现规模化、跨越式发展。全面推行重点集群产业链“群链长制”和产业链联盟“盟会长制”,建设重点集群产业链“智慧大脑”,完善重点集群监测预警机制,积极稳链护链,着力形成安全高效、稳固多元的产业链供应链体系。完善产业链生态,围绕产业链、创新链、供应链、要素链、制度链,打通痛点、堵点、难点、重点、关键点,推动五链高效衔接、深度耦合、协同一体,实现流程再造、优势再造。
第三节 提高产业安全水平
统筹发展与安全,建立优势产业链安全监测和预警机制,完善产业链安全动态管理机制,强化优势产业链核心环节管控,增强产业链安全性和韧性。按照“谁主管谁负责、谁运行谁负责、谁使用谁负责”的原则,构建基于工业互联网的安全感知、监测、预警、处置及评估体系,增强工业信息安全风险防控能力。健全工业行业安全生产管理体系,持续推动城镇人口密集区危险化学品生产企业搬迁改造工作。推动安全(应急)产业加快发展,加强行业安全监管,提升安全生产水平,实现高质量发展与高标准安全良性互动。
第十章 打造成长型雁阵,
建设高融通企业发展体系
发挥“头雁”企业引领作用,提高中小企业专业化水平,培育一批单项冠军企业,提升大中小企业融通发展水平,持续推进“个转企、小升规、规改股、股上市”,打造制造业高质量发展的企业雁阵。
第一节 做强做优“头雁”企业
培育千百亿级“头雁”企业。实施“头雁”企业培育行动,围绕全省重点产业集群和产业链,培育一批创新水平高、质量效益优、成长性好、带动力强的“头雁”企业,建成一批国家级重大创新平台,打造一批国家级技术创新示范企业和“独角兽”企业,创建一批国家级质量标杆企业、中国质量奖获奖企业。以千百亿“头雁”企业为引领,带动一批成长性高、体量大的新兴产业领域企业和深耕细分领域的中小企业形成一批万千亿级产业集群、现代化产业链,群链主导力显著提升。
发挥“头雁”企业引领作用。引导“头雁”培育企业加大技术创新研发投入,主导或参与国家级重大创新平台建设,推动成为行业创新领导者。编制“头雁”培育企业重点产品目录,加大重大工程采购目录内产品力度,扩大其市场规模。推动“头雁”培育企业平台化发展,增强产业链上下游资源掌控能力。引导“头雁”培育企业打造开放式双创平台,向中小企业开放创新资源、提供资金人才支持等,形成大企业带动中小企业发展、中小企业为大企业注入活力的融通发展格局。鼓励入库企业加大对省内中小企业产品和服务的采购力度,促进企业间配套协作发展,带动培育一批“专精特新”中小企业、“瞪羚”企业等。支持“头雁”企业创建国家制造业单项冠军企业,总结推广成功经验和模式,形成示范带动效应。
第二节 培育“专精特新”企业
深入开展“专精特新”中小企业培育,完善“专精特新”中小企业培育库,引导“专精特新”中小企业提升技术创新能力、市场竞争力和品牌影响力。支持“专精特新”企业运用新技术、新材料、新装备、新工艺,培育新产品、新业态、新模式。支持“专精特新”企业积极对接“头雁”、单项冠军等企业供应链、产业链、创新链体系,提升细分领域和关键环节的核心竞争力。实施中小企业专业化能力提升工程,引导创新型中小企业成为创新重要策源地。依托开发区深入推进中小企业公共服务示范平台和小型微型企业创业创新示范基地建设。
第三节 推动大中小企业融通发展
实施大中小企业融通发展行动,围绕供应链整合、创新能力共享、工业互联网平台等产业发展关键环节,打造一批融通发展新模式,推进中小企业产业链对接、价值链衔接、供应链连接。依托开发区搭建大中小企业融通发展平台,分行业探索建立大中小微企业协作配套产业联盟,引导大中小企业围绕优势产业链集聚发展。鼓励大企业与中小企业组建联合体参加政府在基础设施、重大工程、重点项目建设中的招标采购,引导大企业加大中小企业产品采购力度。
第四节 大力发展优质制造
深入实施制造业增品种、提品质、创品牌“三品”战略,支持制造业“头雁”企业、单项冠军企业整合国内外优质品牌资源,加快打造世界级知名品牌,鼓励单项冠军培育企业、“准独角兽”企业提升产品竞争力,加快向国内一流品牌迈进,支持“专精特新”中小企业创建区域高知名度品牌。实施制造业标准引领行动,鼓励企业牵头或参与国际、国内与行业标准的制定、修订,重点支持未来产业、新兴产业领域企业制定相关行业标准,推动制定高于国家标准的团体标准,提升行业发展引领力,掌握行业发展主动权。支持制造业企业参评中国质量奖、河南省长质量奖。支持具备条件的地方与开发区建设商标品牌示范基地,培育品牌产业集群。实施“豫货畅天下”计划,支持企业与知名消费互联网平台、工业品电商平台等加强战略合作,拓展线上市场,培育新兴品牌。
第十一章 做强开发区载体,
建设高水平产业平台体系
突出开发区主阵地、主战场、主引擎作用,构建“国家级开发区—省级开发区”两级体系,加快形成“一县一省级开发区”发展格局,为制造业高质量发展提供有力的载体支撑。
第一节 做强开发区制造业主导产业
结合新一轮开发区设立、调整与扩容,进一步明确各开发区主导产业定位。原则上,以先进制造业为主导的开发区,每个开发区重点发展1—2个制造业主导产业,重点培育1个新兴产业或未来产业。围绕前瞻布局未来产业,加快筹建布局一批未来产业专业园。引导各开发区结合主导产业定位,有序承接国内外产业转移,强化延链补链强链。支持以传统产业为主的开发区加快产业高端化转型,加快布局一批省级以上重点研发机构,提升主导产业创新能力。支持开发区培育壮大新兴产业,主动融入全省重点新兴产业链条布局体系。鼓励资源型主导产业开发区加快向新兴产业链拓展、延伸,发展高附加值终端产品,打造绿色产业链供应链体系,实现优势再造,建成新旧动能转换示范区、制造业高质量发展示范区。
第二节 完善开发区基础设施功能
聚焦产业发展需求,按照统一规划、布局合理、功能完善的原则,盘活一批、改造一批、新建一批标准化厂房,实现入区企业“拎包入驻”。完善道路、能源、信息、供排水等基础配套设施,推动开发区与周边城区联动建设交通物流网络,打造区域流通中心节点。加快开发区布局互联网、大数据、云计算、场景应用等新型基础设施,在开发区试点建设一批应用场景示范工程,全方位构建高水平新型基础设施体系。推进开发区智能综合管理服务系统建设,加快传统设施数字化改造,打造高效运转的智能化园区。第三节深化开发区体制机制改革
理顺开发区管理体制,调整优化开发区属地政府与开发区管委会的关系,强化开发区管委会产业培育、人才引进、招商引资等经济发展主业主责,依托属地政府开展社会管理和公共服务,形成职能边界清晰、相互协调共享的合作机制。深化开发区薪酬制度和放权赋能改革,进一步激发开发区发展活力。加快推进开发区公司化、市场化改革,鼓励各地因地制宜探索“管委会+公司”等改革路径,实行管理机构与开发运营企业合理分离。创新开发区投融资模式,引导社会资本参与开发建设,支持符合条件的开发区运营主体通过上市、发行债券等方式融资。支持龙头企业组建企业联盟,以“区中园”等形式实行整体性开发运营。支持发展水平较高的开发区以市场化方式,输出先进管理模式,整合或托管其他开发区。

第十二章 深化制度型开放,
建设高层次开放合作体系
融入与服务新发展格局,实施“制度型开放”战略,扩大“四条丝绸之路”开放通道,放大“枢纽+开放”优势,大力承接国内外制造业产业转移,打造国内循环的关键枢纽和国际循环的重要节点,实现河南制造更高水平对外开放。
第一节 大力承接产业转移
实施承接产业转移行动,充分发挥我省人力资源、内需市场、交通区位等优势,创新市场化、专业化、精细化招商引资机制,推行市场化招商、专业化招商、点对点招商、产业链招商,高端科研平台、先进科研成果、领军科研团队招商等新模式,瞄准技术前沿和产业前沿,重点引进一批头部企业和产业链上下游配套企业,持续招大引强、招新引精,不断提升招商引资的“含金量、含新量、含绿量”。动态完善重点产业链图谱和招商路线图,建立招商引资重点项目储备库,实施产业链招商。坚持外资与外贸联动,高水平承接境内外加工贸易梯度转移,着力引进一批出口型项目。深入推动跨区域协作,继续加强和巩固周边合作,持续推进与京、沪、苏、浙、粤港澳等地战略合作,与主要增长极牵手互动、借势发展。
第二节 引导优势产业“走出去”
深化与“一带一路”沿线重点国家和地区合作,鼓励我省优势企业国际化发展,重点在“一带一路”沿线国家和地区建设生产基地,支持龙头企业发起“一带一路”出海联盟,引导龙头企业带动上下游企业“结伴出海”建设境外工业园区,加快推进境外经贸合作园区建设。深化全球精准合作,支持龙头骨干企业开展国际产能合作,积极参与全球资源整合配置,开展全球并购,设立境外研发中心与生产基地,集聚国际要素资源助推我省制造业高质量发展。
第三节 打造开放载体平台
更好发挥中国河南国际投资贸易洽谈会、中国(郑州)产业转移系列对接活动、中国·河南开放创新暨跨国技术转移大会等平台作用,争取更多国际会议、国际高端展会和展商等落地,支持各地、各部门举办务实管用的节会招商活动。积极组织企业参与中国国际进口博览会、中国国际工业博览会、中国进出口商品交易会、中国国际高新技术成果交易会、中国国际服务贸易交易会、中国中部贸易投资博览会、厦门国际投资贸易洽谈会等,借助域外高端开放平台深化产业合作,支持知名品牌展会在我省举办专题展。鼓励外商投资企业参与区中园、一区多园等建设运营,加快形成一批以外资为主体的国际合作产业园。支持各地与省外合作共建“飞地经济”园区,引导省外优势产业园、高新区、行业协会、龙头企业等在我省建设“飞地园区”。鼓励发展“反向飞地”,引导各地在沿海地区创建创新园、孵化器等,探索“研发在沿海、生产在河南”“孵化在沿海、产业化在河南”协同发展模式。充分发挥中国(河南)自由贸易试验区等各类经济功能区的招商平台主体作用,最大限度放权赋能。积极争创中国(河南)自由贸易试验区开放创新联动区。

第十三章 聚焦低碳化发展,
建设高覆盖绿色制造体系
围绕碳达峰、碳中和目标,实施“绿色低碳转型”战略,发展绿色制造,以传统产业绿色化改造为重点,以促进产业链和产品全生命周期绿色发展为目的,构建高效、清洁、低碳、循环的绿色制造体系。
第一节 发展绿色制造
持续开展绿色设计产品、绿色工厂、绿色园区和绿色供应链创建,引导企业建设绿色设计平台、应用绿色工艺与材料、开发绿色产品。推动绿色制造系统集成,建设一批生产洁净化、废物资源化、能源低碳化的绿色工厂。打造绿色供应链,加快建立以资源节约、环境友好为导向的采购、生产、营销、回收及物流体系,打造一批覆盖完整产业链的绿色供应链管理示范企业,探索基于工业互联网和大数据平台的绿色供应链发展模式。培育绿色园区,推行园区综合资源能源一体化解决方案,实现园区能源梯级利用、水资源循环利用、废物交换利用、土地节约集约利用,提升园区资源能源利用效率。加快构建绿色制造服务体系,培育壮大第三方服务机构,打造一批咨询、检测、评估、认定、审计等专业化绿色服务平台,搭建绿色制造供需平台,为企业提供绿色发展系统解决方案。深入开展能效、水效“领跑者”对标达标活动,培育一批全国能效、水效标杆企业。
第二节 推进重点领域绿色化改造
开展重点产业链绿色化改造,以钢铁、有色、化工、建材等高耗能行业为重点领域,完善节能降耗的市场化机制,重点开展锅炉窑炉、电气电机、内燃机等高耗能设备系统节能改造,实现生产过程清洁化、水资源利用高效化和基础制造工艺绿色化。实施清洁生产提升计划,加强节能、节水、环保技术、工艺、装备推广应用,鼓励企业使用清洁能源,发展绿色技术、绿色设计、绿色工艺、绿色产品,实现产品全生命周期绿色管理。强化电器电子、汽车等产品中有害物质源头管控,推动原料药集中生产、污染物集中处理与监管。实施工业低碳行动,落实能耗“双控”,率先在钢铁、水泥、有色、建材等重点行业推动碳达峰,在装备制造、食品加工等领域支持建设一批碳中和园区(工厂)试点示范项目。
第三节 提高工业资源综合利用水平
完善工业资源综合利用产业链,拓展工业大宗固体废物综合利用途径,推动尾矿、煤矸石、工业复产石膏、钢铁冶炼渣、赤泥等高值化利用,加快郑州、洛阳、安阳、焦作、平顶山等地建设国家工业资源综合利用示范基地。推进废旧电子电器产品、动力蓄电池、废轮胎等资源化利用,深入开展新能源汽车动力蓄电池回收利用试点。加强开发区余热余压废热资源回收利用和水资源循环利用,建设资源共享、废物处理公共平台,支持各地建设国家级循环经济示范区。完善再制造旧件回收体系,实施高端再制造、智能再制造、在役再制造,推动再制造规模化、产业化发展。
第四节 强化工业污染治理
建立市场化、法治化、常态化的落后产能退出机制,严控“两高一危”项目,坚决淘汰落后产能,积极化解严重过剩产能,把淘汰落后产能和做优做强、提高市场占有率统一起来,加快退出低端低效产能。加快钢铁、煤电超低排放改造,以危险废物为重点开展固体废物综合整治行动,推动沿黄制造业污染企业搬迁改造。强化沿黄制造业污染监测与治理,推动黄河流域工业绿色化发展。

第十四章 引导差异化布局,
建设高协同区域发展体系
遵循产业链、价值链布局优化规律,引导全省制造业空间重组、链条重构、优势重塑,打造“一带主副引领、四区协同支撑、多点联动发力”制造业发展空间布局,构建制造业高质量发展区域协同体系。
第一节 突出“一带主副”引领
培育沿黄河制造业绿色发展示范带。对接黄河流域生态保护和高质量发展国家战略,推进传统产业转型升级,承接新兴产业布局和转移,推动沿黄优势制造业绿色化转型、智能化升级和数字化赋能,搭建产供需有效对接、产业上中下游协同配合、产业链创新链供应链紧密衔接的战略性新兴产业合作平台,谋划布局一批未来产业的创新平台和重大科学基础设施。探索创建碳中和示范企业和示范园区,筹建黄河流域制造业高质量发展综合试验区。
突出郑州国家中心城市、洛阳中原城市群副中心城市和南阳副中心城市引领作用,带动全省制造业高质量发展。发挥郑州国家中心城市作用,加快与许昌、新乡、焦作、平顶山、漯河融合发展步伐,链接集聚高端要素,吸引企业总部、创新平台、核心制造等高附加值环节落地,前瞻布局未来产业,培育壮大新兴产业,增强数字经济新动能,集聚生产性服务业,提升产业能级,打造服务全省、联动全国、链接全球的高端制造业增长极。推进洛阳中原城市群副中心城市制造业优势再造,汇聚先进生产要素,激发大院大所大企业内在动力,推进传统产业高位嫁接和新兴产业重点突破,打造全国有影响力的装备制造基地。发挥南阳副中心城市区位优势和产业优势,融入西安、武汉等大都市圈,形成区域联动,建设高水平区域协作产业基地。支持郑州都市圈联合创建国家级制造业高质量发展示范区,打造“郑洛智造走廊”。
第二节 推进“四区协同”支撑
推进豫西转型创新发展示范区、豫南高效生态经济示范区、豫东承接产业转移示范区、豫北跨区域协同发展示范区错位发展、协同布局。打造豫西转型创新发展示范区,以洛阳为中心,带动三门峡、济源,加快老工业基地转型,加大技术改造力度,推动传统产业提质增效,促进优势产业链向高附加值环节延伸,建设郑(州)洛(阳)西(安)高质量发展合作带。建设豫南高效生态经济示范区,以南阳为中心,与信阳、驻马店对接淮河、汉江经济带,引进生态工业和循环经济理念,构建生态工业网络。培育豫东承接产业转移示范区,依托商丘、周口等东部城市强化与三大城市群对接,共建产业合作园区,积极承接产业转移。推动安阳、鹤壁、濮阳一体化发展,构建协同机制,理顺三地产业发展链条,推进产业对接协作,优势互补、互利共赢,建设豫北跨区域协同发展示范区。
支持大别山、太行等革命老区振兴发展,创建革命老区制造业高质量发展示范区。用好特色农林优势资源,建设一批农村产业融合发展园区。加快能源和矿山资源产业绿色发展,建设绿色制造体系和资源综合利用基地,推动资源就地转化和综合利用。提升新材料、装备、纺织服装等特色产业层次和能级,支持符合条件的地方创建革命老区制造业高质量发展示范区。建立对口帮扶机制,加快高质量发展。
第三节 注重“多点联动”发力
注重县域制造多点发力,深入贯彻落实县域治理“三起来”要求,引导各县(市)立足区位特点、资源禀赋、产业基础等,全面参与市场分工,在细分市场中找到产品定位,培育地标性优势主导产业,打造百亿级特色产业集群,鼓励县域依托优势探索形成头部带动型、配套基地型、块状集群型、出口加工型等制造业高质量发展特色模式。支持县域产业协同布局,打破行政区划布局生产力,引导县域之间联合培育产业合作园区,构建跨区域产业分工合作网络。积极开展县域制造业高质量发展综合评价试点,以“亩产效益”综合评价为核心,推动县域制造业对标改造、提档升级。持续推进返乡创业示范县、示范园区和示范项目建设,打造一批全国有影响的返乡入乡创业示范区(县)、产业园区。

第十五章 强化规划实施保障
第一节 强化组织实施
把党的领导贯穿规划实施的各领域和全过程,为制造业高质量发展提供根本保证。省制造强省建设领导小组统筹全省“十四五”制造业高质量发展规划的实施,协调推进重点专项、主要政策、重大工程实施和重要工作安排,加强战略谋划,指导工作开展。省级部门要明确职责分工,健全工作机制,形成政策合力。各地要强化主体责任,细化目标任务,抓好工作落实,确保规划各项任务如期完成。
第二节 强化项目支撑
牢固树立“项目为王”的鲜明导向,把项目建设作为经济工作主抓手,把产业项目作为固定资产投资的重中之重,把投产达效作为衡量工作的一把标尺,坚持集中签约一批、开工一批、投产一批,形成签约项目加快落地、落地项目加快开工、开工项目加快建设、在建项目加快投产、投产项目加快达效、达效项目长效推进机制,分期、分批谋划和滚动实施重大制造业项目、新技改工程项目,把项目建设、产业培育、科技研发摆在突出位置,每年重点推进50项左右投资50亿元以上的强链补链延链重大项目,强化领导挂牌推进机制。实行“一枚印章管审批”,全面推行备案类企业投资项目承诺制改革。坚持服务跟着项目走,加强重大项目库建设,建立重大项目台账,提高项目建设在年度绩效考核中的权重,保障重大项目顺利实施。
第三节 强化要素保障
重构资源要素配置机制,提升制造业高质量发展所需各类要素供给配置效能。实施全链条服务、全流程提速的用地保障机制,积极盘活存量土地,全面推行“承诺制+标准地”改革,探索增加混合产业用地供给,努力做到熟地等项目、拿地既开工。推动政府财政资金与金融机构、社会资本有机配合,形成多元化、多渠道的制造业投入体系,加强与金融机构合作,加大重点项目融资和综合金融服务支持力度;简化授信审批,健全贷款风险分担补偿机制,对重点企业实行主办银行制度和“白名单”制度;搭建政银企项目合作平台,常态化开展线上线下政银企对接活动。依托省大数据中心,推动各类数据资源有序开放共享,建立促进企业登记等公共数据开放和数据资源有效流动的制度规范。完善数据资产估值办法和交易定价方式,推动数据要素交易流通。
第四节 强化企业服务
深入推进“万人助万企”活动,做到规模以上企业、中小微企业、双创团队等各类市场主体全覆盖,进一步落实惠企政策,建立领导包联、专班服务、督促督办、考评奖惩等机制,增强企业内生动力、发展活力和整体实力。对标先进、对接国际,深化“放管服效”改革,加快向县(市)、开发区放权赋能,按照审批最少、流程最优、体制最顺、机制最活、效率最高、服务最好的要求,推进审批服务“马上办、网上办、一次办、就近办”,着力打造市场化、法治化、国际化的营商环境。强化企业权益保护,促进公平竞争、充分竞争。健全政府守信践诺机制,持续营造诚实守信的信用环境。构建亲清政商关系,严格保护市场主体经营自主权、财产权等合法权益,依法平等保护民营企业产权和企业家权益。健全企业家参与涉企政策制定制度,建立企业环保监管正面清单制度,实施差异化管控,不搞“一刀切”。
第五节 强化监测考核
加强对制造业高质量发展的监测评估,建立信息监测和分析平台,完善制造业高质量发展评价指标体系,探索实行第三方监督评估制度,定期发布制造业高质量发展评估报告,组建制造业高质量发展专家咨询委员会,为制造业高质量发展提供智力支持。强化督导考核,将制造业发展相关指标纳入高质量发展综合绩效评价体系,提高制造业高质量发展成效在省辖市、济源示范区发展综合考评中的比重。
河南省“十四五”现代服务业发展规划
“十四五”时期是我省开启全面建设社会主义现代化河南新征程、谱写新时代中原更加出彩绚丽篇章的关键时期,是推动经济高质量发展,加快向大而优、大而新、大而强迈进的转型攻坚期。大力发展现代服务业,满足产业转型升级和人民美好生活需要,是实现我省“十四五”发展战略目标的重要支撑。根据国家关于服务业高质量发展的总体要求和《河南省国民经济和社会发展第十四个五年规划和二○三五年远景目标纲要》制定本规划。
一、立足基础,把握发展新机遇
(一)发展基础。“十三五”期间,我省围绕壮大主导产业、培育新兴产业、提升传统产业,加强战略谋划、完善体制机制、强化要素保障、培育平台载体,推动服务业加快发展,产业结构实现了由“二三一”向“三二一”的历史性转变,为“十四五”时期服务业高质量发展奠定了坚实基础。
——规模增长贡献提升。2020年全省服务业增加值达到26768亿元,按不变价格计算,是2015年的1.5倍,年均增速达到7.8%;对生产总值增长贡献率为56.1%,比2015年提高11.9个百分点;占生产总值比重为48.7%,比2015年提高7.9个百分点。服务业固定资产投资、税收、从业人员占比达到67.6%、60.8%、45.4%,分别比2015年提高20.5个、2.7个和9.2个百分点,已成为扩大有效投资、拓宽税收来源、吸纳新增就业的主要力量。
——结构优化效益提高。发展新动能不断积蓄,科技服务、信息服务等新兴服务业快速发展,全省电信业务总量、技术合同成交额均比2015年增长7倍。平台载体集聚效应日益凸显,服务业“两区”集中了近20%的服务业规模以上企业,营收超百亿元的服务业集群达到18个。
——优势巩固特色彰显。物流、金融、文旅等产业发展亮点纷呈,2020年全省社会物流总额突破16万亿元、社会物流总费用与生产总值比率连续8年下降,金融机构人民币各项贷款余额五年实现翻番、郑州商品交易所期货品种数量位居全国第一,郑州跨境电商综试区网购保税“1210”进口模式全国推广、累计业务总量位居全国第一,全省年旅游总收入近万亿元,文化产业增加值跃居中部地区首位。
——开放发展空间更广。中国(河南)自由贸易试验区试点任务基本完成,累计入驻企业超过9万家,注册资本超过1万亿元,其中世界500强企业近百家。郑州航空港经济综合实验区形成规模优势,郑州新郑国际机场航空客货运吞吐量跃居中部地区“双第一”,中欧班列(郑州)综合运营指标居全国前列。2020年服务业实际吸收外资占全省比重为47.8%,比2015年提高19.1个百分点。
(二)面临形势。当今世界正经历百年未有之大变局,我国发展仍处于重要战略机遇期,服务业发展的机遇和挑战迎来新的变化。
国际形势变中有机。受全球治理体系、经贸规则变动和新冠肺炎疫情影响,产业链供应链区域化、本地化特征更加明显,全球服务业发展和国际分工格局面临深度调整,但全球产业结构进一步由工业经济向服务经济迈进的大势仍在,制造业服务化、服务外包化趋势增强,以研发、营销、品牌为代表的服务环节在全球价值链中越来越处于核心和主导地位,信息通讯、技术咨询、金融、文化等资本和知识密集型服务贸易不断迸发新的活力。
国内形势稳中有机。我国进入新发展阶段,构建以国内大循环为主体、国内国际双循环相互促进的新发展格局,加快培育完整内需体系,将进一步推动城乡居民消费结构加速从物质消费为主向服务消费为主转变,经济社会发展呈现更多依靠消费引领、服务驱动的新特征。创新发展理念深入人心,新一轮科技革命发展演进,催生服务业新技术、新业态、新模式竞相涌现,服务业与其他产业加速渗透融合,服务业发展前景更加广阔。
我省形势进中有机。我省面临国家构建新发展格局战略机遇、新时代推动中部地区高质量发展政策机遇、黄河流域生态保护和高质量发展历史机遇,区位交通、文化资源等叠加的比较优势持续显现,基础设施、开放通道、营商环境等蓄积的发展后劲持续增强,亿万人口消费、快速城镇化进程蕴含的内需潜力持续激发,服务业改革开放、重点领域先行先试激发的创新活力持续迸发,我省服务业将进入全面跃升的重要发展阶段。
同时,我省服务业发展也面临一些问题和挑战。一是有效供给有待增强,生产性服务业水平总体不高,尚未形成对产业结构优化升级的有力支撑;部分生活性服务业供给质量不高,难以满足人民群众日益增长的服务需求。二是发展水平有待提高,服务业产业创新能力不强,新兴和高端服务业发展不够充分,知名品牌数量较少,新业态新模式原创匮乏,缺少影响力大、产业带动力强的平台型、总部型企业。三是体制机制有待完善,部分行业部门条块分割和多头管理现象并存,对外交流合作亟待加强,互联网、大数据、创意设计、商务咨询等行业高端人才严重短缺,要素保障需进一步强化。
综合研判,“十四五”我省服务业将进入战略叠加的机遇期、提质转型的攻坚期、跨越发展的突破期,必须抢抓机遇、乘势而上,在拉高标杆中争先进位,在加压奋进中开创新局,以新担当新作为推动现代服务业强省建设取得新成效,为谱写新时代中原更加出彩绚丽篇章作出贡献。
二、明确要求,树立发展新目标
(一)指导思想。以习近平新时代中国特色社会主义思想为指导,全面贯彻党的十九大和十九届二中、三中、四中、五中、六中全会精神,深入贯彻习近平总书记视察河南重要讲话重要指示和省第十一次党代会精神,立足新发展阶段,贯彻新发展理念,紧抓构建新发展格局战略机遇,坚持以人民为中心的发展思想,以供给侧结构性改革为主线,以提高发展质量和核心竞争力为导向,突出科技创新引领、重点产业带动、产业融合联动、改革开放驱动、平台载体支撑、营商环境保障,全力推进现代服务业强省建设,增强服务产业转型升级的支撑能力和满足消费需求升级的供给能力,为确保高质量建设现代化河南、确保高水平实现现代化河南提供坚实支撑。
(二)基本原则。
坚持需求牵引、品质发展。坚持新消费引领新供给、新供给创造新需求,着力扩大高科技含量、高产业附加、高满意度体验的优质服务供给,增强供给结构对需求变化的适应性和灵活性,打造以质量、品牌为核心的竞争优势,提高服务业发展质量和效率。
坚持创新牵引、融合发展。始终将创新作为引领发展的第一动力,整合信息、技术、资本、人才等各类创新要素,推动服务业新业态发展、新热点培育、新技术应用、新领域拓展,加快服务业与制造业、农业融合渗透,打造跨界发展的服务经济生态系统。
坚持改革牵引、开放发展。全面深化服务业领域改革,坚决拆壁垒、破坚冰、解痛点、疏堵点,以规则机制创新提升开放能级,深入参与国际分工合作,创新制度供给,优化营商环境,最大限度激发市场活力。
坚持龙头牵引、协同发展。顺应产业人口向优势区域集中的经济规律和生产服务集聚化、生活服务网络化的产业发展趋势,推动各类要素合理流动和高效集聚,增强中心城市服务功能和辐射带动作用,完善多层级服务业载体体系,形成协同互补、各具特色的区域发展格局。
(三)发展目标。到2025年,现代服务业产业体系进一步完善,现代服务业强省建设取得重大进展,对全省经济社会发展的支撑作用进一步增强,我省在全国服务业发展格局中的地位更加突出。
——规模总量再上新台阶。“十四五”时期,全省服务业增加值年均增长7.5%左右,固定资产投资年均增长10%左右,服务业税收、从业人员规模稳步提升。
——质量效益再跃新水平。现代金融、科技服务、信息技术服务等资金和技术密集型服务业支撑产业转型发展能力不断提升,文化旅游、健康养老、家政服务等增强群众获得感幸福感的服务业供需协调性持续增强,新兴服务业创新发展水平和规模显著提升,现代物流、文化旅游产业主要指标突破万亿元,全省服务业劳动生产率达到15万元/人左右。
——改革开放再创新局面。服务业重点领域改革取得积极进展,开放水平进一步提升,服务贸易进出口总额年均增长8%,服务业吸收外资年均增长10%左右,培育一批具有国际影响力并在国内市场发挥重要作用的骨干企业,在全球服务网络中发挥更积极有为作用。
到2035年,发展形成高效专业的生产性服务业体系和优质便捷的生活性服务业体系,国际资源链接能力和全球市场资源配置能力明显提升,建成现代服务业强省。
(四)空间布局。根据区位条件、资源禀赋、产业基础等实际,结合我省城市群经济空间形态,优化服务业区域分工和空间布局,构筑“龙头引领、梯次推进、协同互促”的发展格局。
强化郑州国家中心城市龙头引领。围绕郑州现代化国家中心城市建设,依托国家级战略平台叠加优势,加强高端资源要素集聚,增强服务业新模式新业态创新策源能力,完善区域服务功能,提高服务经济外向度,推动产业链现代化、供应链高效化、价值链高端化和创新链系统化发展,打造区域辐射带动能力强劲、国内比较优势突出、国际影响力彰显的产业矩阵,建设国际物流中心、丝绸之路经济带商贸中心、国家区域性金融中心、区域医疗中心、时尚创意中心,构筑全省服务业创新发展核心增长极。
加快郑州都市圈服务业一体化发展。建立郑州与毗邻城市物流发展联动对接机制,共建共享物流基础设施,打造衔接紧密、高效便捷的都市圈物流网络。发挥郑州、开封、新乡高校和科研院所集聚优势,发展信息服务、科技服务、人力资源服务等产业,培育形成一批知识密集型服务业集群。结合黄河文化旅游带建设,支持郑州、开封、新乡、焦作联合开发文化体验、都市休闲、教育研学产品,推进“两山两拳”区域生态文化旅游融合示范带建设,支持开封建设全国文化贸易高地和具有国际影响力的旅游目的地。依托郑州、许昌、平顶山、漯河产业基础,加快发展跨境电商、商务会展、检验检测等现代服务业,打造高端生产性服务业走廊。
提升中心城市服务业发展能级。支持洛阳提升生产性服务业规模和质量,探索先进制造业和现代服务业融合发展新路径,积极融入黄河国家文化公园、大运河国家文化公园等战略平台体系,创建国家文化产业和旅游产业融合发展示范区,打造国内领先的生产服务高地和国际文化交往中心。支持南阳培育壮大智能制造、现代金融、数字经济、现代商贸物流、康养文旅等高端产业,建设国家中医药传承创新示范区,全面提升在全省及豫鄂陕省际经济活动影响力、资源配置能力和消费吸附能力。支持三门峡、济源等地服务业提质扩量,密切与洛阳功能对接,在大宗商品物流、科技成果交易、文化旅游开发领域开展协作,打造黄河金三角区域服务中心。支持信阳、驻马店等地加强与南阳协作,健全以农业高技术服务为核心的现代农业服务体系,做强研学教育、康养旅游等产业,打造“红色旅游发展融合示范区”“国际农都”等区域品牌,建设全国重要的农业服务业示范区。支持商丘、周口等地推进东向开放协作,加快商贸流通变革和物流体系集成创新,建设全国重要的商贸物流中心和豫东承接产业转移示范区。支持安阳、鹤壁、濮阳等地结合工业转型升级,大力发展制造服务业,培育大数据、节能环保等新兴产业,建设全国重要的大宗商品物流基地和服务业引领老工业基地转型示范区。
增强县域服务承载功能。加强县域服务业资源布局引导。促进与周边大中城市公共服务共建共享,有效承接中心城市服务需求溢出,强化与当地主导产业对接,建设一批制造业配套协作服务中心和区域性专业服务基地。统筹加强政策引导和市场化运作,推动区位优势明显或资源禀赋突出的小城镇发展成为商贸流通、文化旅游、康养休闲等专业功能镇,促进各类产业特色小镇规范健康发展,因地制宜打造特色服务品牌。增强大别山、伏牛革命老区产业造血功能,依托“红绿特”资源优势,发展红色教育、旅居养老、农村电商等环境友好型产业,提升服务业就业创业承载能力,创建革命老区高质量发展示范区。实施县域产业平台配套设施补短板工程,加快数字技术对传统服务业渗透,推动基础设施和公共服务向农村延伸,促进城乡贯通、三产融合。
三、聚焦重点,建设现代服务产业新体系
推动生产性服务业向专业化和价值链高端延伸、生活性服务业向高品质和多样化升级,促进服务新业态新模式发展,构建优质高效、结构优化、竞争力强的现代服务产业新体系。
(一)服务新智造,提升生产性服务业发展层次。
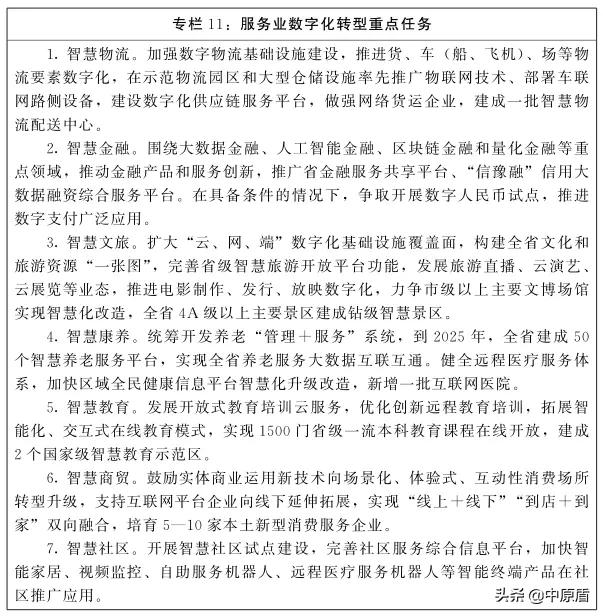
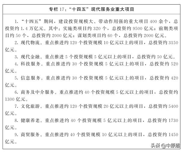
现代物流。围绕建设现代物流强省,着力强设施、增动能、促融合、提效率,力争到2025年,全省社会物流总额达到22万亿元左右。畅通骨干物流通道,加快建设国家物流枢纽和区域物流枢纽,完善多式联运和城乡配送网络体系,构建“通道+枢纽+网络”的现代物流运行体系。巩固提升航空、冷链、电商快递等专业物流竞争优势,大力发展内河航运,培育壮大国际物流、乡村物流、应急物流,打造物流知名品牌。推进物流业与制造业、商贸业、农业深度融合,促进设施设备集约联动、业务流程融合协同、标准规范高效衔接,提升物流服务实体经济能力。推动物流智慧化、绿色化、标准化发展,探索建设网络货运数字产业园,推进货物包装和物流器具绿色化、减量化,支持物流枢纽、骨干冷链物流基地率先开展物流标准化试点示范,打造物流降本增效综合改革先导区和示范区。大力引进国内外知名物流集成商,分类培育全国领军型、特色标杆型、新兴成长型物流“豫军”。推动开展全省物流行业先进个人和先进工作者评选,提升物流从业人员职业认同感。

现代金融。立足服务实体经济,构建功能齐备、创新活跃、服务高效的现代金融服务体系,力争到2025年,金融业增加值达到3700亿元。做大做强“金融豫军”,加快民营银行筹建,推动农信社、农商行、城商行回归本源,支持郑州商品交易所创新发展,增强地方法人金融机构资本实力和服务能力。深化“引金入豫”工程实施,争取全国性金融机构加强在豫金融资源配置,引进境内外金融机构在豫设立全国总部、区域总部,培育融资租赁、消费金融、财富管理等新业态机构,加快郑州、洛阳私募基金集聚区建设。畅通实体经济融资渠道,大力发展普惠金融、科技金融、绿色金融、供应链金融、离岸金融等专业服务,改进政府投资基金运营机制,扩大债券融资规模,推动深交所河南基地、新三板河南基地建设,提高上市公司质量和直接融资比重,力争新增50家以上境内外上市公司。健全地方金融监管体系,强化功能监管、行为监管,优化金融环境。
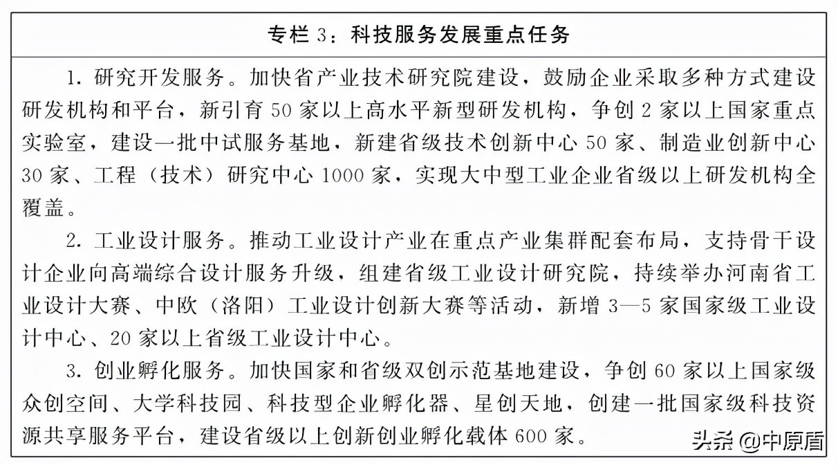
科技服务。大力发展研究开发、工业设计、创业孵化等科技服务,打造覆盖创新全链条的科技服务体系,力争到2025年,全省规模以上科技服务业营业收入达到2000亿元左右,为高水平创新型省份建设提供有力支撑。加快沿黄科技创新带、郑开科创走廊建设,争取国家重大科技服务载体布局,壮大科技服务市场主体,促进各类服务机构优势互补和信息共享,支持国家级大学科技园加快建设。深化科技创新体制机制改革,以政府购买服务、后补助等方式支持公共科技服务发展,开展职务科技成果所有权试点改革。
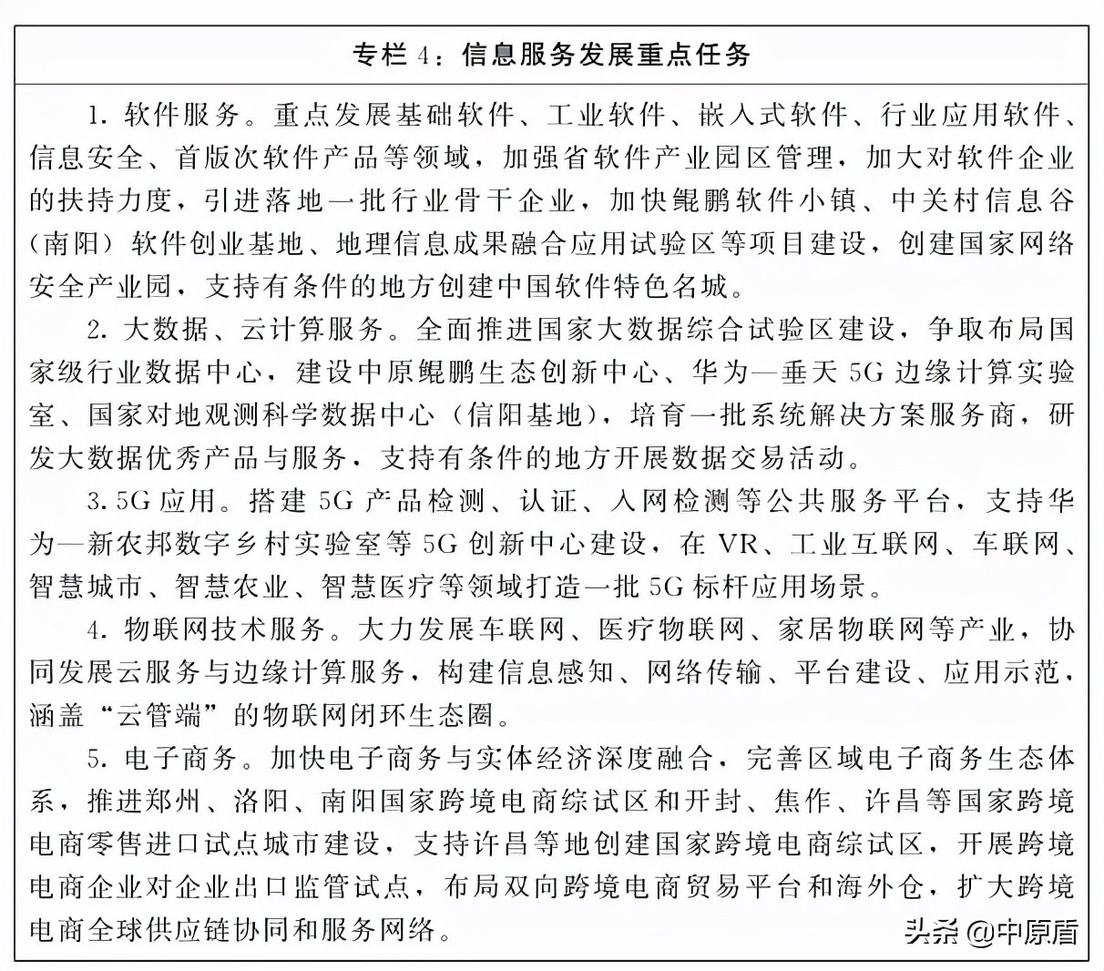
信息服务。发展高端软件、大数据、云计算、网络安全、地理信息、电子商务等信息服务业,加快产业集聚和生态构建,推动信息新技术服务化应用,助力制造业数字化、网络化、智能化发展。推进“全光网河南”升级,加快以千兆光网和5G为代表的“双千兆”网络建设,加快基础电信运营商骨干网络大区节点和中心建设,探索未来网络布局建设,打造全国重要的信息通信枢纽和信息集散中心。创新面向专业领域的信息服务方式,建设行业解决方案和集成应用平台,加速信息服务与各行业融合发展。
中介服务。创新体制机制,改善发展环境,推动知识产权、检验检测、咨询评估、融资担保、信用服务、人力资源服务、法律服务、会计审计、广告会展等专业服务业向“专精特优”方向发展,逐步形成门类齐全、运作规范、专业高效的中介服务市场体系。进一步放宽中介服务业市场准入,吸引参与国际分工、开展高端服务的龙头企业在豫设立分支机构,培育本土标杆企业,推动郑州、洛阳在会展服务、勘察设计等细分领域形成比较优势。优化调整中介服务业行业管理模式,大力推行政府购买中介服务,加强行业自律管理,促进市场公平规范竞争。

教育培训。围绕产业发展和社会需求,大力发展职业教育、继续教育、技能培训、在线教育和社区教育等,完善教育培训体系,培育一批知名教育品牌。加大重点领域急需紧缺人才培养力度,推进新工科、新医科、新农科、新文科建设,增强学科专业设置快速响应能力,培养创新型、复合型、应用型人才。推动学历教育与职业培训融合互促,深化产教融合、校企合作,建设国家职业教育创新发展高地。持续实施“技能河南”行动,针对重点群体重点行业领域开展专项培训,推行“1+X”证书制度。鼓励开发数字教育资源,发展在线教育和远程培训,建立线上线下教育常态化融合发展机制。支持企业和社会力量依法依规举办教育,促进民办教育规范特色发展,全面推动校外培训机构规范化发展,加大教育培训机构质量监督监测力度。扩大教育对外开放与合作,稳步推进高水平中外合作大学建设,拓展国际中文教育市场,重点支持中医、武术、农业等特色院校赴“一带一路”沿线国家和地区办学或设立分校。
节能环保服务。立足建设生态强省战略目标,健全节能环保服务体系,推进节能环保服务产业化、专业化、规模化发展。积极推广合同能源管理服务模式,推动企业节能降碳改造,提升节能报告编制、能源审计、能源管理、用能权交易等专业化服务水平。规范发展环境影响评价、清洁生产评价等环保服务,培育生态环境修复、园区环境污染第三方治理、碳排放权交易、绿色产品认证等新兴服务,鼓励发展系统设计、成套设备、工程施工、调试运行和维护管理等环保服务总承包。完善再生资源回收、拆解、仓储、交易、配送全过程服务体系,推进废旧家电回收处理体系建设。
(二)满足新消费,提高生活性服务业供给水平。
文化旅游。坚持文化铸魂、科技赋能、文旅融合,全力推进文化旅游强省建设,力争到2025年,文化及相关产业增加值占生产总值比重达到5%左右。高水平建设黄河文化旅游带,打造郑汴洛国际文化旅游核心板块,做强太行山、伏牛山、大别山三大优势旅游区和河洛、上古殷商、老庄元典、黄河金三角、丹江卧龙五大主题文化旅游区,构建“一带一核三山五区”发展格局。建设长城、大运河、长征、黄河国家文化公园,推动地方戏曲振兴、传统工艺传承、出版传媒提升、影视创作繁荣、创意设计融合发展,壮大动漫游戏、网络文学、网络音乐、网络表演、网络视频、数字艺术、旅游直播等数字文化业态,培育特色文化产业带,增强文化产业综合竞争力。以全域旅游为导向,培育乡村旅游、红色旅游、研学旅游等新增长点,推进传统景区业态更新,打造新一代精品线路和休闲产品,推动新郑、固始、淮阳等地根亲文化旅游名城建设。建设省文旅文创融合发展数字中心,加速“中国节日”等国潮“IP”产品转化,提升融媒体矩阵宣传推广能力,扩大“老家河南”品牌渗透面和影响。充分发挥省文化旅游强省领导小组作用,完善智慧文旅、乡村旅游、研学旅行等专项促进政策,强化省文化旅游融合发展基金引导功能,促进区域旅游资源和品牌整合,组建河南文化旅游投资集团,培育5家左右大型文化旅游企业和20家以上骨干文化旅游企业。

健康服务。推动医疗资源均衡布局,拓展新型健康服务,构建覆盖全生命周期、满足多元化需求的健康服务体系。加快国家区域医疗中心建设,布局省医学中心和省级区域医疗中心,加快紧密型县域医共体建设,推进专科联盟和远程医疗协作网发展,推动优质医疗资源扩容、下沉。规范和引导社会力量举办康复医疗中心、护理中心、健康体检中心、眼科医院医疗机构和医学检验实验室、病理诊断中心、医学影像中心、血液透析中心等独立设置医疗机构,强化社会办医精专特色。大力发展康复护理、老年护理、家庭护理等紧缺型医疗服务,完善健康管理、康复指导、心理关怀等接续服务,发展基因治疗、干细胞与再生医学等前沿医疗服务,推动中医药传承创新发展,丰富各类产品和服务供给。
养老育幼。扩大普惠性服务供给,激发多元主体活力,推动居家、社区、机构等养老育幼模式协同互促,完善“一老一小”服务体系。结合新建小区配套和城镇老旧小区改造,完善社区养老托育服务设施和网点,引进品牌企业发展集中运营的社区嵌入式服务网点,鼓励医疗服务机构全方位对接社区养老育幼主体,支持物业公司开展“物业+养老育幼”服务探索。鼓励社会力量举办规模化、连锁化养老育幼机构,开展敬老院提质和养老育幼机构规范化建设行动,完善高、中、低端相结合的产品体系,满足不同层次服务需求。加快农村养老服务网络建设,实施农村养老补短板工程,推动养老与乡村旅游、绿色农产品开发等融合发展。普及智慧养老、互联网互动式育幼等高效服务,推广看护机器人等智能化辅助设施,增强服务专业性、便利性。

家政服务。聚焦解决“找不到、买不起、用不好”问题,通过抓主体、扩网点、强规范、育品牌,持续推动家政服务提质扩容。推动家政中介机构转型,鼓励小微家政服务企业向运作规范的员工制企业发展,引导灵活就业人员逐步实现稳定就业。加强家政服务标准体系建设,健全家政服务领域信用体系,提高家政服务规范化、职业化水平。加快郑州全国家政服务业提质扩容“领跑者”行动重点推进城市建设,深入开展省级家政服务业提质扩容试点,推动家政服务进社区,不断扩大家政服务覆盖面。

商贸服务。优化商业设施建设和业态配置,推进线上线下融合互动创新,满足消费方式转变需求。完善批发零售、住宿餐饮商业网点布局,加快智慧商圈建设和步行街改造提升,有序推进大型批发市场迁建,推广“电子商务平台+生活服务集成”社区商业模式,构建多层次、便利化的现代商贸服务体系。推动传统商贸企业对接第三方平台开展O2O全渠道营销、无人商店、直播电商、供应链集成等业态模式创新,大力发展复合型、体验型业态,支持郑州等城市依托口岸和跨境电商资源发展高品质、多种类国际名品直供,推动中高端商贸服务创新集聚。鼓励商业连锁品牌发展,打造“豫菜”名菜、名店、名厨品牌体系,振兴传统老字号,到2025年,全省中华老字号企业达到50家。
房地产。坚持房子是用来住的、不是用来炒的定位,因城施策、一城一策,加快建立多主体供给、多渠道保障、租购并举的住房制度。夯实城市政府主体责任,有效增加保障性住房供给,健全住房与土地、金融、财税等政策联动机制,加强房地产市场供需双向调节,稳定地价、房价和预期。支持各地将社区便民服务设施纳入城镇老旧小区改造范围,引进专业服务机构,提高市场化运营水平。发展住房租赁市场、二手房市场,规范中介服务市场秩序,改进住宅物业管理,促进房地产评估和经纪、土地评估和登记代理机构专业化发展,鼓励有条件的房地产企业向综合服务商转型。
(三)顺应新趋势,大力发展服务新业态新模式。
加强技术创新应用。加快大数据、云计算、人工智能、物联网、区块链等先进信息技术在服务领域深入应用,引导企业“上云用数赋智”,鼓励应用场景创新,加速主要行业数字化智能化转型。引导企业加大科技创新投入力度,强化理念思路更新、业务流程再造、组织管理体制变革,基于细分领域跨界融合创造更多“新服务”。

培育新经济业态。大力发展平台经济、共享经济、体验经济等新经济业态,厚植创新活力生长沃土,壮大服务业发展新动能。顺应平台经济发展趋势,加快培育“互联网+服务”、“互联网+生产”等平台经济新业态,完善有利于平台型企业发展的融资支持、复合型人才供给、兼并重组等政策,推动实体经济与互联网平台嫁接,提升整合资源、对接供需、协同创新功能。支持企业依托现有生产能力、基础设施、能源资源等发展共享经济,提供基于互联网的个性化、柔性化、分布式服务,推进生产能力、生活服务、创新要素三大重点领域资源共享。大力开发体验式新产品新服务,构建线上与线下、现实与虚拟、空间与情境共构的多维度、互动式场景,打造“体验+”服务体系。
强化对战略新兴产业服务支撑。围绕新型显示和智能终端、生物医药、新能源及网联汽车、新一代人工智能、新材料、智能装备、智能传感器等战略新兴产业服务需求,全力补齐专业化生产服务短板,拓展衍生价值链,为提升产业链核心竞争力和全产业链掌控能力提供坚实服务保障。

四、改革创新,展现高质量发展新作为
(一)增强优质高效服务供给能力。持续推进服务业供给侧结构性改革,提高服务质量和效率,提升市场主体发展水平,扩大优质产品和精准服务供给。
推动品质化标准化绿色化发展。实施服务质量满意度提升工程,完善以顾客满意度、万人投诉量和品牌价值增长率为主要内容的服务业质量发展指标体系,分行业树立一批质量领先、管理严格、公众满意的服务标杆,认定一批省级服务名牌。推进重点行业标准化技术委员会建设,完善行业标准体系,修订一批地方标准,实施企业标准领跑者制度,开展省级服务业标准化试点,推进国家技术标准创新基地(郑洛新)建设。提高服务业绿色发展水平,加快绿色装备、环保包装在服务业领域推广应用,开展高耗能、高耗水服务业改造,引导服务设施集约利用土地,加强资源利用全过程管理。
培育高素质市场主体梯队。常态化开展“万人助万企”活动,分类施策支持市场主体成长,推动大中小企业融通发展,形成各类市场主体竞相发展的生动局面。做强做优本土龙头企业,支持企业通过兼并重组、战略合作、股改上市等方式实现跨越发展,推动人才、技术、资金等要素向创新型企业集聚,在新经济领域培育一批具有核心竞争力的单项冠军企业和高成长性的“瞪羚”企业、“独角兽”企业。加强对中小微企业引导扶持,提高专业化生产、服务和协作配套能力,打造一批创新能力强、成长性好的“专精特新”企业。积极发展互联网营销师、在线学习服务师、社群健康助理员、老年人能力评估师等新职业群体,加强行业规范和职业保障,扩大新供给来源。发挥平台型、枢纽型企业引领作用,带动个人创新创业和小微企业发展,整合上下游产业共建“平台+模块”产业集群。
深化重点领域改革。加快服务业领域国有企业公司治理和市场化经营机制改革,推动事业单位改革取得突破,进一步释放社会服务供给端活力。实施国有企业改革三年行动计划,推进服务业领域国有企业混合所有制改革,加快铁路、电信、公用事业等行业竞争性环节市场化步伐,促进公共资源配置市场化。在有效防范地方政府隐形债务风险前提下,加强地方国有经济在公共交通、公共文化、养老育幼、医疗教育等城乡基础设施和民生领域布局,培育发展以普惠型养老、托育等为主责主业的公共服务功能国有企业。推进事业单位分类改革,建立与不同性质组织运作相适应的人力资源管理制度,以公办医疗、公证、养老等机构为重点,健全符合行业、岗位特点的用人机制。
(二)推动产业融合互促发展。强化现代服务业对先进制造业和现代农业的全产业链支撑,形成相融相长、耦合共生的产业生态系统,促进产业链延伸、供应链优化、价值链提升。
推进现代服务业与先进制造业融合。引导制造业企业向附加值高的服务环节延伸,支持服务业企业向制造领域拓展,加快服务业与制造业双向融合。出台服务型制造发展促进政策,鼓励制造企业拓展系统解决方案、全生命周期管理、总集成总承包等增值服务,由提供“产品”向提供“产品+服务”转变。大力发展面向制造业的生产性服务业,鼓励骨干服务业企业发挥信息、渠道、创意等优势开展反向制造、反向整合,发展供应链协同、网络精准营销、在线支持云制造等模式,与制造业企业联合打造网络化协同生产服务体系。开展融合创新试点示范,培育50个左右省级以上先进制造业和现代服务业融合发展试点、100个左右服务型制造示范企业(平台、项目),以现代服务业开发区、先进制造业开发区为依托,打造一批服务共性需求的生产性服务业公共平台,推动资源高效利用和价值共享。

促进现代服务业与现代农业融合。加快发展农业生产服务业,构建全程覆盖、区域集成的新型农业服务体系。大力发展农业生产技术服务、农机作业及维修服务、病虫害防治、农产品检验检测认证、农产品仓储保鲜技术服务、土壤环境监测、农业市场信息咨询、种质资源创新研发等专业化服务,积极发展智能农业、感知农业、精准农业等新兴业态,加快国家生物育种产业创新中心、国家农机装备创新中心建设,支持周口建设国家农业高新技术产业示范区、新乡创建国家农业高新技术产业示范区,提高农业创新力和竞争力。推动农村流通现代化,完善覆盖全省、联通全国的农产品流通网络,推广农超、农企等多种形式产销对接,实施“快递进村”工程,畅通农产品进城和工业品下乡渠道。拓展农业多种功能,促进农业与休闲旅游、教育文化、健康养生等深度融合,培育一批休闲农业和乡村旅游基地。
(三)构建协同联动载体体系。强化分级引领、分类指导,推动各地根据服务资源和需求实际,建设特色鲜明、优势互补、错位竞争的载体平台,构建多层级服务业载体体系。
强化国家级战略平台先导作用。推进郑州航空港经济综合实验区、中国(河南)自由贸易试验区、郑洛新国家自主创新示范区、中国(郑州)跨境电子商务综合试验区等高能级平台建设,打造服务业开放创新发展高地。主动承担专项领域先行先试任务,在细分行业申建一批国家级试点示范,探索现代服务业创新驱动支撑发展模式,打造全面深化改革创新试验样板。
强化现代服务业开发区产业转型支撑作用。聚焦生产性服务业集聚发展,以中介服务产业园、现代物流产业园、市场交易产业园为主体对服务业载体进行整合扩区,构建功能布局合理、资源集约高效,与先进制造业开发区协作联动的现代服务业开发区格局。推动中介服务产业园高端化发展,围绕功能集成提速、高端要素集聚、特色品牌提升,大力发展总部经济和楼宇经济,吸引集聚商务咨询、法律会计、科技服务、信息服务、检验检测等服务业企业,打造一批支撑区域主导产业发展和融合创新发展的载体。推动现代物流产业园特色化发展,围绕物流枢纽布局,以扩大物流总量、降低物流成本和提高物流效率为重点,提升冷链、快递、电商、医药、供应链等专业物流发展水平,培育一批带动区域经济增长的枢纽经济区。推动市场交易产业园信息化发展,提升完善商品集散、批发零售、交易展销、价格形成、信息发布、储运配送等功能,推动有形市场与无形市场、线上与线下融合互动,打造一批具有区域影响力的商品集散中心和采购中心。鼓励现代服务业开发区开展跨区域合作,发展“飞地经济”,大力推广“管委会+公司”模式,建设专业化、国际化、市场化管理团队,提升产业服务能力。

强化各类服务业载体区域服务功能。支持各地突出特色优势,因地制宜培育服务业集聚载体,打造特色服务品牌。鼓励制造业基础好的县(市、区)围绕当地先进制造业开发区主导产业,建设一批生产性服务业区中园;扶持农业主产区发展农产品流通、农业生产服务等,建设一批区域性农副产品流通基地;引导大城市周边、生态环境良好的县(市)发展旅游休闲、健康养老基地,满足城市居民品质生活需求。优化城乡生活服务网点规划布局,加强基础设施建设,按照“15分钟生活圈”分级分类建设一批社区邻里中心、农村社区综合性服务网点,打造便民服务功能单元。
(四)畅通良性互动市场循环。坚持扩大内需战略基点,将需求侧管理与供给侧结构性改革有机结合,推动服务业投资与消费良性互动、内需与外需相互协调。
扩大服务业有效投资。激发社会资本投资活力,在行业准入、资质标准、招标投标等领域对各类性质企业一视同仁,改进社会服务项目运营管理,健全合理投资回报机制,引导民间资本参与养老、育幼、文化、体育等项目建设,提升民营经济在服务业的比重。推进与卢森堡、芬兰、德国、东盟等经贸合作,引导外商投资服务业新兴领域。积极承接京津冀、长三角、粤港澳大湾区服务业产业转移,以专业生产服务、旅游、养老、家政等为重点深化豫京、豫沪、豫浙、豫苏合作,拓展与粤港澳大湾区合作,加强对台合作交流,办好中国(河南)国际投资贸易洽谈会、全球跨境电商大会等招商活动,争取国内外龙头企业在豫设立区域总部。每年滚动实施服务业项目库,重点推动一批投资大、带动强、业态新的重大项目建设,健全“要素资源跟着项目走”机制,推动各类要素资源向优质高效投资领域集中。以更高标准、更快行动实施服务业领域灾后重建项目,带动受灾地区服务业全面恢复并优化升级。

进一步激发服务消费。增强大中城市集聚高品质服务消费功能,鼓励发展首店经济、首发经济和品牌经济,提升商业中心能级,打造150家省级品牌消费集聚区,创建文旅消费、信息消费、体育消费等特色消费示范城市,支持郑州、洛阳建设国际消费中心城市。扩大电商快递、生鲜冷链、品牌商超农村覆盖面,引导新兴消费向农村延伸,挖掘农村消费潜力。鼓励消费金融创新,有序发展消费信贷,实施旅游、电影等惠民工程,通过发行消费券、举办促销季等有效途径,加大促消费政策力度。完善服务责任追溯体系,畅通消费者质量投诉举报渠道,扩大服务消费投诉公示试点范围,营造放心消费环境。
增强服务贸易国际竞争力。以自由贸易试验区扩区和国家服务贸易创新发展试点创建为带动,巩固扩大旅游、运输、建筑等传统服务出口,加快发展飞机融资租赁、维护维修、知识产权等贸易,鼓励发展传媒、影视、娱乐、教育等数字化出口,提升软件、通信、云计算等在线服务和产品交付能力,促进服务贸易跨越发展。依法简化医疗企业和服务贸易特殊物品检验检疫流程,对展览、维修、研发设计、医疗健康等服务贸易提供相关货物、物品进出口通关便利。推进河南自由贸易试验区开封片区国家文化出口基地、许昌市场采购贸易方式试点建设,争创国家服务贸易国际合作示范区、国家数字服务出口基地,培育10个左右省级服务外包示范园区和一批省级特色服务出口基地。
提升国际服务市场资源配置能力。吸引跨国金融机构、全球性生产服务公司、全球研发机构、国际组织等全球资源配置功能机构入驻,聚焦发展短板和战略需要,支持本土企业以跨国并购、联合投资等方式,高效配置全球人才、技术、品牌等核心资源。引导会计、咨询、法律、检测认证、资产评估、公共关系等服务国际化发展,鼓励服务企业在境外设立研发中心、分销中心、展示中心、贸易中心(转口基地),申建国家知识产权海外维权援助中心河南分中心,强化“豫企出海”服务支撑。加强与“一带一路”沿线城市和企业在认证认可、数据交换等方面合作,推动与卢森堡等国际金融中心在金融标准、金融科技等领域互通互认,探索跨境电商国际规则与标准体系,创新适合内陆多式联运的服务规范,为国家参与相关国际标准规则制定提供“河南方案”。
五、强化保障,实现体制机制新突破
充分发挥市场在资源配置中的决定性作用,更好发挥政府作用,打造有利于服务业发展的营商环境。
(一)强化机制保障。
进一步放宽市场准入。全面实施市场准入负面清单制度,按照国家部署,加快取消充分竞争性服务业领域准入限制,有序放开教育、医疗、市政等公共服务领域准入限制。认真落实外商投资准入前国民待遇加负面清单管理制度,营造对内外资一视同仁的市场环境,在自由贸易试验区探索进一步放宽外商投资准入开放举措。支持郑州申建服务业扩大开放综合试点。
营造公平竞争政策环境。健全公平竞争审查规则和工作机制,强化竞争政策实施,清理行业准入、资质标准、政府采购等方面歧视性规定,加强公用事业和民生服务领域反垄断执法。针对电子商务、高新技术服务等重点领域和展会、服务贸易等重点环节,加强知识产权执法保护。推进服务业综合改革,加快重点行业专项改革。
优化政务服务环境。加快行政审批规范化、标准化建设,推行企业投资项目承诺制,推动跨部门跨地区跨层级政务信息共享、互联互通和业务协同,深化“证照分离”改革,根据国家部署,试行商事主体登记确认制,大力推进网上移动办事和移动办公。创新市场监管机制,建立重点监管清单制度,推行信用分级分类监管和大数据协同监管,加快“互联网+监管”在服务业的应用,对服务业新业态新模式实行审慎监管和包容式监管。持续推进公共服务价格领域“放管服效”改革,完善收费目录清单制度。
(二)强化要素保障。
加强土地要素保障。深化“亩均论英雄”改革,开展服务业企业亩产效益综合评价。在符合国土空间规划和用途管制要求前提下,推动不同产业用地类型合理转换,探索增加混合产业用地供给。明确新产业、新业态用地类型。在合法合规的前提下对服务业重大项目建设在用地指标上给予倾斜,重点保障物流、养老、托育等具有社会功能的服务业用地。
拓宽融资渠道。健全适应服务业发展的金融服务体系,引导企业通过股权融资、债券融资等方式直接融资,稳步推进仓储物流、文化旅游、新型基础设施、园区基础设施等项目开展不动产投资信托基金试点。扩大“信豫融”“金融服务共享”等平台覆盖范围,加强服务业中小微企业信用贷款、中长期贷款、首贷支持。鼓励保险机构开发更多适应服务行业发展的险种。
加强财政支持。积极争取国家资金支持,优化省级服务业发展专项资金扶持方向、重点和方式,加大对生产性服务业和融合类、新业态新模式领域的支持力度,更好发挥政府投资基金引导作用,加大政府购买各类服务力度,形成“专项资金+引导基金+政府购买服务”的综合支持体系。
强化人才支撑。壮大服务业创新型、应用型、复合型人才队伍,将服务业高级人才需求统筹纳入“中原英才计划”“中原人才”等重大人才项目,面向海内外延揽杰出人才,完善以知识资本化为核心的人才激励机制,改进社会保险异地转移服务和灵活就业人员社保参保服务,进一步畅通非公经济组织人员和自由职业者职称申报渠道。
(三)强化组织保障。
加强组织领导。充分发挥省服务业工作领导小组指导协调作用,统筹做好灾后重建和疫情常态化防控等工作,及时研究解决服务业发展重大问题,制定出台服务业创新发展政策。领导小组办公室要按照规划提出的发展目标、重点任务,制定年度工作方案,梳理政策资金落实情况,定期向省政府报告。建立规划实施情况报告和评估制度,由省发展改革委牵头定期对规划实施情况进行评估。省直有关部门和各地要加强对本领域、本地服务业发展情况的调度分析,每年度将规划实施情况报省发展改革委。
做好基础工作。进一步完善服务业统计制度,做好全省新产业新业态新模式统计监测工作,探索建立生产性服务业统计监测制度,强化重点企业、重点项目的信息采集、数据分析、进展监测和发展评价,健全服务业发展动态监测、形势分析和信息发布机制,为准确判断和分析服务业运行情况提供依据。
来源:河南发布
版权声明:我们致力于保护作者版权,注重分享,被刊用文章【郑州大学官网内网(制造业)】因无法核实真实出处,未能及时与作者取得联系,或有版权异议的,请联系管理员,我们会立即处理! 部分文章是来自自研大数据AI进行生成,内容摘自(百度百科,百度知道,头条百科,中国民法典,刑法,牛津词典,新华词典,汉语词典,国家院校,科普平台)等数据,内容仅供学习参考,不准确地方联系删除处理!;
工作时间:8:00-18:00
客服电话
电子邮件
beimuxi@protonmail.com
扫码二维码
获取最新动态
