近日,三水区2022年秋季学期公办小学、初中一年级招生计划出炉,3月7日起陆续安排报名。
三水区公办初中一年级招生方案
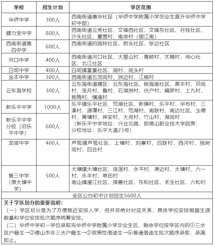
一 招生学校、招生计划及学区范围
二 招生对象及条件
01 三水区户籍的小学应届毕业生
02佛山市非三水户籍的小学应届毕业生
佛山市非三水户籍的小学应届毕业生在三水区申请入读公办初中必须符合以下条件之一:
1.学生父(母)是三水区户籍;
2.学生父(母)在三水区工作并连续缴纳社保一年以上,且在三水区内获得80平方米以上的住宅房屋权属证书;
3.学生父(母)在三水区工作并在三水区连续缴纳社保36个月或以上(缴纳社保需连续到2022年2月)。
03佛山市外户籍的应届小学毕业生
◎政策性借读生
政策性借读生是指符合《三水区公办初中2022年政策性借读生申请入学条件一览表》(附件)所列17个类别借读条件之一的人员子女。符合政策性借读条件的小学毕业生保障入读公办初中,统筹安排学位。学生与父母均为佛山市外户籍的,学生父或母必须持有三水区有效居住证才能报名,如果居住证正在办理延期签注手续的,要同时提供办理居(暂)住证历史记录和居住证换证的受理凭证。
缴纳连续5年社保类政策性借读的要求是学生父或母在三水缴纳社保必须是从2017年3月到2022年2月连续60个月不间断。
◎普通借读生
普通借读生是指不符合政策性借读条件的佛山市外户籍学生,按照《佛山市新市民积分制服务管理办法》,通过积分入学方式录取到公办学校的学生。申请积分入学并非全部保障入读公办学校,教育局按积分学位数量,根据所有积分入学申请人总积分排名,从高到低录取,录满即止,被录取的学生即为普通借读生。申请人必须持有三水区有效居住证,才能为子女申请积分入学。
积分入学方案4月8号在“三水教育”微信公众号、三水区人民政府网公布。需申请积分入学的学生不需要参加第一批的网上报名,请留意积分入学方案,按规定时间办理积分。
04有入学优待政策人员子女
对符合条件的现役军人子女、国家综合性消防救援队伍人员子女和公安英烈、因公牺牲或伤残公安民警子女,以及因公殉职基层干部子女、防疫一线医护人员子女、三水区高层次人才子女、三水区企业中高层管理人员和骨干科技人才子女、创新制造企业员工子女、台胞子女等,享有入学优待政策的相关人员子女,按相关政策执行。
说明:
本次招生只接受小学应届毕业生报名,如发现非小学应届毕业生报名取消其录取资格,注册或开学后发现的也需退学处理。三 报名办法及流程
本次招生报名分两批次进行。
◎第一批学生3月7日开始网上报名,只受理三水区户籍生、符合条件的佛山市内非三水户籍生和佛山市外户籍政策性借读生报名,该批学生按网上报名→提交资料→审核公示→分配学位的流程申请学位。
◎第二批是不符合政策性借读条件的佛山市外户籍学生,按4月8号公布的积分入学方案办理积分入学申请。家长如有疑问可致电三水区教育局咨询,电话87772210。
01 第一批学生网上报名时间
报名系统3月7日9:00开放接受报名,3月13日17:00关闭“填表报名”功能,“填表报名”功能关闭后不再受理报名申请。
02 第一批学生报名填报办法
三水区户籍生、符合条件的佛山市内非三水户籍生和佛山市外户籍政策性借读生,登录报名系统首页后,点击“填表报名”,然后按提示如实填写信息,填写完毕后点击保存信息即完成信息填报。保存信息后,请家长返回报名系统首页点击打印报名表,按提示打印报名表(能打印报名表即代表信息录入成功),打印后家长要认真核对报名表的内容是否正确。如需修改的,请在招生系统首页点击修改报名信息,进入信息录入界面需从上到下重新填报所有信息(不能只修改某项信息),修改后要重新打印报名表。
手机报名:
电脑报名网址:
http://www.aabfb.com/chuzhong/index.html
03 关于第一批网上报名的重要提示
(上下滑动查看)
1.报名操作必须由家长(监护人)完成,不能由学生完成;
2.家长首先要认真阅读2022年三水区公办初中报名信息须知,确认知悉后方可进入填写信息,各环节有相关提示,请家长仔细阅读;
3.报名系统根据申请人的情况进行智能化指引,市民如实根据系统指引填报户籍、房产、社保等信息,请对照资料原件填写;
4.报名系统操作比较简单,在“填表报名”功能关闭前都可以重新登录进行信息修改。请家长们一定要用真实信息报名,切不可用编造、虚假的信息进行尝试,因信息虚假、错误造成未能获得入学资格或影响学位安排优先次序的,家长自行承担责任;
5.关于志愿填报的说明:三水区户籍学生只能以户籍地址或家长房产地址(仅包括父母、祖父母、外祖父母名下的住宅房产)选择对应的学区学校作为第一志愿;非三水户籍学生父(母)在三水有房产的以房产地址填报对应的学区学校作为第一志愿。没有房产的非户籍生以父(母)居住地或现就读小学镇(街道)选择填报第一志愿学校。
第二志愿是作为未能录取入第一志愿学校的备选志愿学校,系统根据填报的信息进行分析,提供志愿学校选择。
04 第一批学生提交报名资料
非三水区公办小学毕业生网上报名后,请在3月21日、22日上午8:30-11:30、下午14:00-17:00,到填报的第一志愿学校提交报名资料(报读新乐平中学分校的学生在新乐平中学主校提交),逾期不提交资料或资料不符合要求的不再受理其入学申请。三水区内公办小学(含区实验小学、西南中心小学)毕业生报名资料在就读小学提交,提交时间通过现就读小学另行通知。
非三水区公办小学毕业的第一批各类学生需提交的报名资料:
(上下滑动查看)
1.三水户籍生需提交资料:
(1)学生户口簿原件及复印件
(2)学籍基本信息表原件(在原就读小学打印并盖章)
(3)《三水区2022年公办初级中学初一入学报名表》
(4)三水户籍生以学生户籍地址以外的家长房产(可用父母、祖父母、外祖父母房产)作为选择学区的依据的,除了提交上述3项资料外,还需提交住宅房屋权属证书原件及复印件,学生与房产所有人不在同一户口簿的还需提交学生的出生证或公证处出具的关系证明。
2.佛山市非三水户籍生需提交资料:
(1)学生和父母户口簿原件及复印件(学生与房屋产权人、社保参保人不在同一户口簿的,需提交出生医学证明)
(2)学籍基本信息表原件(在原就读小学打印并盖章)
(3)《三水区2022年公办初级中学初一入学报名表》
(4)父(母)的住宅房屋权属证书原件及复印件
(5)父(母)社会保险参保缴费证明(父母一方为三水户籍的无需提交)
3.佛山市外户籍政策性借读生需提交资料:
①连续5年社保类政策性借读生需提交材料:
(1)户口簿原件及复印件(学生与父母不在同一户口簿的,需提交出生医学证明)
(2)学籍基本信息表原件(在原就读小学打印并盖章)
(3)《三水区2022年公办初级中学初一入学报名表》
(4)社会保险参保缴费证明
(5)父(母)居住证原件及复印件
(6)父母有房产的提交住宅房屋权属证书原件及复印件。
②父母一方三水户籍类政策性借读生需提交材料:
(1)学生与父母的户口簿原件及复印件
(2)学生出生医学证明
(3)学籍基本信息表原件(在原就读小学打印并盖章)
(4)《三水区2022年公办初级中学初一入学报名表
(5)父母有房产的提交住宅房屋权属证书原件及复印件。
4.其他类的政策性借读生提交的材料请按附件《三水区政策性借读生2022年申请入学条件一览表》的基本材料提交。
5.对住宅房屋权属证书的重要说明:
①住宅房屋权属证书:房屋所有权证、房地产权证、不动产权属证书、已备案购房合同、佛山市三水区商品房买卖合同登记备案证明,均可视为住宅房屋权属证书,二手房必须提交住宅房屋权属证书。
②以房产作为学区申请依据的同类别申请人的录取顺序是先购房者优先,而同一房产的购房备案日期比房产证的日期靠前,建议家长即使有房产证也尽量提供已备案购房合同,在网上报名填写购房时间以“合同备案专用章”里确认的时间为准。
6.报名资料复印要求
(1)户口簿复印户主页、学生父母页、学生本人页;
(2)已备案购房合同复印购房合同的封面页、显示房产面积页、盖“合同备案专用章”页、购房人签名页。
(3)住宅房屋权属证书除封面页整本复印。
四 第一批学生报名审核结果公示
第一批报名学生家长网上报名和提交资料后,审核结果于4月8日前在“三水教育”微信公众号、三水区人民政府网公示。
五 录取后学生的学位安排规则
学位安排顺序:每所学校根据学位数量,按学区内的三水区户籍生→佛山市非三水户籍生→政策性借读生→普通借读生批次顺序录取,录满即止。
第一批:学区内户籍生人户一致学生(即以户籍地址选择对应学区学校为第一志愿)优先安排。
如果出现该批次学生数量超过学校招生人数,即以学生入户到该学区的时间先后排序录取,先入户者优先,录满即止。如果学区内未能录取,将统筹安排到附近的学区入学。
第二批:安排三水区户籍生人户分离学生(即以家长房产地址选择对应学区学校为第一志愿)。
该批次学生先录取用学生父母房产申请的(先购房者优先),再录取用祖辈房产申请的(先购房者优先),录满即止。如果学区内未能录取,将统筹安排到附近的学区入学。
第三批:安排佛山市非三水区户籍学生。
该类学生先录取父(母)在学区有房产的,按先购房者优先排序,社保类学生统筹安排,如果学区内未能录取,将统筹安排到附近的学区入学。
第四批:安排政策性借读生
政策性借读生中先安排父(母)在学区内有房产的,先购房者优先,其他类别政策性借读生统筹安排学位。如果学区内学位不足将统筹安排到附近的学区入学。
第五批:安排普通借读生
普通借读生以积分从高到低排名次序,参考个人志愿统筹安排学位。
六 学位安排时间及注册
6月底7月初安排学位并注册,由录取学校派发注册通知书,家长在规定时间内不注册的视为放弃学位,不再作入学安排。
温馨提示:
三水区所有公办初中招生工作均按政策严格执行,凡有机构或个人以招生的名义致电家长,声称可以用钱买学位或协助学生报读某校,均属违法行为,敬请各位家长提高警惕,切勿相信此类电话或信息,以免上当受骗!三水区公办小学一年级招生公告
一 西南街道
01 招生计划
02 报名时间
3月9日9:00至3月15日17:00,逾期视为放弃报名。
▷点击此处了解更多详情
二 云东海街道
01 招生计划
02 报名时间
户籍生、政策优待生、跨镇跨区生、政策性借读生、“三个一批”企业生:3月9日至3月15日下午17:00网上报名。报名系统3月9日上午开放接受报名,3月15日下午17:00关闭“填写报名信息”功能,“填写报名信息”功能关闭后不再受理报名申请,不按时在网上报名的视为自愿放弃。
普通借读生:初定4月8日公布积分入学信息或方案。
▷点击此处了解更多详情
三 白坭镇
01 招生计划
02 报名时间
3月9日9:00—3月15日17:00,报名系统3月9日9:00开放接受报名,3月15日17:00关闭“填表报名”功能,“填表报名”功能关闭后不再受理报名申请,逾期视为放弃报名。
▷点击此处了解更多详情
四 乐平镇
01 招生计划
02 报名时间
佛山市户籍生和政策性借读生:3月9日9:00至3月15日17:00,逾期视为放弃报名;
普通借读生:以4月8日公布的乐平镇2022年积分入学方案为准。
▷点击此处了解更多详情
五 芦苞镇
01 招生计划
2022年秋季学期,芦苞镇实验小学计划招生315人,蔡边小学计划招生90人,新乐丰小学计划招生36人,招生范围为芦苞镇辖区。
02 报名时间
第一批户籍适龄儿童(含符合在芦苞镇入学条件的佛山市内户籍适龄儿童)和符合政策性借读条件的佛山市外户籍适龄儿童报名:2022年3月9日9:00至3月15日17:00网上报名,报名系统3月9日9:00开放接受报名,3月15日17:00关闭“填表报名”功能,“填表报名”功能关闭后不再受理报名申请。
▷点击此处了解更多详情
六 大塘镇
01 招生计划
02 报名时间
第一批大塘镇户籍、佛山市非大塘镇户籍学生和政策性借读生:3月9日9:00至3月15日17:00网上报名,报名系统3月9日上午9:00开放接受报名,3月15日下午17:00关闭“填表报名”功能,“填表报名”功能关闭后不再受理报名申请。
第二批普通借读生:以4月8日公布的积分入学方案为准。
▷点击此处了解更多详情
七 南山镇
01 招生计划
02 报名时间
第一批报名时间:3月9日9:00至3月15日17:00,逾期视为放弃报名。
▷点击此处了解更多详情
另外
佛山将增加这些学位
一起看看
南海区
2022年,南海区计划完成新扩改建学校项目18个,预计可增加义务教育阶段学位超1.6万个。
同时,为加强高中阶段优质学位供给,南海区今年将进一步筹划新建石门中学佛山西站校区,完成普通高中(中职)5个改建工程,预计增加学位1500个。
改建高中(中职)学校
5所
南海区计划年内完成南海实验学校中学部、南海艺术高中综合楼、狮山高级中学教学楼和饭堂、南海信息技术学校体育馆、南海理工职业技术学校大沥校区改建工程5个项目。
同时,进一步筹划新建石门中学佛山西站校区,开展南海理工职业技术学校本部校区扩建前期工作;筹划大沥高级中学改扩建、狮山高中改扩建二期、南海信息技术学校改扩建工程项目立项。
新改扩建义务教育阶段学校
18所
今年,南海区义务教育阶段计划年内投用的新改扩建工程达18个,包括了桂城街道映月四小、大沥镇第二小学、狮山镇科技路小学、里水镇美景小学等,预计可为南海提供超过1.6万个优质公办学位,其中小学14000个,初中2300个。
顺德区
2022年,顺德区计划新增幼儿园学位1500个,义务教育阶段学位15000个,宿舍床位20000张,涉及新改扩建完工项目20个,预计今年投入使用。
新改扩建幼儿园
4所
今年顺德区新改扩建幼儿园4所,共计新增幼儿园学位1500个。主要有新建3所小区配建幼儿园,即陈村吴家围地块幼儿园、龙江外国语学校附属幼儿园、杏坛杏美实验幼儿园(暂定名),改建幼儿园1所,即勒流大同幼儿园。
龙江外国语学校附属幼儿园
效果图
↓↓↓
杏坛杏美实验幼儿园(暂定名)
效果图
↓↓↓
新建义务教育阶段学校
4所
新建义务教育阶段学校4所,共计新增义务教育阶段学位11700个,新增宿位11000个。包括:顺控容桂学校、北滘华东师范大学附属顺德美的学校(一期)、乐从英华学校、杏坛实验中学。
北滘华东师范大学附属顺德美的学校(一期)
效果图
↓↓↓
改扩建义务教育阶段学校
12所
改扩建(含原址重建)义务教育阶段学校12所,共计新增义务教育阶段学位超4000个,新增宿位超10000个。包括:大良顺峰初级中学、梁开初级中学、容桂容里中学、伦教翁祐中学、汇贤实验学校、勒流新球初级中学、江义初级中学、富安初级中学、陈村梁钊林纪念小学、龙江丰华初级中学、龙山初级中学、旺岗小学等。
伦教翁祐中学扩建工程
效果图
↓↓↓
伦教汇贤实验学校扩建工程
效果图(综合楼)
↓↓↓
龙江丰华初级中学重建
↓↓↓
龙山初级中学重建
↓↓↓
旺岗小学重建
佛山发布编辑部
来源:佛山教育、三水教育、南海发布、顺德教育
责编:郑婧筠
审校:陈梓菲、苏诗琪
监制:刘燕君
版权声明:我们致力于保护作者版权,注重分享,被刊用文章【2017年未录满学校(2022三水秋季学期公办中小学招生计划来了)】因无法核实真实出处,未能及时与作者取得联系,或有版权异议的,请联系管理员,我们会立即处理! 部分文章是来自自研大数据AI进行生成,内容摘自(百度百科,百度知道,头条百科,中国民法典,刑法,牛津词典,新华词典,汉语词典,国家院校,科普平台)等数据,内容仅供学习参考,不准确地方联系删除处理!;
工作时间:8:00-18:00
客服电话
电子邮件
beimuxi@protonmail.com
扫码二维码
获取最新动态
