文化课在艺考中的占比越来越重要,艺术类专业录取分数线也在逐年增高。
小韵为大家盘点一下2020年十一大音乐学院文化科录取分数线,希望各位考生能早做准备,避免临考前措手不及。
(文章内数据截图均来自院校官方发布信息)
全国艺术院校中唯一一所国家重点大学和 “211工程”建设院校,国家首批“双一流”世界一流学科建设高校。
国家首批“世界一流学科建设高校”,中国政府奖学金来华留学生接收院校、“全球音乐教育联盟”秘书处学校。
世界一流学科建设高校,欧洲音乐学院联盟成员,环太平洋音乐学院联盟成员。
全国11所独立设置的专业音乐学院之一,全国31所独立设置艺术类院校之一,全国首批艺术硕士专业学位(MFA)教育试点单位。
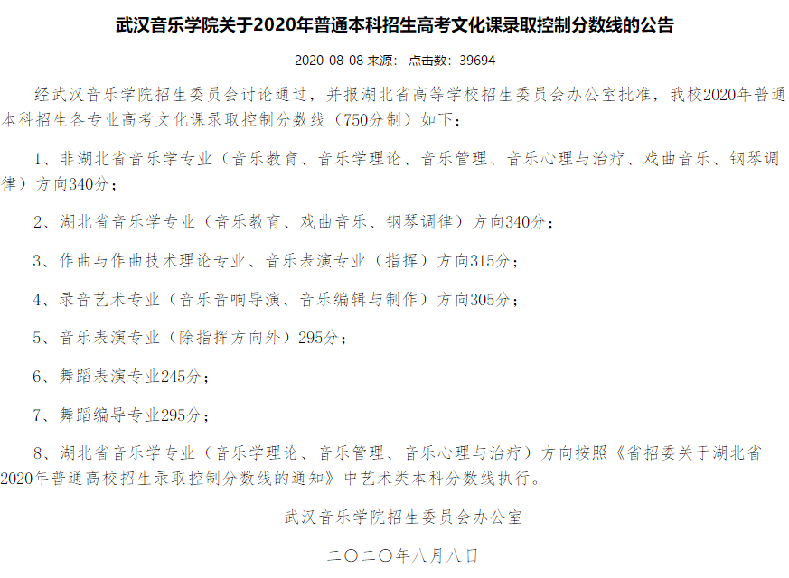
中国九所独立设置的音乐学院之一,中国中部地区唯一独立设置的高等音乐学府,中国首批艺术硕士(MFA)专业学位教育试点单位。
天津市高校研究生教育校外创新实践基地建设单位,国务院批准的首批硕士学位授予单位。
国家大学生文化素质教育基地、全国学校艺术教育工作先进单位、辽宁省高等学校“双一流”学科建设13所重点支持高校之一。
全国11所独立设置的音乐专业院校之一,西北地区唯一独立建制的高等音乐学府,为陕西省“国内一流学科”建设高校。
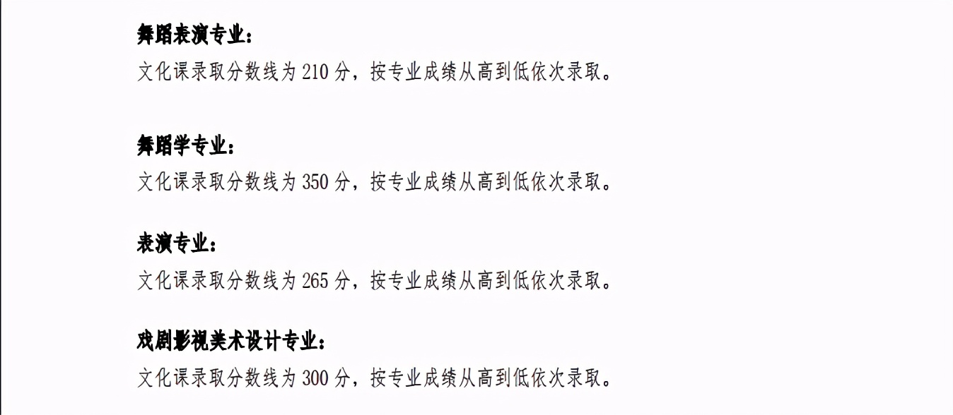
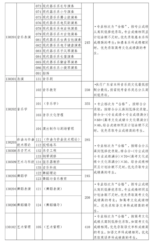
国家大学生文化素质教育基地、广东省高校创新创业联盟理事单位。
中国第十所独立设置的专门音乐学院、艺术硕士专业学位研究生培养单位。
版权声明:我们致力于保护作者版权,注重分享,被刊用文章【中国音乐学院分数线(最全)】因无法核实真实出处,未能及时与作者取得联系,或有版权异议的,请联系管理员,我们会立即处理! 部分文章是来自自研大数据AI进行生成,内容摘自(百度百科,百度知道,头条百科,中国民法典,刑法,牛津词典,新华词典,汉语词典,国家院校,科普平台)等数据,内容仅供学习参考,不准确地方联系删除处理!;
工作时间:8:00-18:00
客服电话
电子邮件
beimuxi@protonmail.com
扫码二维码
获取最新动态
