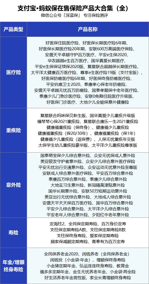
这篇文章,我帮你全面测评了支付宝在售的80款医疗险、重疾险、意外险以及寿险产品!
不仅有支付宝上畅销的好医保系列、健康福系列产品;还包括了支付宝上在售的中国平安、中国人保、太平洋、泰康等知名老牌保险公司的网销产品。
对这些产品,我都一一进行了保障责任梳理,并做了一份超详细的产品测评报告!
本次测评产品如下:
在这80款支付宝保险中,我扒出了支付宝上所有保障有坑或性价比不高的产品,帮你避坑!
同时,我也成功挑出了支付宝上保障最优质、价格最合适、最值得大家购买的保险产品!
全文共15000字,既有本次测评成果的干货,也有保险挑选建议和忠告。
相信我,只要耐心看完此文,你就能炼出火眼金睛,100%远离支付宝有坑的产品!
——本文目录——
一、支付宝·医疗险篇
(一)支付宝上,百万医疗险哪些值得买?
(二)支付宝上,防癌医疗险哪些值得买?
(三)支付宝上,门急诊医疗险哪些值得买?
(四)支付宝上,小额住院医疗险哪些值得买?
二、支付宝·重疾险篇
(一)什么样的重疾险才值得买?
(二)支付宝上的重疾险,我推荐这几款
1、给小孩买,买哪款?
2、给大人买,买哪款?
3、加保/过渡保障,怎么买?
三、支付宝·意外险篇
(一)意外险买哪种?怎么挑选?
(二)支付宝上的意外险,我推荐这几款
1、给小孩买,买哪款?
2、给大人买,买哪款?
3、给老人买,买哪款?
4、差旅出行,买哪款?
5、高风险运动,买哪款?
四、支付宝·定期寿险篇
1、40岁以下,高性价比定寿产品推荐
2、成人超低费率,最高可买300万保额
3、契合“房奴”需求,减额定寿看这款
五、支付宝·年金/增额终身寿险篇
六、支付宝保险产品推荐评级榜
咱们先聊聊医疗险。
其实说到支付宝上的医疗险,很多人肯定脱口而出“好医保”。
没办法,作为支付宝首推的医疗险产品,享受亿级的曝光待遇,好医保想不出名都难。
但是,我直言不讳的告诉你—如果迷信“好医保”闭眼入保险,那你绝对十买九坑!
为了帮大家找到支付宝上最值得买的医疗险产品,以及帮大家排清楚哪些好医保有坑。
大师兄花了三天时间,梳理了支付宝在售的所有医疗险:
除了特定疾病人群专属医疗险外,支付宝在售医疗险一共有22款,分别是以下4类:
这23款产品都在支付宝蚂蚁保平台上销售,保障责任也都参差不齐。
为了真实剖析2
3款医疗险的保障水平,我逐一分析了几十款产品合同条款的保障要点,并一一向客服求证。
最终,我将23款医疗险的保障责任全部都梳理好啦。
接下来,大师兄会一一解答大家的各种疑问:
好医保系列是不是都最值得买?支付宝上哪些医疗险产品比较坑?还有哪些医疗险同样值得买的?……别着急,耐心看下去,一个个帮你揭晓谜底。
先来看看百万医疗险。
百万医疗险就是能帮我们报销住院医疗费的保险。
凭借高达百万的保额和低廉的价格,近几年这类险种成为了保险中的“顶流”,各家保险公司纷纷推出了自家的百万医疗险产品。
一款百万医疗险产品好不好?通常要看这9个方面:
其中,三星级及以上的需要重点关注,二星级及以下的不是重点,不用太在意。
关于百万医疗险的挑选要点,不能只看某一个方面,而是需要全面分析。
初步了解了评判标准,接下来就是今天的重头戏啦~
我将支付宝13款百万医疗险全部详细测评了一番,把每一项保障责任都整理到这张表格中了。所有信息公开对比,保证公平公正。
考虑到保险产品测评的专业性和复杂性,指望大家完全看懂也不现实。
所以这次,大师兄多花了点心思,将初步的测评结果也直接呈现在表格中了,产品保障好坏一目了然。
我用不同的背景颜色来代表保障责任的优劣。
没有颜色,代表保障基本合格,或无需太过关注;
绿色代表保障更好,比如2款好医保长期医疗险、复星联合超越保2020续保条件非常优秀,都是保证续保的产品,我标绿突出显示;
橙色代表保障较差,比如太平洋太健康百万医疗险基础保障责任、癌症特药、增值服务全部缺失,所以表格中一大片都是橙色;
据此,大师兄整理出了支付宝百万医疗险的推荐评级表:
其中,根据保障责任的分析,被评为S级的产品有3款:
涵盖一般医疗和重疾医疗,总报销金额最高达400万;
此外,它还全面保障了癌症特药服务,质子重离子、费用垫付、就医绿通3项增值服务;
在续保条件上,好医保长期医疗6年保证续保,且满期续保无需审核健康情况;
好医保广受人称道的原因,还在于它6年只有1万免赔额,比如前2年抵扣了1万免赔额,那么剩下4年,住院医疗费用都能花多少报销多少。
对普通人来说,更低的免赔额,意味着更高的获赔概率。
整体来看,6年期好医保各项保障相当出色,续保优秀,免赔政策友好,性价比非常高。
不过,有两点大师兄要提醒大家特别注意:
1)好医保的癌症特药属于赠送服务,并未在合同里承诺会一直赠送下去,所以后期有可能会有停赠的风险,大师兄已和客服确认过此事;
2)6年期好医保对既往症的定义比同类产品更严苛,对于非标体承保的用户,后期理赔时很可能会产生纠纷。
保障责任和增值服务都很不错,作为一款长期医疗险,投保后可20年保证续保,是当前续保期间最久的百万医疗险之一。
不过这款产品同样有2个小问题:
1)癌症特药不能100%报销,它和医疗费用共用1万免赔额,且只能报销90%;
2)对于超出保证续保期间的下一阶段的续保,是需要审核健康情况的。
作为一款长期医疗险,保证续保20年是它最大的亮点。
所以对于特别在意产品续保条件的朋友,或者年龄较大、身体非标体的人来说,20年期好医保是非常稳妥的选择。
比如五六十岁老人应当优先考虑这一款,保20年能直接保到七八十岁了,完全够用。
这是一款在保障责任、续保条件、增值服务上和6年期好医保平分秋色的优秀产品。
它6年保证续保,且续保无需审核健康情况;如果万一停售,还可免等待期、免告知续保指定医疗险,续保政策非常人性化。
投保超越保后,如果未发生理赔,每年度会降低1000免赔额,最多降低5000,赔付门槛降低对我们来说比较有利。
超越保长期医疗有三个计划版本,其中计划三还涵盖特需医疗,保障更为全面,价格上自然也会贵一些。
这款产品无明显缺点,但要注意它的癌症特药在理赔过后,该项保障仅最多延续一年,第三年就不能再享受癌症特药保障了。虽然3款产品都略有瑕疵,但整体保障上作为S级产品是没什么缺陷的。
而且它们在续保或免赔政策上各有特色,优势突出,强烈推荐大家购买。A级产品2款:众安尊享e生医疗险19(支付宝版)和好医保住院医疗险,这两款产品在保障和服务上都很不错。
但遗憾的是,作为一年期产品均不保证续保。
不过续保不用审核健康情况,停售可续保至其他医疗险,这也算是一年期产品中续保政策相对较好的一类了。
这里要说一下尊享e生2019版(支付宝版)。
目前,其他渠道售卖的尊享e生2019已经停售下架了,但支付宝上这一款属于不同版本,还可以正常购买。
另外,经客服确认,即便以后停售,也可免等待期、免健康告知续保至最新的尊享e生2021版。
不过我有个疑惑——为什么支付宝不直接上架最新版的众安尊享e生2021呢?
其余8款产品均为B级或C级产品,某些方面或多或少有些缺陷。
在这里,仅简单聊聊平安的2款百万医疗险。
平安的e生保系列,在保障责任、续保方面一直都是公认的优秀。
但很多人不知道,平安医疗险的增值服务一直是一大败笔。
癌症特药/外购药服务、质子重离子医疗、医疗费用垫付,这些特色服务或保障上,和同类产品相比e生保仍略显落后。
在免赔额方面,虽说重要程度较低,但平安国际大品牌,免赔额设置上却通常连主流水平都达不到。
大家都是重疾0免赔,e生保系列的重疾却有1万免赔额,赔付门槛更高,未免有些小家子气。
当然,如果是特别看重公司品牌,且不太在乎增值服务及外购药保障,那还是可以考虑这2款平安e生保产品的,否则更推荐S级或A级产品。
首先声明:防癌医疗险绝对不是咱消费者的第一选择。
优先级上,一定是百万医疗险>防癌医疗险。
说难听点,防癌医疗险永远只能是“备胎”。
那么,哪些人适合买防癌医疗险呢?
第一是年龄超出百万医疗险承保范围的。不满足百万医疗险承保年龄要求的,那肯定只能买防癌医疗险了。第二是身体健康情况较差买不了百万医疗险的。比如三高、糖尿病患者,买百万医疗险会被拒保,但买防癌医疗险能标体承保。
目前,支付宝上的防癌医疗险一共6款,有哪些值得买呢?
还是用一张表来展现6款产品的保障内容:
支付宝的6款防癌医疗险中,令人100%满意的产品确实凤毛麟角。
在保障责任上,大部分产品都缺少了特殊门诊的肾透析治疗、器官移植抗排异治疗,以及门诊手术保障;
肾透析一般是治疗肾功能衰竭和尿毒症的。这两个疾病不属于恶性肿瘤范畴,防癌医疗险本身是不保障的。所以一般的防癌医疗险,不赔肾透析问题也不大。
但是,如果是肾癌终末期合并肾衰竭尿毒症这种特殊情况,还是可以通过肾透析来延长生命的。
所以一款防癌医疗险含肾透析保障当然更好,不含也没太大关系。
此外,在癌症特药、质子重离子医疗上,也有多达4款产品保障不全或不合格,比如安盛天平卓越无忧、孝心保、孝顺保、好医保防癌医疗6年期。
限于篇幅就不一一介绍了,上方表格中我都用橙色标出来了,大家可自行了解。最终,我选出了唯一一款值得买的产品,好医保终身防癌医疗险。
在保障责任上,癌症住院医疗每年最高报销400万!无理赔优待,保额最高增至500万!
除了上文不保肾透析治疗,其他责任全都涵盖,合格!
在癌症特药和增值服务上,几项保障也很齐全,是几款产品中唯一比较良心的了;
续保条件更没得说了,好医保终身防癌医疗险是当前续保最好的一类,投保后终身保证续保!
但这款产品仍然有两点要注意:
①癌症住院有就诊医院限制。如果不是好医保的指定医院,癌症医疗费用只能报销90%;只有在以下57家指定医院住院就医才能100%报销。
②产品费率可调。考虑到医疗通胀,当满足一定条件时,保险公司有调整费率的权利。说直白一点就是未来会涨价。
不过这是所有长期医疗险的通用手段,也是银保监会为降低保险公司营运风险的强制规定,大家知道就好了。
毫不夸张的说,大家不一定都住过院,但日常生活中一定都挂过号,看过门急诊。
门急诊医疗险,就是能报销门急诊医疗费用的保险。
在适用人群上,尤其适合给容易生病的小孩子买,成年人则一般不推荐。
关于医院的门急诊时,我们通常可以总结这几个特点:1)单次费用偏低;2)就医次数较频繁。
简单来说就是低额、高频。
在选购门急诊医疗险时,也应重点关注三个方面:
①免赔额:免赔额就是报销的门槛,如果免赔额太高会筛去一些小额的费用,不利于报销;②赔付比例:赔付比例就是报销的比例。报销比例越低意味着报销到手的钱越少,也不利于报销;③次数限制:门急诊就医具有高频的特点,即便是小病小痛、挂号体检,也可能需要进行多日或多次的门诊医疗。如果一款门急诊医疗险规定了报销次数上限,同样是不利于我们报销的。
所以,一款优秀的门急诊医疗险最好是0免赔、100%报销、无报销次数限制的。
翻遍支付宝,大师兄只找到2款门急诊保险:好医保门诊医疗和泰康少儿门急诊医疗。
通过保障责任的分析,这两款产品很明显存在以下问题:
①免赔额高、比例偏低两款产品单次免赔额都是100元;赔付比例方面,最低的只能报销50%;②赔付限次、单次限额两款产品都有单次报销金额上限,比如好医保门诊医疗单次限300元;此外,泰康少儿门急诊医疗险还限制每年最多报销10次。
此外就是所有门急诊医疗险都有的通病——不保证续保,也就是“一次性产品”。
和市面上其他门急诊医疗险相比,支付宝上的这两款产品性价比不高,实用性较差,建议大家谨慎购买。
很多人都吐槽百万医疗险不实用,因为它有高达1万的免赔额。
现在我告诉你——有一款保险,住院医疗0免赔,最高100%报销,哪怕住院只花几百块一样能报销。
而且它报销之后,百万医疗险还可以正常进行免赔额抵扣。
这样的保险你会买吗?
——这种保险就是小额住院医疗险,俗称“住院宝”,又叫“万元护”。
它和百万医疗险的报销不冲突,堪称百万医疗险的“最佳搭档”。
不过,大家在购买时,应时刻牢记百万医疗险优先的原则。
目前,支付宝上的小额住院医疗险只有2款:安联0免赔住院医疗升级版,大地少儿全能保意外健康险。
这两款产品各有三个版本,保障责任如下:
直接说结论——
比较推荐的有:安联0免赔住院医疗升级版计划一或计划二
这两个计划的意外医疗和疾病住院医疗保障上,都是1万保额、0免赔、80%赔付比例。
虽然不是100%报销,但也达到了合格水平,已经非常够用了。
1万以下的,它能管;1万以上的,再让百万医疗险来管。
至于计划三,不推荐!保障责任虽然众多,保额也更高,但实际意义并不大。
最关键的是,30岁男性投保,计划三的价格竟然比其他两个版本贵了一千多块,割韭菜的版本呀,大家千万别买!
不推荐的还有:大地少儿全能保健康意外险计划一、二、三。
计划一连最核心的疾病住院医疗保障都没有,直接不合格;
计划二、计划三虽然有意外医疗和疾病住院医疗,但它的赔付比例采用的是梯级赔付模式:
越是小额的医疗费用,赔付比例越低,最低竟然只有50%,和我们的需求背道而驰。
总体来说实用性不高,不推荐购买。
最后呢,作为一名买过小额医疗险,也顺利理赔过几千块的人,必须承认——
小额住院医疗险,真香!
不过它的缺点也不容忽视——保额太低、保障期限太短、续保条件太差!
比如我之前理赔过一次,第二年还想续保,
结果因不符合健康告知被拒了,不能继续薅保险公司羊毛了。
所以想要长期稳定保障的朋友,还是应当优先考虑百万医疗险。
在正式测评重疾险之前,心里有句MMP一定要讲!
作为一款国民级APP,支付宝拥有数以亿计的用户和无数拥趸,赞誉颇多。
但有一说一,支付宝上的重疾险投保系统真的太!辣!鸡!了!
这、这、这……这真的是阿里年薪百万工程师做出来的系统吗?
明明是保障灵活,性价比很高的网红产品,上架到支付宝直接变得面目全非了。
为什么这么说呢?因为支付宝特别喜欢给产品划分版本。
普惠版、经典版、至尊版、尊享版、标准版、实惠版……
一款产品,每个不同的版本,保障责任、保额直接打包锁死,不支持自选。
但其实,在其他平台上卖的同款,可选责任明明是能自由添加,保额也是可以按需购买的……
比如网红少儿重疾险——妈咪保贝新生版,支付宝将其划分了三个计划:
保额只有50万、60万、80万可选,买少了不行,买多了也不行;
保障责任上,三个计划,所有可选责任默认全都是附加的,想不附加也不行……
再比如康乐一生2021,支付宝首先“阉割”了性价比更高的保70岁版本。
你要买的话,就只能买价格更贵的保终身版本。
其次大家都知道,重疾险的保额越高越好。
而支付宝划分的3个计划中,保额分配也很离谱:
康乐一生2021的「尊享版」计划,可选责任默认全附加的无赖做法就不说了。
最关键的是保额固定只能买10万,说难听点,这么点保额买了等于白买……
对小白用户而言,这种按不同版本打包保额和保障责任的方式,极大简化了投保操作,它的“积极意义”咱也不能否认。
毕竟最积极的意义还是在于——哪怕是保险小白,在支付宝上买保险也可以无脑的买买买了!
——消费者知道的越少,问题才能越少,投保时交钱才能更爽快。
但在大师兄看来,这种简化投保流程的做法,很不好。
其一是,打包保额和保障责任,抹杀了线上重疾险特有的灵活性,优势反而丧失了。
其二,加剧了保司和消费者之间保险信息的不对称,谁能想到,明明是同一款产品,支付宝上竟然卖的是阉割版……
其三,投保流程更简单了,同时消费者买的也更不明不白了,这对以后理赔真不见得是好事。
另外我在测算保费时,也遇到了难题。
由于不同版本的可选责任、保额,甚至是保障期限都不支持自选,大师兄实在没办法统一保费测算标准。
所以,如果大家发现表格中的产品信息、保费测算等有不合理或错误的地方,请直接骂支付宝就好了,不要骂我。
言归正传,想要弄清楚支付宝上哪些重疾险值得买。
我们不妨先了解重疾险都保些什么,以及重疾险该怎么挑选。
说直白点,就是你得知道一款合格的重疾险长啥样。
测评过上千款重疾险,帮大家总结了一份超级实用的重疾险挑选指南。
在真实测评一款重疾险的过程中,一般都会按照以上维度逐个分析。
一般来说,先看三星级以上的,这些都比较重要;
二星及以下的一般不是重点,基本可以不用管。
在这些测评维度中,最重要的当然是保险理赔金额,以及高发疾病的保障。
这也正好对应了买重疾险时,大家最关心的两个问题:能不能赔?能赔多少钱?
所以一款合格的重疾险,必须满足最基础的2个方面:
(1)高发疾病涵盖一定要全
高发的疾病是保障的关键。其中,重疾有28种相对更加高发。
据历年理赔数据显示,这28种占到了重疾理赔案件的95%以上。
也就是说,大部分人得重疾,这28种基本都能囊括进去。
此外,行业对于常见高发轻症疾病达成共识的有12种,其中银保监会只规定了3种,
剩下9种由保险公司自行添加。详情可参考:
银保监会统一规范了28+3种疾病,而未规范的9种高发轻症有这些:
原位癌慢性肾功能衰竭单侧肾脏切除冠状动脉介入手术或微创冠状动脉搭桥术脑垂体瘤、脑囊肿、脑动脉瘤及脑血管瘤、微创颅脑手术视力严重受损或单目失明较小面积III度烧伤主动脉内手术轻度慢性呼吸功能衰竭(慢阻肺)不同产品间,对于这些高发轻症的保障差别较大。
因此在测评产品时,大师兄会重点将高发轻症涵盖情况纳入到评级标准中;
中症疾病目前没有统一标准,不同产品的中症疾病定义比较混乱,所以本次测评大师兄仅对比有无中症责任。(2)保险理赔金额一定要高
理赔金额其实和保额、赔付比例有关。
保额越高、赔付比例越高,那么最终赔付到手的钱也就越多。
在投保时,除了保额要适当多买一些外,更关键的是要挑赔付比例更高的产品。
比如重疾最高能赔130%保额的,肯定比只赔100%保额的要好;轻症能赔45%保额的,肯定比只赔30%保额的好。
所以对于轻中重疾能额外赔付的产品,大师兄会给予好评。总之,如果一款重疾险能满足以上2条,保障只能算基本合格。
我们还要考虑价格是否便宜,保障期限是否长久。
针对不同人群的保障需求,如果这款产品还有一些特色可选保障,比如恶性肿瘤或心脑血管疾病二次赔、少儿特定疾病额外赔、身故责任等。
涵盖保障越全面,保障上可以加分,获得的评级自然也会更高。
那么,支付宝上的重疾险,有哪些值得买呢?
目前,支付宝上在售的重疾险共有12款。
我对每款产品的保障内容都做了全面的梳理,并且将初步的测评结果也一并呈现在表格中了。
和上文一样,对于保障合格或优秀的,将其标为绿色;不达标则标为橙色。
最后,根据测评的结果,大师兄整理好了这份推荐评级表:
其中S级的有2款,代表保障较好、价格也很有优势的产品,大家可以放心购买;
A级有3款,都是保障责任较全面,但由于保障期限固定,所以保费价格较贵的产品,大家最好根据需求选择性购买;
B级产品有4款,保障上差强人意,但某些方面可能有缺陷,买的时候要留心;
C级产品3款,不推荐,因为买了就等于入坑。
在这里,根据不同人群的保障需求,向大家推荐这几款产品:
①妈咪保贝新生版—少儿高发疾病保障全
推荐星级:S级
妈咪保贝的三个计划中,重疾、中症、轻症都能多次赔付,赔付比例分别为100%/50%/30%保额,赔付比例为同类产品的平均水平;
少儿特定/罕见疾病保障上,妈咪保贝有三点明显优于同类少儿重疾险:
①涵盖的少儿高发疾病多达13种,保障更全面;②赔付比例高:少儿特疾双倍赔付,罕见疾病最高可赔3倍保额;③少儿特定疾病保障没有年龄限制,可一直延续保至合同结束。
此外,妈咪保贝还支持恶性肿瘤多次赔付,若首次患重疾为恶性肿瘤,间隔3年后,癌症持续、新发、复发、转移可再次获赔100%保额;否则只需间隔期满1年。
除了儿童高发疾病保障好,它的保费也很便宜。
0岁男,保30年定期20年交,50万保额每年726元,这个性价比值得一个S级!
但在支付宝上买妈咪保贝时,还需注意这几个问题:
①妈咪保贝的三个计划中,重疾二次赔付、恶性肿瘤二次赔付、意外医疗保险金等可选责任都是强制附加的,保障不够灵活;身故责任默认选赔保费,而非赔保额;
②妈咪保贝的保额不可自由选择,只能50万或60万计划二选一,80万计划版本目前已下架。但支付宝的投保系统尚未同步最新的产品信息,因此在点选时会有弹窗报错。
妈咪保贝新生版是一款性价比非常高的产品,投保灵活度非常高。
但由于支付宝系统的问题,保额固定了,可选责任也全部都强制捆绑了。②真爱少儿升级版—保定期价格更低
推荐星级:S级
这是一款价格巨便宜的定期少儿重疾险。
0岁男投保50万保额,20年交,真爱少儿重疾每年保费仅需396元!(支持月缴)
什么概念呢?大概是同等条件下妈咪保贝保费的一半左右!
再来看保障责任。
重疾、中症、轻症、身故责任都涵盖,高发疾病都保障齐全了,赔付比例虽 然也只是平均水平,但也基本够用;它也支持少儿特定重疾双倍赔,买50万赔100万。
关于少儿特定高发疾病,它涵盖了11种,而且可以保30年,整体实用性还是不错的。
此外,真爱少儿重疾最多可买80万保额。
对于预算比较紧张,但又追求高保额的朋友,如果想给孩子买一份定期重疾险,真爱少儿重疾险升级版是非常值得下手的选择。
不过,有一点要提醒大家,这款产品不支持年缴,只支持月缴(也就是说强制分期了),所以一定要在支付宝账户内要留足保费,等待余期扣款。
接下来,再来看看真爱少儿重疾升级版的一款镜像产品——健康福少儿重疾险(返保费)。
这款产品和真爱少儿重疾险一样,都是国华人寿推出的。
保障上,它俩不能说很像,只能说一模一样(因为重疾险部分两者是同一份合同条款):
二者的不同之处在于:真爱少儿重疾险是纯粹的疾病保障险;
而健康福少儿重疾附加了一份返还型年金险,满期可以返还保费。
所以价格上,它比上面评为S级的真爱少儿重疾贵出了3~4倍。
多花了几倍的钱,保障期限都是30年,保障责任上交1000多的和交200块的一个样。
我们是不是可以合理的怀疑,健康福少儿重疾险(返保费)是收割智商税的产品呢?
如果你还不能理解,可以看看我从产品条款中找到的一个案例:
以10万保额为例,每年总保费387.5元,那么这些钱是怎么花的呢?你一定想象不到。
合同中写到:重疾险保障的保费占了73.7元,用来购买返还保障的保费是313.8元。
这样看来,保费大头实际用来买年金的返还保障去了。
我粗略算了一下,买这份年金险的20年总保费6276元,30年后满期返还共12400元,IRR(即内部收益率)仅为3.47%。
跨越了这么长的周期,这样的收益其实并不可观。
而且如果保障期内发生重疾理赔,合同结束。满期的时候一分钱都不能返给你了,多交的6276元也白交了。
价格贵几倍,保障没变化,出险不能返还,你现在还觉得返保费的产品很“香”吗?
话说回来,买重疾险就应当以疾病保障为主,干嘛要把你的发财梦,寄希望于一份给孩子买的少儿重疾险上呢?
像这种许诺给你蝇头小利的产品,不过是骗你多花冤枉钱而已。
在返还型保险的诱惑面前,请大家一定要稳住,千万不要掉坑。
由于价格极不合理,这款产品只能评个C!不要买!
如果您想买一份高性价比的重疾保险,那么建议别考虑支付宝上的了。
因为唯一一款保定期的产品—健康福重疾险(保20/30年),保障上既没什么特色和亮点,价格上也没有费率优势;
更关键的是,这款产品连12种高发轻症都没整齐全,明显有坑。
非常肯定的告诉你——别买!市面上比它好的产品一抓一大把。至于其余几款,则都是保终身的重疾险——
①琴心保2021,基础保障很好,还有恶性肿瘤二次及心脑血管疾病二次赔付可供选择,赔付比例、间隔期大师兄都测评过了,都是当前比较好的。
但由于只能保终身且含身故责任,所以价格非常非常贵:
30岁男、30万保额、30年交,经典版(不附加可选责任)年交5922元;至尊版(附加所有可选责任),每年保费高达7677元!
不得不说,如此高昂的价格,足以令一般人望而却步。
②康乐一生2021,基础保障和可选责任的保障过硬,无缺陷。
在保终身的产品中,它的普惠版(支付宝上共划分了3个版本)价格上也有一些优势。所以,30万和50万的普惠版我评为了A级。
如果你预算比较多,正好想买保终身的重疾险,康乐一生的2个普惠计划还是可以考虑的。
至于尊享版计划,受投保系统限制,保额固定只能买10万。
所以明明尊享版的可选责任更为全面,但在大师兄这里,反而只能拿到C的评级了……
大家在购买时,一定要注意认准产品的版本,万一买到10万的尊享版那就掉坑了。
如果你实在想购买康乐一生2021,建议你到其他平台投保。
虽然渠道不一样,但保障责任都是一样的,大家可以放心。
而且其他平台的投保系统更加灵活,选择保额更加自由,保障期限还有保70岁版本可选,性价比会更高。
③健康福重疾险(保终身),存在的问题同上,只能保终身,但身故责任可不选,灵活性稍微高一些,但价格还是贵。适合预算比较多,且想买保终身重疾险的朋友。
④人保无忧重疾年交版,这款产品12种高发轻症保障不全,而且保终身必须绑定身故责任,价格和琴心保一样贵,勉强评个B级。
这是一款只保重疾和轻症的1年期产品,责任简单,保额最高可买50万。
由于是1年期重疾险,价格非常非常便宜!
所以在明知道保障有些缺陷的情况下,大师兄还是给了个B级。
因为对于刚毕业,没什么钱,但想获得一份重疾保障的年轻人来说,这款一年期的健康福重疾险实在太合适了!
一年三四百块可以买高达50万的重疾保障!而且还支持月缴,平均每天1块多……一句话,真的很香!
不过,它只适合年轻人用来临时过渡或用来加保,不适合作为长期重疾保障。
意外险其实是非常简单实用的一种保险,生活中大家经常用到它。
小到猫爪狗咬、运动骨折,大到意外事故、飞来横祸,意外险统统都能管。
一般来说,意外险最核心的保障其实就两个:
意外身故/伤残:因意外事件,人不幸身故或身体残疾了,可以直接获得一笔保险金赔偿;意外医疗:因意外事件受伤去医院就诊,门急诊和住院医疗费用都可以报销;
在这2项基础责任上,保险公司还根据不同人群的保障需求,开发出了各种各样的意外险,比如:
交通意外/驾乘意外险、运动意外险、老人意外险、返还型意外险等等。
目前,支付宝上在售的意外险一共有25款,以上各种类型均有涵盖。
有人可能就会问了,林林总总这么多意外险,到底该怎么选?买哪款?
其实买意外险很简单,根据自身需求对症下药进行配置,比如:
(1)普通个人需求:如果只是单纯为了防范日常生活中的普通意外,那么无论是大人还是小孩,买一份综合意外险就好了,重点关注意外身故伤残和意外医疗保障。
(2)商务出行需求:如果经常因商务出差或旅行,需要乘坐飞机、轮船、火车或自驾出行的人群,对于公共交通意外保额和私家车意外保额有更高的要求,最好买一份交通意外险或驾乘险。
(3)高风险运动需求:因为一般的综合意外险是不保障高风险运动的,所以近期有想去滑雪、跳伞、海潜等高风险运动的,最好单独购买一份运动意外险。
………
每种意外险的保障责任都不太一样,挑选要点也都不一样。
在这里,大师兄仅以最常见的个人综合意外险为例,帮大家分析一下如何挑选保障更好的产品:
第一,意外身故及伤残保额一定要高。保额和最终赔付的保险金息息相关,同等保费情况下,50万、100万的肯定比10万、20万保额的要好。
第二,意外医疗重点需要关注医疗费用的报销条件。包括免赔额、报销比例、报销范围,大师兄根据实用性,总结了这几种:
建议大家优选0免赔额、不限社保范围、能100%报销的,这种实用性最强。
另外,如果是老人和小孩,意外受伤的概率比年轻人要高,意外医疗的使用更为频繁。
所以对小孩和老人来说,意外医疗的保额也很重要。
第三,按需选择特色的保障责任。比如成年人买意外险,猝死保障很重要;未成年人需要关注有没有第三方责任;老年人要看重意外骨折保障。此外像意外住院津贴,意外救护车使用费等最好也要有,虽然金额不高,但是非常实用。
除此之外,价格可能也是需要考虑的一个极小的因素吧。
不过意外险本来就是一年几百块的保险,同类产品保费差价百来块钱就顶天了。
所以大家还是理智一点,没有必要为了省小钱亏了保障。
如果不太清楚自己应该如何挑选合适的意外险,可以随时找我,我会尽我所能帮你解答:)
目前,支付宝上的意外险一共25款,大师兄将每款产品的保障责任、保费都测评好,整理到这张表格中了。
通过对各项保障责任的全面对比,最终,大师兄从25款产品中,选出了保障相对更好、更实用、价格更低廉的几款。
25款意外险评级如下:
这款意外险,意外身故、伤残保额最高可买50万;
因意外导致的医疗费用,可以0免赔,不限社保范围100%报销,报销额度最高6万;
如果是意外住院,还可享受最高90元/天的津贴,无免赔天数,实用性很强。
此外,萌宝保还涵盖最高2000的意外骨折、脱位保险金,及最高10万保额的未成年人责任保险金,连传染病身故、疫苗接种、食物中毒等少儿多发意外也都保障在内了。
可以说,在几款少儿意外险中,萌宝保的保障是非常到位的。
萌宝保一共有3个版本,大家可以根据年龄来选择:
0~9周岁的,2个20万计划版本可任选其一,每年最低79元;当然,如果觉得保额太低,也可以买众安少儿综合意外险作为替代,0岁可以买50万保额;
如果是10~17周岁,推荐买萌宝保50万的版本,每年最低169元,是几款产品中性价比最高的。
这款无忧保大师兄给出的评级是A,它是支付宝上唯一一款能买到100万保额的综合意外险。
如果因公共交通意外或乘坐私家车意外,最高可赔200万。
保猝死,但保额会降低,50万版猝死保额只有5万,100万版为20万。
意外医疗保障上,有100元/次的免赔额,可不限社保100%报销,最高可报10万元,还可报销最高1000元的意外救护车使用费;
对于确诊新冠肺炎、新冠肺炎身故及残疾、接种新冠疫苗失效等都有较为不错的保障。
总之这款产品保障上较为全面,保额也很高。
无忧保有3个版本,10万版不推荐,50万版性价比尚可。
但最推荐100万保额版本,相比50万版本,它的意外身故及伤残、意外医疗、猝死保额、交通意外保障都更高。
如果想给自己或家人买一份高保额的意外险,支付宝上的这款无忧保还是值得考虑的,它一次性最多支持8名家庭成员投保,且“拼团投保”能享受一定程度的保费优惠。
不过,这款产品的免责条款有个坑:对于层高3楼或高度10米以上的高空坠落意外,意外身故伤残保险金减半,只能赔50%。
如果介意这条免责条款的朋友,建议不要入手了。
银发守护者的推荐程度为A,这也算是支付宝上对中老年人保障比较友好的一款产品了。
第一,它承保年龄广,50-80周岁都能投保;
第二,对于75岁以上老人的意外身故及伤残,它保额不减半,能够足额赔付;
第三,它的基础保障很到位。意外身故保额最高20万,意外医疗保额最高5万,扣除100免赔额后90%报销,还有交通意外双倍保额赔付;
第四,对于老年人高发的意外骨折,还有额外的骨折保险金给付,以及最高700元/周的意外骨折看护津贴。
虽然它的价格比其他几款贵了几十块,但保障责任却好上不少,还是很值得入手的。
不过,如果是60或65岁以下老人,建议首选那些性价比更高的成人意外险,捡一捡漏。
比如上文提到的无忧保成人意外险,最高65岁也可投保;
只有年龄不在成人意外险承保范围内的,再视情况购买老人意外险。
目前不少个人综合意外险也能保交通意外。
比如上面推荐的——无忧保成人意外险,交通意外可额外赔100万,最高保额200万。
如果你已有此类综合意外险,那么交通意外险就不必单独再买了。为了节省时间,建议你直接跳过本段内容。
如果你是经常出差的商务人士,需要乘坐飞机、轮船、火车等公共交通工具。
出于做高交通意外保额的考虑和需要,你可以加保一份交通意外险。
比如支付宝上的这款无忧出行交通意外险。
这款产品全面涵盖了航空客运、轨道交通、客运机动车和客运轮船等多种公共交通意外保障以及私家车驾乘意外保障,自行车骑行意外保障……
在同类产品中保额相对较高,涵盖的使用场景较为全面。
不过要注意,它是不含一般意外身故伤残保障,和一般意外医疗保障的,
所以日常生活中的小意外,它都是不能保障的。
由于它保障责任的局限性,大师兄给出的推荐评级只有B级。
即使你买了这款交通意外险,也千万别忘了搭配一份个人综合意外险。
在这里,大师兄建议大家:最好直接买涵盖交通意外保障的综合意外险。
比如上面推荐的无忧保成人意外险,一张保单意外保障全搞定,省心又省钱。
什么情况下我们需要买一份运动意外险?
很显然,就是准备去做一些高风险运动的时候。
常见的比如滑雪、跳伞、潜水、马拉松,以及攀岩、登山等高危户外运动。
像一般的综合型意外险,通常能涵盖日常生活中的普通意外,但对于高风险运动保障都是明确除外的:
高风险运动保障,非运动意外险不可。
在支付宝的24款意外险中,大师兄找到了一款可以保障高风险运动意外的产品——众安运动意外无忧险。
在运动期间,发生了意外身故或残疾、骨折或关节脱位,意外猝死,都可提供相应保险金的赔偿,最高可赔付50万元。
对于运动期间的意外伤害,若有意外就医行为,也可以扣除200免赔额后,100%报销医疗费用和意外救护车费用。
另外,运动意外险对于非运动期间的意外都是不保障的,所以大家没必要买长期的。
像这款运动意外无忧险,有7—180天多个保障期限可选。
大家只需要在出行前,根据实际情况,选择好保障期限和生效日期就可以了。除了以上几款意外险外,其他的十几款意外险,大师兄也根据保障责任和价格因素,也分别给出了评级,产品就不一一点评了,大家可参考上面的意外险评级表格。
定期寿险一直是大师兄最喜欢的一类险种。
它保障责任简单,功能纯粹,价格便宜,杠杆又非常高。
大师兄建议,每个成年人最好都要买一份定期寿险。
那么,买定期寿险要注意什么?支付宝上哪些定寿值得买?
因为绝大部分定期寿险,形态简单且保障高度相似,所以一般不用再对比保障责任。
买定期寿险很简单,一看保障期限;二看保费价格;三看免责条款。
为了方便你理解,你只用知道——同等条件下要买最便宜的那款就好了。
支付宝上的定期寿险一共有7款,终身寿险有1款。
为了方便对比,我将它们都整理到一张表格中了:
通过和市面上同类产品对比,大师兄帮大家挑出了几款性价比还不错的产品。现根据不同人群的需求推荐给大家,供大家参考。
如果你是初入社会的职场菜鸟,想买一份高保额、低价格的定期寿险,那么支付宝上的青春有为可能是非常不错的选择。
这款产品最高可投保200万保额,且它的初期费率非常有竞争力。
以28岁男100万保额为例,保30年、30年交,每年仅需787.5元。
比市面上以低费率著称的网红华贵大麦、定海柱2号、瑞泰瑞和等都要便宜!
虽然随着时间推移,保费会往上浮动(每10年增加40%),但考虑到我们收入也是逐年增长的,所以价格方面是完全可以接受的。综合来看,值得评个A级!
投保这款产品时,有这些小问题需要注意:
①保障期限和交费只能选30年,产品不够灵活;②承保年龄最高限40岁,超龄就不能买了;③最高保额仅为200万,而市面上许多产品已经突破300万保额了。
如果想买更高保额,可以购买这款产品之后,再投保其他产品进行加保;
或者直接选择市面上能买300万保额的定期寿险。
2、成人超低费率—全民保定期寿险
全民保是支付宝主推的一款定期寿险,阳光人寿和同方全球各有一款,两款产品没有区别,保费也都是一致的。
在价格上,这款产品和同类产品相比有一定优势,A级!
它的保障期限灵活,交费期和保障期限相同,所以年交保费压力很低,对经济不宽裕的家庭非常友好。
此外,全民保有这样几个问题需要注意:
①可以附加满期返还责任,但大师兄还是那个观点,返还责任一律不推荐附加;
②保额方面,虽然支付宝上宣传说最高可买300万,但支付宝对每个人都进行过资格审核,每个人的最高保额可能都不一样。
大师兄在实际测保费过程中,发现自己只能买50万(暴露了我贫穷的真相)。
系统提示说次年才有机会加保至100万:
所以,对于有高保额需求的朋友来说,这款全民保定期寿险可能就不适合了。
建议大家选择市面上直接能买300万保额的定期寿险。
定期寿险中还有一类减额寿险。
顾名思义,随着时间的推移,保额也会逐渐减少。
比如第一年保额100万,第2年保额95万,第3年保额90万…
减额定寿是契合房贷家庭需求而推出的一种寿险。
试想一下,从最初欠下巨额房贷,到若干年后还清房贷,房贷的金额是不断减少的,
而减额定寿可以全程提供与之匹配的高额保障。
最关键的是,减额定寿比一般的定期寿险价格更加便宜。
也就是说,在自己负债最高的时期,我们可以用最少的钱获得最高保额的保障,把钱花在刀刃上。
对于当前有房贷的家庭支柱,推荐这款顾家保减额定寿。
最高能买100万,而且保障期限最长达30年,可以匹配不同的还贷周期。
价格上,顾家保是市场上同类减额定寿中竞争力极强的一款,性价比很高。
但是要注意,顾家保最高只能45岁投保,保额最高只能买100万。
如果是超出年龄或有更高保额需求的,建议考虑其他产品。
虽然这款产品比较小众,但性价比是实打实的高,大师兄将它评为了A级!
支付宝上的年金险,相信大家并不陌生。
比如我们常说的少儿教育金、养老规划的养老金,名字、功能虽然不同,但本质上它们都是年金险。
——年金险可以很简单:交钱给保险公司→若干年后按合同约定领钱;
——年金险也可以很复杂:
种类上,年金险有传统型的、分红型的、万能型的;给付上,有能灵活减保领取的、有按约定年度领取固定金额的、有满期一次性给付的;收益上,门道就更多了,很多销售会跟你讲什么预定利率,定价利率,万能险还有演示利率,结算利率,保底利率……很多人就算买了年金险,也是糊里糊涂的,根本不了解自己的这份保单能不能赚钱,能赚多少钱,多久能回本,多久能达到自己的心理预期,退保会有什么损失,等等。
对于普通消费者来说,年金险还有三个最主要的问题:
一,投保门槛高,年金险动辄大几千上万、甚至十几万起投,还得是白花花的现金,买份保险堪比买房首付,至少普通家庭是没有这个能力的;
(当然,支付宝上的大部分年金险,优点就在于投保门槛低,哪怕几百块也可以投保)
二,投入周期长,年金险投保后并不能马上看到收益,一般是5~10年才能回本,十几年以后才会有明显的收益增长,期间虽然有的可以取出来,但取出来收益就少很多;
三,收益较平庸,如果说股市是过山车,忽高忽低,那么年金险的收益就是极为平缓的上坡路,目前市面上大部分年金险产品的IRR收益率大概在2~4%之间,可能也就比存银行高一点,这是远远低于大部分人心理预期的。
所以,大师兄一般不建议大家买年金险,因为它绝大多数情况下一定不适合你。
如果你连重疾险、医疗险这些基础保障都没配齐,那就更应该远离年金险了。
上面我们说了,年金险产品既然可以充当理财工具,那么收益当然是最重要的挑选指标。
和银行存款的存款利率不同,年金险的年均收益率是要通过 IRR 来计算的。
通过IRR,我们可以清晰的对比不同的理财手段,给我们带来的收益率。
当前市场上比较出色的年金险,经过二三十年的增值,年均收益率能达到 3.5% 左右,优秀的可能接近 4%。
如果一款产品连 3% 都达不到,说明它表现普通,一般都不太推荐。
如果IRR算出来只有1%,那么这笔钱还不如存在银行拿利息;如果IRR算出来只有3%,那么这笔钱理财效率还没有5年期国债高;如果IRR算出来接近4%,那么在同类产品中属于比较有优势的;为了保证公平,我们就以IRR3.5%为参考线,低于3.5%的不合格,3.5%以上的我们算作优秀。
通过对支付宝上12款年金险+增额终身寿险保障责任的分析,以及对不同情况下,IRR收益率情况的测算,大师兄找出了两三款还不错的产品。
这款产品是支付宝上的爆款年金产品。
对外号称定价利率4.025%,但实际上并不代表真实收益率有这么高,
大师兄测算了一下,小金猪的实际IRR大概也就3.8%~3.9%左右。
目前这款产品仅支持趸交,1000元起投,缴费后满5年就能开始领取一些生存金了,它有两种方式领取可以选择:
1)领5年,每年领年交保费的2%,满期再领满期保险金;
2)领15年,每年领年交保费的2%,满期再领满期保险金。
这两种领取方式没太大差别,就是15年领的周期更长一些,所以领的钱会更多一些。
在同类产品中,小金猪的收益确实还是不错的,远超同类产品。
但是要注意它只支持趸交,如果你没有一笔大额的现钱,仅仅只是小额的投入,意义也不会很大。
小金袋也算支付宝上的一款主力产品了,但这款产品比较奇葩。
因为它并不是传统的年金险,而是一份两全险。
它不承诺每年领多少钱,而是主要依靠现金价值增长来实现自身的理财功能。
保单经过的时间越长,保单现金价值越高。
但是!通过分别测算它6年/10年/20年/30年后的现金价值增长情况,大师兄发现:
这款产品在第6年的时候,IRR最高,为3.97%;
如果放到第10年,IRR为3.64%;
如果在第20年、第30年领取,这时的IRR只有3.45%/3.44%了。
换句话来说,这款产品回本快,而且短期收益率比较高,但不适合放太久,不然IRR反而更低。
如果要买,最好选择趸交,然后第六年就取出来,这样才能收益最大化。
还有一款全民保养老金2020,是支付宝的主推产品。
经过测算,满期生存到90岁时,领取的养老金IRR大概在3.5%左右。
按道理本来是要推荐给大家的,但考虑到我国国民平均寿命也才77岁,活到90岁可能比较难,所以这个3.5%的IRR是非常难以达到的。
而且这款产品交费周期太长,实用性不佳,所以还是不推荐了。
根据以上80款产品的全面测评结果,大师兄整理了这份支付宝保险产品的评级榜!
80款产品里,真正靠谱的产品只有7款,在及格线以上的A/B级产品有12款。
(年金险暂未纳入评级)
为了方便大家查看,我将产品保障亮点和特色,以及投保时的一些注意事项都列明了。
如果想在支付宝上买保险,那么这份【产品推荐评级榜单】你一定要收藏好!
只要认真阅读,相信一定能帮到你!
同时,请大家要记住——
如果你想买的产品,支付宝上没有合适的,你也可以考虑线上的其他保险经纪平台。
毕竟渠道更多,产品更多,说不定能找到更多符合你需求的优质产品。
版权声明:我们致力于保护作者版权,注重分享,被刊用文章【保定平安技工学校(支付宝上的保险能买吗)】因无法核实真实出处,未能及时与作者取得联系,或有版权异议的,请联系管理员,我们会立即处理! 部分文章是来自自研大数据AI进行生成,内容摘自(百度百科,百度知道,头条百科,中国民法典,刑法,牛津词典,新华词典,汉语词典,国家院校,科普平台)等数据,内容仅供学习参考,不准确地方联系删除处理!;
工作时间:8:00-18:00
客服电话
电子邮件
beimuxi@protonmail.com
扫码二维码
获取最新动态
