好消息
2019西安有这些待分配公租房房源

目前房源还没开始分配
想报名申请的小伙伴注意了
虽然2019年计划分配一波房源
但是大家千万不要干等房源公布
什么也不准备哦
↓↓↓
申请公租房房源分配首先要具备配租资格
申请公租房房源分配首先要具备配租资格
申请公租房房源分配首先要具备配租资格
重要事情说三遍

而且
有的小区房源报名要看取得配租资格的时间哦
所以,提醒大家
申请公租房配租资格越快越好哦
抓紧时间行动起来吧
那么,西安公租房配租资格怎么申请呢
西安各区县,不同类型公租房配租资格
申请有不同规定
小编先简单举例说明下
具体的下面慢慢说哦

西安高新区公租房配租资格由个人网上申请
西安港务区公租房配租资格由单位网上申请
西安大学生公租房可直接去小区物业登记申请
西安其他区公租房房源配租请前往社区申请
在具体讲怎么申请配租资格之前
小编还要强调一下
公租房可租不可买
全市可申请,不限户口
接下来到了今天文章的重点啦
↓↓↓
西安公租房配租资格怎么申请
小编先重点介绍
需要现场申请配租的公租房
然后是可以网上申请配租的公租房
↓↓↓
01
西安各区大部分公租房
如果想申请这类公租房,可跨区申请,如申请莲湖区公租房,户口或者工作单位不一定要在莲湖区,直接去自己居住地或工作单位所在社区登记领表申请配租资格即可。

前往社区登记领表,审核公租房配租资格。
申请公租房配租有初审,复审,和审核通过公示阶段。
申请流程如下:

审核进度查询:
审核进度可以直接咨询社区,也可以在各区政府网通知公告栏查询。
比如,申请了雁塔区公租房,在雁塔区政府网通知公告栏查询审核进度,可以看最新公示名单

取得配租资格后,有房源再前往社区报名,一定记得报名哦!报名审核通过后参与该小区摇号,摇号通过会根据入住通知办理入住手续。
小提示:取得摇号资格一般不会电话通知,摇中后社区会通知办理入住,未办理入住视为放弃,进入轮候,参与下一批房源摇号。
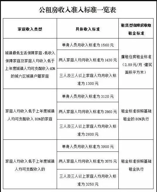
这类公租房租赁标准如下:

租金:大致在10元/平左右
具体补充:
哪里登记领表?
领取资格审核申请表的地址:
⑴、西安市城六区户籍的群众,在其户籍所在地社区或人才交流中心;
⑵、西安市五区二县户籍的群众,在其工作单位所在地社区;
⑶、非西安市户籍的在其居住证所在地社区
小提示:
如果不知道具体去哪个社区办理,可以咨询物业或房东,比如需要去居住地所在社区领表,可以问问居住地所在物业属于哪个社区或者街道办。或者拨打市长热线:02912345。
部分地区社区不办理,可以咨询街道办
领表需要带什么材料?
一般需准备户口本原件及复印件,身份证原件及复印件,婚姻承诺书(单身准备单身证明)原件及复印件,各区县每个社区要求不一样,建议前往社区详细咨询。

备注:
1、承诺书必须由当事人填写并按手印。
2、未婚状况起始时间为法定结婚年龄;离异或丧偶状况起始时间为离异或丧偶时间。
02
西安大学生公租房配租
目前公布的西安大学生公租房房源有:曲江乐居小区/王家棚/向阳沟/灞柳小区

配租资格申请:已经取得毕业证的小伙伴可以拿着本人毕业证和身份证,直接去公租房小区物业办理登记,有房源再申请入住。
申请条件:3年内普通高校新毕业大学生或5年内985、211院校新毕业大学生,免于资格审核。
租金:过渡期内按建筑面积2.89元/平方米•月收取(含物业费、电梯费)。
普通高校新毕业大学生给予1年租住过渡期;985、211院校新毕业大学生给予2年租住过渡期。
过渡期满后进行资格审核并重新确定租金标准,对不符合条件的可选择办理退出手续或按照市场租金重新签订租赁合同。
高新区公租房个人网上申请配租
全市可申请
港务区公租房单位网上申请
仅限区内单位工作人员可申请
↓↓↓
01
高新区公租房
高新公租房全市可申请,不限户口
配租资格申请:个人网上申请配租资格。
高新区公租房只能网上申请,登陆西安高新技术产业开发区门户网站专题专栏中的高新区住房保障在线申请高新区公租房。

02
国际港务区公租房
配租资格申请:国际港务区公租房由单位网上申请配租资格
登录公租房申请网上平台,输入本单位用户名(注册时填写的营业执照号码)密码登录。

申请进度查询:
可以在西安国际港务区官网【公众服务】栏[保障性住房]板块可以查看最新审核公示结果

租金标准:

2019西安公租房房源准备分配啦
上半年下半年都有计划分配房源
建议大家尽快申请配租资格哦
然后密切跟踪房源报名通知
及时报名申请
祝大家顺利哦
版权声明:我们致力于保护作者版权,注重分享,被刊用文章【西安大学生公租房官网(西安2019公租房房源分配计划表公布)】因无法核实真实出处,未能及时与作者取得联系,或有版权异议的,请联系管理员,我们会立即处理! 部分文章是来自自研大数据AI进行生成,内容摘自(百度百科,百度知道,头条百科,中国民法典,刑法,牛津词典,新华词典,汉语词典,国家院校,科普平台)等数据,内容仅供学习参考,不准确地方联系删除处理!;
工作时间:8:00-18:00
客服电话
电子邮件
beimuxi@protonmail.com
扫码二维码
获取最新动态
