云南艺术学院始建于1959年,是我国西南地区一所特色鲜明、艺术门类齐全的综合性高等艺术院校,是国务院学位委员会批准的硕士学位授予单位,是省级博士点培育单位,2019年获批省级博士后科研工作站。
学校有呈贡、麻园2个校区,占地面积共930.67亩。学校现有正式教职工700余人,其中具有副教授及以上职称的教师约占专任教师的42%。
学校现有音乐学院、舞蹈学院、戏剧学院、电影电视学院、美术学院、设计学院、艺术文化学院、高等职业教育与继续教育学院、马克思主义学院、公共教学部、体育教学部11个教学单位,1个附属艺术学校,1个独立学院(文华学院,与企业合办)。
学校培养层次多样,具有全日制硕士研究生教育、艺术硕士专业学位(MFA)研究生教育、全日制普通本专科教育、留学生教育、高等职业技术教育、函授教育、专升本教育及中等艺术类专业等各类层次的、面向全国及世界各国招生的办学资格。
学校有5个一级学科硕士学位授予点,已获得艺术硕士专业学位下设的全部领域学位授予权。
学校办学专业设置齐全,现有的39个本科专业涵盖了教育部颁布的《普通高等学校本科专业目录》艺术类的所有专业,涉及艺术学、文学、管理学和工学等学科门类。
在教育部第四轮学科评估中,美术学和戏剧与影视学获得B档进入前30%,音乐与舞蹈学获得B-档进入前40%,设计学获得C档进入前60%,艺术学理论获得C-档进入前70%。
2019年,学校有8个本科专业入选教育部一流本科专业建设“双万计划”,其中舞蹈表演、戏剧影视文学、绘画、产品设计、环境设计5个本科专业被认定为国家级一流本科专业建设点,作曲与作曲技术理论、音乐表演、广播电视编导3个本科专业被认定为省级一流本科专业建设点。
(一)招生对象
2020年,我校面向云南、四川、贵州、湖南、湖北、江西、安徽、广西、福建、山东、山西、河南、河北、吉林、辽宁、甘肃16个省份预计招收全日制本科生2400名。凡是符合上述省份规定的2020年普通高等学校招生报名条件者均可报考。
(二)下列人员不能报考
1.具有高等学历教育资格的高等学校的在校生;
2.高级中等教育学校的非应届毕业的在校生(高中一、二年级在校生);
3.在高级中等教育阶段非应届毕业年份以弄虚作假手段报名并违规参加普通高考的应届毕业生;
4.在以往参加各种国家教育考试时按《国家教育考试违规处理办法》(中华人民共和国教育部令第33号)被认定为作弊,且作出暂停参加2020年普通高校招生全国统一考试处罚决定的考生;
5.因触犯刑法已被有关部门采取强制措施或正在服刑者。
(三)部分专业身体条件要求
1.声乐演唱类专业考生应发声器官无疾病,身高要求男生165cm以上、女生155cm以上。
2.舞蹈表演专业考生身高要求男生170cm以上、女生160cm以上。
3.戏剧表演及播音主持类专业考生应五官端正、身材匀称、口齿清楚、发声器官无疾病。
4.美术学类、设计学类、戏剧影视美术设计和影视摄影与制作等专业考生应无色盲。
(一)我校在各招生省份均设有专业考点,未设考点的省份不招生。考生只能在本省考点报名考试,在其它考点考试的专业成绩视为无效。
(二)报考我校艺术类专业的考生必须持有各省份2020年普通高校艺术类专业考试报考证(或普通高等学校艺术类专业考试准考证、联考证)。
(三)各省份对艺术类专业统考政策要求不尽相同,考生应依据所在省份的报考要求慎重报考;如考生违反所在省份文件政策及我校报考要求,致使校考成绩无效的,后果自负。
(四)报名方式
1.我校通过招生资讯网公布各考点报名安排,请考生予以关注。
2.云南籍考生:请登录我校报名网址,按照提示进行网上报名缴费,并打印《准考证》。无需现场确认,直接持证到云南艺术学院呈贡校区考点考试即可。
报名网址:云南省招考云平台。
3.四川、广西和福建籍考生:请登录我校报名网址,按照提示进行网上注册验证、报名缴费,并打印《准考证》。无需现场确认,直接持证到相应考点考试即可。
报名网址:云南省招考云平台。
4.其它设有考点的外省考生:凭本人身份证原件、本人2020年普通高校艺术类专业考试报考证(或普通高等学校艺术类专业考试准考证、联考证),按所在省考点的规定和程序报名。
(一)考生按考点规定凭本人身份证、《专业考试准考证》原件参加考试。
(二)音乐学(师范类)和美术学(师范类)两个专业只面向云南省招生,报考上述两个专业的考生参加云南省相应专业的省级统考即可,录取时直接使用统考成绩。报考其余本科专业的考生必须参加我校在各招生省份考点组织的专业校考。
(三)考生只能参加一次专业考试,若有考生多次参加同一个专业的考试,则该考生的最终成绩以第一次考试成绩为准。
(四)根据教育部有关文件规定,凡属省统考不涉及的本科专业,考生无需参加省级专业统考,可直接参加专业校考。其他涉及到所属省级统考有达标要求的,考生必须参加省级统考且成绩合格,其校考成绩方为有效。
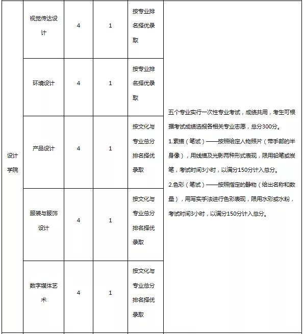
(五)云南省除播音与主持艺术、美术学(史论)、绘画、中国画、雕塑、视觉传达设计、环境设计、产品设计、服装与服饰设计9个专业(招考方向)有统考达标要求外,其余专业均不作要求。外省专业与省级统考类别的对应关系以各省考试院艺术类文件中公布的类别对应关系为准。
(六)对在我校专业考试有违规、作弊等行为的考生,按照《国家教育考试违规处理办法》(中华人民共和国教育部令第33号)处理。
(七)考生可登录我校招生资讯网或招考云平台查询本人专业考试成绩,打印成绩单,云南省预计于2月中下旬开放查询,外省预计于4月中下旬开放查询。合格考生不寄发专业合格证。
(一)我校为教育部批准的独立设置本科艺术院校,艺术类本科专业在外省不编制分省分专业招生计划,可自主划定各省各艺术类本科专业高考文化课成绩录取控制分数线,分数线确定后,报各省招办备案。如有省份对艺术类本科专业高考文化课成绩录取控制分数线另有要求,按照该省份规定执行。录取时,根据考生的高考文化课成绩和专业成绩,德、智、体、美全面考核,择优录取(具体录取办法详见《云南艺术学院2020年本科招生章程》)。
(二)仅面向云南省招生的音乐学(师范类)和美术学(师范类)两个专业的高考文化课成绩录取控制分数线按照云南省统一划定的分数线执行。
(三)云南省实行平行志愿投档录取,外省按照专业志愿优先原则进行录取。录取结果通过各省考试院网站查询,未被录取者不另行通知。
(四)我校所有艺术类本科专业均为文理兼招,录取时不单列文理计划数。
(五)新生入学后3个月内,我校按照教育部有关规定进行新生入学复查。凡通过弄虚作假、徇私舞弊方式骗取高考加分资格、录取资格或冒名顶替入学的新生、未经省级招办办理手续的新生,一经查实,确定为复查不合格,坚决取消入学资格或学籍;情节严重的,移交有关部门调查处理。
(一)我校2020年最终招生计划以上级批文为准。
(二)高考外语语种不限,但入学后我校只提供英语教学。
(三)收费标准
1.专业考试费:按照云价收费〔2015〕143号文件规定的200元/人次的收费标准执行。
2.学费:按照云发改收费〔2004〕536号文件规定的标准执行,其中理论类和师范类专业为8500元/学年;应用类专业为10000元/学年。
3.住宿费:按照云发改收费〔2008〕1322号文件规定的800元/学年的标准执行(6人间),宿舍用品自备。
(四)我校招生信息以本简章和学校招生资讯网公布的信息为准,如有与教育部或生源所在省份招生政策不符的,执行教育部或生源所在省份的招生政策,未尽事宜按照国家相关规定执行。我校未成立除本校招生办公室以外的任何招生咨询机构,未委托任何社会机构或校外人员代为发布招生广告、宣传资料或代理招生。对非本校网站及宣传材料公布的云南艺术学院招生信息,我校不承担任何法律责任。
(五)为确保招生工作公平、公正、公开进行,云南艺术学院纪委对招生考试及录取进行全程监督。电话:(0871)65937136,电子邮箱:jubao@ynart.edu.cn。
七、联系方式
学校地址:云南省昆明市呈贡区雨花路1577号
邮编:650500
云南省
注:
1.报考音乐学院专业校考的考生在参加专业主科面试时应着淡妆、不穿高跟鞋、不穿演出服。
2.音乐学院“作曲与作曲技术理论”专业除外的其它专业(方向)的“音乐基础笔试”科目实行一次性考试,成绩通用。
3.对于所有面试科目,考生在考试过程中不得介绍姓名、考号等基本信息,否则相应科目成绩按零分计,责任由考生自负。
4.戏剧学(含戏剧教育、戏剧史论与批评两个方向)和戏剧影视美术设计(含舞台设计、化妆服装两个方向)专业新生入学后统一参加专业分班考核,双向选择专业方向。
5.广播电视编导专业一年级统一进行专业基础课学习,进入二年级方可自主选择课程模块(含剧情片、纪录片、日常电视节目、电视新闻)深入学习。
外省
注:
1.报考音乐学院专业校考的考生在参加专业主科面试时应着淡妆、不穿高跟鞋、不穿演出服。
2.音乐学院“所有专业(方向)的“听音记谱(笔试)”科目实行一次性考试,成绩通用。
3.对于所有面试科目,考生在考试过程中不得介绍姓名、考号等基本信息,否则相应科目成绩按零分计,责任由考生自负。
4.戏剧学(含戏剧教育、戏剧史论与批评两个方向)和戏剧影视美术设计(含舞台设计、化妆服装两个方向)专业新生入学后统一参加专业分班考核,双向选择专业方向。
5.广播电视编导专业一年级统一进行专业基础课学习,进入二年级方可自主选择课程模块(含剧情片、纪录片、日常电视节目、电视新闻)深入学习。
版权声明:我们致力于保护作者版权,注重分享,被刊用文章【云艺文华学院(云南艺术学院2020年普通本科招生简章)】因无法核实真实出处,未能及时与作者取得联系,或有版权异议的,请联系管理员,我们会立即处理! 部分文章是来自自研大数据AI进行生成,内容摘自(百度百科,百度知道,头条百科,中国民法典,刑法,牛津词典,新华词典,汉语词典,国家院校,科普平台)等数据,内容仅供学习参考,不准确地方联系删除处理!;
工作时间:8:00-18:00
客服电话
电子邮件
beimuxi@protonmail.com
扫码二维码
获取最新动态
