2020年全国有120余所本科院校开设保险学专业,10余所本科院校开设精算学专业。保险学和精算学虽同隶属于金融学类专业,但是两者的培养模式和培养目标存在一定的差异。本文将会从多个角度对比保险学和精算学专业,为考生提供志愿填报参考。
保险学专业培养适应保险业现代化、国际化发展要求,具有保险学、保险业务与管理、金融投资等方面的理论知识与业务技能,能够从事商业性保险业务的营销、经营管理、社会保险基金运作与管理、保险监管等实际工作以及科学研究工作的高级保险人才。
精算学专业开设于2016年,目前在本科院校中的普及率偏低。精算学专业培养具有扎实的数学理论功底,宽厚的经济学、金融学、保险学、统计学等相关领域基础知识,熟练掌握现代风险管理与精算的理论与方法,具备从事精算与风险管理的基本工作能力的复合型人才。
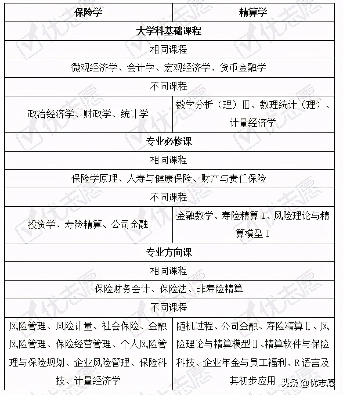
下表展示了西南财经大学2020级保险学和精算学的专业课对比(不含通识教育课程)。两个专业的课程重合率接近50%,两者的培养模式对于部分相同的课程也有着不同的重视程度。如计量经济学是精算学专业的大学科基础课程,却是保险学专业的专业方向课。
通过对比保险学和精算学的课程可以看出两者均涉及经济、财务、保险、统计等课程,但是精算学更注重数学能力和计算机能力的培养,而保险学则更注重保险和风控的深入学习。
表1. 保险学与精算学专业课对比
数据来源:西南财经大学2020级本科生人才培养方案
保险学和精算学的培养方式存在差异,保险学学生主要学习保险、经济、金融、财务和管理等方面的基础理论和基础知识,系统掌握保险学的基本理论、专业知识和业务技能,具有较强的风险管理、保险实务和保险经营管理的实践能力,掌握保险学科学研究的方法。精算学要求学习数学、统计学、精算学、保险学、经济学等方面的基本理论和方法,系统掌握精算学的专业知识和业务技能,具有扎实的数理功底和较强的计算机操作能力与一定的保险、银行、证券等方面的实务经验,良好掌握精算学科基本理论与应用方法,具有较强的分析问题与解决问题的能力。由于就业市场上精算人才较为稀缺,精算学专业毕业生就业形势优于同等院校层次的保险学专业毕业生。但是精算学的主修课程对数学的要求较高,高中阶段数学成绩不佳的考生不宜盲目报考精算学。
特别声明:本文为优志愿原创作品。未经著作权人授权,禁止转载和使用,否则将承担法律责任。
填志愿时在大厚本上翻找资料,很容易遗漏掉一些不错的院校,优志愿分享高考资讯、填报志愿、大学、专业等相关的信息,帮助您轻松获取历年分数线。
版权声明:我们致力于保护作者版权,注重分享,被刊用文章【西南财经大学保险学院(保险学与精算学专业有什么区别)】因无法核实真实出处,未能及时与作者取得联系,或有版权异议的,请联系管理员,我们会立即处理! 部分文章是来自自研大数据AI进行生成,内容摘自(百度百科,百度知道,头条百科,中国民法典,刑法,牛津词典,新华词典,汉语词典,国家院校,科普平台)等数据,内容仅供学习参考,不准确地方联系删除处理!;
工作时间:8:00-18:00
客服电话
电子邮件
beimuxi@protonmail.com
扫码二维码
获取最新动态
