之前财政部发布了关于国家助学贷款的最新通知,其中将本科生助学贷款由不超过8000元每学年提高到8000—12000元,研究生每学年助学贷款由不超过12000元提高到12000—16000元,这次国家助学贷款额度的进步完善,对于许多学子来说也是一个好消息。
大多数时候说到读研大家都会想到年龄问题或者收入问题,毕竟本科毕业许多同学都参加了工作慢慢经济独立,而对于还在求学的我们自然会有一种无形的压力。
今天研研就在这里给大家详细分析一下关于读研期间我们可以有哪些收入?
研究生奖助政策体系主要包括:国家奖学金、学业奖学金、国家助学金、“三助”岗位津贴、国家助学贷款、基层就业学费补偿和国家助学贷款代偿、应征入伍服义务兵役国家资助等
国家助学金
学业奖学金
国家奖学金
国家助学贷款
“三助”岗位津贴
学费补偿
兵役补助
学校应急助困体系
以上这些还只是官方给出政策性奖励,如果你的导师科研项目较多的话,可能你的收入还会更多哦!
今天研研想跟大家分享下48所高校研究生奖助学金一览表,快来看看有你的目标院校吗?
01.北京
02.天津
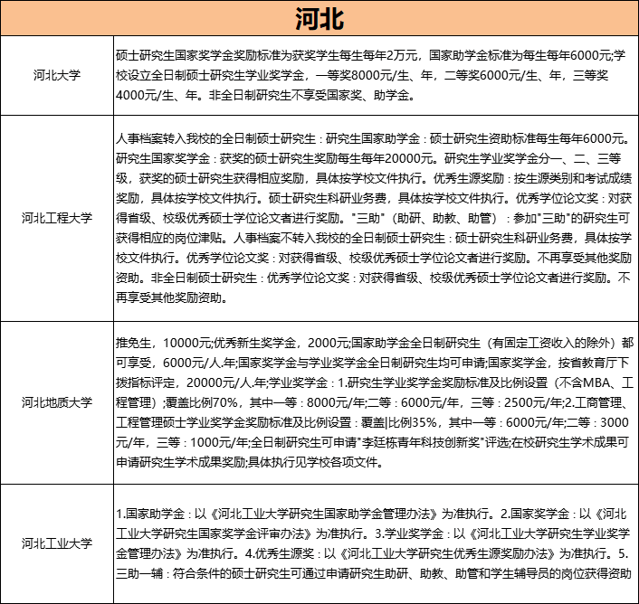
03.河北
04.湖北
05.辽宁
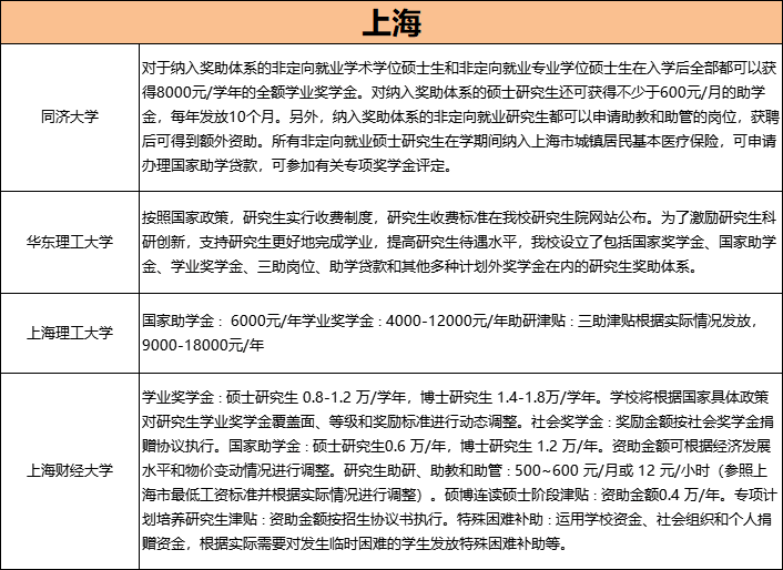
06.上海
07.广东
08.江苏
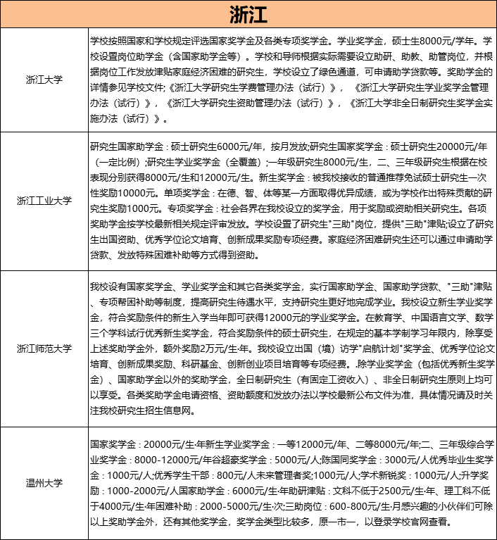
09.浙江
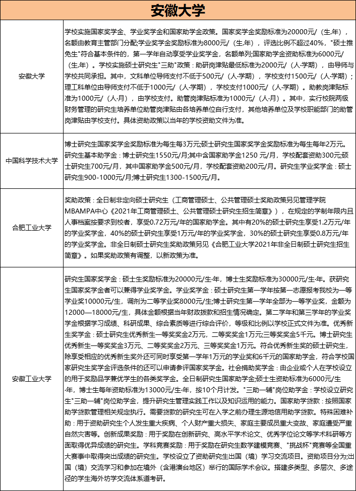
10.安徽
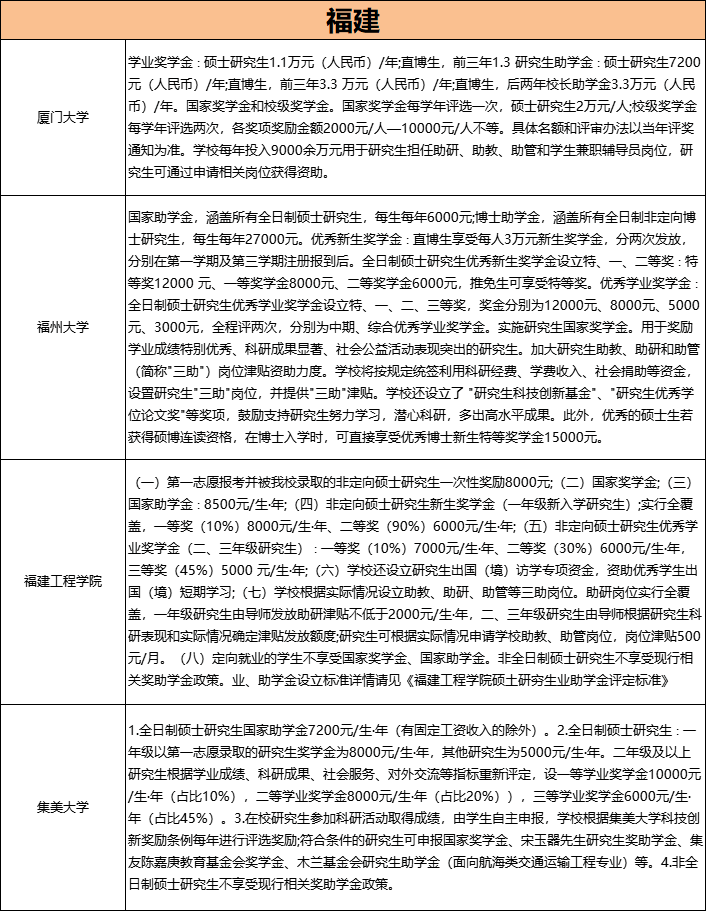
11.福建
12.江西
考研定上岸!来年变有钱!
早考早上岸!圆梦又有钱!
❤
关注我们,重要通知及时知晓!
版权声明:我们致力于保护作者版权,注重分享,被刊用文章【大学助学金多少钱(23考研常识)】因无法核实真实出处,未能及时与作者取得联系,或有版权异议的,请联系管理员,我们会立即处理! 部分文章是来自自研大数据AI进行生成,内容摘自(百度百科,百度知道,头条百科,中国民法典,刑法,牛津词典,新华词典,汉语词典,国家院校,科普平台)等数据,内容仅供学习参考,不准确地方联系删除处理!;
工作时间:8:00-18:00
客服电话
电子邮件
beimuxi@protonmail.com
扫码二维码
获取最新动态
