关注【本头条号】更多关于制度、流程、体系、岗位、模板、方案、工具、案例、故事、图书、文案、报告、技能、职场等内容,弗布克15年积累免费与您分享!
阅读导航→
01 新员工安全教育培训方案
02 厂级安全教育培训方案
03 车间级安全教育培训方案
04 班组级安全教育培训方案
05 转岗人员安全教育培训方案
工厂
一、目的
1.尽快让新员工熟悉新环境和适应工厂的安全生产文化,增强新员工的适应性。
2.让新员工熟悉基础作业和一些基本的安全知识,减少安全事故的发生。
二、培训实施的原则
1.理论联系实际的原则。
2.注重培训质量的原则。
3.注重务实创新的原则。
三、培训的主要内容
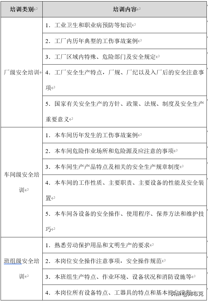
新员工安全培训分为厂级安全培训、车间级安全培训和班组级安全培训,各类培训内容见下表。
四、培训的实施
(一)确定安全教育培训组织
1.人力资源部的职责
(1)人力资源部负责培训前的需求分析和培训计划的制定。
(2)人力资源部负责编制“安全教育卡”及试卷。
2.工厂安全部负责厂级安全教育培训。
3.车间主任或安全技术人员负责车间级安全培训。
4.班组长和安全员负责班组级安全教育。安全操作法和生产技能培训可由安全员执行。
(二)培训方式和培训时间
1.厂级安全培训采用内部培训为主,主要是参加工厂安全部经理主讲的学习会或观看光碟。时间为新员工录用报到的第2天开始,为期5天。
2.车间级安全培训采用内部培训和外部培训相结合,短期培训与长期培训相结合,以在职培训为主,外出培训为辅。时间为新员工到岗后的第2个月内进行,具体时间由生产部根据实际工作情况安排。
3.班组级安全培训重点是安全基础教育,可以由有经验的老员工进行安全操作示范,边示范,边讲解,重点讲安全操作要领。
(三)培训纪律
1.参加培训的新员工应提前5分钟到现场进行签到,如受训人员在培训课程结束前10分钟离开培训现场,则此次签到视为无效。
2.参加培训的员工在培训期间不得随意请假,如有特殊原因须经部门主管批准,并将请假条交至人力资源部,否则以旷工论处。
3.受训人员上课期间必须遵守培训师要求的课堂规则,比如严禁吸烟和随意交谈等。
(四)培训考核
1.对新员工安全培训考核主要采取口试、笔试和实操演练3种方式。
2.组织新员工参加外出培训的负责人应在培训结束1周后,将培训报告及相关证件交人力资源部,由人力资源部验证后进行评分。
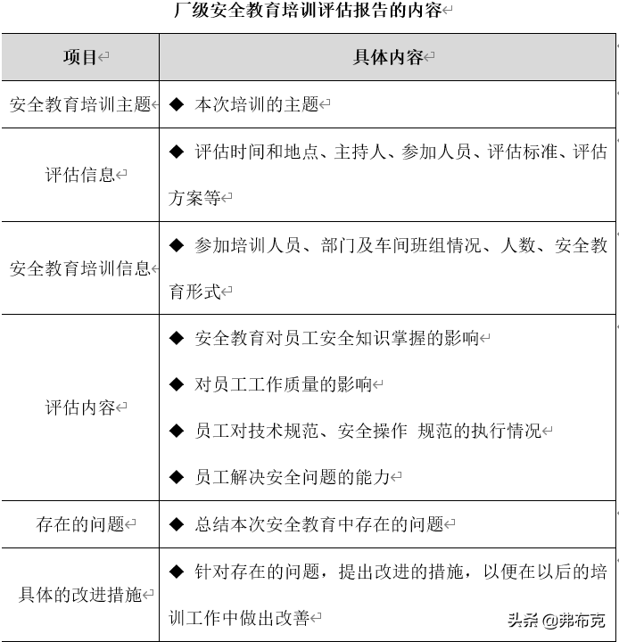
五、培训效果的评估
1.培训结束后,学员填写培训效果评估表,人力资源部统一收集学员对培训的反馈意见。
2.人力资源部通过培训反馈意见评估培训效果。培训效果评估表的样式如下表所示。
3.培训结束两周后,人力资源部通过座谈或问卷调查的形式与新员工进行交流,掌握培训取得的实际效果,收集关于改进、发展员工培训的建议,以便于工厂对培训全过程进行综合评价和改进,进一步提高新员工培训整体水平。
工厂
一、培训目的
1.为提高员工安全生产意识,尽快熟悉工厂环境及相关安全管理规定。
2.让员工了解工厂安全生产的概况及一些基本安全常识,减少安全事故的发生率。
二、培训对象
所有在工厂进行操作和管理的人员。
三、培训的主要内容
1.安全保护的重要性和作用。
2.工厂安全概况。包括工厂安全生产发展史,工厂生产特点,工厂设备分布,工厂要害部位,工厂安全生产组织结构,工厂主要安全生产规章制度,特殊设备使用注意事项。
3.介绍政府颁布的《全国职工守则》和工厂职工奖惩条例及工厂内设置的各种警告标志和信号装置等。
4.工厂内历年发生的典型安全事故与教训,向员工介绍基本的抢险、救灾和救人的常识以及发生事故后的紧急处理办法。
四、选择培训教材
培训人员须考虑参训人员的文化程度、能力以及培训的内容要求选择合适的教材,具体如下表所示。
五、确定培训方法
培训内容需根据培训内容与工厂实际确定培训方法。厂级安全教育培训方法包括但不限于以下两种。
1.内部培训。工厂内部开设安全培训课程。
2.外部培训。参加专业培训机构开设的相关课程。
六、制定培训计划
培训人员需根据工厂的实际与受训者的实际情况,编制培训计划表,包括培训的时间、地点、内容、方式、受训对象以及相关要求等。
七、培训实施
培训人员需根据培训计划对相关人员进行培训。接受培训的人员应严格按照工厂的相关规定参加培训,并在培训中遵守以下纪律。
1.参加厂级安全教育培训的员工应提前10分钟到培训场地进行签到,如被培训人员于培训结束前离开现场,则此次签到作废,按旷工论处。
2.遇特殊情况无法及时参加培训的人员需提前向其主管领导请假,经主管领导审批后并将假条提前1天交于人力资源部,不参加培训且逾期不交假条者按旷工论处。
3.受训人员上课期间必须将手机等移动设备调至静音。
4.受训人员不得在培训室内抽烟、丢弃垃圾,并在培训结束后及时清理座位上的物品,保持培训场所整齐、清洁。
5.其他事宜。
八、培训考核与评估
1.培训结束后,人力资源部对厂级安全教育培训情况进行考核,考核主要采取笔试的形式。
2.笔试合格者则可进入车间参加车间级的安全教育培训。
3.笔试不合格者需在一个月之内参加人力资源部组织的补考,补考仍不合格者取消上岗资格。
4.安全部协同人力资源部根据受训者的考试成绩及培训反馈对培训效果编制培训效果评估报告。
三、车间级安全教育培训方案
一、背景
为贯彻落实工厂三级安全教育制度,依照安全生产的要求对新老员工进行车间级安全教育。
二、培训对象
各车间所有生产及管理人员。
三、培训组织
1.车间主任或安全技术人员负责培训的实施。
2.安全部负责培训的考核。
3.人力资源部负责车间级培训资料的存档。
四、培训时间
1.新入职(新调入)员工车间及安全教育时间为新入职(新调入)员工调入车间后 天内,培训期限为 天。
五、培训的主要内容
车间安全培训的内容如下所示。
◎ 各车间生产的产品、工艺流程及其特点
◎ 各车间人员结构、安全生产组织情况
◎ 各车间危险区域、有毒有害工种情况
◎ 车间劳动保护规章制度,及劳动保护用品的使用方法
◎ 各车间事故多发部位、事故发生的原因分析,车间安全生产的典型事故案例介绍
◎ 车间安全生产基本技术知识
六、培训方式
依据培训内容的不同,可采用下表所示方式进行培训。
七、培训考核
1.车间级安全教育培训考核以口试与笔试相结合的方式。
2.培训结束后培训人员根据受训者现场表现为其打分。
八、培训反馈
培训结束后,人力资源部通过座谈或问卷调查的形式与受训员工进行交流,了解受训员工对车间级培训的评价及对培训工作的建议,不断完善培训工作,实现培训的目标。
一、目的
1.为使员工了解本岗位的岗位职责及班组概况,提高岗位的适应性。
2.为提高员工安全操作技能及紧急事件处理能力,减少事故的发生率及事故损失。
二、相关人员
1.受训人员。本班组的全体员工。
2.培训人员。班组长或外部具有相关资质和经验的专家或咨询人员。
三、培训的主要内容
1.班组的生产特点、作业环境、危险区域、设备状况、消防设施。重点介绍高温、高压、易燃易爆、有毒有害、腐蚀、高空作业等方面可能导致事故发生的危险因素。
2.本班组的机械设备、工器具的性能,防护装置的作用与使用方法。
3.本班组易发生的危险事故和典型案例。
4.本班组劳动防护用品的使用与文明生产的要求。
四、培训的要求
(一)培训时间要求
1.入职一年以上班组教育培训累计时间每年不得少于 小时。
2.一年以下(包括一年)班组成员安全教育培训累计时间不得少于 小时。
(二)培训课堂要求
1.尊重指导师傅,谦虚谨慎,接受批评、指正。
2.虚心接受指导师傅的指导和检查。
3.认真上课,主动求教,及时反思。
4.主动听师傅的课,做好记录、学习实践经验。
5.做个有心人,注重积累各种资料和心得。
五、培训的计划
(一)确定培训组织
1.班组长和安全员负责班组级安全培训工作。
2.工厂安全部负责班组级安全教育培训情况的监督。
3.车间主任或安全技术人员协助班组级级安全培训的实施。
(二)培训时间
1.新入职或新调入员工班组及安全教育时间为新入职或新调入员工进入相应班组后 天内,培训期限为 天。
2.老员工班组级安全教育时间在每月 日进行。
(三)培训方法
可以由有经验的老员工进行安全操作示范,边示范、边讲解,重点讲安全操作要领。强调不遵守操作规范将会带来的危害性;强调不违章冒险,不擅自单独操作,并辅以实例说明。
六、培训考核
班组级培训的考核主要采取实操演练的方式进行。
七、培训总结
总结培训中员工反馈的问题,积极争取员工的有益建议。有针对性的改进培训工作。
八、培训档案存档
各班组为参加班组培训的员工建立班组培训档案并做好档案管理工作。
工厂
一、目的
1.为提高转岗人员的安全意识,使其尽快适应岗位的需要。
2.通过安全教育,使转岗人员认识到转岗后的工作中存在的危害,提高其防范能力。
二、适用范围
本方案适用于转岗人员的上岗前安全培训。
三、术语解释
本方案所指转岗安全教育是指职工转换工作岗位时进行的新操作方法和新工作岗位的安全教育。
四、转岗人员界定
转岗人员主要包括以下人员。
1.在车间内或厂区内换工作的人员。
2.调换到与原工作岗位操作方法有差异的岗位。
五、培训的主要内容
1.转岗人员的安全教育可参照“三级安全教育”的内容进行,根据转换的具体岗位,培训内容可做部分调整。
2.调换到特种作业岗位的人员,要接受特种作业人员的安全教育与安全培训。
六、培训的实施
1.人事调动、工种变换必须由各部门申请,人力资源部进行变换工种教育培训。
2.调岗人员自人力资源部签署调令3日内,到安全部接受变换工种培训。未经培训教育进入新岗位者,部门主管领导及责任者按违章指挥与违章作业处罚。
3.调岗人员的培训步骤应同“三级安全教育”程序。
4.从一般工种变更为特种作业工种,必须严格执行国家及工厂的有关规定。
七、建立档案
转岗培训后班组为转岗员工建立新工种档案。
#工厂##安全部##弗布克#
本文由弗布克原创,版权归属弗布克,欢迎转发,禁止转载,抄袭、洗稿,侵权必究。
领取本资料的Word、PDF版完整内容方法:
1.本资源编号:315。
2.由于本头条号私信被限制,不能回复私信
领取方式查看本头条号第一篇置顶文章,感谢理解
版权声明:我们致力于保护作者版权,注重分享,被刊用文章【生产车间安全培训内容(安全教育培训方案)】因无法核实真实出处,未能及时与作者取得联系,或有版权异议的,请联系管理员,我们会立即处理! 部分文章是来自自研大数据AI进行生成,内容摘自(百度百科,百度知道,头条百科,中国民法典,刑法,牛津词典,新华词典,汉语词典,国家院校,科普平台)等数据,内容仅供学习参考,不准确地方联系删除处理!;
工作时间:8:00-18:00
客服电话
电子邮件
beimuxi@protonmail.com
扫码二维码
获取最新动态
