报名咨询电话:15895918069,13270882555(微信同号)
南京宇通实验学校以立德树人为根本任务,以271教育价值观为引领,深耕课程、创新课堂、管理育人,全方位进行教育教学和管理的结构化创新。培育人性光辉,播种人生智慧,培养具有卓越品质、家国情怀、全球视野的社会主义接班人。
学校简介
南京宇通实验学校是2014年经南京市教育局批准设立,山东271教育集团与南京宇通建设投资集团有限公司合作成立的一所含小学、初中、高中12年一贯制的全日制民办寄宿学校。学校共占地140余亩,建筑面积70000平方米。学校现有小学、初中、高中共计92个教学班,在校师生4300余人。学校位于南京市江宁经济技术开发区,坐落在风景秀丽的翠屏山脚下,与开发区管委会相邻;学校所在区域文化氛围浓厚,南京航空航天大学、河海大学江宁校区、东南大学九龙湖校区等皆在学校周边;学校所处地理位置交通便捷,距南京南站约10分钟车程,禄口机场约20分钟车程,机场高速、绕城高速、宁宣高速、地铁S1、1、3号线皆临近而过。
作为271教育集团在全球的17所学校之一,南京宇通实验学校全面、深入践行271教育价值观、271教育课程、271教育课堂、271教育管理,以“帮助每一个孩子发现自己、成就自己,让每个孩子快乐地走向自我教育”为教育价值观,以“卓越品质、家国情怀、全球视野”为培养目标,全面实施项目管理,完美落实工作标准,遵循育人规律,强化课程研究,推进课堂建设,给每个孩子提供最适合的教育。
先进的教育理念指引方向
南京宇通实验学校始终秉承271教育理想信念,做真教育、真做教育,以立德树人为根本任务,贯彻落实271教育理念和教学模式,遵循教育规律办教育,让学生全面发展,培养合格的社会公民。
教育信仰:没有学不好的孩子。
教育价值观:帮助每一个孩子发现自己、成就自己,让每个孩子快乐地走向自我教育。
教育目的:培育人性光辉,播种人生智慧。
培养目标:卓越品质、家国情怀、全球视野。
教育使命:回归教育本真,创新适性发展,坚守民族梦想,影响中国教育。
教育愿景:把271教育办成学生怀念、教师幸福、社会信任的伟大教育,让每个孩子的一生成为一个精彩的故事。
丰富的课程体系助力成长
为落实国家课程标准,按照国家意志,落实国家课程育人的要求,促进国家课程的校本化、师本化、生本化落地,我们带领全体教师,积极开展课程研究,从生活、社会、历史和未来及孩子生命成长的需要,对课程进行有效的拓展,通过国家课程的实践与创新、校本课程的建设与提升、主题课程的设计与开发,形成了具有学校特色,适合学生需求的课程体系。
国家课程实践与创新
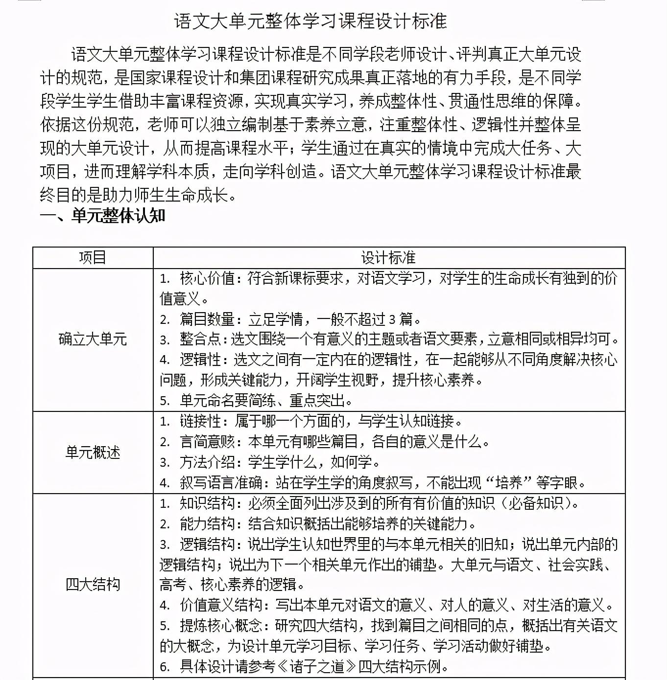
学校课程建设委员会带领全体教师研究学科本质与学科育人本质,研究新课程标准、研究核心素养、研究各学科四大结构(知识、能力、逻辑、价值意义),探索出大单元整体学习的学习标准与学习范式,实现核心素养真正落地。
1.学科本质研究
每位教师都要研读学科史、课程标准、小初高教材,建构对学科本质的整体认知,构画系统完善的学科四大结构思维导图,明晰学科核心素养在不同学段的落地方式。
课程标准的研究学习
备课设计展示
大单元整体学习
四大结构研究构建
通过普通中小学十二年课程一体化研究与实施,帮助每位教师形成对学段之间衔接、不同学段学生认知规律的透彻理解,不断打磨完善《学习设计与指导》文本,不断提升教学和管理的有效性。
课程标准研究
《学习设计与指导》的研究和使用
2.大单元整体学习
大单元整体学习是从核心价值出发,紧紧围绕课程大概念,通过整体感知、探究建构、应用迁移、重构拓展四个学习阶段,让学生从整体上认知学科知识与逻辑、结构与本质、应用与生成、价值与意义,培养学生思维能力的一种循环往复的自学、对话、批判、建构、生成的整体认知过程。大单元整体学习以“任务驱动、情境体验、真实探究、迁移提升”为特点,注重学习过程,注重大概念构建的整体性、自主性和创新性。
学科研究会商
学科研究会商
各学科大单元整体学习实施方案
江宁区大单元整体学习研讨会在我校召开
3.271BAY建设
271BAY是教育与互联网线上与线下深度融合、极度开放、高度自主、生态的、学习者热爱的智慧学习社区,以互联网思想引领、以IT技术为支撑,以学生为中心,最大限度满足学生个性化学习需要,实现线上线下学习高度融合,助推学校教育质量提升。
271BAY课堂
271BAY资源库建设
4.阅读课程
学校基于学生成长规律,反复调研会商制定阅读项目书,通过统一阅读课时,创新读书交流形式,开展读书节,撰写阅读感悟等活动提升学生阅读表达能力,引领学生广泛涉猎,形成自己对事物本质的正确判断,生成自己独到的世界观、人生观、价值观。
朗诵比赛
百米书法长卷
读书节辩论会活动
校本课程完善与提升
“深刻的教育来自学生深刻的体验,深刻的体验来自丰富的课程”。为满足学生个性化发展需求,实现育人的价值追求, 学校深入贯彻落实国家课程标准,全面落实学生发展核心素养,通过调研学生需求,组织教师全员创造,开设112门丰富多彩的校本课程供学生选择,学校校本课程体系日臻完善。
绘画课程
管弦乐团课程
花样跳绳课程
风之曲水上项目课程
攀岩课程
啦啦操课程
主题课程设计与开发
学校主题课程是围绕“人与自然、人与社会、人与自我”等主题开展的学科融合课程,是跨界、跨域培养学生综合素养的课程。学校现已成功开设《建党100周年》《食育课程》《劳动教育课程》《职业体验课程》等主题课程,取得了良好的育人效果。
《建党100周年》主题课程
食育课程
融行于阅·启智未来读书节活动
劳动教育课程
职业体验课程
以学生为本的课堂实现深度学习
271教育课堂积极推进“互联网+教育”的发展,创新课堂育人模式,充分利用271BAY整合教育资源,满足学生个性化、开放性、自主性、生成性学习;让深度学习发生的271教育课堂以学生为中心,以思维能力提升为主攻方向,以“自主、合作、探究”为学习方式,通过“整体感知、探究建构、应用迁移、重构拓展”实现学生对知识、能力、逻辑和价值意义的系统构建,提升学生的学习领导力,做到了真实学习在每一个孩子身上发生。
271BAY课堂
合作探究
展示点评
强有力的团队为学校发展保驾护航
南京宇通实验学校打造了三支优秀团队,一是有一支特别有战斗力的干部团队,他们身先士卒,持久苦干,为全体教职工树立了榜样。二是有一支爱岗敬业、踏实肯干的教职工团队,是他们在陪伴孩子、引领孩子、服务孩子。三是有一支具有良好生命状态的学生团队,他们富有激情,快乐学习,主动成长。南京宇通实验学校全体教职工默默付出,积极主动承担责任,用父母般的人性光辉尊重、接纳每一位孩子,做孩子的人生导师,保证孩子的健康成长,齐心协力把学校打造成一个整洁的、和谐的、温馨的心灵港湾。
专业的教师团队
向上的学生团队
高标准管理提升学校品质
标准管理是学校从胜利走向胜利的关键,是学校社会美誉度提升的关键,是学校管理的关键。学校各项工作方方面面都制定了科学而又精细的标准,大至教育理念、课程、课堂,小至学校的角角落落。每一个宇通学子都严格落实标准。课堂上,同学们精力集中,激情投入;韵律操,同学们动作规范,青春活力;宿舍内务,同学们严谨规范,整洁有序;同学们用成长日记和学习档案规划自己的学习和生活,养成了良好的学习习惯和生活习惯,真正做到了为自己的一生奠基。
科学实验室
多媒体录播教室
体育馆
报告厅
实验室
激情早读
宿舍及教室物品摆放
成长日记使用
版权声明:我们致力于保护作者版权,注重分享,被刊用文章【南京宇通实验学校怎么样(招生开始啦)】因无法核实真实出处,未能及时与作者取得联系,或有版权异议的,请联系管理员,我们会立即处理! 部分文章是来自自研大数据AI进行生成,内容摘自(百度百科,百度知道,头条百科,中国民法典,刑法,牛津词典,新华词典,汉语词典,国家院校,科普平台)等数据,内容仅供学习参考,不准确地方联系删除处理!;
工作时间:8:00-18:00
客服电话
电子邮件
beimuxi@protonmail.com
扫码二维码
获取最新动态
