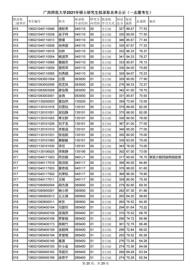
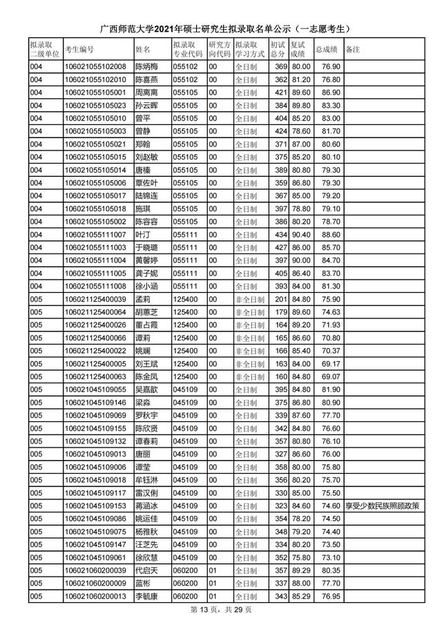
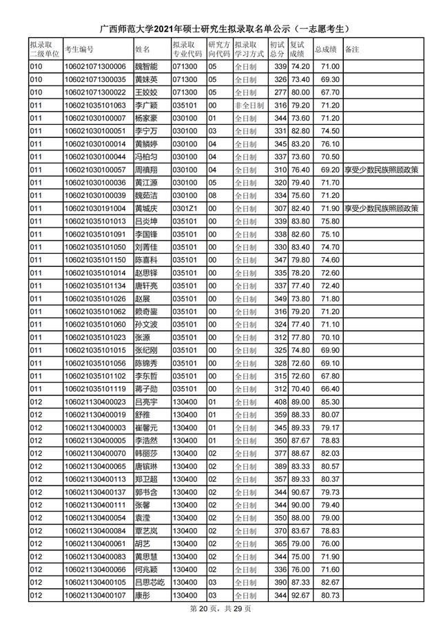
广西师范大学近日公布了首批一志愿硕士研究生拟录取名单。包含有各位考生的初试成绩及复试成绩。各位报考#广西师范大学#的同学可以尽快查看下,是否有你被录取的信息。目前第一批调剂类考生的复试结果还没出来,需要再等候一段时间。
麦麦同时在文末给各位同学整理了今年该校各学院的调剂信息汇总情况。方便明年报考该校的同学及早做准备。
001政治与公共管理学院
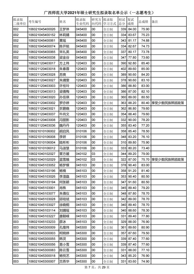
002教育学部
003文学院
004外国语学院
005历史文化与旅游学院
006体育与健康学院
007数学与统计学院
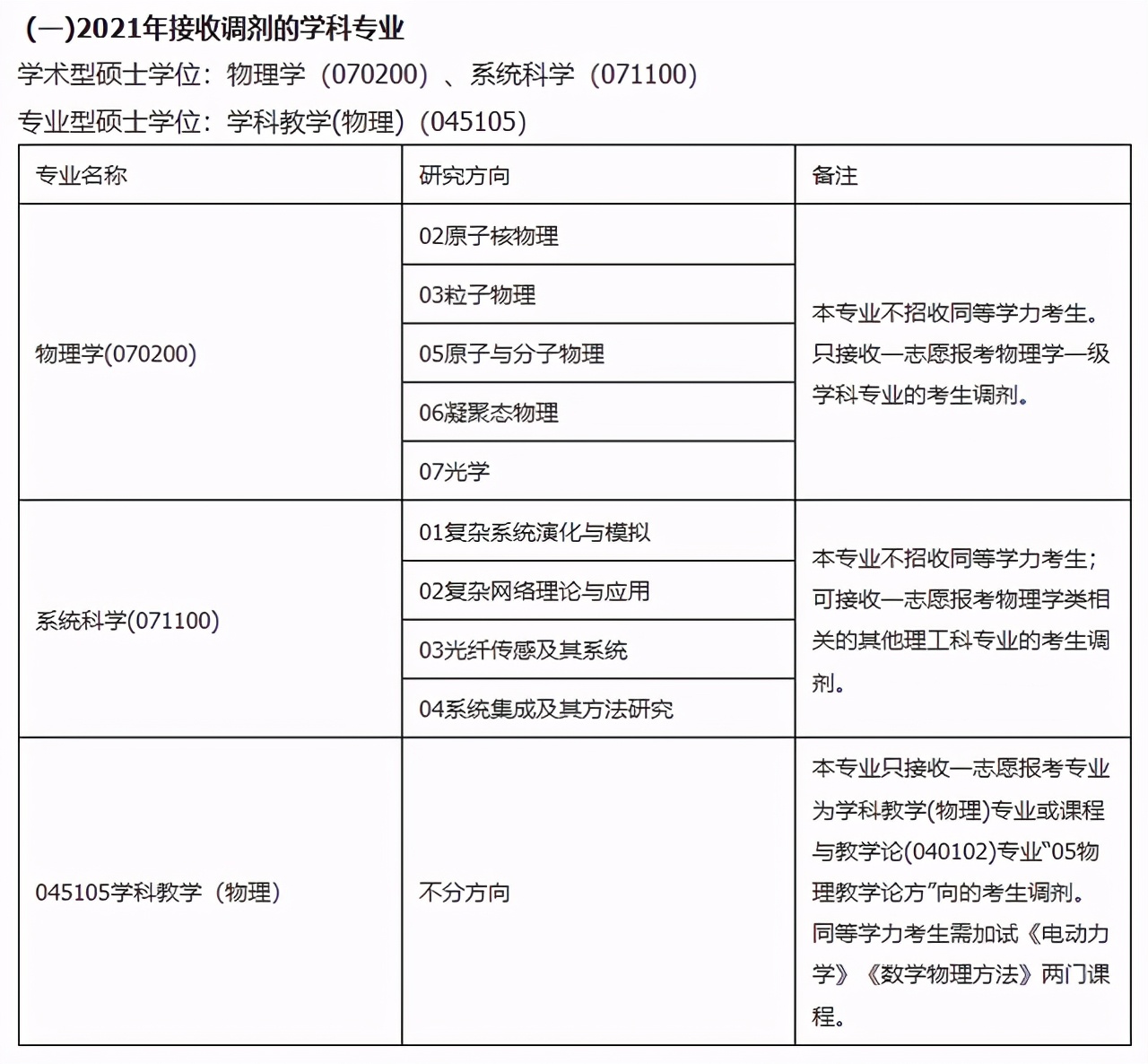
008物理科学与技术学院
009化学与药学学院
010生命科学学院
011法学院
012美术学院 :
2021年我院美术学专业(专业代码:130400)、美术专业(专业代码:135107)、课程与教学论(专业代码:040102)、学科教学(美术)(专业代码:045113)有部分调剂名额。具体名额以“全国硕士生招生调剂服务系统”公布的缺额信息为准。
013经济管理学院
014计算机科学与信息工程学院
3月22日开通,符合条件且有调剂意愿的考生按要求申请调剂,我校调剂志愿锁定时间为36小时
015环境与资源学院
016音乐学院
017科学教育研究所
018电子工程学院
019设计学院
020马克思主义学院
021职业技术师范学院
-end-
注:文中数据来自广西师范大学研招办,麦麦仅作分享。如有侵权,请联系删除!
版权声明:我们致力于保护作者版权,注重分享,被刊用文章【广西师范大学音乐学院(广西师范大学2021研究生一志愿拟录取名单公布)】因无法核实真实出处,未能及时与作者取得联系,或有版权异议的,请联系管理员,我们会立即处理! 部分文章是来自自研大数据AI进行生成,内容摘自(百度百科,百度知道,头条百科,中国民法典,刑法,牛津词典,新华词典,汉语词典,国家院校,科普平台)等数据,内容仅供学习参考,不准确地方联系删除处理!;
工作时间:8:00-18:00
客服电话
电子邮件
beimuxi@protonmail.com
扫码二维码
获取最新动态
