2019年普通高考落下帷幕
考生成绩已于6月22日晚公布
录取工作将于7月初开始进行
点击查看分数线>>一本线文科540分,理科547分
想要填报这10所大学的同学注意!
西南石油大学 四川音乐学院 中国民用航空飞行学院 成都体育学院 四川传媒学院 西南科技大学 成都信息工程大学 四川文理学院 四川旅游学院 四川工商学院
2019年本科招生章程出炉了!
↓↓↓
西南石油大学
西南石油大学今年实行平行志愿投档模式的省市投档比例原则上控制在105%以内,实行顺序志愿投档模式的省市投档比例原则上控制在120%以内。
对进档考生的专业安排实行分数级差的办法,学校根据进档情况确定合理的分数级差。西南石油大学在专业一志愿与专业二志愿之间设置不超过3分的分数级差,专业二志愿以后不再设置分数级差。
| 2019年本科招生计划 |
(横屏观看)
招办地址:成都市新都区新都大道8号
学校网址:http://www.swpu.edu.cn
招办电话:028-83032224、83032001
社会监督和投诉电话:028-83032312
详细了解>>西南石油大学2019年招生章程
四川音乐学院
凡报考艺术类的考生必须参加全国普通高等学校招生统一文化考试。
请考生仔细看清以下各专业方向的名称及所属的教学单位,以免误填。一经录取,一律不予更换所属教学单位。
| 2019年本科招生计划 |
邮政编码:610021电 话:(028)85430270(咨询电话)
85430284(传真电话)
详细了解>>http://zsw.sccm.cn/(复制网址到浏览器打开)
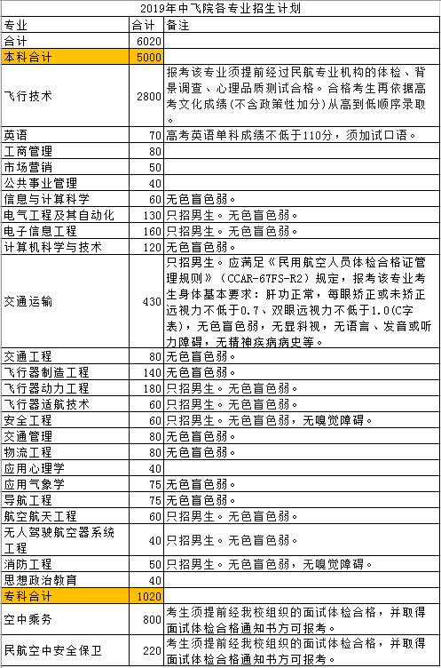
中国民用航空飞行学院
2019年中飞院计划在全国31个省市自治区招收考生6020名,其中本科5000名,专科1020名。
新增:消防工程、思想政治教育、无人驾驶航空器系统工程三个专业招生。
| 2019年本科招生计划 |
通讯地址:四川省广汉市南昌路四段46号中国民用航空飞行学院
联系电话:0838-5182078,5182087,5182181,5190570
学校网址:http://www.cafuc.edu.cn
详细了解>>中飞院2019年招生计划表
成都体育学院
今年新增:播音与主持、音乐表演、考古与文物三个专业。
| 2019年本科招生计划 |
地 址:四川省成都市武侯区体院路2号
咨询电话:(028)85090713(传真)
网 址:http://zb.cdsu.edu.cn
E—mail:zhaosheng@cdsu.edu.cn
详细了解>>成体三个全新专业等你
四川传媒学院
艺体类考生需高考文化成绩达到生源所在省(自治区、直辖市)录取控制分数线,且专业测试成绩合格,对进档考生原则上按志愿优先,文理综合排队(个别有特殊要求的省份除外)、根据专业成绩从高分到低分排序录取;专业成绩相同时按文化成绩排序,择优录取。
| 2019年开设专业及招考方向一览表|
电话:028-87907888、87953006、87953008
传真:028-87907888
网址:http://www.scmc.edu.cn
新浪微博:http://weibo.com/sccmc
学院官方微信公众号:SUMC-CHN
详细了解>>四川传媒学院2019年招生章程
西南科技大学
该校承诺,进档考生只要专业志愿是服从调剂,将全部录取,也就是说只要达到该校分数线,被投档到该校,凡专业志愿服从调剂的考生,该校会采取多种办法全部录取!不会因为分数排序靠后而退档,让考生进入到征集志愿阶段。
| 2019年本科招生计划 |
(横屏观看)
学校地址:四川省绵阳市涪城区青龙大道中段59号
“西南科技大学招生在线”网站:http://zs.swust.edu.cn
西南科技大学招生咨询热线:0816-6089071
西南科技大学高考官方QQ咨询群
(1)140553671 (2)812309452
详细了解>>西南科技大学2019年招生简章
成都信息工程大学
学校与成都航空职业技术学院开展的高端技术技能型本科人才培养采取专业专设、计划单列、单独录取,在四川招生代码为“5507”,录取后不能转专业。
| 2019年全国一本招生计划表(不含定向)|
招生计划数及录取批次
以各省(市、区)教育考试院核准公布为准
| 2019年全国二本招生计划表(不含定向)|
招生计划数及录取批次
以各省(市、区)教育考试院核准公布为准
| 2019年综合改革省份招生计划表(不含定向)|
招生计划数及录取批次
以各省(市、区)教育考试院核准公布为准
| 2019年气象定向招生计划表 |
招生计划数及录取批次
以各省(市、区)教育考试院核准公布为准
学校招生部门联系方式:
办公电话:(028)85968271 85966857
传 真:(028)85966857
学校网址: www.cuit.edu.cn
招生信息网址: zjc.cuit.edu.cn
E-mail:zhaosheng@cuit.edu.cn
详细了解>>成都信息工程大学2019年全日制普通本科招生章程
四川文理学院
学校对实行“平行志愿”的省(市、自治区)调阅考生档案的比例控制在105%以内,实行顺序志愿的省(市、自治区)调阅考生档案的比例不超过120%。
| 2019年本科招生计划 |
注:2019年招生有80个预科直升本科,6个预科直升专科。
学校现有莲湖校区、南坝校区2个校区。
莲湖校区地址:四川省达州市通川区塔石路中段519号
南坝校区地址:四川省达州市达川区南坝路400号
学校网址:
http://www.sasu.edu.cn
招生电话:
0818-2790101
0818-2790027(兼传真)
邮编:635000
公办省属二本院校
学校代码:10644
在川招生代码:5128
在川公费师范生代码:5528
详细了解>>四川文理学院2019年报考指南
四川旅游学院
学校实行弹性修学年限,本科生(含职教师资班)为3-6学年,专科生(含对口高职班)为2-5年。
| 2019年招生计划编制 |
通讯地址:成都市龙泉驿区红岭路459号
招生联系方式:
电话:028-84825999、84825070
学校网址:http://www.sctu.edu.cn
招生信息网址: http://zs.sctu.edu.cn
详细了解>>四川旅游学院2019年招生章程
四川工商学院
艺术设计类专业限制色盲、色弱考生;原则上舞蹈表演、舞蹈学、音乐学、国际标准舞专业,要求男生身高不低于170cm,女生身高不低于160cm。
| 2019年本科招生计划 |
(点击查看大图)
学校地址:
成都校区:四川省成都市郫都区团结学院街65号;
眉山校区:四川省眉山市眉州大道岷东段9号。
咨询电话:
028-87953080、38090999、87953086、87959669、38090666、87953069(传真)
咨询QQ:800080890
学校微信公众号:cscdxy
学校网址:www.stbu.edu.cn
招生网址:www.scgsxy.com
手机版网址:wap.scgsxy.com
电子邮箱:zs@stbu.edu.cn
详细了解>>2019年四川工商学院招生章程
考生可于6月23日中午12:00后登录省教育考试院官方网站打印高考成绩单。申请成绩复核的考生,持准考证于6月25日12:00前到县(市、区)招考办登记,成绩复核结果由招生考试机构逐级通知考生本人。
考生可通过省教育厅、省教育考试院的官方网站、微信,省教育厅政务微博、电信IPTV等8种渠道免费查询自己的成绩和录取信息。
另外想要填报:四川大学、电子科技大学、西南交通大学、四川师范大学、四川农业大学、成都大学、成都理工大学、西华大学的同学请戳这里↓
了解更多>>川大、电子科大、成大等11所高校招生计划出炉!
想好报哪所学校了吗?
小布在成都等你鸭!
信息来源 | 西南石油大学、四川音乐学院、
中国民用航空飞行学院等学校官网官微
编辑 | 雪发
点个“在看”,让TA了解填报需求↓
版权声明:我们致力于保护作者版权,注重分享,被刊用文章【成都理工大学邮编(西南石油)】因无法核实真实出处,未能及时与作者取得联系,或有版权异议的,请联系管理员,我们会立即处理! 部分文章是来自自研大数据AI进行生成,内容摘自(百度百科,百度知道,头条百科,中国民法典,刑法,牛津词典,新华词典,汉语词典,国家院校,科普平台)等数据,内容仅供学习参考,不准确地方联系删除处理!;
工作时间:8:00-18:00
客服电话
电子邮件
beimuxi@protonmail.com
扫码二维码
获取最新动态
