爆满!爆满!爆满!预警!预警!预警!
厦门最新招生预警来了!
11所小学紧急公告!
速扩散!
8月31日
湖里区11所小学紧急发布!2022年秋季招生预警公告11所小学分别是——
湖里实验小学教育集团实小校区
湖里实验小学教育集团附小校区和厦门市梧桐实验学校“多校划片”
湖里第二实验小学
康乐小学
华昌小学
湖里中心小学
天安小学
金尚小学
江头第三小学
火炬学校
注:新办的梧桐实验学校实行多校划片,因此和湖里实验小学教育集团附小校区一起发布。
高速增长态势
目前已出现爆满现象
据这些学校公告:
根据2021年8月对本片区2022年秋季将就读一年级的户籍儿童的摸底,片内户籍适龄儿童呈现高速增长态势,目前已出现爆满现象。
将依次排序顺位录取
录满为止
鉴于目前状况
发布预警公告:
符合片区招生条件的适龄儿童超过学校的招生学位数时,将严格按照适龄儿童在现户籍地址的落户时间依次排序顺位录取,录满为止。
如生源溢出,其他片内户籍但不符合招生条件的适龄儿童,将由区教育局统筹安排区属其他公办学校就读。
根据预警
明年这些学校
一年级户籍儿童招生必须符合“两一致”
即适龄儿童与父亲(母亲)户籍一致
实际居住地与户口所在地一致
此外,还应满足一些附加条件
以火炬学校为例
1. 适龄儿童及其父亲(母亲)在其户籍所在地的房产是实际住所且适龄儿童的父亲(母亲)持有片区房屋产权比例应超过50%(不含50%),适龄儿童及其父亲(母亲)还应在片区落户并实际居住一年以上(2021年8月31日前落户并实际入住)。
2. 适龄儿童的祖父母或外祖父母实际居住并拥有片区房产的产权达六年以上(含六年),适龄儿童的父亲(母亲)岛内确无房产,适龄儿童及其父亲(母亲)与祖父母或外祖父母户口同册且在片区落户并实际居住一年以上(2021年8月31日前落户并实际入住)。
3. 2019年5月25日后购买房产(以取得产权证的时间认定)且符合上述条件的,同一套房产每六年只能有一位适龄儿童在该校就学(子女多于一个的家庭除外)。
此外,这些学校还预警了2022年秋季插班生,即2022年秋季,学校哪些年级无法接收片内房户两一致的插班生。
2023年预警也来了!
热门学校
预计至少落户片区并居住两年
据多所学校公告
据摸底,2023年秋季
湖里区户籍适龄儿童激增
达到近年来的峰值
目前这些学校2023年将要入学的片内生源已经严重溢出多校预警:
2023年秋季,除符合“两一致”外,预计至少在片内落户并实际居住满两年(2021年8月31日前落户并实际入住)才符合招生条件。符合招生条件的适龄儿童超过学校的招生学位数时,也将严格按照适龄儿童在现户籍地址的落户时间依次排序顺位录取,录满为止,溢出生源由区教育局统筹安排区属其他公办学校就读。
据悉
提前发布招生预警是教育部的规定
去年
厦门各区都有陆续发布
一起来get各学校具体公告!
厦门市湖里实验小学(实小校区)
2022年秋季招生预警公告
一年级户籍儿童招生
1.招生条件
(1)年满六周岁(即2015年9月1日至2016年8月31日出生)的片内户籍适龄儿童。
(2)适龄儿童必须符合“两一致”,即适龄儿童与父亲(母亲)户籍一致,实际居住地与户口所在地一致。除符合“两一致”外,还应满足以下条件之一:
①适龄儿童及其父亲(母亲)在其户籍所在地的房产是实际住所且适龄儿童的父亲(母亲)持有片区房屋产权比例应超过50%(不含50%),适龄儿童及其父亲(母亲)还应在片区落户并实际居住一年以上(2021年8月31日前落户并实际入住)。
②适龄儿童的祖父母或外祖父母实际居住并拥有片区房产的产权达六年以上(含六年),适龄儿童的父亲(母亲)岛内确无房产,适龄儿童及其父亲(母亲)与祖父母或外祖父母户口同册且在片区落户并实际居住一年以上(2021年8月31日前落户并实际入住)。
(3)2018年7月9日后购买房产(以取得产权证的时间认定)且符合上述条件的,同一套房产每六年只能有一位适龄儿童在我校就学(子女多于一个的家庭除外)。
2.排序规则
(1)同时符合上述招生条件的适龄儿童超过学校的招生学位数时,将严格按照适龄儿童在现户籍地址的落户时间依次排序顺位录取,录满为止。
(2)符合上述招生条件但未被实小录取的溢出生源可参加“多校划片”抽签,在厦门市湖里实验小学教育集团附小校区和厦门市梧桐实验学校两所学校中进行随机派位。
(3)其他片内户籍但不符合上述招生条件的适龄儿童由区教育局统筹安排区属其他公办学校就读。
插班生招生
插班生转学条件参照上述一年级招生条件,排序规则按照当年插班生转学公告为准。
本校一至六年级学位已满,2022年秋季,一至六年级不再接收插班生,由区教育局统筹安排区属其他公办学校就读。
湖里实验小学教育集团附小校区
&厦门市梧桐实验学校
2022年秋季“多校划片”招生预警公告
一年级户籍儿童招生
参加“多校划片”随机派位的招生条件:
1.年满六周岁(即2015年9月1日至2016年8月31日出生)的片内户籍适龄儿童。
2.适龄儿童必须符合“两一致”,即适龄儿童与父亲(母亲)户籍一致,实际居住地与户口所在地一致。除符合“两一致”外,还应满足以下条件之一:
(1)适龄儿童及其父亲(母亲)在其户籍所在地的房产是实际住所且适龄儿童的父亲(母亲)持有片区房屋产权比例应超过50%(不含50%),适龄儿童及其父亲(母亲)还应在片区落户并实际居住一年以上(2021年8月31日前落户并实际入住)。
(2)适龄儿童的祖父母或外祖父母实际居住并拥有片区房产的产权,适龄儿童的父亲(母亲)岛内确无房产,适龄儿童及其父亲(母亲)与祖父母或外祖父母户口同册且在片区落户并实际居住一年以上(2021年8月31日前落户并实际入住)。
插班生招生
插班生转学条件参照上述一年级招生条件。
✔湖里实验小学教育集团附小校区三年级(2019级)、四年级(2018级)学位已满,2022年秋季上述年级不再接收插班生,由区教育局统筹安排区属其他公办学校就读。
✔厦门市梧桐实验学校目前只开办了起始年级,暂不接收插班生。
厦门市湖里第二实验小学
2022年秋季招生预警公告
一年级户籍儿童招生
1.招生条件
(1)年满六周岁(即2015年9月1日至2016年8月31日出生)的片内户籍适龄儿童。
(2)适龄儿童必须符合“两一致”,即适龄儿童与父亲(母亲)户籍一致,实际居住地与户口所在地一致。除符合“两一致”外,还应满足以下条件之一:
①适龄儿童及其父亲(母亲)在其户籍所在地的房产是实际住所且适龄儿童的父亲(母亲)持有片区房屋产权比例应超过50%(不含50%),适龄儿童及其父亲(母亲)还应在片区落户并实际居住一年以上(2021年8月31日前落户并实际入住)。
②适龄儿童的祖父母或外祖父母实际居住并拥有片区房产的产权达六年以上(含六年),适龄儿童的父亲(母亲)岛内确无房产,适龄儿童及其父亲(母亲)与祖父母或外祖父母户口同册且在片区落户并实际居住一年以上(2021年8月31日前落户并实际入住)。
(3)2020年8月31日后购买房产(以取得产权证的时间认定)且符合上述条件的,同一套房产每六年只能有一位适龄儿童在我校就学(子女多于一个的家庭除外)。
2.排序规则
(1)同时符合上述招生条件的适龄儿童超过学校的招生学位数时,将严格按照适龄儿童在现户籍地址的落户时间依次排序顺位录取,录满为止,溢出生源由区教育局统筹安排区属其他公办学校就读。
(2)其他片内户籍但不符合上述招生条件的适龄儿童由区教育局统筹安排区属其他公办学校就读。
插班生招生
插班生转学条件参照上述一年级招生条件,排序规则按照当年插班生转学公告为准。
本校四年级(2018级)、五年级(2017级)学位已满,2022年秋季,不再接收上述年级的插班生,将由区教育局统筹安排区属其他公办学校就读。
其余年级学位比较紧张,溢出的插班生由区教育局统筹安排区属其他公办学校就读。
厦门市康乐小学
2022年秋季招生预警公告
一年级户籍儿童招生
1.招生条件
(1)年满六周岁(即2015年9月1日至2016年8月31日出生)的片内户籍适龄儿童。
(2)适龄儿童必须符合“两一致”,即适龄儿童与父亲(母亲)户籍一致,实际居住地与户口所在地一致。除符合“两一致”外,还应满足以下条件之一:
①适龄儿童及其父亲(母亲)在其户籍所在地的房产是实际住所且适龄儿童的父亲(母亲)持有片区房屋产权比例应超过50%(不含50%),适龄儿童及其父亲(母亲)还应在片区落户并实际居住一年以上(2021年8月31日前落户并实际入住)。
②适龄儿童的祖父母或外祖父母实际居住并拥有片区房产的产权达六年以上(含六年),适龄儿童的父亲(母亲)岛内确无房产,适龄儿童及其父亲(母亲)与祖父母或外祖父母户口同册且在片区落户并实际居住一年以上(2021年8月31日前落户并实际入住)。
(3)2018年7月9日后购买房产(以取得产权证的时间认定)且符合上述条件的,同一套房产每六年只能有一位适龄儿童在我校就学(子女多于一个的家庭除外)。
2.排序规则
(1)同时符合上述招生条件的适龄儿童超过学校的招生学位数时,将严格按照适龄儿童在现户籍地址的落户时间依次排序顺位录取,录满为止,溢出生源由区教育局统筹安排区属其他公办学校就读。
(2)其他片内户籍但不符合上述招生条件的适龄儿童由区教育局统筹安排区属其他公办学校就读。
插班生招生
插班生转学条件参照上述一年级招生条件,排序规则按照当年插班生转学公告为准。
本校一至六年级学位已满,2022年秋季,一至六年级不再接收插班生,由区教育局统筹安排区属其他公办学校就读。
厦门市华昌小学
2022年秋季招生预警公告
一年级户籍儿童招生
1.招生条件
(1)年满六周岁(即2015年9月1日至2016年8月31日出生)的片内户籍适龄儿童。
(2)适龄儿童必须符合“两一致”,即适龄儿童与父亲(母亲)户籍一致,实际居住地与户口所在地一致。除符合“两一致”外,还应满足以下条件之一:
①适龄儿童及其父亲(母亲)在其户籍所在地的房产是实际住所且适龄儿童的父亲(母亲)持有片区房屋产权比例应超过50%(不含50%),适龄儿童及其父亲(母亲)还应在片区落户并实际居住一年以上(2021年8月31日前落户并实际入住)。
②适龄儿童的祖父母或外祖父母实际居住并拥有片区房产的产权达六年以上(含六年),适龄儿童的父亲(母亲)岛内确无房产,适龄儿童及其父亲(母亲)于与祖父母或外祖父母户口同册且在片区落户并实际居住一年以上(2021年8月31日前落户并实际入住)。
(3)2019年9月12日后购买房产(以取得产权证的时间认定)且符合上述条件的,同一套房产每六年只能有一位适龄儿童在我校就学(子女多于一个的家庭除外)。
2.排序规则
(1)同时符合上述招生条件的适龄儿童超过学校的招生学位数时,将严格按照适龄儿童在现户籍地址的落户时间依次排序顺位录取,录满为止,溢出生源由区教育局统筹安排区属其他公办学校就读。
(2)其他片内户籍但不符合上述招生条件的适龄儿童由区教育局统筹安排区属其他公办学校就读。
插班生招生
插班生转学条件参照上述一年级招生条件,排序规则按照当年插班生转学公告为准。
本校一至六年级学位已满,2022年秋季,不再接收插班生,由区教育局统筹安排区属其他公办学校就读。
厦门市湖里中心小学
2022年秋季招生预警公告
一年级户籍儿童招生
1.招生条件
(1)年满六周岁(即2015年9月1日至2016年8月31日出生)的片内户籍适龄儿童。
(2)适龄儿童必须符合“两一致”,即适龄儿童与父亲(母亲)户籍一致,实际居住地与户口所在地一致。除符合“两一致”外,还应满足以下条件之一:
①适龄儿童及其父亲(母亲)在其户籍所在地的房产是实际住所且适龄儿童的父亲(母亲)持有片区房屋产权比例应超过50%(不含50%),适龄儿童及其父亲(母亲)还应在片区落户并实际居住一年以上(2021年8月31日前落户并实际入住)。
②适龄儿童的祖父母或外祖父母实际居住并拥有片区房产的产权达六年以上(含六年),适龄儿童的父亲(母亲)岛内确无房产,适龄儿童及其父亲(母亲)与祖父母或外祖父母户口同册且在片区落户并实际居住一年以上(2021年8月31日前落户并实际入住)。
(3)2019年9月12日后购买房产(以取得产权证的时间认定)且符合上述条件的,同一套房产每六年只能有一位适龄儿童在我校就学(子女多于一个的家庭除外)。
2.排序规则
(1)同时符合上述招生条件的适龄儿童超过学校的招生学位数时,将严格按照适龄儿童在现户籍地址的落户时间依次排序顺位录取,录满为止,溢出生源由区教育局统筹安排区属其他公办学校就读。
(2)其他片内户籍但不符合上述招生条件的适龄儿童由区教育局统筹安排区属其他公办学校就读。
插班生招生
插班生转学条件参照上述一年级招生条件,排序规则按照当年插班生转学公告为准。
本校一至六年级学位已满,2022年秋季,不再接收插班生,由区教育局统筹安排区属其他公办学校就读。
厦门市天安小学
2022年秋季招生预警公告
一年级户籍儿童招生
1. 招生条件
(1)年满六周岁(即2015年9月1日至2016年8月31日出生)的片内户籍适龄儿童。
(2)适龄儿童必须符合“两一致”,即适龄儿童与父亲(母亲)户籍一致,实际居住地与户口所在地一致。除符合“两一致”外,还应满足以下条件之一:
①适龄儿童及其父亲(母亲)在其户籍所在地的房产是实际住所且适龄儿童的父亲(母亲)持有片区房屋产权比例应超过50%(不含50%),适龄儿童及其父亲(母亲)还应在片区落户并实际居住一年以上(2021年8月31日前落户并实际入住)。
②适龄儿童的祖父母或外祖父母实际居住并拥有片区房产的产权达六年以上(含六年),适龄儿童的父亲(母亲)岛内确无房产,适龄儿童及其父亲(母亲)与祖父母或外祖父母户口同册且在片区落户并实际居住一年以上(2021年8月31日前落户并实际入住)。
(3)2019年5月22日后购买房产(以取得产权证的时间认定)且符合上述条件的,同一套房产每六年只能有一位适龄儿童在我校就学(子女多于一个的家庭除外)。
2.排序规则
(1)同时符合上述招生条件的适龄儿童超过学校的招生学位数时,将严格按照适龄儿童在现户籍地址的落户时间依次排序顺位录取,录满为止,溢出生源由区教育局统筹安排区属其他公办学校就读。
(2)其他片内户籍但不符合上述招生条件的适龄儿童由区教育局统筹安排区属其他公办学校就读。
插班生招生
插班生转学条件参照上述一年级招生条件,排序规则按照当年插班生转学公告为准。
本校一至六年级学位已满,2022年秋季,一至六年级不再接收插班生,由区教育局统筹安排区属其他公办学校就读。
厦门市金尚小学
2022年秋季招生预警公告
一年级户籍儿童招生
1.招生条件
(1)年满六周岁(即2015年9月1日至2016年8月31日出生)的片内户籍适龄儿童。
(2)适龄儿童必须符合“两一致”。即适龄儿童与父亲(母亲)户籍一致,实际居住地与户口所在地一致。除符合“两一致”外,还应满足以下条件之一:
①适龄儿童及其父亲(母亲)在其户籍所在地的房产是实际住所且适龄儿童的父亲(母亲)持有片区房屋产权比例应超过50%(不含50%),适龄儿童及其父亲(母亲)还应在片区落户并实际居住一年以上(2021年8月31日前落户并实际入住)。
②适龄儿童的祖父母或外祖父母实际居住并拥有片区房产的产权达六年以上(含六年),适龄儿童的父亲(母亲)岛内确无房产,适龄儿童及其父亲(母亲)与祖父母或外祖父母户口同册且在片区落户并实际居住一年以上(2021年8月31日前落户并实际入住)。
(3)2019年5月22日后购买房产(以取得产权证的时间认定)且符合上述条件的,同一套房产每六年只能有一位适龄儿童在我校就学(子女多于一个的家庭除外)。
2.排序规则
(1)同时符合上述招生条件的适龄儿童超过学校的招生学位数时,将严格按照适龄儿童在现户籍地址的落户时间依次排序顺位录取,录满为止,溢出生源由区教育局统筹安排区属其他公办学校就读。
(2)其他片内户籍但不符合上述招生条件的适龄儿童由区教育局统筹安排区属其他公办学校就读。
插班生招生
插班生转学条件参照上述一年级招生条件,排序规则按照当年插班生转学公告为准。
本校一年级(2021级)、二年级(2020级)、三年级(2019级)、四年级(2018级)、六年级(2016级)学位已满,2022年秋季,上述年级不再接收插班生,由区教育局统筹安排区属其他公办学校就读。
厦门市江头第三小学
2022年秋季招生预警公告
一年级户籍儿童招生
1. 招生条件
(1)年满六周岁(即2015年9月1日至2016年8月31日出生)的片内户籍适龄儿童。
(2)适龄儿童必须符合“两一致”,即适龄儿童与父亲(母亲)户籍一致,实际居住地与户口所在地一致。除符合“两一致”外,还应满足以下条件之一:
①适龄儿童及其父亲(母亲)在其户籍所在地的房产是实际住所且适龄儿童的父亲(母亲)持有片区房屋产权比例应超过50%(不含50%),适龄儿童及其父亲(母亲)还应在片区落户并实际居住一年以上(2021年8月31日前落户并实际入住)。
②适龄儿童的祖父母或外祖父母实际居住并拥有片区房产的产权达六年以上(含六年),适龄儿童的父亲(母亲)岛内确无房产,适龄儿童及其父亲(母亲)与祖父母或外祖父母户口同册且在片区落户并实际居住一年以上(2021年8月31日前落户并实际入住)。
(3)2021年8月31日后购买房产(以取得产权证的时间认定)且符合上述条件的,同一套房产每六年只能有一位适龄儿童在我校就学(子女多于一个的家庭除外)。
2. 排序规则
(1)同时符合上述招生条件的适龄儿童超过学校的招生学位数时,将严格按照适龄儿童在现户籍地址的落户时间依次排序顺位录取,录满为止,溢出生源由区教育局统筹安排区属其他公办学校就读。
(2)其他片内户籍但不符合上述招生条件的适龄儿童由区教育局统筹安排区属其他公办学校就读。
插班生招生
插班生转学条件参照上述一年级招生条件,排序规则按照当年插班生转学公告为准。
本校四年级(2018级)、五年级(2017级)学位已满,2022年秋季,上述年级不再接收插班生,由区教育局统筹安排区属其他公办学校就读。
厦门市火炬学校
2022年秋季小学片内生招生预警公告
一年级户籍儿童招生
1.招生条件
(1)年满六周岁(即2015年9月1日至2016年8月31日出生)的片内户籍适龄儿童。
(2)适龄儿童必须符合“两一致”,即适龄儿童与父亲(母亲)户籍一致,实际居住地与户口所在地一致。除符合“两一致”外,还应满足以下条件之一:
①适龄儿童及其父亲(母亲)在其户籍所在地的房产是实际住所且适龄儿童的父亲(母亲)持有片区房屋产权比例应超过50%(不含50%),适龄儿童及其父亲(母亲)还应在片区落户并实际居住一年以上(2021年8月31日前落户并实际入住)。
②适龄儿童的祖父母或外祖父母实际居住并拥有片区房产的产权达六年以上(含六年),适龄儿童的父亲(母亲)岛内确无房产,适龄儿童及其父亲(母亲)与祖父母或外祖父母户口同册且在片区落户并实际居住一年以上(2021年8月31日前落户并实际入住)。
(3)2019年5月25日后购买房产(以取得产权证的时间认定)且符合上述条件的,同一套房产每六年只能有一位适龄儿童在我校就学(子女多于一个的家庭除外)。
2.排序规则
(1)同时符合上述招生条件的适龄儿童超过学校的招生学位数时,将严格按照适龄儿童在现户籍地址的落户时间依次排序顺位录取,录满为止,溢出生源由区教育局统筹安排区属其他公办学校就读。
(2)其他片内户籍但不符合上述招生条件的适龄儿童由区教育局统筹安排区属其他公办学校就读。
转片生招生
凡已在我校就读的学生,户籍转入我校招生片区后申请转为片内生必须符合“两一致”及“六年一学位”的要求。办理截止时间为每年区教育局公布的新一年级落户的截止时间。但我校一年级(2021级)、二年级(2020级)、三年级(2019级)片内生学位已满。2022年秋季,不再接收上述年级的片外生转片内。其他年级的按落户时间办理片外转片内的申请,相应年级的学位满额后不再受理。
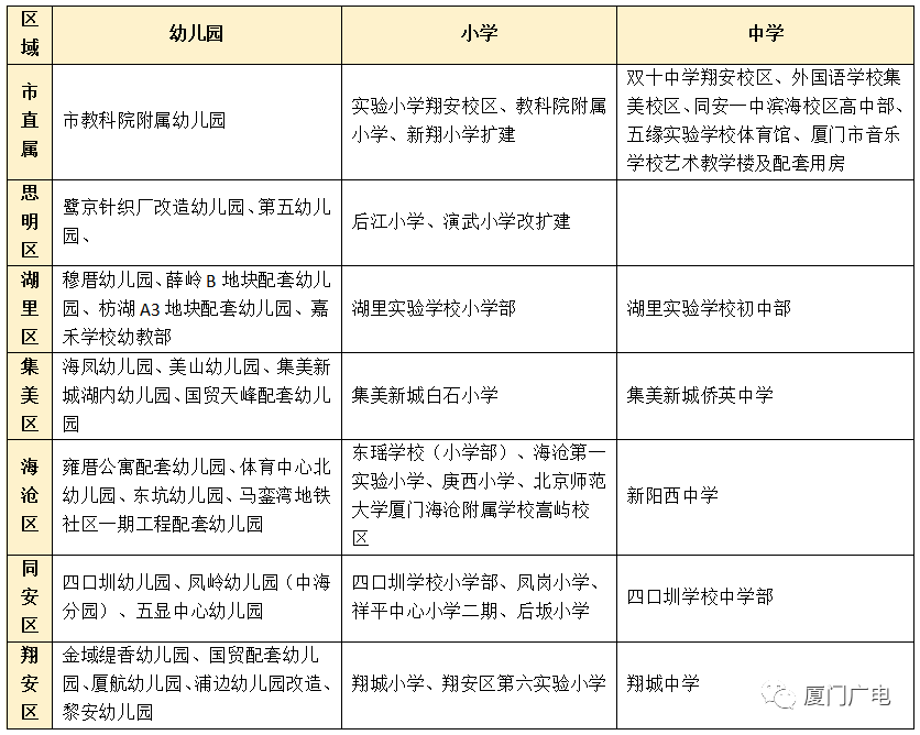
扩充增加学位!厦门持续在行动!最新消息来了!
这个新学年
厦门全市有48所新校园投用
将新增学位5.1万多个
其中包括1.3万个
名校岛外校区新增学位
这48个中小学幼儿园项目中,中小学25个,将新增44320个学位;幼儿园项目23个,新增7560个幼儿园学位,总计新增5.1万个学位。
新学年,新开始请及时关注招生信息新增学校等重要消息!扩散周知!
来源:厦门招考、厦门教育圈、厦门广电
版权声明:我们致力于保护作者版权,注重分享,被刊用文章【康乐学校(厦门11所小学紧急公告)】因无法核实真实出处,未能及时与作者取得联系,或有版权异议的,请联系管理员,我们会立即处理! 部分文章是来自自研大数据AI进行生成,内容摘自(百度百科,百度知道,头条百科,中国民法典,刑法,牛津词典,新华词典,汉语词典,国家院校,科普平台)等数据,内容仅供学习参考,不准确地方联系删除处理!;
工作时间:8:00-18:00
客服电话
电子邮件
beimuxi@protonmail.com
扫码二维码
获取最新动态
