宁波诺丁汉大学2022年秋季入学授课型硕士项目申请现已开放! 想要申请中外合办院校的同学们可以开始申请了~
宁波诺丁汉大学(University of Nottingham Ningbo China)位于浙江省宁波市,是经中国教育部批准,由英国诺丁汉大学与浙江万里学院合作创办的具有独立法人资格和独立校园的中外合作大学,是中外合作大学联盟成员。
理学硕士—创业与创新管理学
学制:1年
英语要求:雅思6.5(6.0)/PTE71(65)
*招生对象为任何专业的本科毕业生。申请者需递交:
-英文简历CV
-相关商业计划书(Business Plan)
在商业计划书中,申请者可以描述自己发现的商业机会(问题是什么。谁承担问题),他们希望追求的方式(问题的解决方案是什么,即产品、服务等)以及为什么这个商业机会很吸引人(价值主张)。请将商业计划书控制在5页内。
-个人陈述(Personal Statement)
申请人可以在个人陈述中指出:
1)他们选择该项目的原因(例如他们希望在该项目中学到什么)
2)该项目与自己未来职业规划的关系(例如该项目将如何帮助到自己的职业发展)。
文学硕士—国际传播学
学制:1年
英语要求:雅思6.5(6.0)/PTE71(65)
*招生对象为相关专业的本科毕业生。申请人另须提交一份英文简历以及一篇学术英文写作范例。*学术英文写作范例可以是一篇节选自(或翻译自)本科阶段论文或毕业论文约1000字的文章。
文学硕士—国际关系与世界历史学
学制:1年
英语要求:雅思6.5(写作6.0)/PTE71(65)
文学硕士——国际关系与国际商务
学制:1年
英语要求:雅思6.5(写作6.0)/PTE71(65)
理学硕士——国际商务
学制:1年
英语要求:雅思6.5(6.0)/PTE71(65)
理学硕士——国际商务(供应链管理)
学制:1年
英语要求:雅思6.5(6.0)/PTE71(65)/托福87(口语20,其他19)
理学硕士——国际管理学(商业分析/市场营销/国际管理)
学制:1年
英语要求:雅思6.5(6.0)/PTE71(65)
文学硕士——国际高等教育
学制:1年
英语要求:雅思6.5(写作6.0)/PTE71(65)
理学硕士——城市化与可持续发展环境
学制:1年
英语要求:雅思6.0(5.5)
文学硕士——对外英语教学
学制:1年
英语要求:雅思6.5(6.0)
*申请者必须参加并通过课程面试,另须提交一份英文简历及一篇学术英语写作范例。
文学硕士——应用语言学
学制:1年
英语要求:雅思6.5(6.0)/托福87(口语20,其他19)
*申请者必须提交一份英文简历以及一篇学术英文写作范例;在入学申请时雅思总分6.5且每个单项也达到6.0的申请人可以由招生委员会酌情决定是否接受面试。
文学硕士——英语翻译
学制:1年
英语要求:雅思6.5(6.0)/托福87(口语20,其他19)/PTE71(65)
*申请者在录取前有可能要参加面试和能力测试。
理学硕士——金融与投资学(专业会计)
学制:2年
英语要求:雅思6.5(6.0)/PTE71(65)
*申请者须了解会计的基础知识,具体可以通过以下几种方式体现:
-完成并通过金融会计和金融报告的类似课程;
-或通过会计专业机构考试,如ICAEW,ACCA。
理学硕士——金融与投资学
学制:1年
英语要求:雅思6.5(6.0)/PTE71(65)
理学硕士——金融与投资学(货币与金融经济学)
学制:1年
英语要求:雅思6.5(6.0)
* 注:教育部学位认证文件只显示专业名称,不显示研究方向名称。
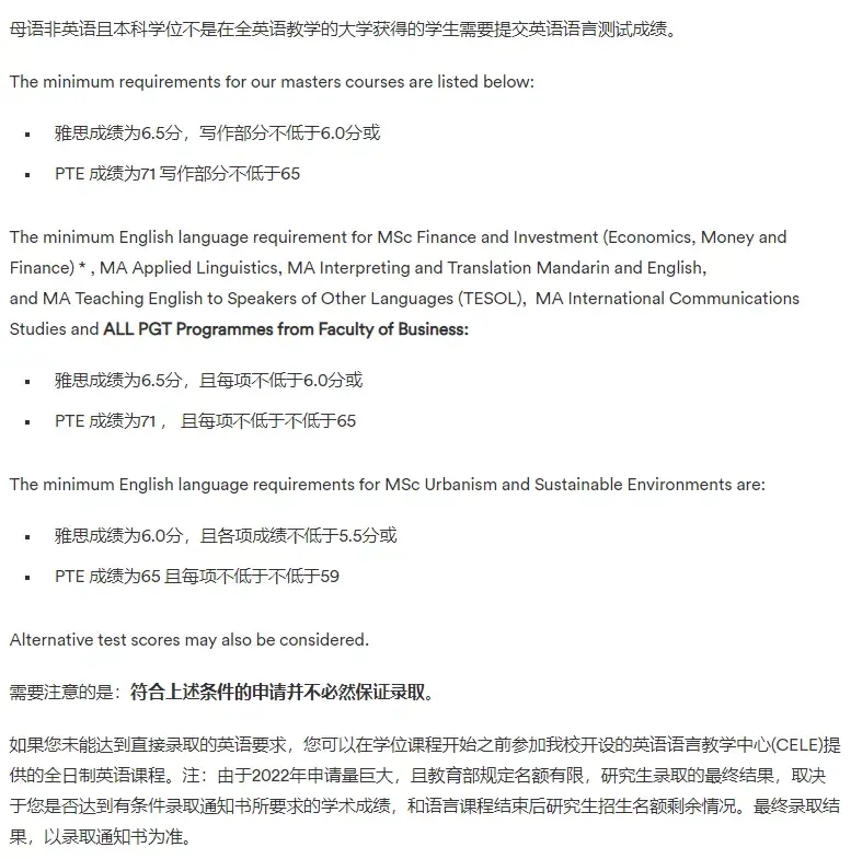
入学要求
学术成绩要求
我们基于申请者的学术表现来作出相应的录取决定。通常情况下,申请者须具有二等上荣誉学士学位或与此相对应的良好成绩。
国内大学的毕业生须凭大学期间的全部年级成绩申请。国内985,211工程大学以及“双一流”大学等的本科毕业生,其大学期间全部年级的平均分要求在80分以上;其余院校的本科毕业生平均分要求在85分以上。
语言成绩要求
* 具体的语言要求参考专业详情
申请所需资料
线上申请系统需要上传以下材料 :(2022入学仅接受线上申请,邮寄申请资料概不退还)
英文自荐信大学期间完整的学术成绩单:中英文由学校教务处盖章扫描件学位、学历证书扫描件两份由老师签名的英文推荐信(必须有一封来自于您正在就读/最近毕业的学术机构教员)英语语言能力测试成绩单(如雅思或PTE)身份证正反面扫描件彩色2寸免冠证件照,白色背景无边框,头部占照片尺寸的2/3,照片尺寸不低于320*240像素,高宽比为4:3, 大小为100-500KB,JPG格式申请截止日期
2022年9月入学申请截止日期为:2022年5月31日
雅思成绩单、应届本科毕业生的学士学位证书和毕业证书复印件,
必须在2022年7月15日之前递交。
版权声明:我们致力于保护作者版权,注重分享,被刊用文章【浙江万里学校教务网(中外合作办学)】因无法核实真实出处,未能及时与作者取得联系,或有版权异议的,请联系管理员,我们会立即处理! 部分文章是来自自研大数据AI进行生成,内容摘自(百度百科,百度知道,头条百科,中国民法典,刑法,牛津词典,新华词典,汉语词典,国家院校,科普平台)等数据,内容仅供学习参考,不准确地方联系删除处理!;
工作时间:8:00-18:00
客服电话
电子邮件
beimuxi@protonmail.com
扫码二维码
获取最新动态
