分享来源:互联网
方案目录
Part1、活动背景
Part2、活动策略
Part3、活动内容
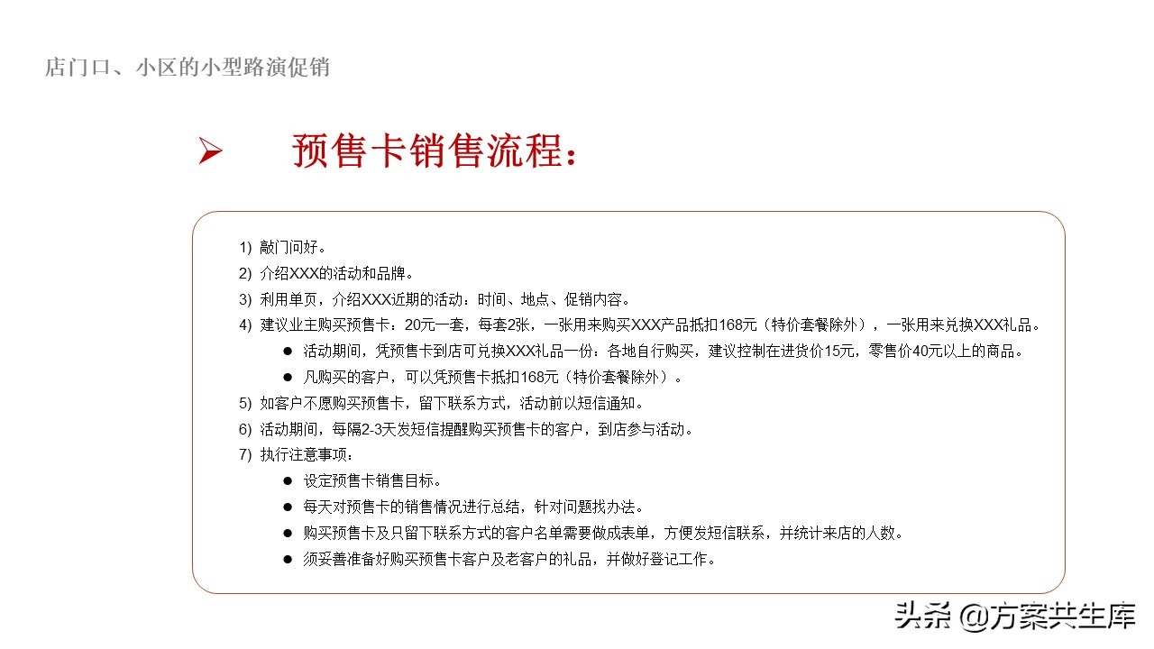
Part4、执行要素
PPT方案领取见文末!
【温馨提示】
该份方案共计34页
我们已经为您整理成PPT
如果您觉得这份方案对您有帮助
希望获取这份方案参考学习
你可以关注我+转发/点赞
然后私信我:方案
版权声明:我们致力于保护作者版权,注重分享,被刊用文章【学校元旦活动方案(PPT方案)】因无法核实真实出处,未能及时与作者取得联系,或有版权异议的,请联系管理员,我们会立即处理! 部分文章是来自自研大数据AI进行生成,内容摘自(百度百科,百度知道,头条百科,中国民法典,刑法,牛津词典,新华词典,汉语词典,国家院校,科普平台)等数据,内容仅供学习参考,不准确地方联系删除处理!;
工作时间:8:00-18:00
客服电话
电子邮件
beimuxi@protonmail.com
扫码二维码
获取最新动态
