最新!
2020年环翠区、经区中小学校
学区划分出炉!
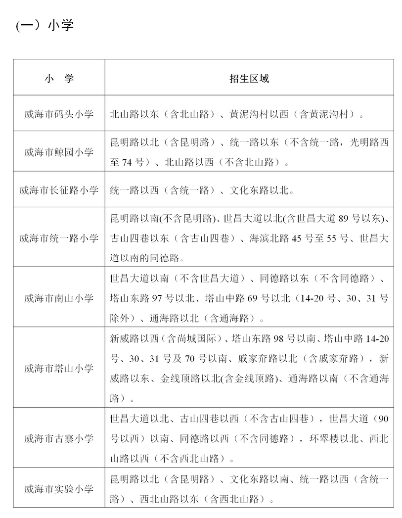
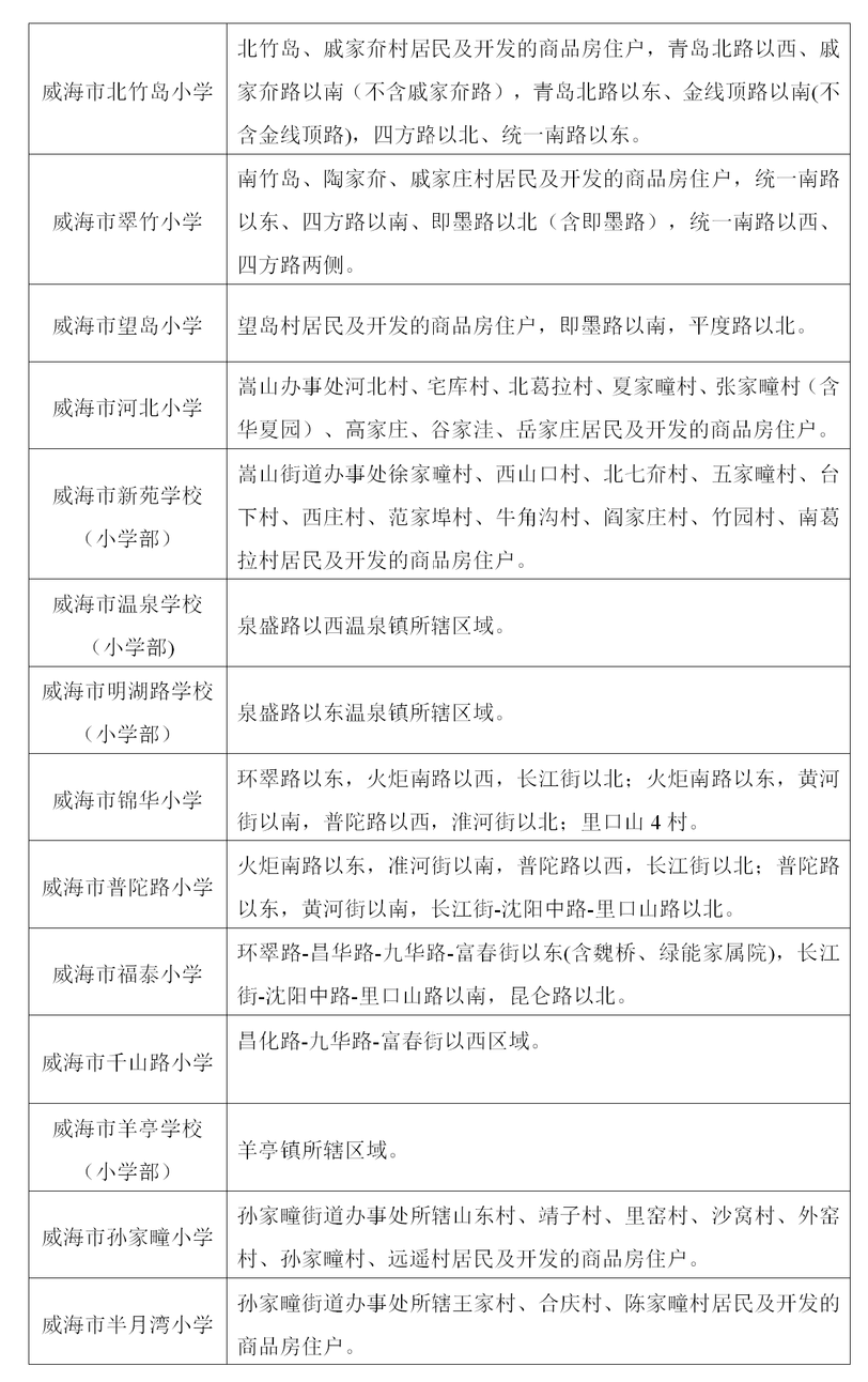
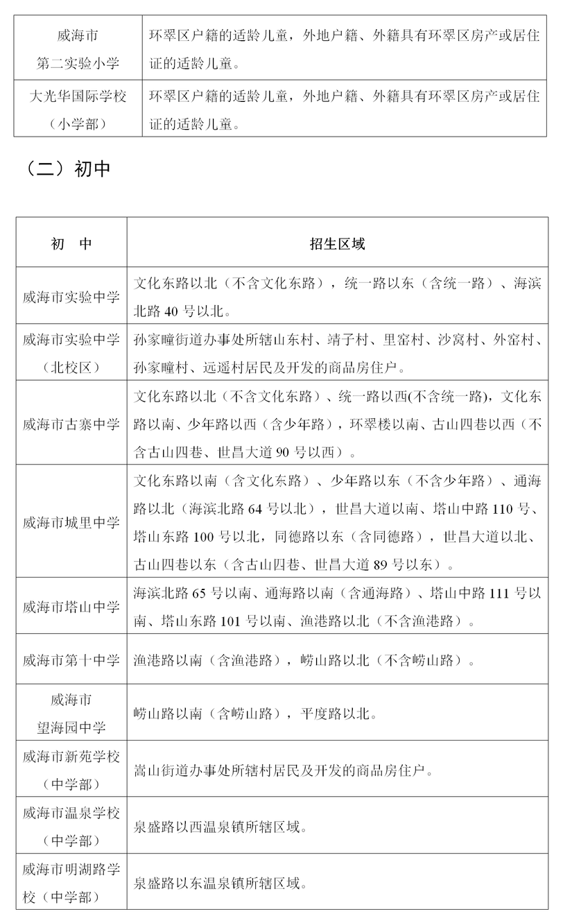
环翠区2020年义务教育学校学区划分
义务教育学校招生入学工作涉及到广大人民群众的切身利益,事关教育的公正公平。为落实山东省教育厅《关于做好2020年义务教育学校招生入学工作的通知》(鲁教基函〔2019〕37号)威海市教育局《关于做好2020年义务教育学校招生入学工作的通知》(威教基字〔2020〕7号)的精神,做好环翠区2020年义务教育学校招生入学工作,特制定本工作意见。
一、指导思想
2020年环翠区义务教育学校招生入学工作坚持“划片招生、就近入学、整体调控、合理分流”的原则,全面落实义务教育免试就近入学规定,切实保障适龄儿童少年接受义务教育的权利,营造良好的教育生态。
二、招生对象
1. 小学招生对象:环翠区户籍及外来务工人员随迁子女年满6周岁的适龄儿童。
2. 初中招生对象:环翠区户籍及外来务工人员随迁子女的小学应届毕业生。
三、招生安排
2020年起,环翠区中小学新生入学工作与大数据中心合作,通过网上入学报名、现场证件确认、录取结果查询一体化管理的模式,实现与公安、不动产、人力资源社会保障、税务等多部门数据资源共享,推进义务教育招生管理信息化平台建设,达成一网通办。区直中小学新生入学证件由环翠区教体局组织现场确认;镇(街)中小学由镇(街)政府牵头,各中学组织现场确认。
四、招生政策
(一)严格落实招生政策
1. 保障适龄儿童入学。根据《义务教育法》《山东省义务教育条例》的规定,凡年满6周岁的儿童,其父母或其他法定监护人应当依法保证其按时入学,接受并完成义务教育。
2. 坚持控制班额招生。严格执行义务教育适龄儿童少年免试入学规定,按照省定班额标准控制起始年级学位数,小学每班不超过45人,初中每班不超过50人。根据生源总数、学校分布、学校规模、招生能力等,科学划定各学校招生区域,确保适龄儿童少年免试就近(或相对就近)入学。
3. 严格控制跨区入学。根据市政府专题会议纪要的规定,高区户籍居民子女和经区户籍居民子女符合到古寨中小学、张村镇、羊亭镇和新苑学校就读的,由高区、经区教体处负责证件审核后,统一报环翠区教体局备案,并发放入学通知书。不符合会议纪要规定的高区、经区、临港区户籍居民子女仍按原划定区域入学,不得跨区择校。
4. 规范民办学校招生。第二实验小学、环翠国际中学、大光华国际学校的招生工作纳入学校审批地教育部门统一管理,与公办学校同步进行。当报名人数超过招收计划人数的,实行电脑随机派位录取;报名人数未超过招收计划人数的,剩余学位上报市教育局备案批准,面向学校审批地或属地之外、威海市域内招生。
(二)严格入学资格审查
5. 环翠户籍居民子女入学。环翠区户籍居民子女入学,需提交户口本和房产证(含不动产登记证、正规购房合同及交款手续、拆迁协议及交款手续)的原件,优先安排房户一致且房户主均为法定监护人的子女;对挂靠户口的子女入学,根据所在招生区域学校的招生能力、挂靠时间、挂靠类型等统筹安排入学。
6. 外来务工人员随迁子女入学。外来务工人员随迁子女入学,需提交户口本和环翠区房产证(含不动产登记证、正规购房合同及交款手续、拆迁协议及交款手续)的原件;需提交户口本、同一法定监护人的正式居住证、劳动合同(或营业执照)、缴纳社保单据(或区市场监管局备案的年检材料、区税务局备案的纳税材料)。依法保障外来务工人员子女接受义务教育,根据学位实际情况,结合提交的有效证件,统筹安排入学。
7. 外籍人员子女入学。外籍人员子女入学应持境内签证、居留证、父母与子女的亲属关系证明、房产证或房屋租赁合同、体检报告等资料,到环翠区教体局申请备案,就近(或相对就近)安排到具有接收外籍学生资格的学校就读。
(三)保障特殊群体受教育权利
8. 保障残疾儿童少年入学。会同残联等有关部门对残疾儿童少年是否具备接受教育能力进行评估鉴定,对不具备接受教育能力的予以备案。依法保障具备接受普通教育能力的适龄残疾儿童少年就近就便随班就读;对不能随班就读的重度残疾儿童少年开展送教上门服务。
9. 保障特殊家庭子女入学。对持英才卡的高层次人才子女、持三联三服人才卡子女、烈士子女、驻威现役军人子女、公安英模和因公牺牲伤残警察子女,在不超省定班额标准的前提下,按照有关规定给予优先安排。根据《中共山东省委办公厅山东省政府办公厅关于为疫情防控一线医务人员办好十二件实事的通知》要求,对省、市卫健部门确认的新冠肺炎疫情防控一线医务人员子女,结合招生的实际情况,就近就便协调到公办学校就读。
(四)严格落实控辍保学责任
10. 做好控辍保学工作。严格落实《义务教育法》《未成年人保护法》《山东省义务教育条例》等法律规定,父母或者其他法定监护人无正当理由,未送适龄儿童少年入学接受义务教育或造成辍学,情节严重或构成犯罪的,要依法追究法律责任。建立失学辍学书面报告、联控联保和劝返复学工作机制,切实履行义务教育控辍保学法定职责,做好疑似失学辍学适龄儿童情况排查和劝返复学工作,保障适龄儿童少年接受义务教育权利,做到应入尽入。
(五)严禁违规招生行为
11. 严格落实纪律要求。遵守义务教育免试入学政策,不得以任何形式的笔试、面试、面谈、考察或擅自附加其他任何条件招生。全面取消各类特长生招生,严禁以特长生名义违规招生。严禁民办学校提前组织招生,变相“掐尖”选生源。严禁以“国学班”“读经班”“私塾”等形式替代义务教育的非法办学行为。严格落实“一人一籍、人籍一致、籍随人走”的学籍管理规定,严禁“人籍分离、学籍造假、空挂学籍”等违规行为产生。
12. 加大违规查处力度。落实教育部、省、市文件通知中的“十项严禁”和执纪问责纪律要求,规范做好招生入学工作,维护正常招生秩序,保障教育公平。严格审查报名证件的真实性,与多部门联合,实现数据资源共享,通过大数据比对的方式,确保报名信息真实有效。对弄虚作假、伪造证件等干扰招生秩序的行为,一经查实,需服从调剂入学安排,并协同相关部门依法追究责任。
五、时间安排
8月24日,公布环翠区2020年义务教育学校招生入学工作意见。
8月29日,登录环翠区中小学招生入学服务平台“公办学校结果查询”或“个人中心-入学详情”,查询新生入学录取学校。
8月30日,中小学一年级新生持电子版新生入学录取通知书(或自行打印入学通知书)到录取学校报到。报到时,须严格遵守疫情防控工作要求,测体温、出示绿码、不聚集、戴口罩、保持间隔距离。
9月1日,全区中小学开学。
环翠区2020年义务教育学校招生入学区域划分
经区2020年中小学校学区划分公布
一、严格执行招生工作相关政策
1.严格控制入学年龄。根据《义务教育法》规定,小学一年级入学年龄为6周岁,即2014年8月31日以前出生的学龄前儿童。
2.严格控制学区和班额。全区根据各学校的招生能力划分学区,依据学生户口和住址,按划定的学区入学,严禁跨学区入学、严禁超班额招生。
3.严格招生程序。区直中小学新生入学报名、分生由教体处组织,崮山、泊于、桥头三镇中小学一年级新生入学由三镇学校负责安排落实,花名册报教体处审查备案。任何学校不得私自接收学生。
4.威海城区报名政策。根据威教发[2004]10号文《关于做好外来务工就业人员子女接受基础教育工作的通知》规定,威海城区内的学生仍按环翠区、高技区、经技区原来划定的区域就学,不得跨区择校。若户口是其他城区在经区租房,不得在经区报名;如户口是其他城区在经区购房,可在经区报名,但需服从调剂。
5.涉外学生入学。涉外学生由教体处按照汉语语言测试成绩、报名顺序和居住地等安排到皇冠小学、实验小学(包括实验小学九龙湾校区)、新都小学、青岛路小学、长峰小学、蒿泊小学、明珠小学、皇冠中学(包括皇冠中学长峰校区)、新都中学、凤林学校、曲阜学校、崮山中学、泊于中学。各学校外国学生数不得超过学生总数的10%。
6.只有经区居住证的学生,根据学校的容纳能力及暂住地相对就近安排到以下学校就读:
小学:崮山中学小学部、泊于中学小学部;
中学:崮山中学、泊于中学。
如果以上学校班额超过省定标准,则调剂到桥头十三中及桥头小学。
二、加大特殊群体子女入学保障力度
1.保障外来务工子女入学权利。对于接收的外来务工人员子女就学,要按规定办理入学手续,建立健全各类档案。要切实做好学校管理和教育教学工作,维护外来务工就业人员子女的正当权益,在奖励、评优、加入少先队和共青团、参加校内外活动等方面给予与当地常住户口学生同等对待。根据威海市人民政府《关于贯彻国发〔2006〕5号和鲁政发〔2006〕91号文件解决农民工问题的实施意见》(威政发〔2006〕91号)精神及经区教育实际,在执行省定班额情况下,外来务工人员子女实行就近或相对就近入学,按以下顺序录取外来务工人员子女入学:一是在学区内有父母房产证或购房合同及交款手续的;二是在学区内有工商营业执照或正式劳动合同的;三是其它情况的,按务工时间长短分配。如果居住地所在学区的学校班额已满,则由教体处按照相对就近入学原则统筹安排在其他学校就读。
2.保障残疾儿童少年入学权利。教体处要做好具有普通教育能力的残疾儿童的招生工作。对符合经区学校招生条件的,具有接受普通教育能力的残疾适龄儿童、少年,学校不能歧视,一律按正常儿童同等受教育权利给予登记,安排入读,对不能到校就读的重度残疾儿童实行送教上门服务。
3.保障特殊家庭子女入学权利。各类高层次人才子女、现役军人子女、烈士子女、军队转业干部随迁子女、港澳台同胞子女、华侨子女、外商子女,在招生政策范围内不超规定班额的前提下,按照有关规定给予优先安排。
三、学区划分
1.中学一年级招生区域划分
皇冠中学:海峰路以南,青岛路以东,上海路和大庆路以北,香港路以西。
皇冠中学长峰校区:华夏路以南,青岛路以西,统一南路以东,上海路以北;海峰路以南,青岛路以西,华夏路以北,嵩山路以东;海峰路以北的经区区域。
新都中学:上海路和大庆路以南,香港路以西,珠海路以北,铁路线以东的区域;华夏路以南,嵩山路以东,铁路线以西,深圳路向西延伸以北。
凤林学校中学部:香港路以东,珠海路以北;珠海路以南,青岛路以东,凤林路以北,海埠路以西。
曲阜学校中学部:凤林路以南,青岛路以东,海埠路以西,南至经区界;珠海路以南,青岛路以西的经区区域。
崮山中学:崮山镇驻地及各行政村。
泊于中学:泊于镇驻地及各行政村。
十三中:桥头镇驻地及各行政村。
2.小学一年级招生区域划分
皇冠小学:上海路以北,海滨南路以东的经区区域。
实验小学:齐鲁大道以北,青岛路以东,上海路以南,黄海路以西。
实验小学九龙湾校区:黄海路以东,大庆路以北,海埠路以西,滨海大道以南(包括华发公寓楼);黄海路以东,大庆路以南,香港路以西,齐鲁大道以北。
蒿泊小学:上海路以南,青岛路以西、珠海路以北,铁路线以东;华夏路以南,嵩山路以东,铁路线以西,深圳路向西延伸以北。
长峰小学:嵩山路以东,海滨南路以西,平度路以南,海峰路以北。
青岛路小学:嵩山路以东,海滨南路以西,海峰路以南,华夏路以北;华夏路以南,统一南路以东,海滨南路以西,上海路以北。
新都小学:齐鲁大道以南,珠海路以北,香港路以西,青岛路以东。
海埠小学:东海路以东,滨海大道以北。
凤林学校小学部:齐鲁大道以南,香港路以东,凤林路以北,海埠路以西。
海南路小学:珠海路以南,青岛路以东,凤林路以北,香港路以西;凤林路以南,青岛路以东,海埠路以西,南至经区界。
曲阜学校小学部:珠海路以南,青岛路以西的经区区域。
明珠小学:大庆路以南,香港路以东,齐鲁大道以北,海埠路以西;齐鲁大道以北,海埠路以东,滨海大道以南。
崮山中学小学部:崮山镇驻地及各行政村。
泊于中学小学部:泊于镇驻地及各行政村。
桥头小学:桥头镇驻地及各行政村。
四、招生工作安排
8月26日前,根据招生工作要求,完成中小学分生工作。
8月27日-28日,发放入学通知书。新生到原幼儿园、小学领取入学通知书,社会报名学生携带报名号到区行政服务大厅79号教体处窗口领取入学通知书。
8月29日,全区中小学一年级新生报到。
9月1日,全区中小学开学。
五、其他
因皇冠小学主教学楼需维修加固,因此整体迁移至皇冠小学悦海校区。
转给更多人看看!
版权声明:我们致力于保护作者版权,注重分享,被刊用文章【威海曲阜学校(威海家长速看)】因无法核实真实出处,未能及时与作者取得联系,或有版权异议的,请联系管理员,我们会立即处理! 部分文章是来自自研大数据AI进行生成,内容摘自(百度百科,百度知道,头条百科,中国民法典,刑法,牛津词典,新华词典,汉语词典,国家院校,科普平台)等数据,内容仅供学习参考,不准确地方联系删除处理!;
工作时间:8:00-18:00
客服电话
电子邮件
beimuxi@protonmail.com
扫码二维码
获取最新动态
