景德镇陶瓷大学2021年美术与设计学类专业校考公告
为落实《教育部办公厅关于做好2021年普通高校部分特殊类型招生工作的通知》精神,统筹做好新冠肺炎疫情防控常态化下本科招生考试工作,经我校研究决定,2021年我校美术与设计学类本科专业校考(以下简称“校考”)基本要求公告如下:
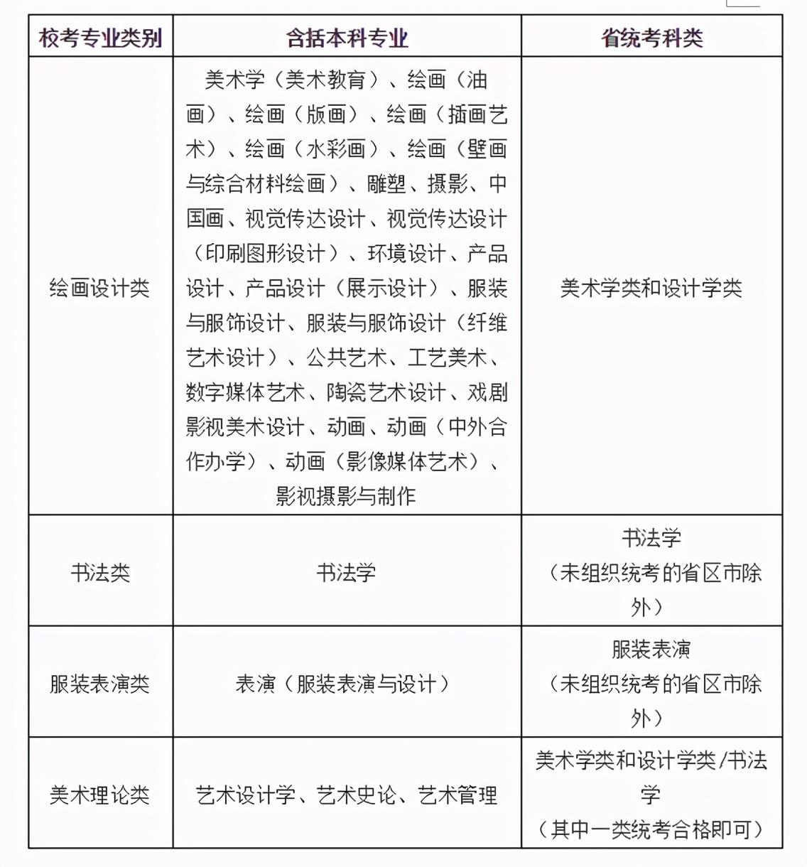
一、 我校各专业对应的省统考科类要求
二、美术与设计学类
1、报考我校该类别的全国考生(江西省考生除外)须参加相应省级“美术与设计学类”统考,且统考成绩达到我校分省划定的成绩要求,方可参加我校组织的该类别校考,最终专业成绩以校考成绩为准。
2、报考我校该类别的江西省考生须参加江西省“美术与设计学类”专业统考,最终专业成绩以江西省统考成绩为准。
三、书法学专业
报考我校书法学专业的考生所在省(自治区、直辖市)有组织书法学类专业省级统考,必须达到相应省级统考合格方可报名参加我校校考;考生所在省(自治区、直辖市)未组织书法学类专业省级统考,则必须参加我校书法学专业校考。书法学专业成绩以参加我校校考成绩为准。
四、其他
1、我校校考(含书法学专业)的具体安排,将另行公告。请广大考生密切关注我校招生信息网、招生微信公众号发出的相关信息。
2、我校保留因疫情等不可抗力因素调整考试方案的权利。
景德镇陶瓷大学招生办公室2020年12月7日
各位考生:
根据《教育部办公厅关于做好2021年普通高校部分特殊类型招生工作的通知》(教学厅〔2020〕13号)文件精神以及疫情防控常态化的工作要求,为稳妥做好我校2021年普通本科招生专业考试(以下简称“校考”)以及普通本科招生工作,经学校研究决定,现将我校2021年校考基本要求公告如下:
一、 我校各专业类对应的省统考科类一览表
二、各专业类关于专业考试的基本要求
1.绘画设计类、书法类、服装表演类 (参加校考)
2.美术理论类 (无校考要求)
3.提前批文理类 (无统考和校考要求)
三、其他事项
1.我校本年度普通本科招生要求、校考要求、考试安排、专业目录以后期发布的《湖北美术学院2021年普通本科招生章程》为准。请各位考生随时关注我校招生就业处官网发布的各项权威公告。
2.因疫情防控等不可预测与不可抗力等因素,我校保留调整考试方案的权利。
百年湖美欢迎广大考生报考!
3.湖美校考时间:1-16-24日;省内:1月16日—17日,省外1月22日—24日
湖北美术学院招生委员会办公室
联考过后,艺术生如何冲刺文化课,又冲刺校考,两者之间如何兼顾,来状元艺考文化课集训,高考大捷!私信小编备注"文化课” 即可预约名额!
我是小编,每天分享最新的升学资讯,敬请关注“武汉升学圈”为升学助力!
版权声明:我们致力于保护作者版权,注重分享,被刊用文章【景德镇陶瓷艺术学校(速看)】因无法核实真实出处,未能及时与作者取得联系,或有版权异议的,请联系管理员,我们会立即处理! 部分文章是来自自研大数据AI进行生成,内容摘自(百度百科,百度知道,头条百科,中国民法典,刑法,牛津词典,新华词典,汉语词典,国家院校,科普平台)等数据,内容仅供学习参考,不准确地方联系删除处理!;
工作时间:8:00-18:00
客服电话
电子邮件
beimuxi@protonmail.com
扫码二维码
获取最新动态
