上海上幼儿园,请关注【上海入园】
前段时间,上海一早教中心疑现虐童,上海入园家长群炸开了锅,有人感慨:有了娃之后就看不得这种新闻了,心疼!
确实,私立早教中心资质混乱,老师素质没有办法保证,受苦的是孩子!
但是早教对新手家长们来说又是刚需,父母需要参加一些早教活动来带宝宝社交,提前熟悉幼儿园集体生活,了解更多科学的育儿方式。
那有没有安全又活动丰富的早教中心呢?其实是有的!
每个区都会有公立的早教中心,师资有保障,活动也很丰富,而且教育局规定每年都会为0-3岁宝宝提供6次免费早教体验。性价比超高,家长评价也很好!
下面,就跟随入园君一起来看看各个区的公办早教中心吧!
▲搜索关注【上海入园】,点击公众号菜单栏—升学工具—查幼儿园学校库,可查询多所幼儿园简介及招生简章!学校库正在整理更新中...
静安区早期教育指导研究中心
电话:55155119
地址:大统路苏家巷213号
静安区早期教育指导研究中心是一所公办早期教养指导服务机构。
入园君看到官方晒出的图片,设施齐全,有户外大草坪,母婴室,幼儿园烹饪室,专业测评室,滚筒滑梯,大型蹦床,开放式娃娃床和幼儿阅读室等。装修很豪华,可以和民办幼儿园相媲美!
还会不定期地开展运动、美术、音乐等特色活动,是非常棒的早教中心!
上海市静安区早教指导中心
电话:55155119
地址:静安区康定路936号
静安区早期教育指导中心也是一家公立的早教中心,依托常熟幼儿园管理。
中心的课程还是很丰富的,并且有不同年龄段的班级可供选择。家长分享,中心里面是常熟幼儿园的老师来额外上课,免费早教,超级划算!
第二十三期综合指导服务活动会在2019年9月正式开班。预约时间是在4月,摇号录取,如果家长感兴趣,可以现场或电话咨询!
静安区托育服务指导中心
电话:不详
地址:宝山路251号乙
静安区托育服务指导中心是政府为了满足静安宝宝足够的早教资源,在2018年刚刚成立的,为事业单位性质,入园君目前不能查到准确的信息,欢迎家长电话咨询或者在评论区留言分享!
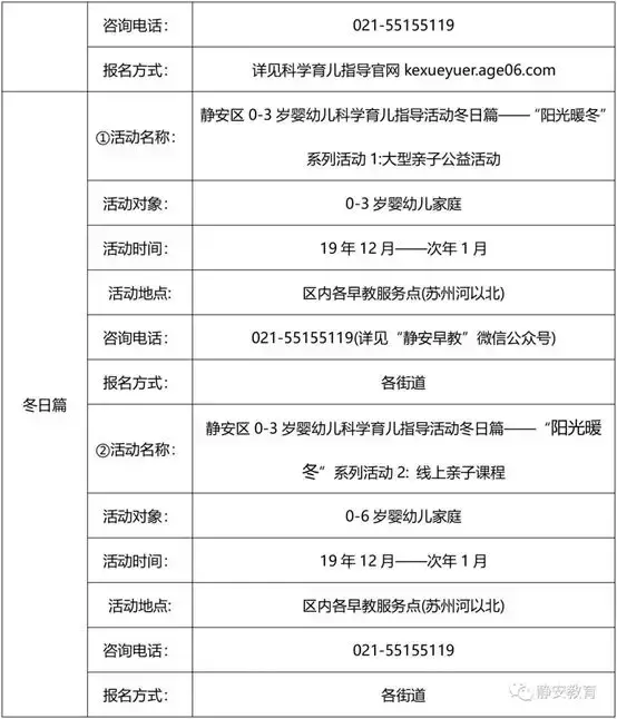
划重点
注意!静安区早教中心及各早教点每年还为静安宝宝免费提供6次早教指导服务活动,今年还有育儿大讲堂可以预约!
福利很足,大家可以查看下表电话咨询~
(点击即可查看大图哦)
上海市黄浦区早期教育指导中心
电话:33766885
地址:河南南路689号
黄浦区早期教育指导中心,由黄浦区教育局直接领导。下设9个分中心,1个指导站。
师资很令人放心!都是专业教师,入园君在官网上了解到,教师都是学前教育毕业,90%以上有中、高级育婴师证书,100%持证上岗。
报名时会要求参加活动的宝宝到居委拿好小白卡、带好黄浦区户籍证明或房产证,在指定时间现场验证、报名,中心将安排宝宝参加相应分中心活动。听说也是需要排队半年到一年的!
浦东新区学前教育培训中心
电话:021-68769855
地址:上海市浦东新区潍坊路168弄18号
浦东新区学前教育培训中心也是公立的早教中心,家长分享,超级便宜,会有互动课、室外活动、运动操、中国舞、蜡笔画、跆拳道等等。
由于分中心很多开在幼儿园内,家长可以选择附近的分中心参与早教,这样还可以带宝宝提前熟悉幼儿园环境,性价比很高。但资源有限,报名至少要等1年,所以大家可以趁早下手!
浦东新区南汇早期教育指导中心
电话:58022211
地址:浦东新区惠南镇东门大街420弄15号
浦东新区南汇早期教育指导中心位于南汇惠南镇东门大街420弄15号。
中心占地面积608平方米,建筑面积1026平方米。面积比较宽阔,适合宝宝们玩耍。
课程设置很丰富,课程分托儿班课程、精选综合课程、个性化课程、社区课程四个大类,覆盖运动、游戏、生活、学习四大部分。入园君觉得很有吸引力!
划重点
浦东现在有一年6次的免费早教,是教育局组织的,有兴趣的家长可以关注一下,家长们可以点击下方链接查询!
值得收藏1年!浦东今年6次免费早教时间出炉!322个早教点全知道→
徐汇区育儿指导服务中心
电话:54050998
地址:新乐路182号
徐汇区育儿服务指导中心隶属于徐汇区教育局。是一家性价比很高的早教中心,环境很好,在新乐路,家长分享说,老师都很nice,很用心,价钱也不贵,一百左右。
最大的缺点在于资源有限,排队很长,一年只有两次报名机会。
但听说工作职能在2018年变为以业务指导培训早教教师为主,暂停了早教活动招生。
如有早教需求的家长,可以联系徐汇区各街道镇育儿指导中心,早早关注,快速下手!
划重点
徐汇区各街道镇现有早教服务点场所及电话公布如下:
(点击即可查看大图哦)
上海市长宁区托育服务指导中心
电话:52725038
地址:天山路1761弄26号
上海市长宁区早期教育中心隶属于长宁区教育局。
是长宁区唯一一所公办的早教中心。入园君找到了他们家2018年的招生办法,一般是分为春季班(2-3月份)和秋季班(9月份)。
费用按期收取,每期是12次,去年是一期1000元,平均一次不到100,性价比确实很高!
上海市普陀区早期教育指导中心
总部地址:曹杨八村54号
电话:021-62169299
阳光分中心地址:延长西路240号
电话:021-36396620
上青分中心地址:常德路1258弄26号
电话:021-62157073
蓓蕾分中心地址:杏山路129号
电话:021-52650692
早教指导中心是在普陀区曹杨八村第一小区内,占地面积5269 平方米,建筑面积2347平方米,内部设置有综合活动室,婴儿哺乳房,0~6个月婴儿的游泳设施等等。
一楼的洗手间设置了小朋友专用的小马桶,洗手台,非常贴心。
另外,入园君还注意到中心设有入园适应课程,这类课程对于即将入托入幼的宝宝是很有帮助的。
活动形式多样,有亲子游戏、家长沙龙、专题讲座、专家咨询、网络互动等,家长可以选择适合自家的方式参与起来!
注意,家长分享,普陀早教是在周末上课,家长可以陪伴宝宝一起体验早教。另外据说普陀早教都是从最小的班直升上去,一个萝卜一个坑,大月龄的比较难进。有需要的家长要早早关注!
上海市普陀区阳光娃娃幼儿园
电话:不详
地址:延长西路240号
是由普陀区教育局投资主办的专业的早教指导、培训机构,面向普陀区0-3岁的宝宝。目前入园君没有查到相关的信息,需要家长致电直接咨询~
划重点
普陀区也会保障区内0-3岁宝宝每年有6次的免费早教体验。
今年刚刚上线了普陀区公益早教全方位服务平台,公益早教的信息可以方便地从公众号获取。
普陀的家长可以关注下公众号:上海普陀科学育儿指导服务,免费早教体验起来!
虹口早教中心
电话:65929230
地址:凉城路838弄2号
虹口早教中心是虹口区唯一一个公办的早教中心,虹口区早教的互联网化做得很好,专门开发了一个APP,帮助家长获取早教信息,名叫“虹口早教”,家长可以下载下来查询最新的早教信息。
从APP上,入园君看到虹口早教中心由12个分中心,都设置在幼儿园内。
APP里面可以查询近期的早教活动,还可以线上约课,十分方便!注意,家长分享,宝宝大于3岁就不能约了。
杨浦区学前教育管理服务中心
国定早教基地电话:65379851
国定早教基地地址:上海市杨浦区五角场街道国定路600弄42号
苗苗早教基地电话:55053455
苗苗早教基地地址:上海市杨浦区凤城街道凤城五村39号
事业单位性质,杨浦区现有55个早教指导站,家长可以通过居委会或通过“杨浦区教育改革与发展网”中机构查询获取附近早教指导站的相关信息。
早教指导站每年还会为社区的3岁以下宝宝开展免费的亲子早教指导活动4次。有兴趣的家长可以去查询!
宝山早教中心
电话:56172810
地址:宝山二村55号
宝山区早教指导中心隶属于宝山区教育局,创建于2004年10月。
宝山的托育机构就是由宝山早教中心来颁发资质的,real 厉害!从官方公众号宝山早教指导中心就可以查到有资质的3岁以下幼儿托育机构了。
另外,下属的早教指导站多数开在幼儿园内,宝宝们上早教的时候可以挑选附近的指导站,不少家长还可以趁着早教体验的时候带宝宝提前熟悉幼儿园环境和课程,减少之后入园的焦虑。
闵行区婴幼儿早期教养研究指导中心
电话:02164121711
地址:上海闵行区莘庄镇山花路128号
上海闵行区婴幼儿早期教养研究指导中心成立于2005年6月。
分为三个月龄段班级,宝宝班(2017年9月1日-2018年1月31日),贝贝班(2017年2月1日-2017年8月31日)和苗苗班(2016年9月1日-2017年1月31日)。
早教中心还会招收全日制(上午7:45-下午17:00),管理费是3000元/月,报名时应带好宝宝的出生证、预防接种卡,在中心填表就可以报名了!
金山区婴幼儿早期教育指导中心
电话:57950825-801
地址:上海市金山区石化四村480号
金山区婴幼儿早期教育指导中心占地面积有2671平方米,建筑面积有1355平方米,设有宝宝活动室,多功能活动室,家长交流区等等。早教覆盖到全区的街道和社区。
有12个站点,分布在朱泾镇,张堰镇,兴塔,亭林镇,石化街道,山阳镇,吕巷镇,廊下镇,金卫镇,工业区,枫泾和漕泾镇。
招生时间是在春季和球季,招生月龄段由13-18个月,19-24个月,25-3-个月和31-36个月。报名方式很简单,直接在金山早教公众号内填表报名即可!
早教中心的师资也很有保障!保证双证上岗(幼儿园教师资格证和育婴师资格证),让家长很放心!
上海市嘉定区早教中心
电话:59911238
地址:上海市嘉定区嘉定镇塔城路516号
2007年9月,早教中心迁到了塔城路516号“格林春岸”小区内。占地面积3377平方米,建筑面积2100平方米。目前入园君没有找到更多的信息,有知道的家长可以在留言区评论,分享给大家哦~
青浦区早期教育指导中心
电话:69223190
地址:海盈路143号
中心建筑面积600平方米,建有三个专用活动室,分别是帮助宝宝进行大运动、社会性交往、艺术涂鸦三方面,还有供亲子专用的洗手间、小厨房、寄包室等。设施很齐全了!
入园君了解到现在有老师10人,全部有幼教高级职称。其中高级育婴师证2人,中级育婴师证8人。
有小时制亲子班和全日制托班两种形式,小时制上午班:60元/次;午班:50元/次;双休日班:80元/次。
全日制托班(2-3周岁)管理费是220元/月。性价比确实很高!
注意,青浦早教中心的互联网化也是很好的,有自己的官方网站和APP,报名选班线上就可以完成,超级方便!官网名叫“青浦区早期教育指导中心”。
奉贤区爱贝早期教育指导服务中心
电话:57422555
地址:上海市奉贤区南桥镇体育场路236号
奉贤区爱贝早期教育指导服务中心的活动形式很丰富,在官方公众号上,入园君看到了趣味运动会,亲子活动,给老人送温暖等多种活动方式,值得带宝宝体验一下!
注意,亲子班招生只招芽芽班,其余的爬爬,走走,跑跑和跳跳都是直升上去的,想要报名的家长要注意一下!
崇明区社区早期教育指导中心
电话:59611947
地址:城桥镇西门北村32号
崇明县社区早期教育指导中心成立于2009年8月。
活动多多,举办过03早教推进会、亲子DIY烘焙活动、健康宝宝评选、“03亲子嘉年华、快乐趣无限”等大型主题活动。
各个指导站都是在幼儿园内,可以很好地帮助宝宝提前适应幼儿园生活,而且家长也可以顺便考察下幼儿园,一举两得!
松江区早教服务指导中心
电话:57833663
地址:方塔西村10号
松江区早教服务指导中心成立于2006年10月28日,隶属于松江区教育局。
依托区级示范幼儿园——松江区方塔幼儿园,为松江宝宝提供早教服务。
网上没有太多相关的信息,松江的家长可以实时关注方塔幼儿园官方公众号,了解相关早教信息。
以上就是入园君为大家整理的各区公办早教中心的情况,希望能够帮助到大家!
入园君在查找资料的时候发现,教育局给新生儿的早教福利还是很多的,但不少区并没有落实到每个街道上,网上信息也不够透明,许多家长也因此错过了免费的福利,很是可惜!
所以就需要各位有心的家长多多关注,相互分享,把手头的早教资源充分利用起来,帮助宝宝提前熟悉幼儿园集体生活,减少之后的入园焦虑!
当然,由于很多早教中心下属的指导点都设在幼儿园内,家长还可以顺便考察一下心仪的幼儿园,为之后的择园做准备!
P.S. 有部分早教中心,入园君也没有找到更多资料,有了解的家长可以在留言区评论,分享给大家,抱团取暖!
学校库·300+所优质幼儿园
上海入园已上线【学校库】新功能目前已上线300+所幼儿园,可以查询学校相关信息及招生简章,在上海入园微信回复学校名称如【胡姬港湾幼儿园】即可查看。
关注查看上海16区全名单
【徐汇】
公办示范园:科技幼儿园 | 机关建国幼儿园 | 宛南实验幼儿园 | 市立幼儿园
公办一级园:徐汇上海幼儿园 | 徐汇实验幼儿园 | 艺术幼儿园 | 襄阳南路第一幼儿园 | 汇霖幼儿园 | 紫薇实验幼儿园 | 印象幼儿园 | 望德幼儿园 | 位育幼儿园 | 果果幼儿园 | 园南幼儿园 | 五原路幼儿园 | 杜鹃园幼稚园 | 长桥第三幼儿园 | 梅陇幼儿园
民办园:胡姬港湾幼儿园 | 吉的堡新汇幼儿园 | 安淇儿幼稚园 | 蒙特梭利幼儿园 | 世纪昂立幼儿园 | 嘉宝幼儿园 | 四季方馨幼儿园 | 蒙世学堂徐汇园 | 蒙世学堂秀山园 | 安淇儿浦北幼儿园
【杨浦】
公办示范园:中国福利会幼儿园 | 控江幼儿园 | 延吉幼儿园 | 翔殷幼稚园
公办一级园:打虎山路幼儿园
民办园:科技幼稚园 | 时代幼儿园 | 博申幼稚园 | 延吉紫罗兰幼儿园 | 爱绿幼儿园
【静安】
公办示范园:南西幼儿园 | 安庆幼儿园 | 芷江中路幼儿园 | 静安南阳实验幼儿园 | 静安实验幼儿园
民办园:小小虎幼稚园 | 福尔优幼稚园 | 静安震旦外国语幼儿园 | 双美幼儿园 | 洪远幼儿园 | 吉的堡永盛双语幼儿园 | 灵博幼儿园 | 好时光大拇指幼儿园 | 申静幼稚园 | 诗意久幼稚园 | 大宁学佳幼儿园 | 爱迪儿幼儿园 | 伊恩幼儿园
其他幼儿园即将更新,敬请期待……
【上海入园】提供上海本地0-6岁早教、入托、入园、在园,政策解读、园所介绍、探园等资讯、查询服务
版权声明:我们致力于保护作者版权,注重分享,被刊用文章【上海学幼师学校有哪些(福利)】因无法核实真实出处,未能及时与作者取得联系,或有版权异议的,请联系管理员,我们会立即处理! 部分文章是来自自研大数据AI进行生成,内容摘自(百度百科,百度知道,头条百科,中国民法典,刑法,牛津词典,新华词典,汉语词典,国家院校,科普平台)等数据,内容仅供学习参考,不准确地方联系删除处理!;
工作时间:8:00-18:00
客服电话
电子邮件
beimuxi@protonmail.com
扫码二维码
获取最新动态
