关注【本头条号】更多关于制度、流程、体系、岗位、模板、方案、工具、案例、故事、图书、文案、报告、技能、职场等内容,弗布克15年积累免费与您分享!
阅读导航→
01 员工入职培训方案
02 销售人员培训方案
03 生产人员培训方案
04 技术人员培训方案
05 管理人员培训方案
××公司新员工入职培训方案
一、培训实施目的
1.让新员工了解公司历史、政策、企业文化,减少新员工初进公司时的紧张情绪,使其更快适应公司环境。
2.为新员工提供正确的、相关的公司及工作岗位信息,让新员工了解公司所能提供的资源和平台以及公司其的期望,鼓舞新员工士气。
3.使新员工明白自己工作的职责,加强与同事之间的联系,培训其解决问题的能力及提供寻求帮助的方法,使其体会到归属感。
二、新员工培训程序
一般来说,新员工培训程序整体如下图所示。
三、新员工培训内容
1.就职前培训
(1)致新员工欢迎信
(2)让本部门其他员工知道新员工的到来
(3)准备好新员工办公场所、办公用品
(4)准备好给新员工培训的部门内训资料
(5)为新员工指定一位资深员工作为带训人
(6)准备好布置给新员工的第一项工作任务
2.公司整体培训
(1)公司历史与愿景、公司组织结构、主要业务
(2)公司规章制度与薪酬福利、公司工作程序
(3)公司各部门职能介绍、公司培训计划与程序
(4)公司整体培训资料的发放,回答新员工提出的问题
3.部门岗位培训
(1)到职后第1天
①到部门报到,部门经理代表全体部门员工欢迎新员工到来
②介绍新员工认识本部门员工,参观企业及周围环境
③部门结构与功能介绍、部门内的特殊规定
④新员工工作描述、职责要求
⑤讨论新员工的第一项工作任务
⑥派老员工陪新员工到公司餐厅吃第一顿午餐
(2)到职后第5天
①部门经理与新员工进行非正式谈话,重申工作职责,谈论工作中出现的问题,并予以解决
②对新员工一周的表现作出评估,并确定一些短期的绩效目标
③设定下次绩效考核的时间
(3)到职后第30天
部门经理与新员工面谈,讨论试用期一个月来的表现,填写评价表。
(4)到职后第××天
人力资源部经理与部门经理一起讨论新员工表现,是否合适现在岗位,填写试用期考核表,并与新员工就试用期考核表现谈话,告知新员工公司绩效考核要求与体系。
四、新员工培训教材
1.公司整体培训教材
2.各部门内训教材
3.新员工培训须知
(1)本次培训为全封闭式,培训期间不得外出。
(2)培训期间严禁吸烟、喝酒、赌博。累计违反两次,取消培训资格。
(3)认真遵守作息时间,上课不迟到、不早退,不随便出入教室。
(4)上课时关掉通讯工具或将其调至振动。
(5)认真听讲并作好笔记,积极参与讨论、发表观点,积极参与各项活动。
(6)文明礼貌,服从安排,爱护公物,维护公共卫生。
(7)严格按照培训安排进行就餐、住宿。
五、入职培训费用估算
培训计划中一项很重要的内容就是估算培训费用,以有利于控制培训成本和合理地分配企业的培训预算。下表是本次入职培训费用明细表。
六、新员工培训反馈与考核
1.岗位培训反馈表(到职后一周内)
2.公司整体培训当场评估表(新员工用)(培训当天)
3.公司整体培训考核表(培训讲师用)(培训当天)
4.新员工试用期内表现评估表(到职后30天)
5.新员工试用期绩效考核表(到职后××天)
××公司销售人员培训方案
一、培训目标
1.总体目标
(1)提高销售人员的整体素质和销售技能,增加其对企业及产品的了解,激发其销售潜能。
(2)通过培训提高销售人员的业绩,进而提高企业的销售额及市场占有率,达成企业的战略目标。
2.具体目标
(1)使销售人员掌握系统的销售理论和销售技巧。
(2)增加销售人员的产品知识及行业知识。
(3)提高销售人员的自信心,帮助其树立积极的心态。
(4)提高销售人员的社交能力及人际沟通能力。
(5)增强销售人员的目标管理能力及团队合作意识。
二、培训时机选择
公司拟在特定的时间段对销售人员进行培训,具体内容所示
三、培训课程设置
公司针对不同层次的销售人员分别设定了不同的销售课程,具体内容如下表所示。
四、培训实施与评估
1.培训实施
针对销售人员的各个培训项目,由人力资源部配合销售部经理制定具体的培训日程安排,并选定合适的培训讲师进行培训。
2.培训评估
每次培训项目的实施过程中及培训结束后,人力资源部应对其进行培训评估,核算成本收益,并撰写培训评估报告,以改进下一次的培训工作。
××公司生产人员培训方案
一、总则
1.目的
为提高生产人员的岗位技能,提高生产效率,建立一支始终保证满足企业基本生产需求的高素质的生产人员队伍。
2.适用范围
本方案适用于公司全部生产类人员,包括一线操作人员、基层管理人员以及生产部门相关负责人。
二、职责分工
1.生产管理部门
生产管理部门负责人定期提交培训需求及培训要求、受训人员名单,并组织人员按时参加培训,积极配合人力资源部的培训工作。
2.人力资源部
人力资源部根据生产部门提交的《员工培训需求申请》,编制培训预算,确定培训时间和地点,设置培训课程并选择培训讲师,制定《生产人员培训计划》,并组织实施。
3.生产类人员
按时参加培训,积极学习生产操作知识和技能,提高自身素质和能力,以达到公司规定和要求。
三、培训时间选择
公司针对生产人员的培训项目一般会安排在以下时间段进行,各相关人员应酌情安排生产工作,以促使培训的顺利开展,避免时间和资金的浪费。
1.生产淡季
2.大批新生产员工上岗
3.市场竞争加剧,产品质量下降
4.引进新的生产流水线或新技术
5.公司的生产技术标准发生变化
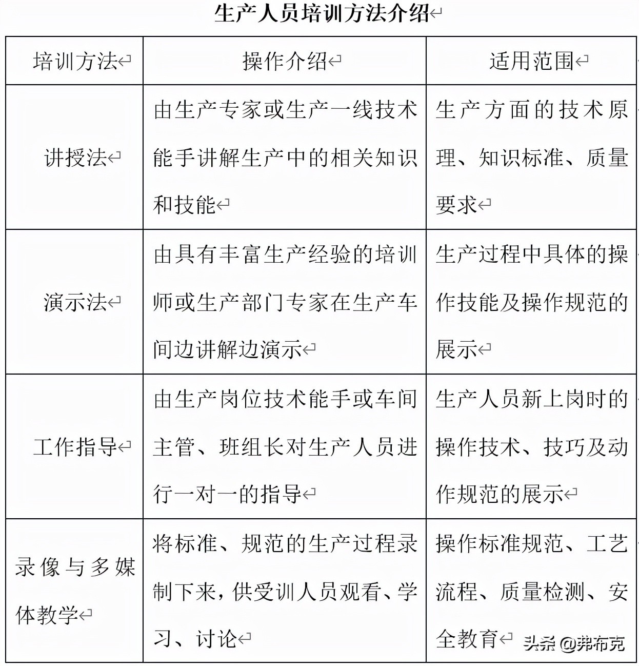
四、培训方法选择
公司对生产人员进行培训时,一般采用讲授法、演示法、工作指导、录像及多媒体教学等方法,其具体的操作介绍和适用范围如下表所示。
五、培训实施计划
公司对每次的生产培训项目均制定一份培训计划表,确保培训计划能够有条不紊地实施和开展。培训实施计划表如下所示。
六、培训信息反馈
培训结束后,生产部门相关负责人应将受训员工的培训效果及时反馈至人力资源部,填写如下表所示的培训信息反馈表,作为下次培训的改进依据。
七、培训评估
人力资源部负责对培训项目实施评估,具体分为以下三个方面的评估。
1.对培训实施人员及培训课程的评估
主要对培训实施人员的培训技巧及培训课程安排是否合理、是否能解决生产中的实际问题等进行评估。
2.对培训组织实施及管理的评估
主要是从培训时间安排、培训地点选择、培训工作的组织情况等方面进行评估。
3.对受训人员培训效果的评估
主要对受训人员相关生产知识、技能的掌握情况,以及培训后工作态度、工作效率、工作能力等方面的评估。
××公司技术人员培训方案
一、培训目的
1.促使技术人员了解产品及技术改进方面的基础知识,提高其创新意识和能力,不断开发出满足市场需求的产品。
2.提高现有技术人员的技术水平和职业素质,从而提升工作效率,增强公司竞争力。
3.培养技术人员的团队合作意识及对公司的归属感,为公司战略目标的实现凝聚力量。
二、培训需求分析
1.组织需求分析
根据公司的长远发展战略及年度发展重点,确定对公司技术人员的要求,结合公司资源(人力、物力及财力等要素)分析,对比技术人员现状与公司要求的理想状况差异,找出差距,从而提出技术人员培训需求的相关信息。
2.技术岗位分析
根据公司技术部门职能说明书及技术人员岗位说明书,了解技术人员岗位职责及其胜任岗位所需掌握的知识、技术、技能等,确认培训需求。
3.员工个人分析
针对员工个人所具备的专业技术知识、创新能力、分析思维能力以及个人职业生涯发展规划发掘培训需求相关信息。
三、培训课程设置
公司针对技术人员共实施如下表所示的培训课程。
四、培训组织实施
技术人员培训工作的组织和实施流程如下图所示。
五、培训效果评估
人力资源部负责技术人员培训项目实施效果的评估,并撰写技术人员培训评估报告,总结培训过程中存在的问题,以及需要改进和完善的环节,以不断提高公司培训工作的质量。
××公司管理人员培训方案
一、目的
为提升公司各层次管理人员的素质,提升其管理知识和管理能力,从根本上提高工作质量和工作效率,从而提升公司的整体管理水平。
二、管理人员划分
1.基层管理人员
直接指导和监督下属员工现场作业活动,保证各项工作任务有效完成的一线管理人员。
2.中层管理人员
负责贯彻执行高层管理人员所制定的重大决策,监督和协调基层管理人员工作。
3.高层管理人员
负责制定组织的总体战略和发展目标,并对整个组织的绩效进行评价。
三、培训成本分析
培训项目从计划、实施到评估阶段共计发生费用 元,如下所示。
1.培训需求分析费用,计 元。
(1)专家分析费
(2)差旅费支出
(3)咨询费用
2.培训要素费用,计 元。
(1)培训场所租赁费
(2)培训设备、教学工具租金
3.培训实施成本,计 元。
(1)受训学员工资
(2)课程设计费用
(3)培训讲师报酬
(4)培训讲师差旅费
(5)培训管理费用
4.培训评估费用,计 元。
(1)专家评估费
(2)咨询费
四、管理人员培训课程设置
针对不同层次的管理人员,设置不同的培训课程,具体如下图所示。
五、培训期间注意事项
1.按时参加培训,培训课堂上将相关通信工具调成振动状态。
2.遵守课堂纪律,认真记录课堂笔记,不在上课期间抽烟、随意走动等。
3.培训期间的考勤及评估结果将纳入学员年度绩效考核成绩中。
#人力资源##方案设计##培训#
本文由弗布克原创,版权归属弗布克,欢迎转发,禁止转载,抄袭、洗稿,侵权必究。
领取本资料的Word、PDF版完整内容方法:
1.本资源编号:603。
2.关注+评论+转发,然后私信“资料”。
版权声明:我们致力于保护作者版权,注重分享,被刊用文章【员工培训方案怎么写(培训管理方案设计)】因无法核实真实出处,未能及时与作者取得联系,或有版权异议的,请联系管理员,我们会立即处理! 部分文章是来自自研大数据AI进行生成,内容摘自(百度百科,百度知道,头条百科,中国民法典,刑法,牛津词典,新华词典,汉语词典,国家院校,科普平台)等数据,内容仅供学习参考,不准确地方联系删除处理!;
工作时间:8:00-18:00
客服电话
电子邮件
beimuxi@protonmail.com
扫码二维码
获取最新动态
