2月14日,万众期待的国家新一轮“双一流”建设高校及建设学科名单公布。这无疑如一声惊雷落地,标志着我国建设世界一流大学和一流学科进入新的“施工期”。
什么是“双一流”?简单来说,就是我国为了提升高等教育事业的综合竞争力,而举办的评选活动,主要分为“双一流“院校和“双一流”学科两部分。它与985、211工程最本质的区别,就在于“双一流”不是固定的,5年评选周期一到就会经历一次“洗牌”,完全秉承着优胜劣汰原则。
“双一流”评选成功,可以帮助学科和学校进入一个比较良性的发展。
机械类专业是工科中的一个宽泛的学科,堪称最强工科,主要包括机械设计制造及其自动化、材料成型及控制工程、工业设计、过程装备与控制工程等,需要很好的理科知识、绘图能力、电子技术,“机电不分家”,大学学科往往都是机械与电子融合教学。
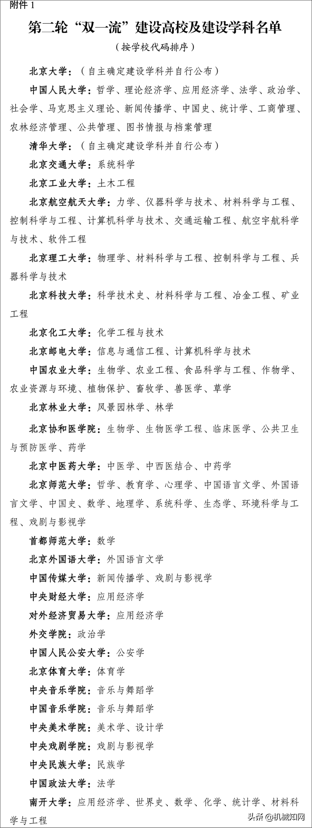
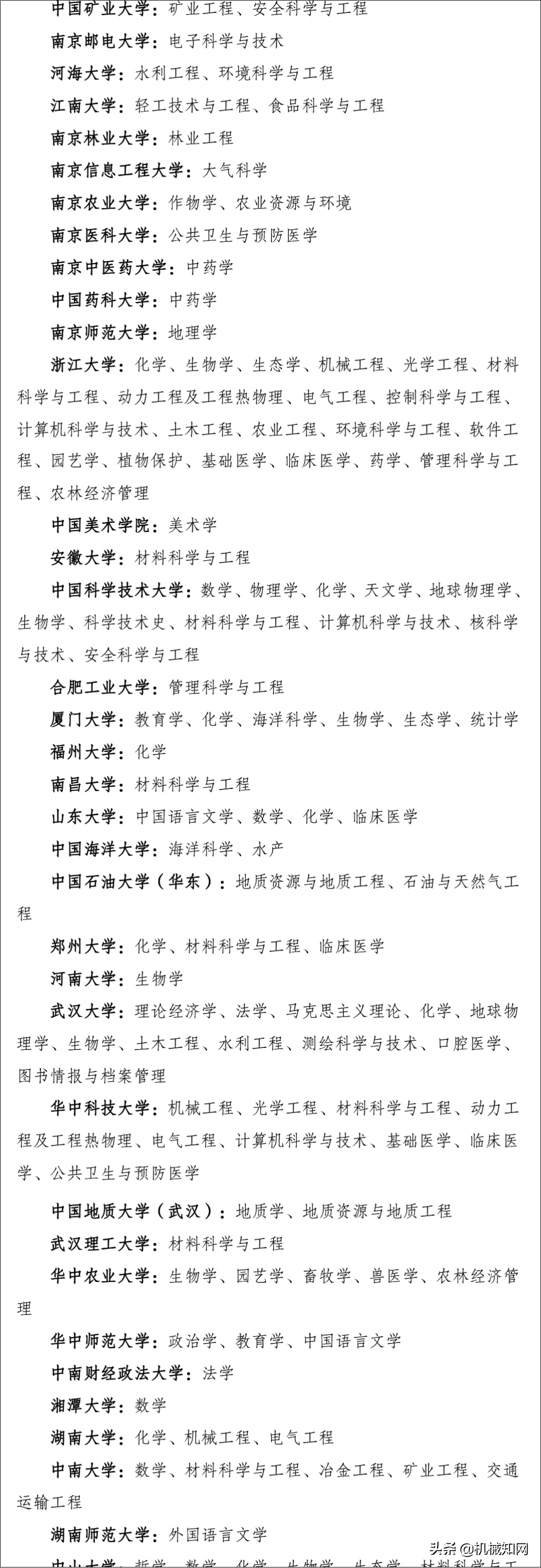
以下按学校代码排序:
北京航空航天大学:材料科学与工程、航空宇航科学与技术
北京理工大学:材料科学与工程、兵器科学与技术
北京科技大学:材料科学与工程
天津大学:材料科学与工程
大连理工大学:机械工程
吉林大学:材料科学与工程
东北师范大学:材料科学与工程
哈尔滨工业大学:机械工程、材料科学与工程、航空宇航科学与技术
复旦大学:材料科学与工程
上海交通大学:机械工程、材料科学与工程
华东理工大学:材料科学与工程
东华大学:材料科学与工程
上海大学:机械工程
南京大学:材料科学与工程
苏州大学:材料科学与工程
东南大学:机械工程、材料科学与工程
南京航空航天大学:航空宇航科学与技术
南京理工大学:兵器科学与技术
浙江大学:机械工程、材料科学与工程
安徽大学:材料科学与工程
中国科学技术大学:材料科学与工程
南昌大学:材料科学与工程
郑州大学:材料科学与工程
华中科技大学:机械工程、材料科学与工程
武汉理工大学:材料科学与工程
湖南大学:机械工程
中南大学:材料科学与工程
中山大学:材料科学与工程
华南理工大学:材料科学与工程
四川大学:材料科学与工程
重庆大学:机械工程
西安交通大学:机械工程、材料科学与工程
西北工业大学:机械工程、材料科学与工程、航空宇航科学与技术
上海科技大学:材料科学与工程
中国科学院大学:材料科学与工程
国防科技大学:航空宇航科学与技术
知友们,你们学校上榜了吗?
版权声明:我们致力于保护作者版权,注重分享,被刊用文章【哈尔滨工业大学机电工程学院(制造业有救了)】因无法核实真实出处,未能及时与作者取得联系,或有版权异议的,请联系管理员,我们会立即处理! 部分文章是来自自研大数据AI进行生成,内容摘自(百度百科,百度知道,头条百科,中国民法典,刑法,牛津词典,新华词典,汉语词典,国家院校,科普平台)等数据,内容仅供学习参考,不准确地方联系删除处理!;
工作时间:8:00-18:00
客服电话
电子邮件
beimuxi@protonmail.com
扫码二维码
获取最新动态
