出品 | 创业最前线
作者 | 黄燕华
编辑 | 蛋总
K12学科培训还在遭受“监管重锤”,体育培训却意外火了。
近日,据央视财经报道,“双减”政策落地一个多月以来,体育类培训迅速升温,有玩家目前报名情况较往年增加了2-3倍,原来还只是营训概念,现在家长愿意长期投入到体育教育当中来。
另值得注意,以学而思、新东方等为代表的诸多K12教育机构纷纷转型冲入体育培训赛道。
据「创业最前线」了解,体育项目主要划分为传统体育、智力体育、电竞体育等。目前,国内的体育培训机构主要面向学生开展传统体育(如篮球、足球、游泳、武术等)及智力体育(如围棋、中国象棋、国际象棋、国际跳棋等)培训活动。
除了受“双减”新政影响,引发体育培训行业热度攀升的原因还有哪些?体育培训行业尚待破解的难题又有哪些?随着巨头的进场,体育培训将成为下一个掘金赛道?
“双减”下的体育培训行业,正持续释放出利好消息。
“目前报名情况比往年增加了2-3倍,原来还只是营训概念,现在家长愿意长期投入到体育教育当中来。”前段时间,有体育培训机构负责人向媒体如是表示。
此外,部分家长表示,现在更重视孩子在体育培训上的花费和投资,滑雪、篮球和搏击,希望孩子能够有更多的对抗精神,平均一年会花费2-3万元,占到学科类培训的2/3左右。
事实上,除了一众家长,不少中小学校也表现出体育培训的需求大幅上涨的态势。
一位体育培训行业的资深人士告诉「创业最前线」,“双减”政策出台之前,极少有学校主动邀约体育培训机构合作。“当时我们都是以公益等方式进入校园,有点‘名不正言不顺’的,都不好意思向学校收费,当然也不允许收钱。”
而“双减”政策出台之后,越来越多的学校为了邀约机构进校,主动向机构承诺进校可适当收取相关费用。“要知道,如果机构不收费,学校反而有些担心,怕机构做不长久。”上述资深人士说。
当然,主动谋求与体育培训机构合作的不止学校,还包括一众K12教培机构。
据聂卫平围棋道场CEO赵哲伦透露,“双减”政策出台的第二天,有120多家K12教培机构向聂卫平围棋道场发出转型需求。“这些机构对政策的反应速度很快。”他感慨道。
而后,聂卫平围棋道场基于此发布了一则助力K12教育机构转型的消息,当天收获了300多家机构的合作意向。
很明显,“体育培训”的需求端愈发旺盛,而供给端也在不断扩充。
企查查数据显示,目前我国现存“体育培训”相关企业共28.8万家,其中24.4万家于2016年以后成立。而2020年是过去十年中企业注册量的高峰期,全年新增6.7万家企业,同比增长76.3%。
值得一提的是,仅今年上半年,我国体育培训企业注册量就高达4.8万家之多,同比增长108.7%。具体来看,今年一季度和二季度的注册量均为2.4万家,同比增长分别为242.9%和50%。
事实上,在过去三年,资本对青少儿体育培训项目的出手逐渐趋于谨慎,投融资事件数已从2018年的15起降至2020年的2起。
不过,今年以来,青少儿体育培训行业的投资开始回暖,在过去的7个月里,共发生7起投融资事件,同比暴增6倍。
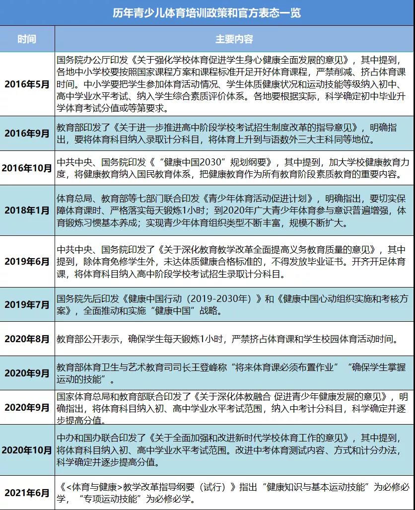
客观来看,体育培训行业之所以频频释放利好消息,与国家出台的一系列配套政策有关。
据「创业最前线」不完全统计,自2016年以来,青少儿体育培训行业的相关政策和官方表态合计11条,平均每年至少2条。
需要承认的是,受应试教育的影响,上述政策更多停留在倡导阶段。真正起作用的当属史上最严的“双减”政策,该政策主要从资质审核、培训内容、融资方式、收费管理、培训时间、教师资质以及广告内容等方面对学科类培训机构进行了严格的要求。
此外,伴随北京、上海等越来越多的地方对“双减”政策的严格落实,孩子们空闲时间明显增多。
以前,周中课后和节假日期间,家长几乎将所有时间和资金都投入到孩子的学科培训上。如今,孩子投入到学科培训上的大部分时间和资金被释放出来。而“体”作为“德智体美劳”的重要组成部分,此时受到孩子和家长青睐也算合理。
实际上,家长对体育培训的需求一直都在。“‘双减’政策出台之前,不少家长除了给孩子报学科辅导班外,也会给孩子报名体育培训课。”资深教育投资人徐华向「创业最前线」表示。
徐华还提到,家长报体育培训班的背后逻辑是:希望从小培养孩子良好的运动习惯,为孩子奠定优秀的身体素质基础。
更重要的是,家长的教育观念也在转变。索福德体育创始人范承恩向「创业最前线」表示,越来越多的家长发现,培养一个“德智体美劳”全面发展或思想性格健康的孩子要比培养一个大学生难得多。
“读书好,但是一定不能死读书,或者某种程度上来说,‘唯分数论’的现象正在减弱。”他说。
那么,在“德智体美劳”中,除了“智”以外,家长还可以给孩子选择德、美、劳等方面的培养,为何如今大家瞄准的是“体”?
徐华以文化艺术为例解释称,家长一般会基于孩子有无相关特长或兴趣考虑是否报班。如果孩子确实表现出了在画画、音乐、书法等方面的兴趣甚至潜力,家长才会考虑购课。“不然,如果孩子学了一段时间后,发现自己不是那块料,以后也不考级或有进阶的想法,对家长来说,就有些浪费钱了。”
图 / 摄图网,基于VRF协议
徐华还表示,从学生的角度来说,小孩子尤其是男孩比较好动和喜欢社交,其还是偏好体育运动多一些,“比如,我儿子就特别想报轮滑、足球、篮球等相关培训班,他的决策驱动力会比其他素养类科目更强一些。”他说。
当然,很多家长给孩子报体育培训班,也跟其家庭收入不断提升有直接关系。
生活水平和质量都比较高的国家,其人民在日常生活中对体育活动的投入时间比较多,而我国人民在体育锻炼上的投入稍显不足。“这实际上也是一种历史规律,当家庭收入和生活水平提高了,人们花在体育上的时间和金钱也都会相应增加。”范承恩称。
此外,新东方、学而思等巨头的入局,一定程度上也为体育培训行业添了把火。
据「创业最前线」了解,今年7月,学而思分校深圳学而思、宁波学而思增加了体育、科技、语言等素质教育类培训经营范围。而在过去的两个月里,新东方青岛学校、天津学校相继开设针对体育中考的体育课程。
如大家所知,巨头的进场有利于教育市场的加速发展,可进一步扩大体育培训市场规模,增强创业者信心,以及吸引一众资本的加入。
当然,“资本退出通道相对明朗”也是体育培训行业热度上升的一个重要原因。
据徐华介绍,素质教育是当前资本较为关注的赛道之一。而体育作为政策鼓励的一个方向,机构们融资、上市等通道相对畅通。
诚然,当前的体育培训行业利好不断,但其面临的挑战亦不容忽视。
“如何快速开拓校区”成为横亘在体育培训机构们面前的一道难题,而这其中的难点也不少。
首先,选址难。相比需求更刚性的学科培训机构,体育培训机构拓展校区会更难一些。毕竟,于家长而言,目前体育培训还属于“非刚性需求”。
其次,定价难。机构需要根据选址情况,设计出符合当前区域内用户消费水平以及价格接受度等需求。“而这个,是很难做到全国标准化的。”赵哲伦表示。
据赵哲伦介绍,选址过程中,要测算新校区周边的用户画像,包括消费能力、家庭成员年龄结构,周末生活与出行方式等。“像我们过去虽积累了一些普适性经验,但每进一个地方,一般还都会派专人在进行为期数月的调研”他说。
最后,选人难。赵哲伦提到,机构开设新校区,需要搭建整个团队。而且,体育品类教学老师,尤其围棋老师,相对具有一定的专项技能门槛,人才少。为了保障教学成果,又需要经过较长时间的培训,充分掌握机构的标准化教学体系内容,再经过多次严格考核后方能上岗。
范承恩也认为在体育培训机构中,招聘适合的人才难度很大。他以足球培训为例解释道,比起K12教育,素质教育行业的销售类岗位更难招。“像我们的产品因为非刚需,挑战很大,导致销售类人才难招募。”他说。
也因此,体育培训机构们不断降低对销售类岗位的招聘要求。但这样做,带来的直接结果是企业培训难度的提升,反映到公司账面上则是成本的增加。
“毕竟,招的很多人不是理想或预期中的那类,当要对他们开展培训工作时,公司无疑要耗费更高的成本,付出更长的时间。”范承恩坦言。
另外,伴随扩张而来的是管理半径的扩大,进而导致体育培训机构们管理难度的增加。
然而,开拓校区慢就意味着很多学生和家长的需求难以被覆盖。
据赵哲伦团队调研发现,目前,家长给孩子报素质教育课,往往会把“离家近”纳入首选项。“除了学科类,比如围棋、美术、编程等,由于不是刚需,家长让孩子尝试对应课时,一般会找离家最近的素质教育机构。”赵哲伦对「创业最前线」表示。
图 / 摄图网,基于VRF协议
此外,如果遇到搬家这类情况,学员家长会选择不续费。“比如,孩子本来住北京的亦庄,但因为小升初来到海淀了,这种情况下,孩子只有放弃当前选的素质教育课,毕竟他不可能为了一个素质教育课再回亦庄。”赵哲伦说。
另需提及的是,客观存在的“开拓校区慢”问题,某种程度上决定了体育培训机构很难长成新东方、好未来这样的巨头。
“像我们(聂道)现在全国才不到50家校区,北京也就不到20家,这个体量还是偏小,很多地方家长依然无法触达。”赵哲伦表示。
据「创业最前线」了解,除了“开拓校区慢”方面的困难外,“如何实现线上化”也成为了体育培训机构需要攻克的第二大难关。
对众多家长来说,目前的体育培训并非刚需,只是众多素质教育选项的其中一项。这意味着是否选择体育培训课,很大程度上取决于孩子意愿以及家长工作之外的时间。
更重要的是,体育培训十分注重交互。拿围棋来说,两人在下完一盘棋后,通常就能了解彼此大致的性格特点,加上对这盘棋的复盘,双方基本上就会成为一对好友。“而在线上教学时,如果孩子上课稍微走神或不喜欢,家长可能就放弃这个素质品类了。”赵哲伦说。
所以,一旦能选择线下培训,绝大部分学生家长就绝对不会选线上辅导。
“我们经过用户调研发现,无论是学科还是非学科培训,学生家长通常都不愿意选择线上课,而一般只有那些非一线城市的家长因为优质教育资源稀缺等原因会选择线上网课。”赵哲伦补充道。
此外,体育培训机构们还需要破除的难题是“如何让自己被家长选中”。
一个不争的事实是,“双减”政策出台之前,家长普遍会让孩子将大量时间花在语数英等学科提分上。而今,随着学科培训时间的不断释放,家长需要为孩子重新规划时间,素质教育自然而然地成为了家长的可选项,但问题是,素质教育还分体育和非体育素质类教育。
因此,体育培训机构们需要思考——如何让家长在给孩子制定的“课后计划表”上加入自己的主营品类。
“家长有很多选择,体育只是他的一个选项而已,而且,即便他选择了体育,也不一定会选中你所创办的体育培训项目。”范承恩说。
另外,体育培训机构们要特别警惕“政策风险”这一把“达摩克利斯之剑”。
毕竟,“双减”政策出台后,K12学科培训行业险些“团灭”。“5月,甘肃白银越野跑事故发生后,多地纷纷叫停和延期已经确定的越野跑和马拉松比赛,所以,包括体育在内的众多行业受政策影响其实都不小。”范承恩称。
事实上,除了上述属于体育培训行业的共性挑战外,更细分赛道的集体难题亦值得关注。
就拿围棋培训来说,如何让大众从“围棋难学”的认知里走出来,是围棋培训机构们最先要拆解的受众认知困境。
赵哲伦坦言,大部分家长对围棋都有一个刻板印象,那就是“围棋比较难,孩子不易上手”。如此一来,家长在选择项目时会对它产生一定的敬畏之心。“家长通常会认为他孩子没必要学围棋。”
但接触围棋后的人会发现,围棋的规则特别简单,入门相对容易。对于大众来说,学会或从中获得简单的乐趣,比如跟棋友对弈,是没有问题的。
更重要的是,围棋的产品体系难以标准化,这是摆在围棋培训玩家们面前的突出挑战。
一来,围棋产品标准化难。据赵哲伦介绍,面对不同年龄段的孩子,机构很难用一套产品体系予以适配。不同年龄的孩子对它的认知和理解有所不同,而且也不是所有孩子都是从4岁开始学围棋,这意味着相同年龄的孩子的围棋水平可能有所差距。此外,针对C端、B端、G端等不同场景的用户,机构都需要有不同的产品设定。
二则,围棋教研标准化难。这是因为围棋尚未出过一整套可借鉴的标准化教案或体系,一直以来,各机构的教法也存在较大差异。“也就是说,没有一套标准要求,在什么阶段应该教什么课。”赵哲伦说。
众所周知,所有产品体系的搭建都要从用户角度出发,但随着围棋用户的需求、年龄,以及家长诉求的不同,就导致了围棋的产品体系搭建难上加难。
图 / 摄图网,基于VRF协议
比如,大部分家长给孩子报围棋课更多是为了开发孩子智力和成长思维等,对于教学本身不是很懂,在初级阶段时,家长的诉求就是为了提升孩子的素质;进入中级阶段后,孩子若参加了围棋等级比赛,其对教学质量就有了更高的需求;再往后,孩子要向更高级的段位发起冲击,机构则需要结合兴趣、实战对弈等方面实施教研。
“说实话,围棋水平越高,越难以标准化。”赵哲伦称。因此对机构来说,设计一套长周期、需求各异且没有对标的、没有体系可借鉴的教研体系是比较难的。
三来,围棋的师训标准化难。赵哲伦提到,这涉及到批量复制师资,其中包括棋力水平提升,教学培训体系以及教师考核选拔体系的重重标准设定,是为了能让所有老师都能达到高水平的教学水准,但这需要较长时间,并且持续性的不断推进。
从围棋课程产品细分后的教研,到最终的师训,如何在保障教学水平的前提下,搭建一套多元化产品体系平台,最终既能服务于C端用户,又能适用于B端用户,还能服务于G端用户,是机构目前需要攻克的研发难点。
事实上,在教育培训领域中,细分赛道的发展永远受制于政策风向及市场需求,而目前体育培训行业虽然正迎来“政策的春风”,但从另一面看,这个行业未来或也面临严监管。
据赵哲伦介绍,目前,围棋培训机构普遍采用“半年一缴”的课程收费模式。不过,他认为,“一次性收费不超过3个月或不多于60课时”的政策规定有可能会出现在体育培训行业。
对此,徐华也表示,办学资质、教师资质、资金监管等会在体育培训行业上演。“毕竟,体育培训机构也会出现老板卷钱跑路等情况。”
在徐华看来,体育局等多部门联合执法也将成为常态。“社会在发展,我们不能以旧的管理方式期待管理新生事物,以前,体育培训不太受大家的关注,规模相对较小,产生的社会影响也不大。”他说。
毫无疑问,利好政策的持续加码,加上家长和学校需求的井喷,吸引了一众资本的加持,体育培训似乎一夜之间摆脱了“不温不火”的标签,正趁势崛起。
随着体育培训玩家数量的飙升,以及新东方、学而思等巨头的杀入,意味着接下来的体育培训行业竞争将愈发激烈。
可以说,无论是老玩家,还是新入场的创企或教培巨头,唯有用心持续打磨好教学产品和服务,为用户创造真正的价值,才能确保自身在未知的政策风险和残酷的竞争中存活下来。
*文中题图来自摄图网,基于VRF协议。
版权声明:我们致力于保护作者版权,注重分享,被刊用文章【某学校有象棋和跳棋(双减)】因无法核实真实出处,未能及时与作者取得联系,或有版权异议的,请联系管理员,我们会立即处理! 部分文章是来自自研大数据AI进行生成,内容摘自(百度百科,百度知道,头条百科,中国民法典,刑法,牛津词典,新华词典,汉语词典,国家院校,科普平台)等数据,内容仅供学习参考,不准确地方联系删除处理!;
工作时间:8:00-18:00
客服电话
电子邮件
beimuxi@protonmail.com
扫码二维码
获取最新动态
