我是艺考君,专注于艺考研究,分享艺考经验。
2021年12月31日南京艺术学院官网发布了《南京艺术学院2022年本科招生简章》、《南京艺术学院2022年在艺术类批次招生的专业与省统考子科类对照关系》和《南京艺术学院关于2022年本科艺术类专业招生考试的说明》,明确规定了艺考类专业考试方式,校考报名及考时间、招生的专业及录取原则等事项,美术类专业取消校考采取统考成绩录取,其它专业采取统考+校考的方式录取,艺术类校考报名开始时间为2022年1月6日。
1.校考网上报名方式
报名参加校考的艺术生报名程序:关注“南京艺术学院招生考试”微信公众号—报名—缴费。缴费前请认真核对报考信息,因信息填写错误造成的后果由考生自负。
学校资格审核:通过教育部信息交互平台对所有报名校考的考生进行报考资格审核,凡报考资格审核不通过的考生,参加专业考试成绩无效。
2.校考报名起始时间
开始时间:2022年1月6
终止时间:1月15日18:00,逾期不予补报(现场不接受报名及现金缴费),考生网上确认缴费后不予退费。
3.校考考试的形式
有初、复试考试的专业,初试考试为网络在线考试,复试考试为现场考试。
考生在完成专业报名缴费后,即可申请该专业的网上模拟考试,考生申请网上模拟考试次数不限,正式开考前,考生必须至少完成1次完整的网上模拟考试。
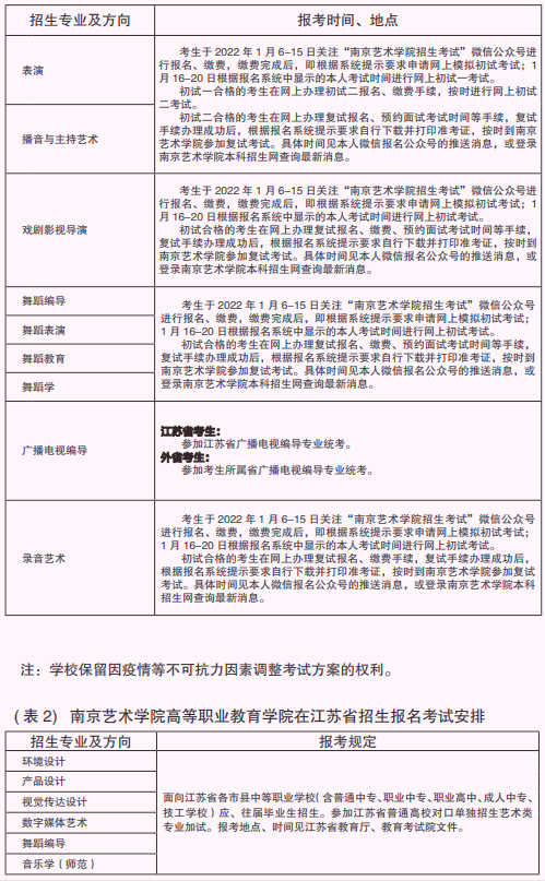
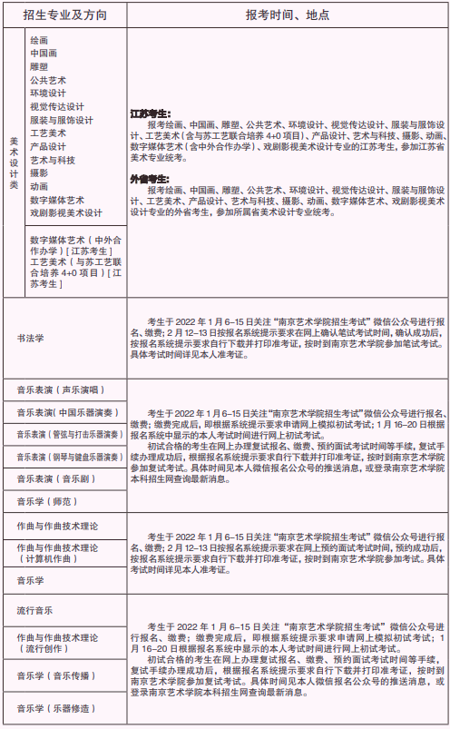
1月16-20日,考生根据报名系统中显示的本人考试时间进行网上初试考试。
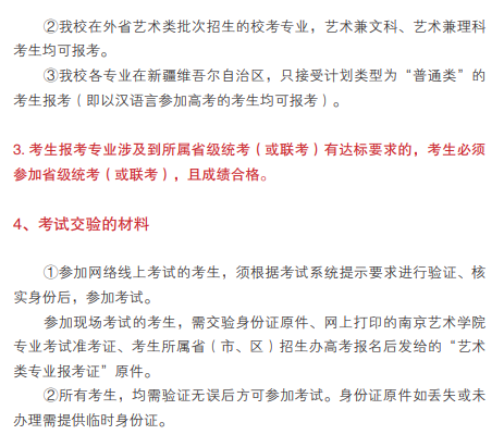
通过初试考试的考生,须在报名系统规定的时间内办理复试手续,对复试阶段的面试科目,按系统提示要求预约面试考试时间,预约完成后,按报名系统提示要求自行下载并打印准考证,按时到南京艺术学院参加复试考试。
1.报考条件
美术设计类对色盲、色弱谨慎报考,录音艺术对听觉器官有要求,音乐类表演、表演专业、播音与主持艺术、舞蹈表演专业等专业有身体特殊要求,具体见下图:
2.考试方式
美术设计类专业和广播电视编导专业取消校考,只需参加省级招生办组织的统考,按统考成绩作为录取的依据,其余艺术类专业需参加校考,各专业的考试方式见下图:
江苏省内考试方式
江苏省外考试方式
考试类型为省统考的专业,只需参加所属省的相应省统考(或联考)即可;
考试类型为省统考、校考的专业,考生所属省有相关专业省级统考(或联考)的,必须参加该专业的省级统考(或联考)以及校考,省统考成绩合格,校考成绩有效,否则成绩无效。
艺术类批次招生的专业,“外省考生按文化分比值择优录取”,文化分比值 = 考生高考文化成绩 ÷ 所在省份普通类本科相应批次省控线;
“考生按文化分和专业分的综合分择优录取”,综合分 =[(高考文化分 ÷ 文化满分)×0.6+(专业分 ÷ 专业满分)×0.4]×750。
音乐表演(中国乐器演奏)专业招收乐器种类为:二胡、古筝、扬琴、琵琶、 中阮、古琴、竹笛、唢呐、笙。
音乐表演(管弦与打击乐器演奏)专业招收乐器种类为:小提琴、中提琴、 大提琴、低音提琴、竖琴、长笛、双簧管、单簧管、大管、萨克斯管、小号、圆号、 长号、大号、打击乐(不含爵士鼓等流行打击乐)。
音乐表演(钢琴与键盘乐器演奏)专业招收乐器种类为:钢琴、手风琴(限 外省考生)。
流行音乐专业演奏方向招收乐器种类为:电吉他、电贝司、爵士鼓、低音提琴、 萨克斯管、小号、长号、流行键盘、爵士钢琴、双排键电子管风琴、古典吉他。
舞蹈表演专业招收的舞种为:古典舞、民间舞、昆舞、芭蕾舞。
数字媒体艺术(中外合作办学)、工艺美术(与苏工艺联合培养 4+0 项目) 专业只招收江苏省艺术类考生。
美术学、艺术设计学、戏剧影视文学、戏剧影视文学(影视策划与制片)、 影视摄影与制作、广告学、艺术史论、文物保护与修复、美术学(文遗研究)、 艺术教育、公共事业管理、文化产业管理、艺术管理专业,只招收普通类考生, 考生直接参加所属省文化课高考,专业免试,依据各省普通类本科相应批次分数线,按考生高考文化成绩择优录取。
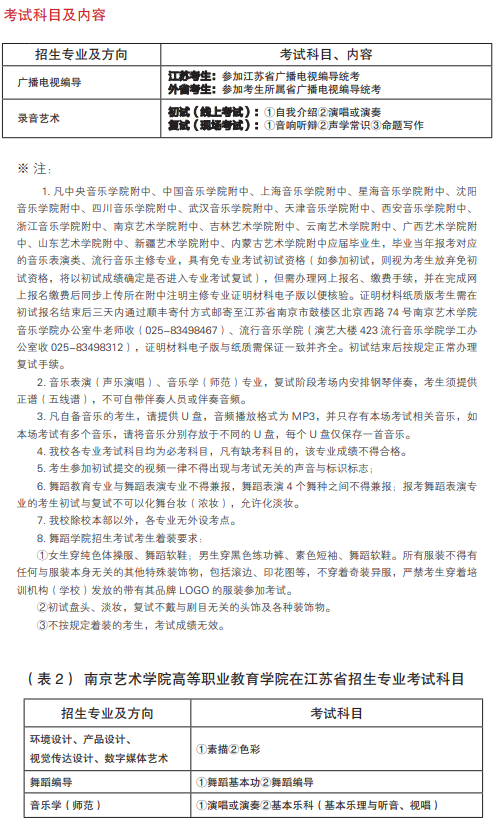
美术设计类、广播电视编导类考试内容以各省招生办考试的内容为准。
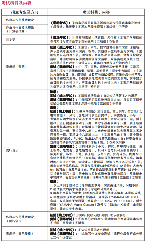
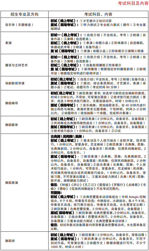
音乐表演类校考科目、内容具体见下表:
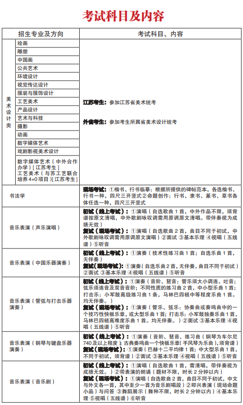
音乐学、流行音乐等专业考试科目及内容见下表:
表演、播音与主持艺术、戏剧影视导演、舞蹈类等专业考试内容及科目见下表:
广播电视编导、录音艺术等考试科目及内容见下表:
南京艺术学院是江苏省唯一的综合性艺术院校,是我国独立建制创办最早并延 续至今的高等艺术学府,是国家文化和旅游部与江苏省人民政府共建高校,江苏省 高水平大学高峰计划建设高校。
南京艺术学院是我国四大艺术学院之首,招生的艺术类专业齐全,艺术类本科专业达到39个,招生的人数多,范围广面向全国,深受全国艺考生的喜爱。
感谢你的阅读!
版权声明:我们致力于保护作者版权,注重分享,被刊用文章【南京广播学院(2022年1月6日校考专业开始报名)】因无法核实真实出处,未能及时与作者取得联系,或有版权异议的,请联系管理员,我们会立即处理! 部分文章是来自自研大数据AI进行生成,内容摘自(百度百科,百度知道,头条百科,中国民法典,刑法,牛津词典,新华词典,汉语词典,国家院校,科普平台)等数据,内容仅供学习参考,不准确地方联系删除处理!;
工作时间:8:00-18:00
客服电话
电子邮件
beimuxi@protonmail.com
扫码二维码
获取最新动态
