第一条 根据《中华人民共和国教育法》、《中华人民共和国高等教育法》和《山东省深化考试招生制度改革实施方案》等有关文件精神,结合学校办学实际,制定本章程。
第二条 学校招生工作严格执行教育部和省级招生主管部门的有关政策和规定,贯彻“公平竞争、公正选拔、公开透明、全面考核、综合评价、择优录取”的原则。
第三条 学校招生工作实施“阳光工程”,接受广大考生及其家长和社会各方面的监督。
第四条 本章程适用于2021年山东科技大学综合评价招生工作。
第二章 学校概况
第五条 学校全称:山东科技大学。
第六条 学校代码:10424。
第七条 办学层次及类型:公办、全日制普通本科院校。
第八条 颁发毕业证书及学位证书的学校名称:山东科技大学。
第九条 学校在青岛、泰安、济南三地办学,主校区在青岛。
第三章 组织机构
第十条学校招生工作委员会决定综合评价招生工作重大事宜。
第十一条学校招生办公室负责综合评价招生工作的具体实施。
第十二条学校纪委负责对综合评价招生工作的全过程监督。
第四章 招生计划与报名办法
第十三条 招生计划
学校综合评价招生面向山东省内夏季高考生源,总计划数为180人,招生计划如下表:
第十四条 报名条件
具有山东省2021年普通高等学校招生统一考试报名资格的普通高中毕业生,品德优良,身心健康,综合素质较高,具有创新精神和培养潜质;学生思想品德、社会实践表现良好,高中三年参加不少于10个工作日的社区服务和1周社会实践,并完成不少于6学分的考察探究活动(研究性学习、研学旅行、野外考察等),完成规定的自主选修学分学习,普通高中学业水平合格考试合格,且符合以下条件之一者均可申请报考:
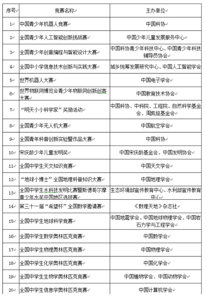
(1)自然科学素养类:高中阶段在以下竞赛中获得过省级三等奖(含)以上者。
(2)人文综合素养类:高中阶段在以下竞赛中获得过省级三等奖(含)以上者。
第十五条 网上报名
符合报名条件的学生请于5月10日上午9:00至5月17日下午16:30登录阳光高考特殊类型招生报名平台综合评价报名系统进行网上报名(网址:https://gaokao.chsi.com.cn/zzbm/)。根据网上提示的“报名流程”办理报名手续,确认无误后,通过报名平台直接用A4纸打印《山东科技大学2021年综合评价招生申请表》。以“网上支付”方式缴纳报名费30元/人。
学生报名应通过报名平台上传报名材料,无需寄送任何纸质材料。所有材料必须经学生所在中学核实并加盖中学公章,扫描后按材料清单顺序依次上传。报名上传的材料务必清晰可读,对未按时完成报名或材料不符合要求的学生,学校不予审核。学生报名材料清单与要求如下:
(1)《山东科技大学2021年综合评价招生申请表》;
(2)参加社区服务、社会实践、考察探究活动、自主选修学分学习情况等方面经历及其表现的客观记录与相关证明材料,加盖中学公章;
(3)普通高中学业水平合格考试合格证明,加盖中学公章;
(4)高中阶段获奖证书(学生仅需上传报名条件中规定的各项奖励证书,不得上传报名条件中未规定的奖励证书),加盖中学公章;
(5)本人亲笔签字、加盖中学公章的《山东科技大学2021年综合评价招生报名条件证明》、《山东科技大学2021年综合评价招生考试诚信承诺书》。
第五章 选拔程序和录取办法
第十六条 选拔程序
1.学校初审:学校根据报名条件及山东省教育招生考试院反馈的考生信息,组织审核考生提交的报名材料料及综合素质评价信息,确定初审合格名单,在教育部阳光高考信息公开平台公示。
2.网上确认考试:在规定时间内,初审合格考生在阳光高考特殊类型招生报名平台综合评价报名系统进行确认考试,超出规定时间,不允许继续网上确认考试或者取消考试确认。另外,在时间冲突的情况下只允许在报名系统中确认1所学校的测试。
3.学校考核:初审合格考生有资格参加学校考核,考核方式为综合素质面试,面试地点青岛校区。
(1)以考察学生的综合素质为主,根据考核成绩由高到低,按照不超过招生计划1:5的比例,确定入围考生名单。
(2)面试分组和试题现场抽签随机确定。
(3)入围考生名单在教育部阳光高考信息公开平台以及我校本科招生网进行5个工作日的公示,并报山东省教育招生考试院备案。
第十七条 录取办法
1.入围考生必须参加2021年高考报名和考试。录取批次安排在普通类提前批,高考投档成绩不低于首次划定的普通类一段线。
2.对进档考生,按综合成绩从高分到低分进行录取。
综合成绩由夏季高考总成绩(含语文、数学、外语科目考试成绩,高中学业水平等级考试成绩和高考加分),我校综合素质面试成绩组成,其中夏季高考总成绩占70%,我校综合素质面试成绩占30%。综合成绩四舍五入,保留两位小数。
若考生综合成绩相同,则按单项顺序及分数高低排序,单项顺序排列依次为:我校综合素质面试成绩、夏季高考总成绩。
3.考生填报的专业志愿须在我校公布的综合评价招生计划专业范围内,考生选考科目应符合所报专业的选考科目要求,否则该专业志愿无效。
4.专业安排办法:对进档考生,在专业安排上,按照“分数优先,遵循志愿”的原则进行,专业志愿间不设级差分。考生所报专业志愿都无法满足时,若不服从专业调剂,作退档处理。
5.对考生身体健康要求,根据教育部等部门印发的《普通高等学校招生体检工作指导意见》实施。
6.综合评价招生已录取的学生,其他院校不再录取。
第十八条 学校综合评价招生工作时间安排
1.网上报名:5月10日上午9:00至5月17日下午16:30;
2.初审结果查询:6月1日前;
3.网上确认考试:6月10日上午9:00到6月12日下午18:00;
4.现场报到:6月19日上午9:00到下午16:30;
5.学校考核:6月20日(具体以考生准考证通知为准);
6.入围考生名单公示:6月22日起。
第六章 其他
第十九条 学校不委托任何机构和个人办理招生相关事宜,请考生及家长谨防上当。
第二十条 考生应本着“诚信”的原则提供真实准确的报名申请材料,对查实提供虚假申请材料的考生,学校依照相关规定取消其综合评价招生相应资格,并将有关情况通报省教育招生考试院,由省教育招生考试院依照相关规定取消其高考相应资格。中学应当对所出具的推荐材料或者盖章认可的自荐材料认真核实,出现弄虚作假情形的,我校保留采取相关措施的权利。
第二十一条 学校收费按照山东省发展和改革委员会批准的标准执行。若上级主管部门收费标准调整,学校将按照上级规定作相应调整。
第二十二条 其他注意事项请考生及时关注学校本科招生网上相关信息。
第二十三条 联系方式:
咨询电话:0532-86057077(周一至周五的8:30-11:30和14:30-17:00)
招生监督电话:0532-86058201(周一至周五的8:30-11:30和14:30-17:00)
学校网址:http://www.sdust.edu.cn
招生信息网网址:http://zs.sdust.edu.cn/
通信地址:山东省青岛市黄岛区前湾港路579号山东科技大学招生办公室
邮政编码:266590
第二十四条 本章程由山东科技大学招生办公室负责解释。本章程若有与国家和上级有关政策不一致之处,以国家和上级有关政策为准。
(来源:山东科技大学本科生招生网)
找记者、求报道、求帮助,各大应用市场下载“齐鲁壹点”APP或搜索微信小程序“壹点情报站”,全省600多位主流媒体记者在线等你来报料!
版权声明:我们致力于保护作者版权,注重分享,被刊用文章【山东大学中心校区邮编(山东科技大学2021年综合评价招生章程发布)】因无法核实真实出处,未能及时与作者取得联系,或有版权异议的,请联系管理员,我们会立即处理! 部分文章是来自自研大数据AI进行生成,内容摘自(百度百科,百度知道,头条百科,中国民法典,刑法,牛津词典,新华词典,汉语词典,国家院校,科普平台)等数据,内容仅供学习参考,不准确地方联系删除处理!;
工作时间:8:00-18:00
客服电话
电子邮件
beimuxi@protonmail.com
扫码二维码
获取最新动态
