招聘速览
>河北省2019年度公务员录用省市县乡四级联考调剂补录公告
>邯郸市市直学校公开选聘博硕人才公告
>邯郸市卫生健康委员会公开选聘博硕人才公告
>石家庄铁路职业技术学院2019年公开招聘工作人员公告
>张家口市下花园区2019年事业单位公开招聘工作人员公告
>定州市2019年公证处公开招聘工作人员的公告
>2019年沧州经济开发区公开招聘聘用教师招聘公告
>威县第一中学校聘教师公告
>石家庄市鹿泉区公开招聘乡级综治中心劳务派遣人员公告
>衡水职业技术学院2019年公开招聘工作人员(人事代理)公告
>新疆生产建设兵团住房和城乡建设局面向内地公开选调干部公告
>张家口市聚优人力资源服务有限公司为张家口市桥西区民政局招聘劳务派遣制基层事务性社会救助经办岗位工作人员公告
>阜平县招聘工作人员领导小组关于河北阜平经济开发区管理委员会公开招聘工作人员的公告
>涿州市2019年公开招用教师公告
河北省2019年度公务员录用省市县乡四级联考调剂补录公告
最新消息!河北省2019年度公务员录用省市县乡四级联考调剂补录公告来啦!补录520人!
一、谁能参加调剂?
参加河北省2019年度公务员录用省市县乡四级联考考试,且笔试成绩达到笔试最低控制分数线(95分)的考生可以参加调剂。调剂时,除具备招考公告中规定的报考条件外,还应当符合以下条件和要求:
(一)参加调剂的考生只能申报一个调剂职位;
(二)调剂在公共科目考试内容相同的职位之间进行,即原报考公安机关人民警察职位的考生只能申报公安机关人民警察调剂职位(体能测评结果全省通用)、原报考乡镇职位的考生只能申报乡镇调剂职位、原报考其他职位的考生只能申报除公安机关人民警察和乡镇职位以外的调剂职位;
(三)申报调剂的考生应当符合调剂职位规定的资格条件和要求;
(四)有下列情形之一的,不得参加调剂:
1.已确定为拟录用人选的考生;
2.已进入体检环节但体检不合格或放弃的考生;
3.在公务员招考中被认定有违纪违规行为或被认定雷同试卷的考生。
二、如何报名
采用网上报名的方式,报名网站为河北省人事考试网(http://rst.hebei.gov.cn/hebpta/)。
报名时间为2019年8月6日9:00至8月7日17:00。
网上报名的基本程序:
1.考生开始报名前,须完全了解报考职位条件。
2.网上报名登录时,用户名为首次报名使用的二代《居民身份证》身份证号码和姓名,登录报名系统后,可进行职位选择并提交报名。
3.考生报名资料采用初次报名信息,不能修改,考生重新选择报考职位即可。请考生务必注意,“提交报名”成功后信息将被锁定,将不能再修改报考职位,查询显示为“待审核”状态。报名实行严格的自律机制,考生须承诺履行初次报名提交的《诚信承诺书》,凡发现网上填报的信息与事实不符的,取消面试资格。
三、报名资格审核
(一)确定进入资格审核人选。根据笔试总成绩从高分到低分,分职位按不高于3:1的比例确定现场资格审核人选,比例内末位笔试总成绩并列的均进入现场资格审核。8月11日,在河北省人事考试网查询是否进入资格审核。
(二)资格审核。8月13日-14日,进入资格审核的考生持有关证件和资料,到指定地点进行资格条件审核。资格审核需提供的证件和资料是:按照职位资格条件要求,能够证明自己符合资格条件的身份证、笔试准考证、毕业证、学位证和有关证书、证明等;申请服务基层四项目、大学生退役士兵专门调剂职位的,要与省级主管部门提供的名单相符。经审核,符合条件的进入面试。如发现在网上报名时填报情况不实或不符合报考条件的考生,取消其面试资格,对严重弄虚作假行为要追究责任。
四、调剂补录职位一览表
预览或下载职位一览表
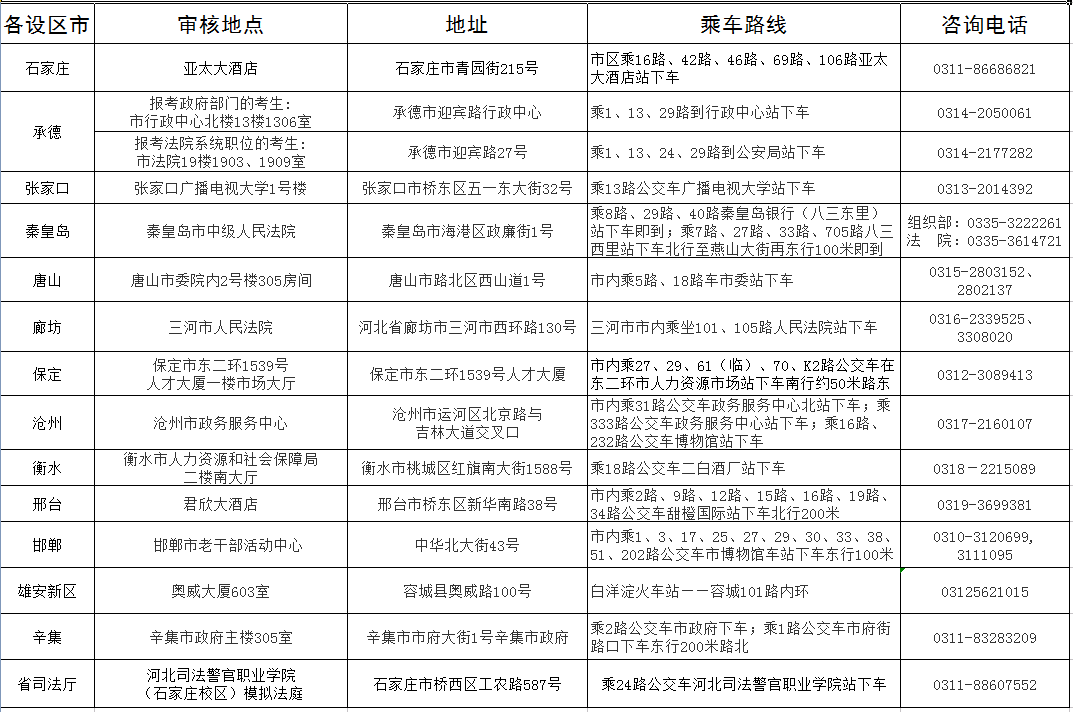
五、各招录单位地址、网站及咨询电话一览表
六、各招录单位资格审核地址一览表
1
详情登陆
http://gwy.hebpta.com.cn/web/wenjian/20190731082700.html
邯郸市市直学校公开选聘博硕人才公告
根据《邯郸市2019年博硕引才工作实施方案》精神,经研究决定,采取选聘的方式,面向社会公开选聘高层次人才166名,现就有关事宜公告如下:
一、选聘范围及条件
1.国内全日制普通高校博士研究生或经教育部认证的海外留学博士和硕士;
2.列入河北省“名校英才入冀计划”高校的统招全日制硕士研究生、全国“双一流”建设高校统招全日制硕士研究生;
3.全国重点师范类院校(北京师范大学、华东师范大学、华中师范大学、东北师范大学、陕西师范大学、西南大学、湖南师范大学、南京师范大学和华南师范大学等9所师范院校)统招全日制硕士研究生;
4.“双一流”学科建设高校、省属重点师范类高校和河北省重点高校统招全日制硕士研究生;
5.获得省级及以上模范教师、优秀教师、优秀班主任、特级教师、骨干校长、骨干教师、名师工作室主持人。
报考人员应为2020年7月1日及以前毕业生,硕士研究生年龄在30周岁以下(1989年7月1日以后出生),博士研究生和取得省级以上荣誉人员年龄在45周岁以下(1974年7月1日以后出生)并具有教师资格证书(博士研究生和海外留学硕士研究生可暂不做要求,但聘用两年内必须取得相应教师资格,否则解除聘用合同)。
二、选聘岗位及学科
本次公开选聘岗位为市直学校教师岗位。学科分别为语文、数学、英语、物理、化学、政治、地理、历史、生物、音乐、体育、美术、计算机、心理、会计学、旅游管理、物流、汽修、机械制造等。
三、报名时间及方式
1.报名方式:考生须将《邯郸市市直学校公开选聘博硕人才报名表》发送至邮箱hds2019jsxp@163.com,通过市教育局审核最终确定报名人员信息。
2.报名时间:2019年7月29日至现场审核之日结束。
3.审核地点:各相关高校学生就业指导中心或市教育局指定地点。
4.提交材料:考生按照要求填写报名表,提交个人简历、身份证、就业协议书、学历学位证书、教师资格证书,已就业的毕业生提供单位同意报考函等相关材料。
四、选聘程序
1.测评。聘请经验丰富的相关专业教师组成专家小组,进行测评工作。根据报考人员数量,测评采取试讲(满分100分,最低录取分数线不低于70分)、面试(满分100分,最低录取分数线不低于80分)等不同方式对考生的讲课能力和技巧以及对专业知识掌握程度和广泛性进行测试。并按照测评成绩从高到低顺序确定拟聘用人员。比例内末位测评成绩并列的进行加试,加试成绩高的进入体检。具体加试形式由专家小组确定。
对于博士研究生,由专家小组直接进行面试考核。
2.体检和考察。体检参照现行的《公务员录用体检通用标准(试行)》执行。对体检合格的组织考察,主要考察内容是人事档案、政治思想、道德品质、业务能力、工作实绩、“三龄两历一身份”等,并对其资格条件进行复查。体检、考察合格者确定为拟聘用人员。
3.落实岗位。对拟聘用人员,由市教育局按照拟聘用人员测评成绩统筹安排并落实具体学校及岗位。
4.网上公示。对拟聘用人员在邯郸教育网公示7个工作日。
5.聘用。对公示期满无异议的,或有反映问题但经核实不影响聘用的,由引才工作领导小组提出聘用意见,报市委、市政府批准后,办理聘用相关手续,并由用人单位签订聘用合同(合同约定服务期限为5年,服务期内离开或考核不合格者,相应待遇取消)。被聘用人员实行试用期,试用期一并计算在聘用合同期限内。试用期满考核合格的,予以正式聘用,不合格的,取消聘用。
五、政策及待遇
1.“英才卡”服务。招引的博硕人才到邯郸工作之日起,发放“英才卡”,享受在出入境、落户居住、场地支持、社保医疗保健、交通旅游等10个方面的服务内容项目。
2.住房补贴。对引进重点高校的非邯郸籍博硕人才优先入驻赵都人才公寓。如需租房的,自到邯郸工作之日起,5年内博士最高报销5万元,硕士最高报销3万元。如需购房的,由市财政分别给予博士8万元、硕士5万元的一次性购房补贴。
3.编制保障。招引的博硕人才全部纳入事业编制。事业单位有空编的使用该单位编制,没有空编的使用周转编制。办理编制使用核准手续,10个工作日之内办结。
4.办理聘用。应届毕业生审核学历、报到证等材料后,直接办理聘用手续;已参加工作需办理调动的博硕人才,审核档案材料、出具商调函、填写《干部流动审批表》,办理调动手续,确定工资、转接社保等相关人事手续。15个工作日之内办结。
5.职称评聘。对于招聘的优秀博士研究生,工作满3年并取得副高级专业技术职务任职资格的,可直接聘任到专业技术七级岗位,专业技术七级岗位无空缺的,可通过设立特设岗位予以聘任;对于急需紧缺和贡献突出的优秀人才,可实行高级职称直评直聘制度,工作满2年可直接参评副高级职称,工作满3年可直接参评正高级职称。
6.配偶就业。引进的高层次博硕人才随迁配偶原在机关、事业单位工作的,在本人自愿的基础上,在编制限额内对口安置到机关、事业单位工作;原在其他单位工作的,由组织、编办、人社部门协助引进单位,对口安排适当工作。
7.子女入学。引进的高层次博硕人才未成年子女(无论户口随迁与否)愿意随父母来邯就读的,根据高层次人才意愿,由市教育局负责协调办理转学入学手续,其中到公办学校就读的,不收取政府规定以外的任何费用,在10个工作日内办结。
8.优先使用。具备领导人员任职条件的优先安排到领导岗位,对于在管理岗位工作满2年的优秀博士研究生,有条件的可聘任到管理六级岗位(相当于副县级职务);对于在管理岗位工作满1年的优秀硕士研究生,有条件的可以聘任到管理八级岗位(相当于副科级职务),在管理岗位工作满4年的优秀硕士研究生,有条件的可以聘任到管理七级岗位(相当于正科级职务)。
9.政治待遇。加大对招引博硕人才政治引领和政治吸纳,加大在博硕人才中发展党员力度,优先推荐为“两代表一委员”人选、优秀共产党员、劳动模范等;优先入选邯郸市优秀专业技术人才、邯郸市青年拔尖人才等市级人才项目;聘请优秀人才加入政府智库,参与政府决策。
六、其他事项
1.凡应聘人员未在规定时间内按要求参加资格审查、测评、体检、考察、报到、办理聘用手续等情况的,均视为自动放弃应聘资格。资格审核贯穿招聘工作全过程,在任何环节,发现考生不符合选聘条件的,伪造、假冒各种证件,弄虚作假的,一经查实,取消其应聘资格,问题严重的要追究责任。
2.请考生报名时,务必填写本人常用联系方式,确保在招聘期间保持手机等通讯设备畅通,以免影响选聘。
3.本次选聘工作中在测评、体检和考察等环节中出现不合格或考生主动放弃等原因造成的岗位比例内空缺,按照考生测评成绩由高到低的顺序依次递补。但进入公示环节后,因各种原因出现的岗位空缺一律不再递补。
4.本方案由引才工作领导小组负责解释,未尽事宜由引才工作领导小组研究决定。
联系人:张珍珠(市教育局组织人事处)
联系电话:0310—6269932 手机:15324316094
详情登录
http://jyj.hd.gov.cn/newsInfo.aspx?pkId=45475
邯郸市卫生健康委员会公开选聘博硕人才公告
根据《邯郸市2019年博硕引才工作实施方案》的精神,经研究决定,采取选聘的方式,面向社会公开选聘157名高层次人才,现就有关事宜公告如下:
一、选聘范围及条件
国内全日制普通高校研究生毕业并取得博士学位或经教育部认证的海外留学博士研究生;列入河北省“名校英才入冀计划”高校的优秀全日制硕士研究生、全国“双一流”建设高校全日制硕士研究生、省属重点骨干大学全日制硕士研究生、经教育部认证的海外留学硕士研究生;其他院校毕业的全日制硕士研究生同时具备副高级及以上职称的。并同时满足以下条件:报考人员应为2020年7月31日及以前毕业生,硕士研究生年龄在35周岁以下(1984年7月31日以后出生),博士研究生年龄在50周岁以下(1969年7月31日以后出生)。其他院校毕业的全日制硕士研究生同时具备副高级及以上职称的年龄放宽到50周岁以下(1969年7月31日以后出生)。
二、选聘专业及人数
本次公开选聘岗位均在市直医疗卫生单位,具体专业为临床医学类、基础医学类、公共卫生与预防医学类、医学技术类、中药学、药学类、护理学、中医学类、口腔医学类、生物化学与分子生物学、检验、医院管理、计算机科学与技术类、会计学。共计157人。
三、选聘单位及原则
选聘单位共11家:邯郸市中心医院、邯郸市第一医院、邯郸市第二医院、邯郸市眼科医院(邯郸市第三医院)、邯郸市中医院、邯郸市传染病医院、邯郸市妇幼保健院、邯郸市人民医院、邯郸市口腔医院、邯郸市疾病预防控制中心、邯郸市中心血站。
实行用人单位和报考人员双向选择的方式进行选聘。
四、报名时间及方式
1.报名时间:2019年7月29日至现场审核之日。
2.报名方式:考生须将《邯郸市卫健委公开选聘博硕人才报
名表》(附件)发送至邯郸市卫健委邮箱(rsc8168015@163.com)。文件为word 文档,文件名为考生姓名+报考单位。
五、资格审查
1.提交材料:①填写完整的《邯郸市卫健委公开年选聘博硕人才报名表》(附件);②毕业证书、学位证书、规培合格证书、医师资格证书、医师执业证书、电子学历证书注册备案表(根据单位和专业要求确定);③身份证。上述证件需提供原件和复印件。
2.审核地点:各相关高校学生就业指导中心或市卫健委指定地点。
六、选聘程序
1.测评。聘请经验丰富的相关专家组成专家小组,进行测评工作。对于硕士研究生,根据报考人员数量,采取面试、实操等方式进行,满分100分,最低录取分数线不低于70分。按照测评成绩从高到低顺序,依据各岗位选聘专业计划数额与进入体检人员1:1的比例确定拟进入体检人员。比例内末位测评成绩并列的进行加试,加试成绩高的进入体检。具体加试形式由专家小组确定。对于博士研究生,由专家小组直接进行面试考核。最终由专家小组对应聘者提出具体意见,确定拟进入体检人员。
2.体检和考察。体检参照现行的《公务员录用体检通用标准(试行)》执行。对体检合格的组织考察,主要考察内容是人事档案、政治思想、道德品质、业务能力、工作实绩、“三龄两历一身份”等,并对其资格条件进行复查。体检、考察合格者确定为拟聘用人员。
3.网上公示。对拟聘用人员在邯郸市卫生健康委员会网站公示7个工作日。
4.聘用。对公示反应有严重问题并查有实据,不符合聘用条件的取消其拟聘用人员资格;对反应有严重问题一时难以查实的,暂缓聘用,待查实并做出结论后决定是否聘用;对公示期满无异议的,或有反应问题但经核实不影响聘用的,属于2019年7月以前毕业的,由引才工作领导小组提出聘用意见,报市委、市政府批准后,办理聘用相关手续,并由用人单位签订聘用合同(合同约定服务期限为5年,服务期内离开或考核不合格者,取消聘用,相应待遇取消)。被聘用人员按规定实行试用期,试用期一并计算在聘用合同期限内。试用期满考核合格的,予以正式聘用,不合格的,取消聘用。属于2020年的毕业生,将于2020年8月份办理相关聘用手续。
七、相关待遇
1.“英才卡”服务。招引的博硕人才到邯郸工作之日起,发放“英才卡”,享受在出入境、落户居住、场地支持、社保医疗保健、交通旅游等10个方面的服务内容项目。
2.住房补贴。对引进重点高校的非邯郸籍博硕人才优先入驻赵都人才公寓。如需租房的,自到邯郸工作之日起,5年内博士最高报销5万元,硕士最高报销3万元。如需购房的,由市财政分别给予博士8万元、硕士5万元的一次性购房补贴。
3.编制保障。招引的博硕人才全部纳入事业编制。事业单位有空编的使用该单位编制,没有空编的使用周转编制。办理编制使用核准手续,10个工作日之内办结。
4.办理聘用。应届毕业生审核学历、报到证等材料后,直接办理聘用手续;已参加工作需办理调动的博硕人才,审核档案材料、出具商调函、填写《干部流动审批表》,办理调动手续,确定工资、转接社保等相关人事手续。15个工作日之内办结。
5.职称评聘。对于招聘的优秀博士研究生,工作满3年并取得副高级专业技术职务任职资格的,可直接聘任到专业技术七级岗位,专业技术七级岗位无空缺的,可通过设立特设岗位予以聘任;对于急需紧缺和贡献突出的优秀人才,可实行高级职称直评直聘制度,工作满2年可直接参评副高级职称,工作满3年可直接参评正高级职称。
6.配偶就业。引进的高层次博硕人才随迁配偶原在机关、事业单位工作的,在本人自愿的基础上,在编制限额内对口安置到机关、事业单位工作;原在其他单位工作的,由组织、编办、人社部门协助引进单位,对口安排适当工作。
7.子女入学。引进的高层次博硕人才未成年子女(无论户口随迁与否)愿意随父母来邯就读的,根据高层次人才意愿,由市教育局负责协调办理转学入学手续,其中到公办学校就读的,不收取政府规定以外的任何费用,在10个工作日内办结。
8.优先使用。具备领导人员任职条件的优先安排到领导岗位,对于在管理岗位工作满2年的优秀博士研究生,有条件的可聘任到管理六级岗位(相当于副县级职务);对于在管理岗位工作满1年的优秀硕士研究生,有条件的可以聘任到管理八级岗位(相当于副科级职务),在管理岗位工作满4年的优秀硕士研究生,有条件的可以聘任到管理七级岗位(相当于正科级职务)。
9.政治待遇。加大对招引博硕人才政治引领和政治吸纳,加大在博硕人才中发展党员力度,优先推荐为“两代表一委员”人选、优秀共产党员、劳动模范等;优先入选邯郸市优秀专业技术人才、邯郸市青年拔尖人才等市级人才项目;聘请优秀人才加入政府智库,参与政府决策。
八、其他事项
1.凡应聘人员未在规定时间内按要求参加资格审查、测评、体检、考察、报到、办理聘用手续等情况的,均视为自动放弃应聘资格。资格审核贯穿选聘工作全过程,在任何环节,发现考生不符合选聘条件的,伪造、假冒各种证件,弄虚作假的,一经查实,取消其应聘资格,问题严重的要追究责任。
2.请考生报名时,务必填写本人常用联系方式,确保在选聘期间保持手机等通讯设备畅通,以免影响选聘。
3.本次选聘工作中在测评、体检和考察等环节中出现不合格或考生主动放弃等原因造成的岗位比例内空缺,按照考生测评成绩由高到低的顺序依次递补。但进入公示环节后,因各种原因出现的岗位空缺一律不再递补。
4.本方案由引才工作领导小组负责解释,未尽事宜由引才工作领导小组研究决定。
联系人: 邯郸市卫健委人事处 麻学武 18531058028
崔亚芬 13931097925
邢明治 15703109900
详情登录
http://wjw.hd.gov.cn/news/20_37_17937.shtml
根据《河北省事业单位公开招聘工作人员暂行办法》,经省人力资源和社会保障厅批准,石家庄铁路职业技术学院2019年拟面向社会公开招聘工作人员5名。现将有关事项公告如下:
一、招聘单位基本情况
招聘单位石家庄铁路职业技术学院,是一所具有优良传统的省属公办全日制普通高校,为国家重点建设的百所示范性高等职业院校之一、国家优质高职院校。
二、招聘原则
坚持德才兼备,贯彻民主、公开、竞争、择优的原则,实行公开招聘,在考试、考核的基础上择优聘用。
三、招聘方式
本次招聘采取单位招聘方式。
按照制定招聘方案、发布招聘公告、报名及资格审查、考试、考察、体检、拟聘人员公示、办理聘用手续、订立聘用合同等步骤进行。
四、招聘条件、岗位、人数
(一)应聘人员应具备以下基本条件
1.具有中华人民共和国国籍。
2.本科和硕士研究生一般30周岁以下(1988年8月3日以后出生),博士研究生年龄可放宽到35周岁以下(1983年8月3日以后出生)(具体年龄要求以《石家庄铁路职业技术学院2019年公开招聘工作人员岗位条件表》为准)。
3.拥护中华人民共和国宪法。
4.具有良好的品行。
5.具有符合岗位要求的工作能力。
6.具有正常履行职责的身体条件。
7.具备报考岗位所要求的其他资格条件。
(二)招聘人数和岗位条件
2019年石家庄铁路职业技术学院公开招聘4名硕士研究生和1名本科生,具体专业要求详见《石家庄铁路职业技术学院2019年公开招聘工作人员岗位条件表》。其中专业参考教育部《授予博士、硕士学位和培养研究生的学科、专业目录》、《普通高等学校本科专业目录》、《普通高等学校高职高专专业参考目录(试行)》设置。
凡涉及到年龄、户籍、工作年限等需要确定时间的,计算日期截止到2019年8月3日。
招聘岗位所要求的工作经历时间的计算方法是:从2019年8月(含8月)算起,此前累计工作时间每达到12个月计为1年。在校期间的社会实践(实习)经历,不能视为工作经历。
符合招聘条件的港澳台居民,均可报名应聘相应岗位,需取得祖国大陆全日制普通高校学历或取得祖国大陆承认的学历。
现役军人、试用期内的公务员和试用期内的事业单位工作人员、未满最低服务年限或未满约定最低服务期限的人员,不在招聘范围。
曾因犯罪受过刑事处罚和被开除公职的人员、失信被执行人,以及法律法规规定不得招聘为事业单位工作人员的其他情形人员,不得报考。此外,应聘人员不得报考聘用后即构成回避关系的招聘岗位。
回避关系是指《河北省事业单位公开招聘工作人员暂行办法》第四十一条关于“凡与聘用单位负责人员有夫妻关系、直系血亲关系、三代以内旁系血亲或者近姻亲关系的应聘人员,不得应聘该单位负责人员的秘书或者人事、财务、纪律检查岗位,以及有直接上下级领导关系的岗位。聘用单位负责人员和招聘工作人员在办理人员聘用事项时,涉及与本人有上述亲属关系或者其他可能影响招聘公正的,也应当回避”的规定。
五、招聘程序
通过河北人社网(http://rst.hebei.gov.cn/)、石家庄铁路职业技术学院官网(www.sirt.edu.cn)面向社会公开发布招聘信息。
(一)报名和资格审查
1.网上报名。报名网址:http://www.sirt.edu.cn/a/rczp/yjs/(石家庄铁路职业技术学院人才招聘系统),不接收其他方式报名,报名时间8月3日9:00至8月7日17:30。
2.报名要求:每名报考人员只能报考一个岗位。
报考人员应保证所提供的各种材料和信息真实、准确,凡本人填写信息不真实、不完整或填写错误的,责任自负;招聘过程中如发现有弄虚作假、舞弊等行为,一经查实,立即取消考试资格及聘用资格。有关违纪违规行为将依照《事业单位公开招聘违纪违规行为处理规定》(人社部令第35号)等进行处理。
请考生保持报名时所留联系电话的畅通,以便通知有关事宜。
3.资格审查。8月9日下午14:30在学府路41号办公楼一楼大厅由石家庄铁路职业技术学院组织人事部依据招聘岗位设置的条件进行资格审查。报名人员应按照招聘岗位资格条件要求提供本人身份证、毕业证、学位证、工作经历证明和有关材料原件以及复印件。
4.开考比例:岗位报考人数与招聘人数的比例不低于3:1,报名人数达不到开考比例的,取消该岗位招聘计划。
5.准考证发放:考生领取准考证时间、地点由学院组织人事部确定并负责通知考生。
(二)笔试
1、笔试采取闭卷的方式,笔试内容为习近平新时代中国特色社会主义思想、高等职业教育相关政策以及应聘岗位相关知识,主要测试应聘人员的政治素养及适应应聘岗位的基本素质。考试不指定辅导用书。笔试实行百分制,满分100分,最低合格分数线为60分。
2、笔试时间:2019年8月11日上午。考生的笔试具体时间、地点和有关要求8月9日在石家庄铁路职业技术学院官网(www.sirt.edu.cn)发布。考生8月9日下午资格审查合格领取笔试准考证。笔试成绩8月14日在学院网站(www.sirt.edu.cn)公布,并在学院办公楼大厅张贴。
(三)面试
1、面试人选确定。依据笔试成绩从高分到低分按计划招聘人数与进入面试人选1:3的比例确定面试人选,比例内末位笔试总成绩并列的都进入面试。
2、面试时间和地点另行通知。
3、面试方式。采取面试(试讲)方式进行,主要测试应聘人员胜任应聘岗位的综合素质和专业能力。面试满分100分,最低合格分数线60分。面试当场打分,面试成绩采用“体操打分”方法,去掉一个最高分和一个最低分,其他分数的平均分为面试成绩。面试结果当天在学院办公楼大厅张贴和石家庄铁路职业技术学院官网(www.sirt.edu.cn)发布。
4、资格复审。面试前,由学院对参加面试人员进行资格条件复审。资格条件复审时,面试人员应按照招聘岗位资格条件要求提供本人身份证、笔试准考证、毕业证、学位证、资格证书和有关材料原件以及复印件。经复审不符合报名资格条件的,取消面试人选资格。在笔试成绩最低合格分数线以上报考同一岗位的人员中从高分到低分依次递补(递补不超过2次)。
5、总成绩合成。面试结束后,按笔试成绩、面试成绩两部分计算考试总成绩,总成绩满分100分,最低合格分数线60分。总成绩=笔试成绩×40%+面试成绩×60%,笔试、面试成绩均按百分制折算。计算考生成绩时,保留小数点后两位。
(四)体检、考察
根据考生考试总成绩,按1:1比例在最低合格线以上人员中从高分到低分确定参加体检人选。如比例内末位考生考试总成绩相同,按一下顺序确定体检人选:退役士兵,烈士子女或配偶,残疾人,面试成绩较高者。体检工作由学院统一组织,体检参照现行公务员录用体检标准执行。
体检合格的,由学院组织人事部对其思想政治表现、道德品质、业务能力、工作实绩等情况进行考察,并对其资格条件进行复查。体检、考察不合格的,取消拟聘人选资格,并从最低合格分数线以上报考同一岗位的人员中从高分到低分依次递补(递补不超过2次)。
(五)公示
经考察、体检合格的,确定为拟聘用人选,在河北人社网(http://rst.hebei.gov.cn/)、学院官网(www.sirt.edu.cn)公示栏进行公示,公示期7个工作日。
(六)聘用
对公示期满无异议的,按程序办理相关聘用手续,签订聘用合同。被聘用人员按相关规定实行试用期,试用期一并计算在聘用合同期限内。试用期满考核合格的,予以正式聘用,不合格的,取消聘用。
六、其他事项
通过河北人社网(http://rst.hebei.gov.cn/)面向社会公开发布招聘信息;通过学院网站(www.sirt.edu.cn)公布招聘过程中的笔试成绩、面试成绩及笔试时间、地点等相关通知等信息。请考生注意查看。
在公开招聘过程中发现的违纪违规行为,按照《事业单位公开招聘违纪违规行为处理规定》(人社部令第35号)处理。
政策咨询电话:0311-88621175 88621312(学院组织人事部)
监督举报电话:13613316286(学院纪检监察处监督专用电话)
详情登录
http://rst.hebei.gov.cn/a/kaoshizhaopin/2019/0730/7670.html
张家口市下花园区2019年事业单位公开招聘工作人员公告
按照《事业单位人事管理条例》及《河北省事业单位公开招聘工作人员暂行办法》有关要求,为满足我区事业单位工作需要,经区委、区政府批准,2019年我区事业单位面向社会公开招聘工作人员30名, 现就有关事项公告如下:
一、招聘原则和方式
坚持德才兼备和公开、平等、竞争、择优的用人原则,在考试、考核的基础上择优聘用。
二、招聘名额
参加公开招聘的16个事业单位,共招聘工作人员30 名,招聘单位的岗位、人数、条件等详见《下花园区事业单位2019年公开招聘岗位信息表》(附件)。
应聘人员可通过张家口市下花园区人民政府网(http:// www.zjkxhy.gov.cn)查询招聘信息。
三、招聘条件和基本要求
(一)应聘人员应具备以下基本条件:
1、具有中华人民共和国国籍,遵守中华人民共和国宪法,品德好,身体健康,热爱本职工作,具有全面履行本岗位职责的能力;
2、具有全日制专科及以上学历和与招聘岗位要求相适应的专业、技能条件;
3、报考教育类岗位人员:年龄要求在18周岁以上、30周岁以下(1988年8月5日至2001年8月5日期间出生);
报考医学类岗位人员:年龄要求在18周岁以上、35周岁以下(1983年8月5日至2001年8月5日期间出生),研究生及具有执业医师资格证者年龄可放宽到40周岁(1978年8月5日以后出生);
报考公共类岗位人员:年龄为18周岁以上、35周岁以下(1983年8月5日至2001年8月5日期间出生);
4、专项指标仅限在下花园区服务期满的“大学生村官(含2016年及以前选聘的任职3年以上、考核合格以上的在岗大学生村官)”、“三支一扶”计划、“大学生志愿服务西部”计划人员报考;
5、具备岗位所需要的其他条件。
招聘岗位所需的具体条件按《下花园区事业单位2019年公开招聘岗位信息表》(附件)要求确定。
凡涉及到年龄、工作时间等需要确定时间的,计算日期截止到2019年8月5日。招聘岗位所要求的工作经历时间的计算方法是:从2019年8月(含)算起,此前累计工作时间每达到12个月计为1年。在校期间的社会实践(实习)经历,不作为工作经历计算。
(二)下列情形之一的不得应聘:
1、试用期内的公务员和试用期内的事业单位工作人员、未满最低服务年限或未满约定最低服务期限的人员,不在招聘范围;
2、现役军人、全日制非应届在读学生不在招聘范围;
3、曾因犯罪受过刑事处罚和被开除公职的人员、失信被执行人,以及法律法规规定不得招聘为事业单位工作人员的其他情形人员,不得报考;
4、应聘人员不得报考聘用后即构成回避关系的招聘岗位。回避关系是指《河北省事业单位公开招聘工作人员暂行办法》第四十一条关于“凡与聘用单位负责人员有夫妻关系、直系血亲关系、三代以内旁系血亲或者近姻亲关系的应聘人员,不得应聘该单位负责人员的秘书或者人事、财务、纪律检查岗位,以及有直接上下级领导关系的岗位。聘用单位负责人员和招聘工作人员在办理人员聘用事项时,涉及与本人有上述亲属关系或者其他可能影响招聘公正的,也应当回避”的规定。
四、招聘程序和方法
采用网上报名和资格初审的方式,每人只能报考一个事业单位的一个岗位。
同一岗位报名人数与招聘人数之比低于3:1的(专项指标及医学类岗位不受此比例限制),减少该岗位招聘人数或取消该岗位的招聘,报考该岗位的人员在规定时间内改报其他岗位。
报名交费通过网上支付,每人报名考务费100元。
(一)网上报名和资格审查
1、报名网址:http://60.8.150.161:8089/
2、报名时间:8月5日9:00至8月9日17:00。
3、交费时间:8月5日9:00至8月10日17:00。
网上报名的基本程序:
1、考生开始报名前,须完全了解本次招聘政策和拟应聘岗位条件,认真阅读《报名须知》并同意《诚信承诺书》,然后参照“考生操作指南”按步骤进行具体操作。
2、网上报名实行严格的自律机制,必须承诺履行《诚信承诺书》,对提交审核的报名信息的真实性负责,在资格复审时,凡发现网上填报的信息与实际情况不一致的,取消应聘资格。
3、网上报名须用有效的二代《居民身份证》申请“报名号”,并预选应聘岗位,获取“报名号”和“初始密码”后才能登录报名系统,进行填表和提交审核,报名号是登录报名系统的唯一标识,密码可修改,请务必牢记并保管好。
4、按照《填表说明》规范填写或选择表项,上传的电子照片要符合要求,否则将被报名系统自动拒绝。报考信息通过审核后才能进行交费操作,交费成功即完成报名。
5、考生“提交审核”后信息将被锁定,在未反馈审核结果前不能修改。一般情况下,审核员24小时内会在报名系统上回复审核结果。“审核未过”的,可根据提示的未过原因,修改信息或改报岗位并重新提交审核;“审核通过”的,将不能再修改,进入交费程序。请考生尽量不要选择最后时刻报名,以免因报考条件不符或填报信息不完整等原因“审核未过”而错失改报机会。
6、应聘考生务必牢记报名和交费截止时间、打印《笔试准考证》时间、笔试时间等重要时间信息,凡是在规定时间未完成相关操作的,将被视为自动放弃。同时,报名和考试期间务必保管好个人的证件和信息,因个人原因造成丢失、被他人盗用和信息被恶意篡改而影响报名和考试的,责任自负。
(二)打印《笔试准考证》
完成网上报名的考生,于8月27日9:00至8月29日17:00登录报名网址(http://60.8.150.161:8089/)打印《笔试准考证》。
(三)报名考务费减免对象和办法
享受最低生活保障城镇家庭的考生、农村建档立卡贫困家庭的考生,先在网上交费,待笔试考试结束当天14:30——17:30到下花园区人社局三楼办公室,审核并办理减免考试报名考务费用的退费手续。审核确定符合减免条件的考生,减免费用退回原交费账户。退费具体办理要求:享受最低生活保障城镇家庭的考生须提供其家庭所在地的县(区)民政部门出具的享受最低生活保障的证明和低保证(复印件);农村建档立卡贫困家庭的考生须提供其家庭所在地的县(区)扶贫部门出具的相关证明。退费事宜逾期不再办理。
五、考试内容、时间、地点
考试采取笔试、面试相结合的办法,由区招聘领导小组办公室组织实施。
(一)笔试
1、笔试科目。报考医学类岗位的考生,参加医学类专业科目笔试;报考教育类岗位的考生,参加教育类专业科目笔试;报考其他岗位人员参加公共科目笔试。
(1)医学类专业科目笔试包括《医学专业能力测验》、《公共基础知识》,两部分比例约为8:2,满分为100分。
(2)教育类专业科目笔试包括《教育专业能力测验》和《公共基础知识》,两部分比例约为8:2,满分为100分。
(3)公共科目笔试包括《职业能力测验》、《公共基础知识》,两部分比例约为5:5,满分为100分。
本次考试不指定考试辅导用书,不举办也不委托任何机构或个人举办考试辅导培训班。
2、笔试考试时间、地点、考试注意事项详见《笔试准考证》。
应聘人员应按照准考证上确定的考试地点、考场参加考试。参加考试时,必须同时携带准考证和法定有效身份证件。缺少证件的考生不得参加考试。
3、成绩查询。笔试结束两周后,在下花园区人民政府网公布笔试成绩、笔试最低控制分数线、进入面试人选。
对在笔试最低控制分数线以上的考生,根据招聘计划和笔试成绩,分岗位按不高于3:1的比例确定进入面试人选,比例内末位笔试成绩并列的都进入面试人选。进入面试人选达不到3:1比例的,按实际人数确定。笔试最低控制分数线由区事业单位公开招聘领导小组划定。
(二)面试
面试由区公开招聘领导小组办公室组织实施,注重对应聘人员实践能力的考察和评价,面试分值100分。面试最低控制分数线为60分,低于60分不得参加体检和考核。
进入面试前由区人社局会同招聘事业单位主管部门对进入面试人员进行证件审核,审核时间、地点请关注下花园区人民政府网。
进入面试人选须出具以下证件和材料:
1、按照招聘岗位要求能够证明自己资格条件的身份证、毕业证、报到证、笔试准考证和有关证明等资料原件和复印件;
2、未颁发毕业证书的应届毕业生须提供毕业院校盖章的《2019年大中专毕业生就业协议书》;
3、已与现工作单位签订过劳动合同的须提供单位同意报考证明(加盖单位公章、主要领导签字)。
经审核,符合条件的进入面试。在网上报名时填报情况不实、不符合报考条件的考生,取消面试资格,并依据笔试成绩从高到低依次递补进入面试,对严重弄虚作假行为要追究责任。
进入面试考生凭笔试准考证和本人身份证,按照网上通知的时间到指定地点领取《面试通知单》,准时参加面试。
教育类专业面试为试讲,备课和试讲时间均为15分钟。试讲前,考生先通过随机抽签的方式抽取试讲顺序号,根据抽取的顺序号确定备课及试讲的具体时间,备课时间结束后考生到讲课室进行试讲。
医学类专业及公共类专业面试考生采取结构化面试的办法进行。
对参加面试人员实行封闭管理,抽签决定应试顺序。
每场面试考官均设7人。考官现场打分,考官评出的分数去掉一个最高分和一个最低分,剩余考官所打分数的平均值为考生面试成绩,面试成绩计算至小数点后两位数。
(三)综合成绩计算
报考医学类岗位的考生,综合成绩=笔试成绩×60%+面试成绩×40%;
报考教育类岗位的考生,综合成绩=笔试成绩×40%+面试成绩×60%;
报考公共类岗位的考生,综合成绩=笔试成绩×50%+面试成绩×50%。
(四)考核和体检
根据综合成绩由高到低按报考岗位1﹕1的比例确定体检人员,综合成绩出现并列时,学历高者优先;学历相同时,笔试高者优先。
体检由事业单位公开招聘领导小组统一组织,参照现行的《公务员录用体检通用标准》执行。
考核由区事业单位公开招聘领导小组统一组织,主要考核拟聘人员的政治思想表现、道德品质、业务能力、工作实绩等情况,以及对拟聘人员的报名资格进行复审。拟聘人员所提供的有关材料主要信息不实,复审不合格的;对伪造、变造有关证件、材料、信息,骗取考试资格的,将按有关规定予以严肃处理。2019年应届毕业生由于个人原因,未能取得毕业证的,一律取消应聘资格。
(五)公示和聘用
根据考试综合成绩和体检、考核情况,确定拟聘人选,拟聘人员名单在下花园区政府网站进行公示,公示期为7个工作日。
对公示反映有严重问题并查有实据,不符合聘用条件的取消其拟聘人选资格;对反映有严重问题但一时难以查实的,暂缓聘用,待查实并做出结论后决定是否聘用;对公示期满无异议的,或有反映问题但经核实不影响聘用的,由事业单位主管部门提出聘用意见。
经公示无异议的拟聘用人员按规定填写《河北省事业单位公开招聘工作人员审批表》,并与用人单位签订《河北省事业单位聘用合同》,办理就业、工资、社保等相关手续。被聘用人员按相关政策规定实行试用期,试用期一并计算在聘用合同期限内。试用期满考核合格的,予以正式聘用,不合格的,取消聘用。聘用的工作人员最低服务期限为5年(含试用期),5年内禁止流动,未满最低服务期限流动将追究违约责任。
在公开招聘过程中发现的违纪违规行为,按照《事业单位公开招聘违纪违规行为处理规定》(人社部令第35号)处理。
凡考生未在规定时间内按要求参加笔试、证件审核、面试、体检、考核、报到等情况的,均视为自动放弃应聘资格。
凡在规定时间内,因各种原因导致无法聘用或应聘者主动放弃聘用的,按照报考专业岗位的综合成绩高分到低分依次递补,至递补成功。
资格审核贯穿招聘工作全过程,在任何环节,发现考生不符合招聘条件,弄虚作假的,取消应聘资格,问题严重的要追究责任。
此次招聘工作,区纪委、监察委对各个环节实施全程监督。对于违反公开招聘纪律的工作人员,按有关规定进行严肃处理。
咨询电话:0313-5169308
监督电话:0313-5151110
详情登录
http://www.zjkxhy.gov.cn/govaffair/content.jsp?code=694688371/2019-00609&name=%E5%85%AC%E5%91%8A%E5%85%AC%E7%A4%BA
定州市2019年公证处公开招聘工作人员的公告
根据《事业单位人事管理条例》及《河北省事业单位公开招聘工作人员暂行办法》,结合我市《关于定州市公证处体制改革的方案》,经上级批准,面向社会公开招聘事业单位工作人员5名。现将有关事项公告如下:
一、招聘原则
坚持德才兼备,贯彻民主、公开、竞争、择优的原则,实行公开招聘,在考试、考察的基础上择优聘用。
二、招聘人数、岗位及条件
(一)招聘人数
2019年定州市公证处面向社会公开招聘工作人员5名。
(二)招聘对象及条件
1.具有中华人民共和国国籍;
2.年龄一般在18周岁以上、30周岁以下(1988年7月至2001年7月期间出生)。
3.具有国家承认的本科及以上学历,并通过国家统一法律职业资格考试;
4.遵守中华人民共和国宪法和法律,具有良好的品行和职业道德;并具有热爱公证事业、服务基层的工作意愿;
5.适应岗位要求的身体条件;
6.具备岗位所需要的其他资格条件。
招聘岗位所需的具体条件按《定州市2019年司法局公证处公开招聘工作人员岗位信息表》(附件)等要求确定。
符合招聘条件的港澳台居民,均可报名,其学历条件需取得祖国大陆全日制普通高校学历或取得祖国大陆承认的学历。
对于取得国外(境外)学历学位的报名人员,符合该岗位所需要的条件,依照教育部留学服务中心为其出具的《学历学位认证书》可报考。
凡涉及到年龄、户籍、工作经历时间等需要确定时间的,计算日期截止到2019年7月。
现役军人、试用期内的公务员和试用期内的事业单位工作人员,未满最低服务年限或未满约定最低服务期限的人员,在读的非应届毕业生,不在招聘范围。
三、报名与资格初审
1.报名时间及方式。
报名时间:2019年 7月27日9:00至 8月5日17:00
2.采用邮箱报名方式。
报名邮箱:dingzhouzhaopinban@163.com
3.邮箱报名的基本程序。
(1)考生开始报名前,须完全了解本次招聘政策和拟应聘岗位条件,认真阅读《招聘公告》并同意《诚信承诺书》,然后按步骤进行具体操作。
(2)邮箱报名实行严格的自律机制,必须承诺履行《诚信承诺书》,对提交审核的报名信息的真实性负责,在资格审查时,凡发现邮箱填报的信息与实际情况不一致的,取消应聘资格。
(3)邮箱报名需规范填写《定州市2019年公证处公开招聘工作人员报名资格审查表》和《诚信承诺书》。并将扫描件或照片发往报名邮箱:dingzhouzhaopinban@163.com。
请考生报名时所留电话保持畅通,并留意自己报名时所填邮箱,以便通知有关事宜。
(4)资格审查:通过电话通知考生于2019年 8月10日9:00到资格审查地点,参加资格审查的考生,按照招聘岗位条件,提供本人身份证、毕业证、笔试准考证、全国法律职业资格证等相关材料原件和复印件;通过资格审查考生交纳报名考务费55元(享受最低生活保障城镇家庭的考生、农村绝对贫困家庭的考生可免交),并现场发放《笔试准考证》。
4.开考比例。岗位报考人数与招聘人数的比例不低于2:1,报名人数达不到开考比例的,减少该岗位招聘人数或取消该岗位招聘计划。
四、笔试
1.笔试时间及地点:2019年8月10日下午2:30,笔试地点见《笔试准考证》,具体安排为:
2∶30—4∶00 《专业能力测验》(法律法规知识)
应聘人员应按照《笔试准考证》上确定的考试地点、考场安排参加考试。参加考试时,必须同时携带《笔试准考证》和有效的二代《居民身份证》,缺少证件的考生不得参加考试。
2.笔试科目:笔试采取闭卷的方式进行。
笔试科目为《专业能力测验》考试时限为90分钟,满分为100分。
考试不指定考试辅导用书,不举办也不委托任何机构或个人举办考试辅导培训班。
3.笔试命题。委托外地考试服务机构命题。
4.成绩查询。笔试的成绩、笔试合格分数线、进入面试人选名单于8月 14日登定州市人事考试网(http://221.192.200.180:8088)查询。笔试成绩设最低合格分数线,由市招聘办确定。
五、面试
1.面试人选确定。按笔试成绩最低合格分数线以上由高分至低分,按面试人数与招聘人数2:1的比例确定,比例内末位笔试总成绩并列的都进入面试。笔试有作弊行为的考生不得进入面试。
2.面试时间和地点:面试时间拟定于2019年8月17日,具体时间地点以《面试通知单》为准,考生通过自己报名时邮箱自行下载打印。
3.面试方式。面试采取专业知识测试的方式进行,主要考察应聘人员的专业知识水平和业务素质能力。面试时间不超过10分钟。
每个面试评委组由7人组成。计分方法采取体操打分法。考生、考官及工作人员均实行入闱管理。面试前30分钟随机抽签确定面试顺序及面试题目。
书籍、辅导资料、手机等物品不得带入考场。面试成绩最低合格分数线为60分。
4.面试的命题、面试评委的选派委托外地考试服务机构负责。
5.总成绩合成。面试满分为100分,占总成绩的50%,面试成绩在面试地点公布。整个面试结束后公布总成绩,考生总成绩在定州市人事考试网(http://221.192.200.180:8088)公布。总成绩=笔试成绩×50%+面试成绩得分×50%。
六、体检
体检根据考生总成绩按照招聘计划数1:1的比例确定进入体检人选。总成绩出现并列,按以下顺序确定进入下一环节人选:烈士子女或配偶,退役士兵,残疾人,学历(学位)较高者,笔试成绩较高者。进入体检名单于8月20日定州市人事考试网(http://221.192.200.180:8088)公布。
体检由市招聘办组织,体检前一天确定体检医院并做好保密工作。体检参照现行的《公务员录用体检通用标准》执行,体检费用自理。
七、考察
体检合格的考生由市招聘办对其的思想政治表现、道德品质、业务能力、工作实绩等情况进行考察,考察、体检不合格的取消拟聘人选资格。
八、公示
根据考试、考察、体检情况,择优确定拟聘用人员,将拟聘用人员情况在定州市人民政府网(www.dzs.gov.cn)进行公示,公示期7个工作日。
九、聘用
对公示反映有严重问题并查有实据,不符合聘用条件的取消其拟聘人员资格;对反映有严重问题但一时难以查实的,暂缓聘用,待查实并做出结论后决定是否聘用。
公示期满无异议的,或有反映问题但经核实不影响录用的,按有关规定签订聘用合同,办理就业、流动、工资、社保等相关手续。
拟聘人员无正当理由逾期不报到者,视为自动放弃。新招聘人员的工资福利待遇按照事业单位有关文件规定执行。根据《河北省事业单位公开招聘工作人员暂行办法》,新招聘人员按规定实行试用期制度,试用期包括在聘用合同期限内。试用期满合格的,予以正式聘用;不合格的,解除聘用。
其他需要说明的问题
拟聘人选在考察、体检、公示期间产生的岗位空缺,在公示后一次性按综合成绩由高到低排序进行递补(递补人员面试成绩出现并列,按以下顺序确定:烈士子女或配偶,退役士兵,残疾人,学历(学位)较高者、笔试成绩较高者)。
十、纪律与监督
(一)招聘工作的全过程,要做到信息公开,程序公开,结果公开,广泛接受社会及有关部门的监督。
(二)严肃招聘纪律。对有下列违规情形的,予以严肃处理,构成犯罪的,依法追究当事人的刑事责任。
l.伪造、涂改证件、证明,或以其他不正当手段获取应聘资格的;
2.应聘人员在考试考察过程中作弊的;
3.招聘工作人员指使、纵容他人作弊或在考试考察过程中参与作弊的;
4.招聘工作人员故意泄露考试题目的;
5.其他应当取消其本次应聘资格的违纪违规行为。
(三)对违反公开招聘纪律的应聘人员,视情节轻重取消考试或聘用资格;对违反本方案招聘的受聘人员,一经查实,应当解除聘用合同,予以清退;对违反公开招聘纪律负有领导责任和直接责任的人员,视情节轻重进行批评教育、调离招聘管理工作岗位或给予处分;对违反公开招聘纪律的其他相关人员,根据其情节轻重,按照有关规定追究责任。
(四)凡考生未在规定时间内按要求参加笔试、资格复审、面试、体检、考察考核、报到等情况的,均视为自动放弃应聘资格;资格审核贯穿招聘工作全过程,在任何环节,发现考生不符合招聘条件,弄虚作假的,取消应聘资格,问题严重的要追究责任。
在公开招聘过程中发现的违纪违规行为,按照《事业单位公开招聘违纪违规行为处理规定》(人社部令第35号)处理。
十一、公布举报电话,接受社会监督
市监察委举报电话:0312-2313140
市人社局举报电话:0312-2589823
市司法局举报电话:0312-2587569
详情登录
http://221.192.200.180:8088/Web/wenjian/20190726170420.html
根据工作实际需要,需公开招聘中小学聘任教师11名。
一、招聘原则与目的
坚持公开、平等、竞争、择优的原则,实施“阳光操作”, 依据招聘岗位条件和名额,择优聘用。
二、招聘学科、对象及人数
本次拟面向社会公开招聘具有教师资格证的应往届毕业生11名(应届毕业生要于2019年7月底前毕业并取得学历,否则取消报考资格)。应聘教师需具备普通全日制本科及以上学历,具备相应学段、相应学科的教师资格证。应聘语文教师需具备二级甲等(含二级甲等)以上普通话证书,其他学科需具备二级乙等(含二级乙等)以上普通话证书。
小学教师8名。其中,语文教师3名,数学老师3名,小学英语教师2名。初中教师3名,其中,初中地理教师1名,初中物理教师1人,初中语文教师1人。
三、招聘人员需同时具备以下条件
1、具有中华人民共和国国籍;政治立场坚定,遵纪守法,诚实守信,未受过纪律处分;
2、热爱教育事业,作风扎实,吃苦耐劳,服从组织分配;
3、身体健康,心理素质良好,能够适应岗位工作的需要。
4、所报考的岗位与具备的教师资格专业、本科毕业专业对口、级别相适应。
5、年龄在35周岁以下(1984年8月1日以后出生)。
四、招聘程序
1、发布招聘公告。通过开发区管委会官网(http://www.cedz.gov.cn/index.aspx)、沧州人才网(http://czrcw.com/index.aspx)发布招聘公告。
2、报名。报考人员需持本人身份证、毕业证、就业报到证、学位证、普通话证、教师资格证原件及复印件各一份,小二寸同版免冠彩照4张、报考资格审查表(可在相关网站下载或到报名地点领取),到报名地点报名。审查内容是依据报考条件审查报考人员相关证件的原件及复印件(复印件留存,原件当场退回)。本方案内招聘岗位,每名考生限报一个,不得兼报和重复报名。
报名时间:2019年8月7日至2019年8月8日
(上午9:00-11:30 下午14:30-17:00)
报名地点:开发区管委会一楼大厅(乘坐306、307路公交车开发区管委会站下车)
3、笔试。各招聘岗位参考人数与招聘计划比例达3:1以上方可开考,达不到开考比例的招聘岗位以报名人数3:1的比例重新核定招聘计划数并继续招聘程序。报名人员于2019年8月14日(上午9:00-12:00 下午14:30-17:00)
到报名地点领取准考证,规定时间内未领取准考证视为自动放弃。以闭卷形式进行笔试(具体考试时间、地点以准考证为准)。笔试时间为120分钟,笔试内容为教育学、教育心理学、教育教学相关知识等,满分为100分。
4、面试人员确定及面试。笔试成绩按照报考岗位分别由高分到低分排序,并按招聘计划1:3的比例确定面试入围人选。末位出现并列人员将共同入选并进入面试阶段。笔试成绩及入围面试人员名单将在开发区管委会网站公布。面试采取讲课形式,试讲内容按报考学科从现行教材中随机抽取。考生现场备课(10分钟)、现场讲课(限10分钟)、评委现场打分(评委之间避免相互沟通)。满分100分,60分以上为及格。工作人员根据评委打分结果计算考生最后得分。面试时间和地点登陆开发区管委会网站查询。面试成绩于面试结束后在考点张贴公布,也可登录开发区管委会网站查询。
5、体检人员确定及体检。根据考生综合成绩确定入围体检人员。考生综合考试成绩计算公式为:笔试成绩×40%+面试成绩×60%。综合考试成绩保留2位小数。将考生按综合成绩由高到低排列,分招聘岗位按招聘计划和考生综合成绩1:1的比例确定参加体检人员。比例内末位考生综合成绩并列者,笔试成绩较高者进入体检环节,笔试成绩同时并列者加试笔试。体检由招聘领导小组负责组织实施,体检标准及项目参照《公务员录用体检通用标准(试行)》进行,费用由体检考生自付。体检合格考生确定为政审对象。
6、政审和资格复审。招聘领导小组根据拟招聘人员所在地派出所出具的证明材料进行政审。由招聘工作实施部门对体检合格考生进行资格复审,审核应聘人员的毕业证、就业报到证、教师资格证、身份证等报名条件所需证件及个人档案等相关资料原件的真实、有效性。
经过政审程序后,对因不符合招聘条件、未完成体检、政审程序或体检不合格、政审不合格考生被取消招聘资格而造成招聘岗位出现空缺的,按报考该岗位考生的综合成绩由高到低依次递补。递补末位考生出现综合成绩并列者,以笔试成绩高者获得递补资格。递补仅限一轮次。
政审及资格复审合格人员即为拟招聘人员,进入公示环节。
7、公示。将拟招聘人员名单在开发区管委会网站进行公示,公示时间不少于7个工作日。
8、聘用。由招聘领导小组汇总拟招聘人员基本情况,经管委会研究同意后办理上岗相关手续。所聘人员按照开发区聘任教师相关工资待遇,按现行有关政策规定参加各项社会保险,不入事业编制。
9、管理。受聘人员实行聘用制,编外合同管理,参照同岗位人员执行见习期制度。开发区社发局负责所聘人员的日常管理和使用,受聘人员由区社发局根据工作需要分配到各中小学校,用人单位与聘用人员签订聘用协议,首次协议期限为3年,协议期满,根据工作需要及双方协商可以继续签定。应聘教师工作不满3年,不得无故解除聘用协议。
10、招聘资格免除规定。凡考生未在规定时间内按要求完成笔试、证件审核、面试、体检、政审、报到等招聘过程任何必经程序的,均视为自动放弃招聘资格;资格审核贯穿招聘工作及考生应聘后的全过程,在任何环节、任何时间,发现考生有不符合招聘条件的情况(如弄虚作假等),均取消招聘资格。
咨询电话: 0317-3098262
0317-3090022
详情登录
http://www.cedz.gov.cn/govaffair/show-4845.aspx
一、招聘学科及人数
语文、数学、英语教师各8名,物理、化学、生物、政治、历史、地理教师各4名,共计48名。
二、招聘条件
1.全日制普通高校毕业生,要求大学本科及以上学历,具备与应聘岗位相对应的专业及教师资格证书、普通话证书等。
2.身心健康,热爱教育事业,事业心和责任感强,遵纪守法,品行端正。
3.年龄不超过35周岁。
4.有从教经验者,条件可适当放宽并优先考虑。
三、选聘程序
报名---试讲(满分50分)、答辩(满分20分)---择优确定初选合格名单---初选合格教师文化测试(满分30分,按成绩名次分学科赋分)---根据试讲、答辩及文化测试成绩择优确定选聘名单---签订合同----颁发聘用通知书。
四、报名、考试
1.报名时间、地点:
报名时间 :即日起至2019年8月3日18点
报名地点:到威县第一中学教务处现场报名
2.报名所需证件:
身份证、毕业证、教师资格证、普通话等级证书、所获荣誉证原件及复印件(报名时需携带)及小二寸照片2张。
3.试讲、答辩时间、内容:
时间:2019年8月5号上午8:30
试讲内容:高一上学期现行教材内容,时间控制在20分钟内。
答辩内容:现场抽题。
4.试讲合格教师文化考试时间、考试范围:
考试时间:2019年8月6号上午8:30
考试范围:高中全部内容
五、待遇
经学校考核后聘任的教师,与学校签订聘用合同,合同期一年,合同期满经双方同意可续签合同。按合同约定,待遇实行基本工资+课时工资+绩效工资(寒暑假享受基本工资),办理相关保险。
详情登录
https://mp.weixin.qq.com/s/IYppybQnFjxTHgN9QwxR6A
石家庄市鹿泉区公开招聘乡级综治中心劳务派遣人员公告
根据工作需要,委托第三方机构面向社会公开招聘劳务派遣人员78名,派遣至乡镇基层一线综合治理岗位从事辅助工作。现就有关事项公告如下:
一、招聘原则
招聘工作坚持德才兼备的用人标准和公开、公平、竞争、择优的原则。
二、招聘计划
面向社会公开招聘乡级综合治理辅助工作岗位劳务派遣人员78人,其中:综合治理辅助岗a计划招聘26人、综合治理辅助岗b计划招聘52人。岗位招聘计划数与报名合格人数比例达到1:1.2方可开考,否则核减岗位招聘计划;核减的岗位数可在a、b岗之间调整。
三、招聘条件
(一)招聘人员应具备以下基本条件:
1.拥护中国共产党的领导,遵守宪法和法律,具有良好的品行和职业道德,遵守单位工作制度,能够服从单位统一调配。
2.具有石家庄市鹿泉区户籍,年龄在18周岁以上,40周岁以下(1978年7月30日至2001年7月30日期间出生)。
3.具有国家承认的大专及以上学历;综合治理辅助岗a专业要求计算机科学与技术类,综合治理辅助岗b专业不限。
4.具有正常履行工作职责的身体条件。
5.具备岗位所需要的其他条件。
每人限报考一个岗位,凡涉及到年龄、学历、户籍、工作经历等需要确定时间的,计算日期截止到2019年7月30日(报名首日)。
现在鹿泉区机关事业单位在编人员和已规范的劳务派遣人员不在招聘范围。曾因犯罪受过刑事处罚的、曾被开除公职的、曾受过党纪、政纪处分的、因违法违纪正在接受审查的人员以及法律、法规规定不得聘用的其他情形人员,不得报考。此外,报考人员不得报考聘用后即构成回避关系的招聘岗位。
四、招聘程序
(一)发布招聘公告
2019年7月29日,在石家庄市鹿泉区人事考试网(www.lqqrsks.com)发布招聘公告。
(二)报名与资格审核
本次招聘采取现场报名与资格审核的方式。
1.报名地址:鹿泉区人社局(向阳北大街146号)一楼东头大厅。
2.报名时间:7月30日9:00至8月1日17:00
3.报名程序及提交材料
(1)提交材料:《鹿泉区公开招聘劳务派遣人员报名表》;户口本、身份证原件及复印件;学历、学位证书原件及复印件、《教育部学历证书电子注册备案表》(学信网下载);其他与招聘岗位相关的证件、证明材料;本人近期小二寸免冠照片两张。
(2)报名应聘人员现场填写《鹿泉区公开招聘劳务派遣人员报名表》(可提前从鹿泉区人事考试网站下载填写并贴照片),填报信息必须真实有效,在资格审核时,凡发现与实际情况不一致的,取消应聘资格。
(3)工作人员现场审核考生提交材料,符合岗位要求的,审核通过,现场发放《面试通知单》(面试具体地点、时间等安排及要求详见《面试通知单》);不符合岗位要求的,予以淘汰。
应聘人员请关注石家庄市鹿泉区人事考试网,查询招聘信息,了解招聘各阶段具体时间安排。
(三)面试
面试委托第三方人力资源机构按照面试方案明确的流程及职责组织实施。
1.面试时间、地点等安排及要求详见《面试通知单》,参加面试时,必须同时携带《面试通知单》和有效的二代《居民身份证》,证件不全者取消面试资格。
2.面试形式:面试采取结构化方式进行。面试时间每人不超过5分钟。面试成绩满分为100分。为确保招聘质量,面试成绩低于60分者为不合格。
(四)公布考生成绩,确定进入体检人员
面试结束后,根据考生成绩排名,按照岗位数量与参加体检人员1:1的比例,确定体检人员。比例内末位成绩并列的,优先进入体检的顺序为:计算机相关专业人员、学历高者、年龄较小者。
考生成绩和进入体检人员名单在石家庄市鹿泉区人事考试网公布,请考生注意查询。
(五)体检、政审
参加体检人员持本人有效身份证,按规定时间前往指定地点体检,体检项目标准按照《公务员体检通用标准(试行)》的有关规定执行。体检时间、地点及注意事项另行通知。体检费用由考生个人承担。
政审在本人户口所在地派出所或常驻地派出所进行。
如有体检、政审不合格或自动放弃人员,按岗位成绩排名依次递补。
(六)公示
体检、政审合格人员名单在石家庄市鹿泉区人事考试网进行公示,公示时间为3个工作日,接受社会各界的监督(监督电话:82012247)。
(七)聘用
聘用人员与负责招聘的第三方机构签订劳务派遣合同,试用期为1个月,试用期一并计算在聘用合同期限内。试用期满,考核合格人员办理劳务派遣相关手续,经区人社局审核后享受相关工资、保险待遇;不合格人员,取消聘用。
(八)岗前培训
聘用人员经岗前培训后上岗工作。
五、其他有关事项
(一)资格审查贯穿招聘工作及考生应聘后的全过程,在任何环节、任何时间,发现应聘人员不符合招聘条件,报名时填报情况不实或伪造、涂改证件、证明等违纪违规行为的,取消面试或聘用资格,问题严重的要追究责任,予以严肃处理。
(二)凡应聘人员未在规定时间内按要求参加报名、资格审核、面试、体检、政审、报到等情况的,均视为自动放弃应聘资格。
(三)请应聘人员务必填写本人常用联系方式,确保招录期间保持通讯畅通,因个人原因无法联系影响招聘的,后果自负。
(四)招聘岗位专业条件参考《事业单位公开招聘专业分类指导目录》。
咨询电话:82203693(工作时间上午8:30-12:00,下午2:30-5:30)
详情登录
http://www.lqqrsks.com/web/wenjian/20190729121359.html
为加强学生管理和思政课师资队伍建设,经学院研究,决定公开招聘部分专职辅导员和思政课教师,现将有关事项公告如下:
一、学院简介
衡水职业技术学院始建于1923年,是经河北省人民政府批准,国家教育部备案的公办高等职业院校。学院位于衡水市职教园区中心位置,东邻红旗大街(东湖大道),南邻国家级自然保护区—碧波荡漾、风光旖旎的衡水湖。
二、招聘原则
坚持德才兼备,民主、公开、竞争、择优的原则,实行公开招聘,在考试、考核的基础上择优聘用。
三、招聘岗位、数量及条件
(一)招聘岗位及数量
1、专职辅导员岗位:18名,根据辅导员参与学生公寓值班等岗位特点,其中,男性10名,女性8名。
2、思想政治理论课教师岗位:4名。
3、每人限报上述二个岗位中的一个岗位。
(二)招聘基本条件
1. 具有中华人民共和国国籍。拥护中国共产党的领导,坚持习近平新时代中国特色社会主义思想,树牢“四个意识”、坚定“四个自信”、坚决做到“两个维护”,热爱祖国,遵守宪法和法律。
2、热爱教育事业,具有良好的品行和职业道德。
3. 具备与招聘岗位要求相适应的专业、技能和学历学位条件。
4. 适应岗位要求的身体条件。
5. 现役军人、试用期内的公务员或事业单位工作人员、全日制普通高校在读学生不在招聘范围。
6. 受过刑事处罚的、曾被开除公职的人员、受到党纪政纪和校纪处分、法律、法规规定不得招聘为事业单位工作人员的其他情形人员,不得应聘。
(三)招聘人员岗位条件。
1、专职辅导员岗位条件
(1)具有坚定的理想信念和较高的政治素质,政治敏感性和政治辨别力强,坚决贯彻党的基本理论、基本路线和基本方略。
(2)热爱党的教育事业和大学生思想政治教育工作,甘于奉献,潜心育人,具有强烈的事业心和责任感;具有较强的纪律观念和规矩意识,遵纪守法,为人正直,作风正派,廉洁自律。
(3)具有较强的组织管理能力和语言、文字表达能力,及教育引导能力、调查研究能力,具备开展思想理论教育和价值引领工作的兴趣和能力。
(4)身心健康,积极乐观,乐于助人,善于沟通,安心本职工作,能参与学生公寓值班。
(5)全日制普通高校应往届本科及以上学历、学士及以上学位毕业生,中共党员(或预备党员)。本科学历报名人员年龄在32周岁以下,研究生学历报名人员年龄在35周岁以下(截止至2019年7月31日)。
(6)符合招聘岗位的其它条件。
2、思想政治理论课教师岗位条件
(1)具有较高的思想政治素质和和坚定的政治信仰,遵纪守法,热爱党的教育事业,能坚持正确的政治方向,在事关政治原则、政治立场和政治方向的问题上与党中央保持一致。
(2)具备思想政治相关专业背景,理论功底扎实,有强烈的教书育人的责任意识,安心本职工作。
(3)忠诚教育事业,恪守学术规范,具有优良的学风和高尚的师德,遵纪守法,无违规违纪行为和不良记录。
(4)身心健康,能投身思想政治理论课教学和学术研究。
(5)全日制普通高校硕士研究生及以上学历学位毕业,年龄在35周岁以下(截止至2019年7月31日)。
(6)符合招聘岗位的其它条件。
四、招聘程序
按照制定招聘方案、报名、资格审查、考试、体检、考察、公示、学院相关会议研究、聘用等步骤进行。
(一)报名
报名采取网上报名方式。将个人简历以及毕业证、学位证(国、
境外院校毕业生,还需提交教育部出具的国外学历学位认证书原件、复印件)、身份证、毕业报到证、中共党员证明、省级以上奖励和荣誉证书、有效期内的学信网学籍验证报告等材料,拍成图片发至我院邮箱。报考辅导员岗位人员将上述材料发送至邮“hszjzpf@163.com”,报考思政课教师人员将上述材料发送至邮箱“hszjzps@163.com”,邮件题目为“衡职院人事代理报名+报考岗位+姓名”,报名时间为公告之日起至2019年8月8日。
(二)资格审查
报名结束后,学院依据报名人员提供的报名材料进行资格审核。通过资格审查的人员在学院网站公布名单。进入面试人员,须提供上述材料的原件进行审核。
(三)考试
学院视报名人数确定采取笔试+面试或直接面试方式进行,考试由学院委托第三方进行。
1、采取笔试+面试的考试方式。笔试采用闭卷考试,考试内容为时事政治、公共基础知识、教育学、心理学、教育法规(包括教育法、高等教育法、职业教育法、教师法)等相关内容,不指定考试辅导用书。笔试成绩划定最低合格线,笔试最低合格线由学院确定。对在笔试最低合格线以上的考生,根据笔试成绩和招聘计划,分职位和男女要求按3:1的比例确定进入面试人选,比例内末位笔试成绩并列的都进入面试人选,不足3:1比例的,按实际人数进行面试。辅导员面试采取自述、情景案例分析、答辩等方式进行。思想政治理论课教师面试采取自述、试讲、答辩等方式进行。面试成绩分别划定最低合格线,最低合格线由学院确定。
2、采取直接面试的考试方式,按上述面试规定办理。
3、考生综合成绩计算公式为:采取笔试加面试方式成绩计算公式为:综合成绩=笔试成绩*40%+面试成绩*60%;采取直接面试方式考试,面试成绩即为综合成绩。根据综合成绩高低按1:1确定进入体检、考察人员名单,同等条件按本人在校期间奖项得分确定,奖项限三好学生、优秀学生干部、优秀团干部、优秀毕业生(均为省部级及以上奖项),以上奖励每项加0.1分。
(四)体检、考察
体检前一天确定体检医院。体检项目、标准参照公务员录用体检的有关规定执行,体检费用自理。体检不合格的,取消拟聘人选资格。体检合格人员进入考察环节。
主要考察内容为应聘人员思想政治表现、道德品质、业务能力、工作业绩等情况。考察不合格的,取消拟聘人选资格。
(五)会议研究、公示
由党委会研究确定拟聘人选,并进行公示。
(六)递补
因下列情形导致拟聘岗位出现空缺的,学院根据各岗位和男女生比例,按综合成绩从高分到低分依次递补。
(1)应聘人员体检或者考察不符合要求的;
(2)拟聘人员公示结果影响聘用的;
(3)拟聘人员在公示期间放弃聘用的。
(七)聘用
聘用人选确定后,在衡水市人力资源市场办理人事代理聘用手续。被聘用人员按相关政策规定实行一年试用期,试用期一并计算在聘用合同期限内。试用期满考核不合格的,取消聘用。学院聘用后,除学校工作需要外,原则上在所聘用岗位至少工作6年以上。
五、待遇
试用期内,被聘用人员参照在编人员享受工资待遇,缴纳养老保险、基本医疗保险、工伤保险;试用期满考核合格的,参照在编人员享受工资和五险一金待遇。
六、组织领导
为加强对本次招聘工作的领导,确保招聘工作规范有序进行,我院成立公开招聘工作领导小组,负责招聘工作的组织和管理,并对招聘工作的公开、公平、公正、安全及保密负总责。领导小组下设办公室、监督小组,分别负责招聘工作具体组织实施工作和招聘全过程的监督工作。
七、联系方式
联系电话:0318--2167802 2661992 15333381929
联系人:张老师
八、本公告由衡水职业技术学院人事处负责解释。
特别提醒:请考生在报名完成后密切关注衡水职业技术学院官网(http://www.hsvtc.cn),有关资格审核、笔试、面试、体检、考察等招聘通知将在学院官网发布,学院不再另行通知。
详情登录:
http://www.hsvtc.cn/info/1032/2990.htm
新疆生产建设兵团住房和城乡建设局面向内地公开选调干部公告
根据《党政领导干部选拔任用工作条例》《中华人民共和国公务员法》和《事业单位人事管理条例》等有关规定,新疆生产建设兵团住房和城乡建设局(以下简称“兵团住建局”)面向内地公开选调干部,公告如下:
一、选调职位
(一)行政机关副县(处)级领导干部2名
1.兵团住建局城镇建设管理处(综合执法监督局)副处长1名;
2.建筑市场监管处(工程质量安全监管处)副处长1名。
(二)事业单位副县(处)级领导干部3名
1.新疆生产建设兵团住房公积金中心第八师石河子市分中心主任1名;
2.新疆生产建设兵团住房公积金中心第五师双河市管理部主任1名;
3.新疆生产建设兵团住房公积金中心第九师管理部主任1名。
(三)兵团住建局机关二级及以下主任科员4名
其中,兵团住建局机关内设机构:办公室1名,住房保障和房地产监管处(住房公积金监管处)1名,城镇建设管理处(综合执法监督局)1名,人民防空工作处1名。
二、选调范围
(一)行政机关副处级领导干部。在内地省区市实施公务员法机关和参照公务员法管理的机关(单位)中已进行公务员(参公管理人员)登记备案且在编在岗的工作人员。报考作为副处级领导职务人选的,应为现任副处级职务或任正科级职务3年以上。
(二)事业单位副处级领导干部。在内地省区市党政机关所属事业单位已进行登记备案且在编在岗的工作人员,并在住房公积金管理机构现任副处级职务或任正科级职务3年以上或已担任正高级专业技术职务或担任副高级专业技术职务2年以上。
(三)住房城乡建设局机关科级干部。在内地省区市实施公务员法机关和参照公务员法管理的机关(单位)中已进行公务员(参公管理人员)登记备案且在编在岗的工作人员。报考作为科级职位人选的,且符合晋升上一职级资格条件的,给予晋升职级。
三、选调条件
(一)拥护党的路线、方针和政策,具有良好的政治业务素质,品行端正,实绩突出,群众公认;
(二)选调对象年度考核均为称职或合格及以上等次;
(三)报考副县(处)级岗位的40周岁以下(1979年7月31日后出生);报考二级及以下主任科员职位的35周岁以下(1984年7月31日后出生)
(四)身体健康;
(五)有较好的专业素养,熟悉并热爱住房城乡建设或住房公积金管理工作;
(六)选调对象具有全日制大学本科及以上学历,所学专业与工作岗位要求相适应。
(七)有一定的公文写作能力和综合协调管理能力;
(八)具体岗(职)位相关要求
除符合选调范围的有关资格条件外,还需符合以下要求:
1.住房城乡建设局建筑市场监管处(工程质量安全监管处)副处长职位。在县级以上工程质量安全监管单位工作3年以上,熟悉房屋建筑及市政工程质量安全监管业务。
2.城镇建设管理处(综合执法监督局)副处长(副局长)职位。在县级以上城镇建设管理综合执法监督单位工作3年以上,熟悉城镇建设管理的执法监督业务。
3.兵团住房公积金管理中心第八师石河子市分中心主任(副处级)和第五师双河市、第九师管理部主任(副处级)。在各级住房公积金管理中心或相关部门、金融机构工作3年以上,具有中、高级会计师或经济师职称,熟悉住房公积金管理业务。
4.二级主任科员及以下职位4名
办公室:在县级及以上党政机关办公厅(室)从事党建组织人事或文字工作2年以上,文秘相关专业,文字综合能力强,中共党员优先。
住房保障和房地产监管处(住房公积金监管处):在县级及以上住房城乡建设部门从事住房保障或房地产或住房公积金监管工作2年以上,房地产或工民建相关专业。
城镇建设管理处(综合执法监督局):在县级及以上住房城乡建设部门从事城镇建设管理综合执法工作2年以上,法律相关专业。
人民防空工作处:在县级及以上人民防空部门从事人防工程建设管理工作2年以上,城市地下空间工程相关专业。
(九)具有下列情形之一的,不得报考
1.涉嫌违纪违法正在接受有关的专门机关审查尚未作出结论的;
2.受处分期间或者未满影响期限的;
3.按照国家或地方有关规定,工作未满服务年限或对转任有其他限制性规定的;
4.法律、法规规定的其他情形
四、选调程序
(一)报名
1.报名时间:自公告发布之日起至2019年8月15日止。
2.报名方式:请登录新疆生产建设兵团住房和城乡建设局门户网站(jshbj.xjbt.gov.cn)下载《新疆生产建设兵团住房和城乡建设局选调干部报名表》,填写完整信息,按照干部管理权限,经所在单位及组织人事部门审核同意加盖章,将相关材料扫描,通过电子邮箱发至兵团住房和城乡建设局,每人限报1个职位。相关资料包括:
(1)新疆生产建设兵团住房和城乡建设局选调干部报名表(须单位同意并加盖公章,表格附后);
(2)个人简历;
(3)二代身份证复印件;
(4)学历、学位证书复印件(如属国内取得的,需同时提供网络查询页面打印件或复印件。如属国外取得的,需同时提供国家教育部认可的证明文件复印件);
(5)公务员录用审批表复印件(加盖单位组织人事部门印章);
(6)公务员登记或参公登记表复印件(加盖单位组织人事部门印章);
(7)事业单位工作人员登记表复印或聘用文件复印件(加盖单位组织人事部门印章);
(8)如有公开发表的文章一并提供。
(二)资格审查
2019年8月15日至8月20日,由兵团住房和城乡建设局按照资格条件,对报名人员进行资格初审,确定最终面谈人选并电话通知本人。
(三)面谈
根据资格审查情况确定面谈人选。进入面谈环节人员需携带《报名表》原件及相关资料原件到乌鲁木齐市进行复审。
面谈时间定为2019年8月下旬,面谈地点在新疆乌鲁木齐市,具体时间地点另行通知。面谈借鉴结构化面试方式进行,主要评估考生的逻辑思维、业务素质和其他综合能力。面谈人员交通费用和食宿费用自理。
(四)体检
按照面谈成绩排名前三名进行体检环节,如前三名有放弃的,依次递补;体检参照公务员录用体检通用标准执行,体检不合格的,不列入考察人选。
(五)考察
根据工作实际和报名选调人员情况,采取差额考察的方式,研究提出选调干部考察对象建议人选。9月上旬,按照《党政领导干部选拔任用工作条例》相关要求,到考察对象所在单位对其进行考察,主要从德、能、勤、绩、廉情况及其政治业务素质与选调职位的适应程度等方面进行全面考察。
(六)公示和办理选调手续
综合报名者面谈成绩、体检和考察情况,按照人岗相适的原则,考察组拟定选调人员名单,经新疆生产建设兵团住房和城乡建设局党组会议研究并报兵团党委组织部备案审核后,在网上公示5个工作日。公示期满没有问题或反映问题不影响选调的,按照干部管理权限和有关程序办理调动、任职手续。已选调人员参加面谈的往返交通费和进疆报到的交通费,按照公务员和事业单位人员出差标准给予报销。
五、政策保障
选调干部在住房、配偶子女就业、子女入学等方面保障,按照《关于印发<兵团从中央和国家机关、内地有关省份选调优秀干部的保障政策>的通知》(兵党组发〔2018〕39号)执行。
六、纪律监督
(一)兵团纪委监委驻局纪检组对此次选调工作进行全过程监督。
(二)参加选调工作的考官或工作人员,与报考人员之间有夫妻关系、直系血亲关系、三代以内旁系血亲关系、近姻亲关系以及其他利害关系的,实行回避。
(三)报考人员违反规定的,视情节轻重,取消其考试资格;有舞弊等严重违反选调纪律行为的,按照有关规定处理;不属于报考范围已被选调的,取消其选调资格。
(四)对违反规定的考官、工作人员参照《公务员考试录用违纪违规行为处理办法》中的有关规定进行查处,情节严重构成犯罪的,移交司法机关处理。
七、其他事项
联系人及电话:张宏震 0991-2890218 13579877743
传真:0991-2890216
电子邮箱:btzfhcxjsj@163.com
邮寄地址:新疆乌鲁木齐市天山区光明路196号兵团住房和城乡建设局。邮政编码:830002
本公告由新疆生产建设兵团住房和城乡建设局负责解释。
详情登录:
http://zfcxjst.hebei.gov.cn/zhengcewenjian/tongbaogongshi/201907/t20190729_280947.html
张家口市聚优人力资源服务有限公司为张家口市桥西区民政局招聘劳务派遣制基层事务性社会救助经办岗位工作人员公告
一、招聘原则
坚持德才兼备、人岗相适的用人标准,按照公开、竞争、择优的原则实行公开招聘。
二、招聘人数及条件
(一)招聘人数:共招聘劳务派遣制基层事务性社会救助经办岗位工作人员26名,其中:计算机、财务管理相关专业各4名。
(二)招聘条件
1.年龄在18周岁以上(2001年07月30日以前出生),35周岁以下(1983年07月30日以后出生)。
2.具有全日制专科及以上学历,应往届毕业生,男女不限。
具备下列条件之一的,报考学历可放宽至高中\中专\职高及以上学历:
(1) 户籍在张家口市桥东区、桥西区、经开区的建档立卡贫困家庭子女;
(2)户籍在张家口市辖各县(区)的烈士遗属、因公牺牲军人遗属、病故军人遗属;
(3)具有两年及以上张家口市辖各县(区)民政相关基层工作经验;
(4)在张家口市辖各县(区)脱贫攻坚战线因工作突出受到市级以上表彰的个人。
3.遵守宪法和法律,品行端正、作风正派,具有良好的生活素养和道德品行;
4.身体健康、五官端正、无家族精神病史、无残疾、无色盲、无纹身;
5.热爱基层事务性社会救助事业,具有吃苦耐劳的优良品德和适应岗位要求的身体条件,同意纳入用工单位管理范围,服从用工单位工作安排。
三、招聘程序
(一)发布公告:2019年7月30日。应聘人员可通过以下网站查询招聘信息:张家口桥西区人民政府www.zjkqxq.gov.cn、张家口市聚优人力资源服务有限公司(http://www.jy0313.com)、张家口新闻网;关注:“张家口聚优人力资源服务有限公司”微信公众号、“张家口发布”微信公众号、“张家口日报”微信公众号。
(二)报名:
1.报名方式:本次招聘采取现场报名的方式,须由本人携带相关报名材料现场报名。
2.报名时间:2019年8月6日—2019年8月8日上午9:00-11:30、下午2:30-5:00。
3.报名地址:张家口市报业大厦一层(张家口市桥东区建国路39号)。
4.报名要求:报名时需从张家口市聚优人力资源服务有限公司网站http://www.jy0313.com下载并填好《桥西区民政局2019年招聘社会救助经办人员报名表》一份,持身份证原件及复印件、户口本首页与本人页原件及复印件、毕业证书原件及复印件、学籍在线验证报告、近期同版免冠一寸照片4张(照片单张裁开,背面注明考生姓名)。高中\中专\职高学历报名人员,需对应提供家庭所在地扶贫办(部门)出具的特困证明及特困家庭基本情况档案卡;烈士遗属、因公牺牲军人遗属、病故军人遗属证明书原件及复印件和当地退役军人事务部门出具的相关证明;张家口市辖各县(区)民政部门出具的工作经历证明;市级以上个人表彰证书原件及复印件和审批表。
报名实行严格的自律机制,报考人员对所填写报名信息的真实性负责;在入围面试人员资格复审时,凡发现填报的信息与实际情况不一致的,取消面试资格;其他环节或聘用后发现弄虚作假的,视情况取消应聘资格。
5.报名考务收费:初审合格的人员,需缴纳报名和考务费100元,户籍在张家口市的低保家庭、建档立卡贫困人员子女免收报名和考务费。报名时享受最低生活保障家庭的考生须提供其家庭所在地的县(市、区)民政部门出具的享受最低生活保障的证明和低保证、户口本原件及复印件;农村建档立卡贫困家庭的考生需提供其家庭所在地扶贫办(部门)出具的特困证明及特困家庭基本情况档案卡、户口本原件及复印件。
注:报名期间务必保管好个人的证件和信息,因个人原因造成丢失或被他人盗用及信息被篡改而影响报名的责任自负。
四、考试
本次招聘采取笔试、面试相结合的方式实施招录考试工作。
(一)笔试
1.笔试时间:2019年8月10日上午,具体安排详见《笔试准考证》。
2.笔试形式:闭卷考试方式。
3.笔试内容:笔试内容为《公共基础知识》、《行政能力测试》和《社会救助暂行办法》三部分内容,比例为4:3:3,考试时间为120分钟,满分为100分。
注:笔试结束后将按照拟招录人数1:3比例确定参加面试人员,比例内末位笔试成绩并列的全部进入面试人选。面试人员名单将在张家口市聚优人力资源服务有限公司网站http://www.jy0313.com公布,请应聘人员及时上网查询。
(二)资格审核
资格审核是将应聘人员报名时所提供的户口本、身份证、毕业证、岗位证明、学历证明等相关证件进行审核验证,防止弄虚作假、提供虚假信息。在报名时填报情况不实、不符合报考条件的应聘人员,取消应聘资格,对严重弄虚作假行为的要追究责任。
(三)面试
面试采取结构化面试的办法进行,满分100分。面试主要测评应聘人员的工作适应综合能力、应变与自我控制能力、语言表达与仪表举止等。
进入面试的应聘人员于2019年8月15日至8月16日上午9:00-11:30、下午14:30-17:00,到张家口报业大厦十楼会议室(张家口市桥东区建国路39号)领取《面试准考证》。面试时间、地点请关注《面试准考证》。
注:面试结束后,将按照综合成绩确定拟聘用人员,拟聘用人员名单将在张家口市聚优人力资源服务有限公司网站http://www.jy0313.com公布,请应聘人员及时上网查询。
五、计算综合考试成绩,确定体检名单
综合成绩=笔试成绩×40%+面试成绩×60%。
根据招聘名额和综合成绩由高到低确定体检人员,综合成绩出现并列时,面试成绩高者优先,面试成绩相同时,学历高者优先。
六、体检和政审
由张家口市聚优人力资源服务有限公司统一组织体检,参照《公务员录用体检标准》执行,体检费用由应聘人员自行承担。体检出现不合格者或者弃权者,按照综合成绩由高分到低分依次递补,综合成绩出现并列的,面试成绩高者优先,面试成绩相同时,学历高者优先。体检时间及地点将在张家口市聚优人力资源服务有限公司网站http://www.jy0313.com公布,逾期不到者视为自动放弃应聘资格。
政审考核:主要考核拟聘人员的政治思想表现、道德品质、业务能力、工作实绩等情况,以及对拟聘人员的档案材料进行审核。
七、聘用
拟聘人员名单将在张家口市聚优人力资源服务有限公司网站http://www.jy0313.com公布,并由张家口市聚优人力资源服务有限公司与拟聘用人员签订劳务派遣劳动合同。
八、岗位待遇
1.本次招聘人员为劳务派遣制合同用工,非公务员、事业编制工作人员,不占用地方编制。
2.聘用人员基本工资2800元/月,另根据岗位工作实绩考核,设立绩效工资500元/月;缴纳“五险一金”(工伤、养老、失业、医疗、生育和住房公积金)。
九、岗前培训
新招聘的劳务派遣制基层事务性社会救助经办岗位工作人员需通过岗前培训后上岗工作。
十、其他事项
1.接受报名单位指定为张家口市聚优人力资源服务有限公司,不设立其他委托机构或个人;
2.凡考生未在规定时间内按要求参加笔试、面试、体检、报到等情况的,均视为自动放弃应聘资格;
3.在本次招聘工作中,监督、审核贯穿全过程,在任何环节,发现考生弄虚作假或违反考试纪律的,一律取消应聘资格,问题严重的要追究责任。
咨询电话:0313-2017966
详情登录
http://www.zjkqxq.gov.cn/article/20190730/zjkqxqzfb-2019-46866.html
阜平县招聘工作人员领导小组关于河北阜平经济开发区管理委员会公开招聘工作人员的公告
根据工作需要,经县政府研究决定,河北阜平经济开发区管理委员会拟公开招聘精通外语和国际贸易知识的工作人员2名。公告如下:
一、招聘原则
公开、公正、公平、择优。
二、招聘范围
面向社会公开招聘。
三、招聘方式
笔试、面试、体检、录用。
四、招聘名额
2名(男、女各1名)。
五、招聘条件
1、具有中华人民共和国国籍;
2、年龄:23—35周岁,即:(1996年—1984年);
3、身高:男1.75米(含)以上、女1.65米(含)以上;
4、学历:具有全日制普通类本科及以上学历(外语、国际经济与贸易、贸易经济、国际文化贸易等专业)
5、遵纪守法、思想进步、工作能力强、业务素质好、有责任感、身体健康。
六、相关待遇
录用人员与本单位签订书面劳动合同(合同期限三年,试用期6个月)。试用期间执行月基础工资3000元;期满后月实发工资6000元;缴纳五险一金(养老、医疗、失业、工伤、生育和住房公积金)。根据本人工作业绩、职务变动情况适时调整工资标准。合同期间原则上不可流动,如违约按劳动合同约定及相关政策办理。
七、实施步骤
(一)发布公告(2019年7月26日--8月4日)
在保定人力资源和社会保障网、阜平县人民政府网、阜平发布、阜平县电视台发布招聘公告,并在阜平县政府、开发区管委会门口张贴。
(二)报名与资格审查
1、报名时间:(2019年7月29日-- 8月4日)
2、报名地点:阜平县人力资源和社会保障局410室(政府前楼四楼)。咨询电话:0312--7225293。
3、报名要求:采取现场报名。凡符合条件的人员,在规定时间内到报名地点报名登记。报名时需携带身份证、毕业证原件及复印件和教育局认证的《教育部学历证书电子注册备案表》各1份,近期小二寸免冠照片三张,并填写《阜平县招聘工作人员报名登记表》。取得三门及以上外语口语证书、报关员证的需提供原件及复印件。有2年以上从事进出口外贸工作经历的提供原工作单位加盖公章的证明材料。原有工作单位的需出具单位及主要领导同意后的证明方可报名。
4、资格审查:资格审查包括报名时的资格初审和入职前的资格复审,报考人员及相关单位提供的材料必须真实,不可弄虚作假,在任一环节中发现报考者不符合招聘条件的,均可取消其报考及招聘资格,并追究相关人员的责任。
(三)笔试(50%)
由招聘领导小组统一组织进行,请有关专家命题。
1、笔试内容:政治、经济、法律、英语、工商管理、公文写作、职业道德、人文国情等。
2、一套试卷,满分100分。题型全部为客观题。
3、笔试成绩当天在开发区管委会办公地点和政府门口公示。
4、笔试时间、地点另行通知。
(四)面试(50%)
1、按招聘岗位数1:3的比例,依据笔试成绩名次顺序确定进入面试人员,末尾成绩并列的人员全部进入面试。
2、统一组织,聘请面试官。采取体操式打分法。每人面试试题为3道题(其中一道题为用英语进行回答的题目)。面试时间10分钟,面试成绩满分为100分。
3、面试成绩当天在开发区管委会办公地点和政府门口公示。
4、面试时间、地点另行通知。
(五)加分内容
取得三门及以上外语口语证书的加2分,拥有报关员证的加1分,拥有2年从事进出口外贸工作经历的加2分,最高加分不超过5分,计入总成绩。
(六)总成绩计算方法
总成绩=笔试成绩×50%+面试成绩×50%+加分项。
本次招聘设最低合格分数线(总成绩)为60分,低于60分者不予以录用。
(七)体检
1、招聘人员按照总成绩名次1:1的比例进入体检。体检费用自理,出现并列时,优先进入体检顺序的为:有加分项的、笔试成绩高的、学历高的。
2、在县级医院体检。时间、地点另行通知。不按时参加体检者视为自动放弃,初次体检不合格者可以复检一次,复检仍不合格者,取消资格。由此而空出的名额按总成绩名次依次递补。
3、体检项目和标准参照《关于印发公务员录用体检通用标准(试行)的通知》(国人部发[2015]1号)的规定执行。
本公告由阜平县招聘工作人员领导小组办公室负责解释。招聘过程中如遇特殊情况,由招聘工作人员领导小组研究决定。
本公告与相关法律法规抵触的,以法律法规为准。
详情登录
https://www.hebd.lss.gov.cn/ecdomain/framework/bdrsw/index.jsp
涿州市2019年公开招用教师公告
为优化我市师资结构,提高教学质量,决定面向社会公开招用教师500名。现将有关事宜公告如下:
一、招用原则
1、本次招用采取笔试和面试相结合的方式。
2、坚持面向社会公开招用。
3、坚持德才兼备和公平、公正、公开、竞争、择优的原则。
二、招用单位、岗位、名额及岗位
所需具体条件见《涿州市2019年公开招用教师岗位信息表》,同时符合下列基本条件:
(一)具有中华人民共和国国籍;
(二)遵守宪法和法律;
(三)具有良好的品行和职业道德;
(四)年龄在18周岁至35周岁(2001年7月29日以前出生、1983年7月29日以后出生);
(五)适应岗位要求的身体条件;
(六)具备岗位所需要的其他条件;
(七)所学专业必须与报名条件相符。
(八)下列人员不得报考:
受到党纪政纪处分期限未满的、正在接受调查的、曾因犯罪受过刑事处罚的、曾被开除公职的、法律法规规定不得招用为教师其它情形的。
三、招用步骤及程序
(一)网上报名。
1、本次招用采取网上报名、网上初审的方法,每人限报一个岗位。若某一岗位报名人数与招用岗位比例不足2:1时,则核减该岗位招用数量或取消该岗位招用,并通知被招用人员。其中,网上初审由教育和体育局负责;
2、报名网址:河北省人事考试网(http://rst.hebei.gov.cn/hebpta/)
3、报名时间:7月29日上午9:00至 8月4日下午5:00共7天;
4、网上报名缴费截至时间:8月5日下午5:00;
5、注意事项。
考生报名前,须完全了解本次的招用政策和拟招用岗位条件,认真阅读《涿州市2019年公开招用教师公告》及考生《诚信承诺书》,然后按照“网上考生报名流程”分步骤进行具体操作。
(1)网上报名实行严格的自律机制。应聘人员必须承诺履行《诚信承诺书》,对提交审核的报名信息的真实性负责;在入闱面试人员资格复审时,凡发现网上填报的信息与实际不符的,取消面试资格。
(2)网上报名须用有效的二代《居民身份证》申请“报名号”,获取“报名号”和“初始密码”(可修改)后才能登录报名系统,进行填表和提交审核,报名号是登录报名系统的唯一标识,二者均务必牢记并保管好。
(3)按照报名网页上《提示说明》规范填写或选择表项,上传的电子照片要符合要求,否则将被报名系统自动拒绝。报考信息通过审核后才能进行缴费操作,缴费成功即完成报名。缴费成功后考生可再次登录系统,核对缴费是否成功,以免影响考试。
(4)考生“提交审核”后信息将被锁定,在未反馈审核结果前不能修改。一般情况下,审核员24小时内会回复审核结果。“审核未过”的,可根据提示的未过原因,修改信息或改报岗位并重新提交审核;“审核通过”的,将不能再修改,可直接进入缴费程序。
(5)考生务必牢记:报名和缴费截止时间、打印《笔试(面试)准考证》时间、考试时间等重要时间节点信息,凡是在规定时间未完成相关操作的,将被视为自动放弃。同时,报名和考试期间务必保管好个人的证件和信息,因个人原因造成丢失、被他人盗用和信息被恶意篡改而影响报名和考试的,责任自负。考生可以使用支付宝或微信APP扫码进行交费,报名考务费每人100元。
(二)笔试
1、考生通过报名并交费成功后,于2019年8月10日至8月13日上午8:00,从网上自行打印《笔试准考证》;
2、笔试时间:2019年8月13日上午9:00—11:00。地点及有关要求等详见《笔试准考证》;
3、被招用人员按《笔试准考证》确定的时间、地点、考场参加考试。参加考试时,应同时携带《笔试准考证》和有效二代《居民身份证》。证件不全者不得参加考试。开考15分钟后考生不得进入考场,考试结束前不得提前交卷退场;
4、笔试科目为:公共基础知识和专业理论知识,两科合并为一张试卷,满分为100分。公共基础知识主要包括政治理论知识、法律知识、公民道德与职业道德、应用文写作知识等;专业理论知识主要包括教育学、教育心理学等。题型全部为客观题,考生在答题卡上答题(在试卷上答题无效),并通过机读形式在考试当天阅卷登统完毕;
5、考试结束后请考生于8月14日左右登录河北省人事考试网(http://rst.hebei.gov.cn/hebpta/)查询笔试成绩及进入资格复审程序人员名单。
咨询电话
涿州市教育和体育局 0312—3665210
监督举报电话 0312—3634650
详情登录
http://gkwb.hebpta.com.cn/web/wenjian/20190727234130.html
来源|河北新闻网微信综合自河北发布、河北日报等
编辑|吕梁
版权声明:我们致力于保护作者版权,注重分享,被刊用文章【2017河北省补录学校(省考补录公告来了)】因无法核实真实出处,未能及时与作者取得联系,或有版权异议的,请联系管理员,我们会立即处理! 部分文章是来自自研大数据AI进行生成,内容摘自(百度百科,百度知道,头条百科,中国民法典,刑法,牛津词典,新华词典,汉语词典,国家院校,科普平台)等数据,内容仅供学习参考,不准确地方联系删除处理!;
工作时间:8:00-18:00
客服电话
电子邮件
beimuxi@protonmail.com
扫码二维码
获取最新动态
