南京艺术学院是一所历史悠久、底蕴深厚的百年老校。学校座落于历史与现代交相辉映的南京主城区内,置身在传统与时尚有机交融的都市文化圈中。
作为我国独立建制创办最早并延续至今的高等艺术学府,南京艺术学院是国家文化和旅游部与江苏省人民政府共建高校。
经过一个多世纪的建设和发展,南京艺术学院与时俱进,经风雨而茁壮,历沧桑而弥坚,成为国内外卓有影响的综合性高等艺术学府。
学校现设有美术学院、音乐学院、设计学院、电影电视学院、舞蹈学院、传媒学院、流行音乐学院、工业设计学院、人文学院、文化产业学院等14个二级学院;
设有艺术史论、艺术管理、音乐表演、音乐学、作曲与作曲技术理论、舞蹈表演、舞蹈学、舞蹈编导、舞蹈教育、流行音乐、表演、戏剧影视文学、广播电视编导、戏剧影视导演、戏剧影视美术设计、录音艺术、播音与主持艺术、动画、影视摄影与制作、美术学、绘画、雕塑、摄影、书法学、中国画、文物保护与修复、艺术设计学、视觉传达设计、环境设计、产品设计、服装与服饰设计、公共艺术、工艺美术、数字媒体艺术、艺术与科技、广告学、艺术教育、文化产业管理、公共事业管理等39个本科专业。
学校是全国唯一同时拥有艺术学学科门类下全部五个一级学科博士学位授予权和博士后科研流动站的高等院校。在2017年教育部第四轮学科评估中,五个一级学科全部跻身前六。其中,美术学获评A等级,音乐与舞蹈学、设计学获评A-等级,戏剧与影视学、艺术学理论获评B+等级;A类学科达到学校学科总数的60%,居全省第一;4个学科全省排名第一。
中国画、视觉传达设计、产品设计、艺术设计学、美术学、绘画、舞蹈学、动画、艺术史论、音乐学、环境设计、工艺美术、广播电视编导、数字媒体艺术、戏剧影视文学、书法学等16个专业入选国家级一流本科专业建设点;动画、艺术设计、绘画、音乐学、表演等5个专业入选国家级特色专业建设点;2个专业入选省级一流本科专业建设点;13个专业入选江苏省品牌、特色专业。
美术学院
美术学院是南京艺术学院历史最悠久的系科,它的历史可追溯到中国新美术运动拓荒者、现代艺术教育奠基人刘海粟先生于1912年创办的上海美术专科学校,1952年与颜文梁教授创办的苏州美术专科学校以及山东大学艺术系美术科,合并为华东艺术专科学校美术系。1958年学校迁址南京,更名为南京艺术学院美术系。1999年提升为南京艺术学院美术学院。
美术学院重视教学研究与学科建设,已发展成为拥有美术学、绘画(包括油画、版画、壁画、插画四个专业方向)、中国画、雕塑、书法学全部五个二级学科的综合型美术学科。1981年和1986年先后被国家教育部确定为首批硕士和博士学位授予单位,是国内综合性高等艺术院校中唯一的美术学博士学位授予单位。2011年升格为美术学一级学科博士、硕士学位授予单位。2012年成立美术学一级学科博士后科研流动站。
音乐学院
南京艺术学院音乐学院是我国办学历史最悠久的高等音乐教育机构之一。
1921年,南艺前身“上海美专”为艺术教师进修而专设为期6周的暑假短期培训班,编制分绘画、音乐两组,标志着音乐人才的培养正式进入“上海美专”的教学体系。1923年,音乐学科独立建制,设立音乐系。1952年和山东大学艺术系音乐科合并成立华东艺术专科学校音乐系。1958年更名为南京艺术学院音乐系。1999年定名为南京艺术学院音乐学院。
历经百年发展,音乐学院已具备雄厚的办学实力和学科基础,已发展为拥有音乐学系、东方音乐系、作曲系、管弦系、民乐系、声乐系、键盘系、音乐教育系、音乐剧系、基本乐科教研室等系科以及音乐学研究所、民族音乐学与世界音乐研究中心、当代音乐与歌剧音乐剧研究中心等,是集音乐学研究、作曲与作曲技术理论、音乐表演、音乐教育为一体的完整音乐学院建构。1978年被教育部确定为首批硕士研究生学位授权单位;2004年获批音乐学(二级学科)博士学位授权单位;2008年获批音乐学(二级学科)博士后科研流动站。2011年升格为音乐与舞蹈学一级学科博士、硕士学位授权单位;2012年获批音乐与舞蹈学一级学科博士后科研流动站。2016年,在教育部组织的全国高校第四轮学科评估中获得“A-”的好成绩。
音乐学和音乐表演(中国乐器演奏)为江苏省品牌专业,作曲与作曲技术理论为江苏省特色专业,音乐学科是江苏省“十一五”“十二五”重点学科、江苏高校优势学科一、二、三期建设项目、音乐学获教育部“国家高等学校特色专业(建设点)”。
设计学院
南京艺术学院设计学院(南艺设计)的前身,可以追溯至20世纪20年代上海美术学校设置的工艺图案科,历史悠久,学脉清晰。
南艺设计所属设计学一级学科,是教育部第四轮学科评估A类学科,江苏高校优势学科一期、二期、三期建设工程立项学科,江苏省“十二五”重点学科;艺术设计学、视觉传达设计为首批国家一流专业建设点。
电影电视学院
南京艺术学院电影电视学院前身为1969年创办的南京艺术学院戏剧系,1973年招收话剧表演和舞台美术专业学生,后因故停办。1998年12月恢复办学,成立电影电视艺术系。2006年1月发展为电影电视学院。
学院现设有表演与导演系、播音与主持艺术系、戏剧影视文学系(含影视策划与制片方向),设表演专业、戏剧影视导演专业、播音与主持艺术专业、戏剧影视文学专业、影视策划与制片方向、戏剧影视美术设计专业等6个本科专业或方向。另设戏剧影视艺术研究中心,南京艺术学院民国电影研究所,江苏省影视实验教学示范中心,演播空间实验室,普通话测试站,朗诵艺术考级点等。
自2005年始,学院先后获准设立了电影学硕士点、电影学博士点和电影学博士后流动站。钱态教授主持建设的表演专业,被遴选为江苏省高等学校品牌专业、国家特色专业建设点。沈义贞教授主持的戏剧影视文学专业,被确立为江苏省高等学校品牌特色专业建设点。电影学被评为南京艺术学院校重点学科。2011年艺术升为门类后,戏剧影视学成为国家一级学科。
舞蹈学院
南京艺术学院舞蹈学院的前身系南京艺术学院中专部于1970年成立的舞蹈科,2000年开始面向全国招收全日制本、专科学生。2004年成立舞蹈系,2007年更名为舞蹈学院。
舞蹈学院下设舞蹈编导、舞蹈表演、舞蹈学、艺术教育4个本科专业。2012年“音乐与舞蹈学”被选为“十二五”江苏省重点学科,2014年入选“江苏高校优势学科建设工程”。
传媒学院
2005年成立的传媒学院是南京艺术学院下属二级学院。传媒学院以“媒介”“和“艺术”为两大特色关键词,强调艺术与科技的结合,注重多学科交叉融合、跨专业联合、实践为用的教学特色。
设有动画、广播电视编导、数字媒体艺术、录音、摄影、广告学、影视摄影与制作7个本科专业,以及广播电视艺术学、动画、数字媒体、摄影、录音等硕士学位授予点和博士点。
在学科专业建设中,录音艺术、动画专业为江苏省重点学科,动画为教育部特色专业,录音艺术为省级品牌专业,广播电视编导专业在《2011中国大学评价》中被评为艺术类专业院校A++等级。
流行音乐学院
南京艺术学院流行音乐学院是一所顺应时代发展,以培养具有自我塑造、自主创业的复合型高级音乐人才的国有公办二级学院。
1995年11月南京艺术学院与日本中部乐器技术专门学校合作成立了南京艺术学院附属钢琴调律专科学校,设钢琴调律专业,开创了江苏首例中外合作办学模式;1998年增设音乐教育、音乐编导和流行音乐编创三个专业,更名为南京艺术学院爱乐高等专科学校(中日合作),2000年11月更名为南京艺术学院爱乐学院(中日合作),成为本科院校。2005年12月更名为南京艺术学院流行音乐学院。
学院现设流行音乐创作系、流行音乐演唱系、流行音乐演奏系、乐器修造系、音乐传播系、基础教学部六个系部,流行音乐研究所、学科发展与研究中心两个学术单位等。
目前,学院流行音乐演唱、流行音乐演奏、流行音乐创作、乐器修造、音乐传播5个本科教学专业方向在国内同行中均享有良好的声誉,具有较大的影响,引起社会的广泛关注。
在加强本科教育的基础上,学院还积极推进研究生教育,流行音乐研究、音乐传播、乐器学招收博士研究生,流行音乐研究、乐器学和音乐传播招收学术性硕士研究生;流行音乐演唱、流行音乐演奏、流行音乐编创与制作、乐器修造技法招收专业性硕士研究生。
人文学院
南京艺术学院人文学院是随着国内外文化产业和文化事业蓬勃发展,在全校实施学科拓展战略的背景下成立的教学单位,主要负责发展新兴实用类“大艺术”专业和承担全校公共课教学。
现有文物鉴赏与修复、文化遗产保护与管理、艺术史论、艺术教育共四个专业,文物修复、文化遗产与保护、艺术史论专业已面向全国招收硕士研究生,同时面向全国招收文化遗产保护方向、艺术考古方向、中国艺术文献研究方向的博士研究生。
工业设计学院
南京艺术学院的工业设计专业始建于1993年。2008年9月,工业设计专业从设计学院分离,建立了独立的工业设计学院。作为我国最早的以“工业设计”冠名的二级学院之一,将“生态教育”理念作为学院建设与发展的根本理念,并确立了“绿设计”的教育思想,并正在尝试和建立以培养成长性人才为目标的培养模式。
工业设计学院目前设有4个本科专业和专业方向:产品设计专业、工业设计专业、艺术与科技专业(展示设计方向),以及产品设计专业信息交互设计专业方向。同时招收工业设计、展示设计、信息交互设计三个方向的硕士研究生。拥有设计艺术一级学科博士点和博士后研究站,招收工业设计理论与实践研究的博士生。
文化产业学院
南京艺术学院文化产业学院前身为江苏省文化产业研究中心,始建于2002 年,是我国最早开展文化创意产业研究和教学的机构之一,2003 年开始在全国率先开展文化产业管理博士和硕士研究生的系统培养,2007年建成国家文化产业研究中心。
为顺应国际和国内文化产业迅猛发展的趋势,以及社会对文化经营管理人才急剧增长的需求,南京艺术学院于2008年10月正式成立文化产业学院。
文化产业学院是我国目前开设文化产业学科专业体系最为系统的学院,涵盖了人才培养的所有层次,本、硕、博各层次培养体系健全,并建有一级学科艺术学理论博士后流动站。目前,学院设有艺术管理、文化产业管理、公共事业管理三个本科专业,文化产业管理为省重点专业,教育部专业综合改革示范点。
我们以2022年为例:
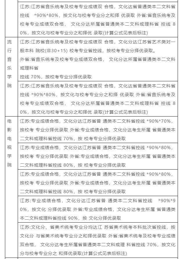
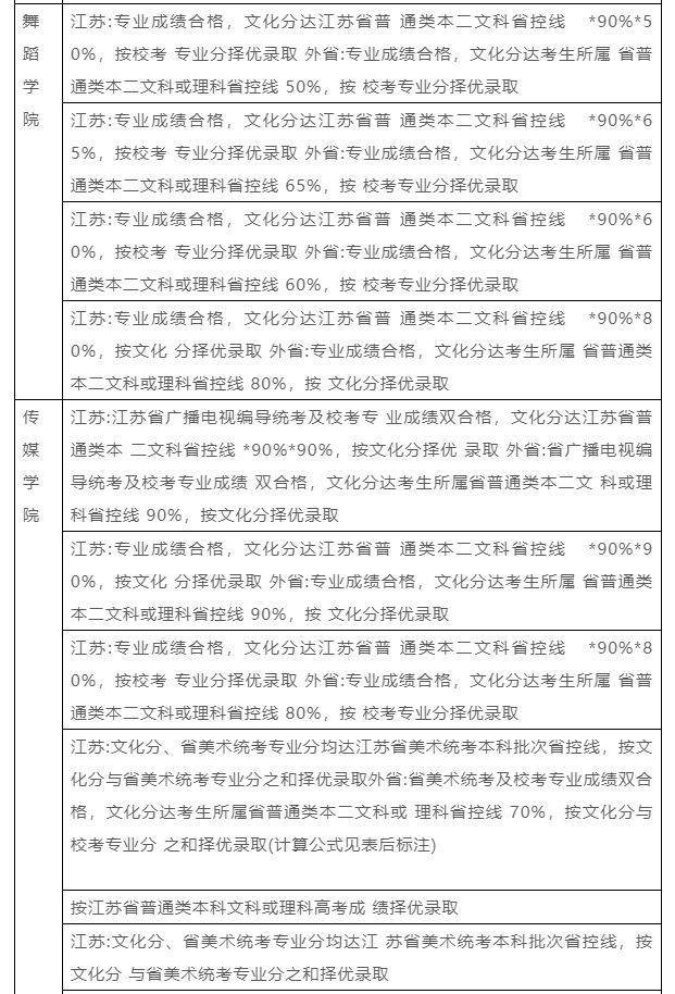
6、南京艺术学院近年录取分数线
2022及2021年录取分数线未公布。
2020年南艺录取分数线
南京艺术学院2020年本科招生艺术类专业在外省录取分数统计:
南京艺术学院2020年本科招生艺术类专业在江苏省1小批录取分数统计:
南京艺术学院2020年本科招生艺术类专业在江苏省1小批录取分数统计:
南京艺术学院2020年本科招生艺术类专业在江苏省1小批录取分数统计:
南京艺术学院2020年本科招生艺术类专业在江苏省2小批录取分数统计:
南京艺术学院2020年本科招生在江苏省普通类本二批次录取分数统计:
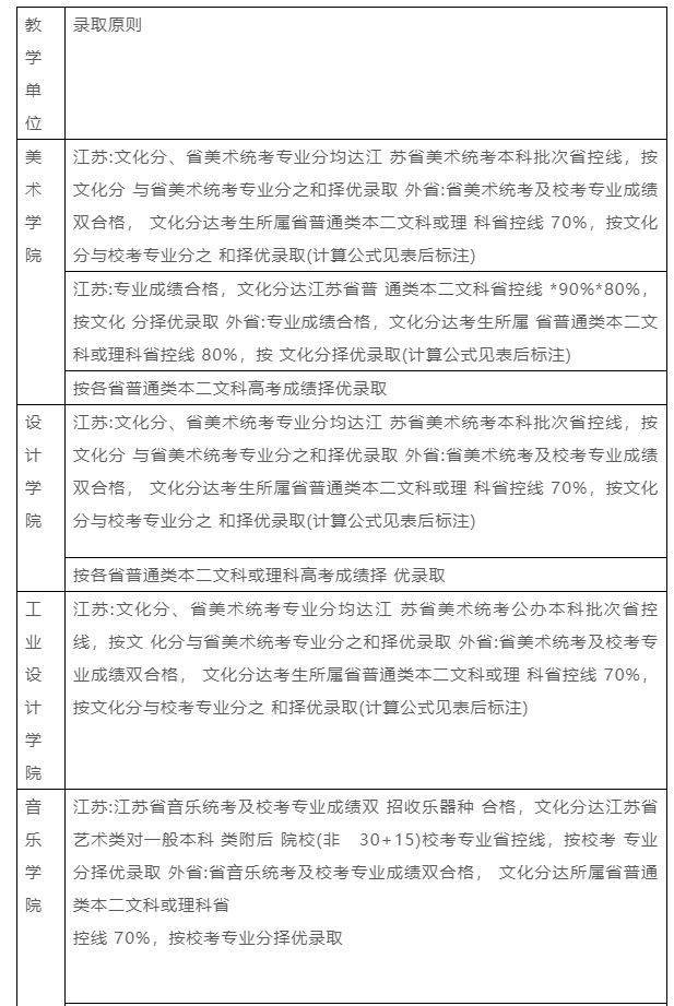
录取原则
2019年南艺录取分数线
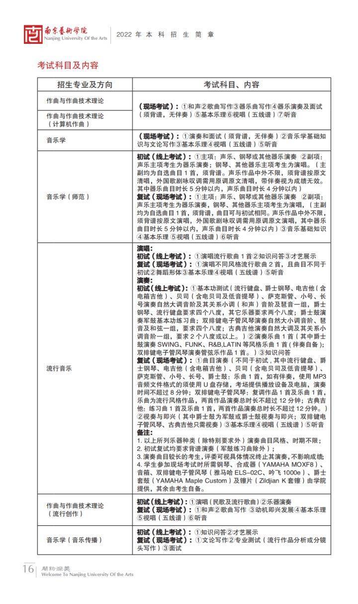
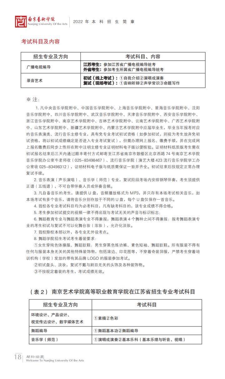
4、南京艺术学院近年校考真题
2020年南艺校考真题
广播电视编导专业
1.为何我国的抗日神剧层出不穷?
2.水浒传中智取生辰纲讲的什么事?
3.余华有哪些作品被改编成电影?
4.余华的个人特色是什么?
5.余华同时期的女作家有哪些?
6.列举2019国内外五件大事。
7.微电影与短视频的区别是什么?
8.普通综艺和慢综艺有什么区别?
9.你看过哪些戏曲?
10.融媒体的优势是什么?
11.你认为网综和传统综艺的区别是什么?
12.你认为你学习编导的优势是什么?
13.第五代导演风格是什么?
14.第六代导演风格是什么?
15.香港警匪片的的特点有哪些?
16.谈谈杜琪峰的《暗战》。
17.知道哪些日本作家和作品?
18.话剧和电影的差别是什么?
19.说一部2019年上映的你最喜欢的电影。
20.说说最近看的一些电影。
21.宁浩是第几代导演,他的作品有哪些?
22.看过什么韩剧或者美剧?
23.对美剧有什么特别的看法吗?
24.看过哪些音乐运用比较好的电影?
25.《海上钢琴师》的主角最后为什么没上岸?
26.看过哪些有关南京的电影或者纪录片?
27.南京是哪几朝的古都?
28.说一下你对南京艺术学院的了解。
29.好莱坞电影有什么特点?
30.你认为中国动画电影发展面临哪些问题?
31.介绍一部莎士比亚的戏剧作品。
32.说出一部奥斯卡最佳影片并介绍故事内容。
33.姜文的电影有什么特点?
34.你最喜欢葛优在哪一部电影当中的表现?
35.电影的营销方式有哪些?
36.电影和文学有什么关系?
37.谈谈商业电影和文艺电影的区别。
38.意大利新现实主义的特点是什么?
39.说出一个你最喜欢的漫威电影中的人物并谈谈原因。
40.世界上第一个使用特写镜头的导演是谁?
影视策划与制片专业
1.看过什么什么纪录片没?
2.看过什么书?
3.看过什么电影?
4.你的家乡黄冈是个神秘的地方,如果要你拍摄一部纪录片,你会拍摄黄冈的什么?
5.你们高中的有素质教育吗?
6.在你们学校,高三每天是怎么学习的?
7.讲两本历史研究性著作。
8.你拍的vlog都是什么类型的?在哪些平台发布?
9.播放量最多的那个视频标题是什么?
10.《好莱坞往事》和哪个热点事件有关系?
11.《何以为家》是哪个国家的电影?和它同时间上映的还有哪些电影?
12.你的这个视频是用什么器材拍的?后期的想法是?调色怎么调?字幕怎么加?
13.个人宣传片第一个镜头怎么设计?
14.给毕业生策划场晚会,你定主题还有模块?
15.你认为什么是大数据?
16.六朝古都哪六朝?
17.讲讲南艺校训和含义。
18.南艺门口花坛的花什么颜色的?
19.你报影制了为什么还报别的专业了,你最想去哪个?
20.你觉得你报的专业都能给你什么帮助?
21.说说导演毕赣,还有马丁斯科塞斯。
摄制专业
1.说三点穿越剧流行的原因
2.美剧和国产剧的区别
3.觉得国内剧本最好的一部电视剧是什么?
4.去年看过印象最深的一部电视剧是什么?
5.《庆余年》的原著作者是谁?你喜欢里面哪个人物?说一个印象最深刻的镜头?
6.港台地区流行武侠的原因。
7.一百零八将最后八将是谁?
8.说几个江苏作家。
9.《小丑》为什么让你感觉很丧?
10.如果要杜甫包装成现代偶像你如何构思?
11.对漫威电影不是电影怎么看待?
12.你为什么穿这件衣服?
13.李白和杜甫的诗风有什么区别?
14.谈谈你对这个专业的理解
戏文专业
1.平常喜欢看什么书?
2.《少年的你如此美丽》和东野圭吾的原作有什么出入?
3.谈谈什么是融梗?
4.平常都关注哪些B站up?
5.谈谈张爱玲的爱情三观。
6.莫言和余华你更喜欢哪个?
7.看过金庸的哪些小说?说几部由他小说改编过的电影?
8.唐诗宋词元曲这类古典文学最喜欢哪种,列举五个作品。
9.三苏分别是谁,苏门四学士分别是谁?
10.说一个你印象深刻的人物
11.喜欢悬疑类小说?用三句话像老师设一个悬念。
12.平常看过哪些剧本?
13.是否有看话剧的习惯?
14.说一件最近让你非常气愤的事?之后是怎么解决的?
15.《西厢记》讲了什么,主人公名字是什么?
16.家乡有哪些戏曲?戏曲分哪几种唱腔,分别说代表人物?
17.《哪吒》改编哪本神话故事?它的成功之处在哪儿?
18.请你说说李靖的形象有哪些变化?
2019年南艺校考真题
初试(面试)
南京艺术学院的初试面试中,考官提问和综合素质考试内容,主要考察考生对影视艺术的基本知识掌握和分析,对于时事热点的看法和理解,自己个人的文艺喜好。
传统题型一般分为这几类:
①“你最……”
常见题型:你最喜欢的导演,电影,演员,最近看的书,最喜欢的编剧等
②看法题
这类的题型,一些考生在省考考试内容中就有涉及,难度不大。
常见题型:为什么不考北电考南艺,为何报考该专业,中国科幻片应该如何发展等
③文艺常识题
考题:说出三个第五代导演,田壮壮三部代表作,关于南京的电影,莫言的写作特色等
戏剧影视导演
初试:①自我介绍 ②朗诵 ( 自备作品 ) ③命题集体小品
复试一:笔试(命题写作)
复试二:①面试(综合素质测试) ②才艺展示 ③表演(命题小品)
戏剧影视文学
初试:①自我介绍 ②专业素质口试
复试:
①笔试叙事散文写作 (1500 字左右,考试时间 120 分钟 )
②笔试编写故事(800 字左右,考试时间 60 分钟)
一、叙事散文写作(120分钟)
(1)盒子
(2)月光背后
要求:从以上两个题目中任选一个,写一篇1500字左右的叙事散文。
二、故事编写(60分钟)
给一张图片展开想象,进行故事编写,800字以上。
*《入殓师》剧照
戏剧影视文学(影视策划与制片)
初试:①自我介绍 ②专业素质口试
复试:①笔试:综合素质测试(考试时间75分钟) ②笔试:项 目策划案写作(考试时间75分钟)
广播电视编导
初试:①自我介绍 ②回答考官提问 ③综合素质展示
复试:①分镜头改编 ②运用材料写作
一、分镜头改编
送远曲
唐·张籍
戏马台南山簇簇,山边饮酒歌别曲。
行人醉后起登车,席上回尊向僮仆。
青天漫漫复长路,远游无家安得住。
愿君到处自题名,他日知君从此去。
(1)根据提供的素材,运用镜头语言完成至少8个以上场景的分镜头改编。
(2)自拟标题。
(3)卷面整洁,字迹清晰,语句通顺。
二、运用材料写作
夏女士家住扬州连运小区,她有枚1克拉的订婚钻戒,是丈夫花11万买的,她非常珍爱,每晚睡觉钱都从手上卸下,第二天上班前再戴上,她下楼扔垃圾,将垃圾和戒指一起扔进了垃圾桶,等到发觉的时候,垃圾桶已被清理。环卫所8名环卫工刚扔完垃圾,又赶外中转站,将装有13吨垃圾的压缩箱拖到附近空地,将垃圾倒在地上。8名工人冒着寒风,一点一点从垃圾堆中寻找。
(1)根据所提供的素材,展开想象。可从故事结构、人物设置、叙述方式、细节等方面入手,将其改写成一个影视文学故事或剧本。
(2)自拟标题,字数不少于1200字。
(3)卷面整洁,字迹清楚,语句通顺。
影视摄影与制作
初试:①自我介绍 ②回答考官提问 ③综合素质展示
复试:①影像造型阐述 ②主题短片创意
一、镜头语言分析
根据提供的电影(《华尔街之狼》8张截图)
要求:
(1) 根据所给提供的影视作品截图,自行调整顺序,使之成为一个前后有序的整体。
(2)列出所排的顺序,刚述创作的宝题,并着重分析镜头语言。
(3)自拟标题。
(4)条理清晰,语言流畅,不少于800字。
二、主题短片创意
以“世间自有公道”为题进行短片创作。
要求:
(1) 根据选题自选角度,自拟题目,写一个影视短片创意。
(2) 内容须包括主题阐释,创意阐述。
(3)自拟标题,不少于500字。
(4)条理清晰,语言流畅,卷面公正。
版权声明:我们致力于保护作者版权,注重分享,被刊用文章【上海艺术学校高中(名校推荐)】因无法核实真实出处,未能及时与作者取得联系,或有版权异议的,请联系管理员,我们会立即处理! 部分文章是来自自研大数据AI进行生成,内容摘自(百度百科,百度知道,头条百科,中国民法典,刑法,牛津词典,新华词典,汉语词典,国家院校,科普平台)等数据,内容仅供学习参考,不准确地方联系删除处理!;
工作时间:8:00-18:00
客服电话
电子邮件
beimuxi@protonmail.com
扫码二维码
获取最新动态
