5月匆匆而过,考研倒计时还有200多天,22考研的你们最近复习得怎么样了呢?
(是你吗?是的请文末右下角自动扣赞)
现阶段同学们也应该陆续开始复习专业课了,一定要注意自己目标院校、院系官网的动态,近期又有院校发布初试科目调整通知,尤其是经济类、计算机类专业,今年是扎堆改考396、408统考,还有其他专业课调整的,一起来看看有没有你报考学校!
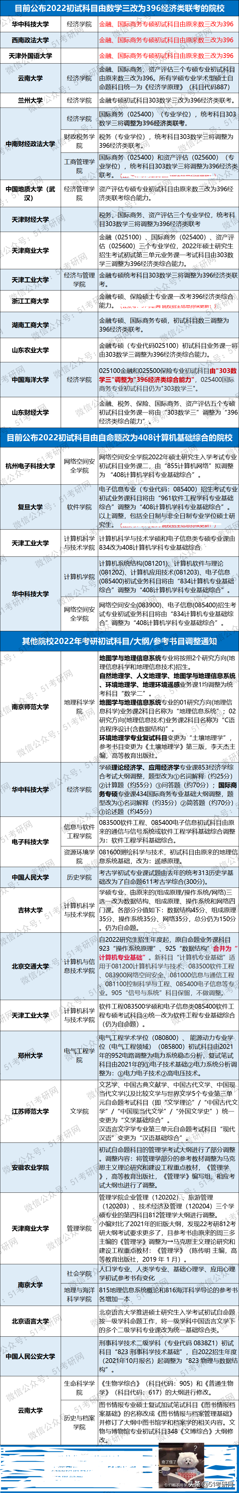
华中科技大学经济学院
金融、国际商务专硕初试科目由原来数三改为396经济类联考;学硕理论经济学、应用经济学专业课853经济学综合考试大纲调整,题型改为①名词解释(约25分)②计算题(约55分)③问答题(约70分);国际商务专硕专业课二434国际商务专业基础大纲调整,题型改为①名词解释(约35分)②简答题(约70分)③论述题(约45分)。西南政法大学
自2022年起,金融(专业代码025100)、国际商务(专业代码025400)专业学位研究生,入学考试统考科目由303数学三调整为396经济类综合能力。
天津外国语大学
金融、国际商务,2022年硕士研究生入学考试统考科目303数学三将调整为396经济类联考。
杭州电子科技大学
网络空间安全学院2022年硕士研究生入学考试专业初试科目业务课二,由“855计算机网络”拟调整为 “408计算机学科专业基础综合”。从杭州电子科技大学网络空间安全学院2021年硕士招生目录来看,共有两个专业,网络空间安全(学术学位)和电子信息(专业学位)两个专业初试科目专业课由855调整为408.
南京师范大学
下图为南京师范大学2021年硕士招生目录(修改前):
目前初试科目调整院校信息汇总如下
其他院校2022研究生招生相关信息:
西北师范大学
北京邮电大学数字媒体与设计艺术学院
2022年硕士招生宣传(含导师简介、招生专业等)
聊城大学计算机学院
2022年硕士研究生招生简章
天津大学
更多2022考研院校招生信息持续更新中!
版权声明:我们致力于保护作者版权,注重分享,被刊用文章【哪些学校考408(扎堆改考396)】因无法核实真实出处,未能及时与作者取得联系,或有版权异议的,请联系管理员,我们会立即处理! 部分文章是来自自研大数据AI进行生成,内容摘自(百度百科,百度知道,头条百科,中国民法典,刑法,牛津词典,新华词典,汉语词典,国家院校,科普平台)等数据,内容仅供学习参考,不准确地方联系删除处理!;
工作时间:8:00-18:00
客服电话
电子邮件
beimuxi@protonmail.com
扫码二维码
获取最新动态
