很多小的不适,到附近公立医院就能解决,但遇上大点的病就要去更擅长的医院了。
那么在辽宁,都有哪些好医院呢?不同专科到底哪家医院水平更高一些呢?
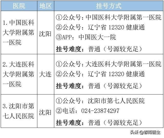
为了让大家更快地了解辽宁省的医疗水平,春雨医生整理了辽宁省公立医院综合实力排行,以及各专科最好的医院,并附上了多种网上挂号方式。
掌握这些信息,可以在生病就医时有所参考,快看看吧。
辽宁省医院排名-综合实力
小儿呼吸疾病、心脏疾病、五官疾病、消化问题、神经发育问题、皮肤病、生长发育、儿童保健、小儿骨病等
辽宁省医院排名-儿科疾病
妇科妇科炎症、妇科内分泌疾病、盆底疾病、妇科肿瘤、流产、不孕不育、计划生育、性功能障碍等
辽宁省医院排名-妇科疾病
心血管内科心律失常、心衰、高血压、冠心病、心瓣膜病、心肌病、心包疾病、心血管病、肺动脉高压、低血压等
辽宁省医院排名-心血管疾病
消化科食管疾病、胃疾病、肠道疾病、肝胆胰疾病、腹膜及肠系膜疾病、腹水、便秘、腹泻、消化道出血
辽宁省医院排名-消化疾病
皮肤科皮肤真菌病、昆虫性皮肤病、维生素缺乏皮肤病、皮炎、皮疹、红斑、毛发及甲床问题、皮肤肿瘤、疱疮等
辽宁省医院排名-皮肤问题
泌尿外科尿结石、肾结石、肾脏和膀胱肿瘤、前列腺疾病、睾丸疾病、梗阻性尿道疾病、女性泌尿系统疾病等
辽宁省医院排名-泌尿疾病
耳鼻喉科耳部疾病:中耳炎、听力障碍、鼓膜穿孔等;鼻部疾病:鼻炎、鼻息肉等;咽喉疾病:咽喉炎、腺样体肥大、扁桃体炎等
辽宁省医院排名-耳鼻咽喉疾病
眼科屈光不正、眼视光、眼底病、青光眼、白内障、眼肿瘤、眼外伤、眼眶病、眼整形、角膜病、小儿眼科等
辽宁省医院排名-眼部疾病
医院选取依次参考如下资料:(1)复旦大学医院管理研究所《中国医院及专科声誉排行榜》。(2)政府卫生部门评定的临床重点专科和教育部门评定的重点学科分布。(3)医院对应科室的高级职称人数。(4)医院对应科室的床位数。
下载“春雨医生”APP,查看辽宁省更多医院专科排名、挂号方式、挂号难度。全国各省市医院都可以查了!
版权声明:我们致力于保护作者版权,注重分享,被刊用文章【辽宁省专科学校(辽宁省最好医院排名发布)】因无法核实真实出处,未能及时与作者取得联系,或有版权异议的,请联系管理员,我们会立即处理! 部分文章是来自自研大数据AI进行生成,内容摘自(百度百科,百度知道,头条百科,中国民法典,刑法,牛津词典,新华词典,汉语词典,国家院校,科普平台)等数据,内容仅供学习参考,不准确地方联系删除处理!;
工作时间:8:00-18:00
客服电话
电子邮件
beimuxi@protonmail.com
扫码二维码
获取最新动态
