又一重磅规划发布!
8月10日,临沂市政府办公室发布
《临沂市农业转移人口市民化
发展规划(2016-2020年)》。
快来看未来你家会变成什么样!
未来你又能享受到什么权益吧!
重磅规划
临沂市人民政府办公室关于
印发《临沂市农业转移人口市民化
发展规划(2016-2020年)》的通知
各县区人民政府,市政府各部门、各直属机构,临沂高新技术产业开发区管委会,临沂经济技术开发区管委会,临沂临港经济开发区管委会,临沂商城管委会,临沂蒙山旅游度假区管委会,临沂综合保税区管委会,各县级事业单位,各高等院校:
《临沂市农业转移人口市民化发展规划(2016-2020年)》已经市政府第28次常务会议研究通过,现印发给你们,请认真贯彻执行。
临沂市人民政府办公室
2018年8月10日
曹鑫摄
根据通知,
规划共分为三十章,
每个部分都干货十足!
规划摘登
第一篇:规划背景
“十三五”时期是我市全面建成小康社会的决胜时期,也是加快建设更高水平“大美新”临沂的关键时期,要充分认识统筹推进农业转移人口市民化,即城镇外来务工人员、城中村城边村原有居民和农村地区就地转移就业人口市民化的重要意义,遵循城镇化发展规律,尊重农民意愿,坚持问题导向,着力破解制约农业转移人口市民化的突出矛盾和深层次问题,科学有序推进全市人口市民化。
第二篇:总体要求
总体目标
充分尊重农业转移人口市民化意愿诉求和人口流动规律,统筹考虑全市城镇综合承载能力,到2020年,全市实现100万农业转移人口和98.4万城中村城边村原有居民市民化,完成“双百工程”。
(一)落户门槛彻底消除。深化户籍制度改革,全面放开落户条件,彻底清理城镇落户的前置性、附加性限制条件,确保有意愿、有能力进城落户的农业转移人口顺利迁入城镇。实现74万外来务工人员、26万农村就地转移就业人口“零门槛、零障碍”落户城镇,户籍人口城镇化率达到50%。
(二)基本公共服务广泛覆盖。
(三)城乡权益全面保障。城镇落户外来务工人员、城中村城边村原有居民、农村地区就地转移就业人口的承包地、宅基地、集体资产收益等各项农村合法权益得到切实维护,农村“三权”自愿有偿转让机制更加顺畅,真正实现农村权益不减少,城镇服务全跟上。
(四)体制机制健全完善。
全市农业转移人口市民化指标体系
1
分类目标
(一)城镇外来务工人员市民化目标:到2020年,实现74万外来务工人员市民化,解决其户籍、就业、基本生活、社会保障等问题,实现其享受城镇公共服务待遇与原有市民同等化。
(二)城中村和城边村原有居民市民化目标:到2020年,实现98.4万城中村和城边村原有居民市民化,基本完成建成区内城中村改造,加快推进城区周边的城边村改造。
(三)农村地区就地转移就业人口市民化目标:到2020年,实现26万农村地区就地转移人口市民化,其中90%落户镇区(新市镇重点镇、特色小镇等)、10%在农村新型社区市民化。
全市农业转移人口市民化各县区目标分解一览表
2
统筹推进“三类人”
在临沂中心城区、县城和城镇落户,
实现农业转移人口基本公共服务均等化、
社会角色转变、真正融入城镇,
最终实现完全市民化。
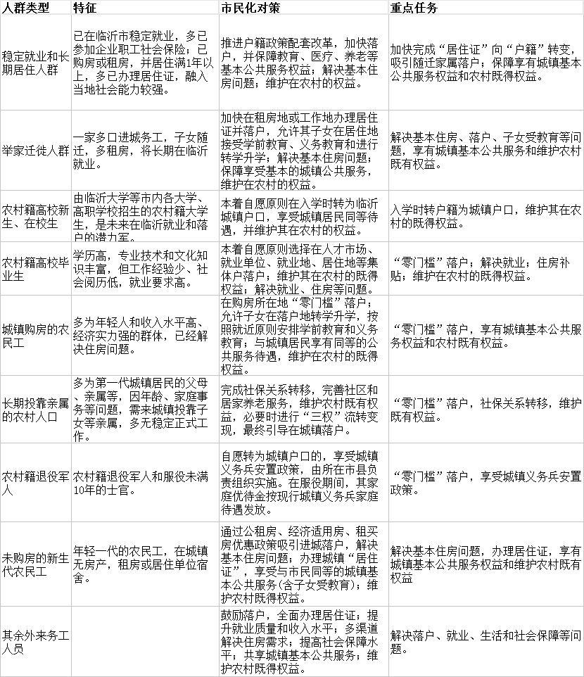
(一)推动稳定就业和举家进城的外来务工人员优先落户。根据全市各类外来务工人员的市民化意愿诉求和城镇生活能力,优先推动已经在城镇稳定就业、购房、举家迁徙的外来务工人员落户,并出台相应的优惠政策。在中心城区就业1年以上、县城签订用工合同1年以上、举家进城、城镇购房等外来务工人员实行“零门槛”落户,本人及随迁范围内的人员可在居住地落户,并享受同等的城镇居民待遇,其农村既得权益均予以保留和维护。鼓励农村籍大中专学生来就学时将户口迁入本地学校集体户,支持外地大学生就地申请登记为城镇居民,享受城镇居民同等待遇。鼓励有稳定工作而未购房的新生代农民工买房或租房,并落户城镇。
(二)推动城中村城边村原有居民完全市民化。
(三)推动农村地区就地转移就业人口市民化。引导城乡兼业人口和返乡农民工就地市民化,并享有与城镇居民同等的公共服务待遇。
到2020年,
中心城区及带动辐射的核心城镇
圈层人口达到300万人,
成为人口市民化的主体空间;
培育40-50万人左右的县城1个,
30-40万人的县城3个,
其余县城规模均超过20万人,
重点打造32个旅游小城镇。
根据《临沂市新型城镇化规划(2015-2020年)》,全市城镇层级划分情况如下:
1、核心城镇圈层:包括中心城区、莒南县、临沂临港经济开发区及周边小城镇,2020年人口规模达300万人。
2、县城(组团):包括沂水县城(沂城街道)、许家湖镇、龙家圈镇、黄山铺镇,郯城县城-马头镇,平邑县城-温水镇,兰陵县城-向城镇,费县县城-上冶镇,沂南县城-大庄镇-辛集镇,蒙阴县城-常路镇,临沭县城-蛟龙镇,2020年总人口规模达237万人。
3、小城镇:包括郑城街道-白彦镇、坦埠镇-高庄镇、高峰头镇-红花镇、马站镇-杨庄镇、探沂镇、义堂镇、半程镇-汪沟镇、汤头街道、板泉镇、兰陵镇、垛庄镇、枣园镇、地方镇、大店镇、青云镇、李庄镇、傅庄街道等17个小城市(新市镇),以及马厂湖镇、汤河镇、郑旺镇、褚墩镇、涝坡镇、店头镇、梁邱镇、张庄镇、洙边镇、重坊镇、大仲村镇、尚岩镇、四十里铺镇、神山镇、柏林镇、铜井镇、仲村镇、薛庄镇等18个重点镇。
相关定位
将临沂市中心城区打造成为全市的政治、经济、文化中心,鲁东南、苏北地区的中心城市之一,区域性商贸中心,区域性交通枢纽,历史文化名城,以商贸物流、机械、化工、食品加工、建材、纺织业为主的现代工贸城市,区域旅游集散中心。
“莒南—临港”组团是临沂市临港产业基地、物流服务基地、国际生产资料交易服务区。未来五年,核心城镇圈层将承载完成全市65%的农业转移人口市民化任务。
推进城镇外来务工人员市民化
全市外来务工人员不同群体的落户策略
按照“进得来、留得下、融得进、
有保障、能发展”的原则,
重点促进有意愿、有能力的
外来务工人口在城镇落户,
并维护其在农村的既有权益,
不断推进城镇基础设施建设和公共服务均等化,
推动外来务工人员更好地融入城市生活。
支持外来务工人员自购住房
出台农民工购房的优惠政策,支持进城落户人员自购商品房。农民进城购买住房,符合规定条件的可享受税收和规费减免等优惠政策。
试行宅基地换购商品房政策,对依法自愿有偿转让宅基地使用权及农房等地上附着物的农民,县(区)政府可参照当地城镇建设用地指标价格给予合理补偿或发放等额“房票”,在辖区内购买新建商品住房时抵作购房款。
在商品房开发时,增加中小户型中低价位的普通商品房供应;鼓励金融机构降低贷款门槛,执行优惠利率,实行灵活多样还款方式,支持进城落户农民工使用住房公积金与商业银行组合贷款购房。
加快完善农民住房财产权抵押与担保制度,商业住房抵押贷款逐步惠及进城落户农民工。对于购买第一套刚需性商品房的农民工,在契税、价格、首付比例、贷款优惠利率、还款期限等方面给予一定优惠政策,降低农民工买房难度。
外来务工人员共享城镇基本公共服务
到2020年,实现外来人口随迁子女百分之百有学上,百分之百上公办学校,百分之百享受义务教育免费待遇,百分之百同等待遇录取高中阶段学校。
依托社区卫生机构,定期为65岁以上进城务工人员提供免费查体活动,开展健康教育和咨询、慢性病管理等社区卫生服务。
维护进城落户农民的农村土地权益
加快推进全市各区县农村土地确权、登记、颁证,依法保障进城落户农民的土地承包经营权、宅基地使用权。按照合法、自愿、有偿原则,探索建立农民工土地承包经营权和宅基地使用权有偿流转机制。进城落户农民可自愿选择保留、在本集体经济组织内部流转、退出三种方式处置宅基地及附属设施用地。农民工进城落户后,在规定的政策执行期限内继续享受农业支持保护补贴、政策性农业保险、农业机械购置补贴、财政造林及森林抚育补贴、林业贷款贴息、征地补偿收益等与土地相关的权益。
维护进城落户农民的农村身份权益
一是维护集体经济组织收益权。进城落户农民及其家属集体财产权和收益分配权不因户籍转移而剥离,实现成员集体财产权和收益分配权与户籍变动脱钩。
二是保障进城落户学生权益。进城落户的原农村义务教育家庭经济困难学生,继续享受相关资助政策;进城落户农村学生,继续享有农村专项招生优惠政策。
三是保留其他身份附加权益。其他与身份相关的权益如农民工返乡创业、安家贷、应征入伍标准等依法予以保留。农业转移人口落户城镇后,继续保留各项惠农政策。落户城镇农民自落户之日起3 年内入伍的,其学历执行农村应征青年标准。
推进农村就地转移就业人口市民化
分级培育小城镇发展
魅力旅游小城镇建设
注重挖掘文化内涵,将我市独特的历史文化、红色文化、民俗文化等融入旅游小镇建设,结合我市实际,按照“一镇一品”的原则,重点打造沂水县泉庄镇、院东头镇、沂南县铜井镇、莒南县大店镇、蒙阴县垛庄镇、郯城县马头镇、兰陵县兰陵镇等32个旅游小城镇,
形成以蒙阴县垛庄镇、莒南县大店镇等为代表的红色风情小镇、以沂水县院东头镇、费县薛庄镇等为代表的民俗风情小镇、以费县大田庄乡、兰山区李官镇等为代表的休闲农业小镇、以郯城县马头镇、兰陵县兰陵镇等为代表的历史文化古镇、以蒙山旅游区云蒙办事处、柏林镇等为代表的山岳养生小镇、以蒙阴县岱崮镇、沂水县泉庄镇等为代表的地质景观小镇、以河东区汤头街道、沂南县张庄镇等为代表的温泉主题小镇以及以莒南县洙边镇为代表的茶文化小镇、以兰山区白沙埠镇为代表的孝文化小镇等一批文化主题旅游小城镇。
同时,规划提出,
将加强城镇产业支撑、民生保障、
城镇管理等能力建设,
以充足的就业岗位吸纳人,
完善公共服务体系吸引人,
以高效的管理引导人,
把城镇打造成为农业
转移人口安居乐业的沃土。
其中重要一点就是构建优质教育服务体系,
加快发展现代职业教育。
加快推动现代职业教育体系建设
扩大高等职业院校办学规模。巩固中等职业教育基础地位,将普及高中阶段教育的重点放在中等职业教育,加快推进省级规范化学校及示范型学校建设,每个县区至少建成1 处省级规范化职业学校。支持鲁南技师学院、临沂技师学院转为高等职业院校,争取以临沂市高级财经学院、临沂市工业学校(临沭)、临沂市农业学校(莒南)、临沂电力学校等为基础,组建2-3 所高等职业院校。深化产教融合、校企合作,推进职业教育公共实训基地建设和集团化办学。落实“双师型”教师素质提升计划。
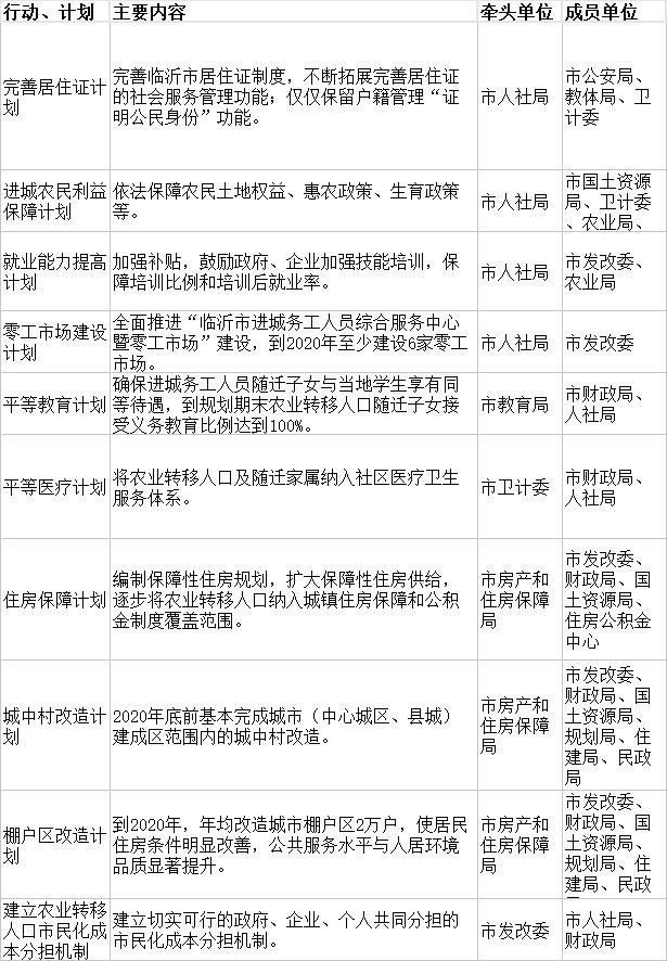
全市推进农业转移人口市民化行动、计划
对于这项规划,
你期待吗?
大美新临沂又要发力啦!
快把这个好消息告诉身边的朋友吧!
热点NEWS推荐
版权声明:我们致力于保护作者版权,注重分享,被刊用文章【临沂电力学校是公办吗(宅基地换购商品房)】因无法核实真实出处,未能及时与作者取得联系,或有版权异议的,请联系管理员,我们会立即处理! 部分文章是来自自研大数据AI进行生成,内容摘自(百度百科,百度知道,头条百科,中国民法典,刑法,牛津词典,新华词典,汉语词典,国家院校,科普平台)等数据,内容仅供学习参考,不准确地方联系删除处理!;
工作时间:8:00-18:00
客服电话
电子邮件
beimuxi@protonmail.com
扫码二维码
获取最新动态
