作为风景优美,海景无敌的厦门大学,可谓是很多考生的向往之地,同时,厦门大学还是985高校,实力非凡,想要调剂的考生可要抓紧时间了。
一、需调剂专业、人数和考试科目
二、调剂基本要求
(1)符合调入专业的报考条件。
(2)校内调剂考生必须符合我校相应专业基本复试线,校外调剂至我校考生必须同时达到相应专业国家复试线和我校基本复试线。
(3)调入专业与第一志愿报考专业相同或相近。
(4)初试科目与调入专业初试科目相同或相近,其中统考科目原则上应当相同。
(5)生源有缺口的专业应优先从校内相同或相近专业的考生中调剂。
(6)除参加管理联考的专业学位之外,调剂考生必须同时达到原报考专业相对应的分数线和调入专业所对应的分数线。由于参加管理类联考的各专业学位初试科目完全相同,因此,调剂考生只需达到调入的管理类联考专业学位分数线且符合相关调剂政策即可,无需达到原报考专业学位分数线。
(7)对申请同一院(系、所)同一专业、第一志愿报考单位和专业完全相同,初试科目完全相同的调剂考生,相关院(系、所)应当按考生初试成绩择优遴选进入复试的考生名单。不得简单以考生提交调剂志愿锁定时间先后顺序等非学业水平标准作为遴选依据。
(8)原则上不接收同等学力考生为调剂生。
(9)调剂生与第一志愿报考我校的考生持同一标准进行复试。
三、调剂程序
(1)第一步 符合我校调剂要求的考生请填写厦门大学2020年硕士研究生调剂申请表和厦门大学2020年硕士研究生调剂申请表汇总表发送到邮箱。文件名称请注明姓名+调剂专业、方向。命名格式不正确不予接收,交表截止日期为:4月29日-5月1日。采用其余方式发送的申请表格我院不予接收。
(因平台限制,大家可以私信“调剂”获取)
(2)院系对材料进行初审;确定调剂复试名单并报招生办备案,院系通知调剂考生参加复试; 调剂考生(既包括接收外单位调剂考生,也包括接收本单位内部调剂考生)在各院(研究院)规定的时间内登陆“全国硕士生招生调剂服务系统”填写调剂志愿和有关信息(全国硕士生招生调剂服务系统预计将于5月20日左右开放)。
(3)各院将调剂复试名单报招生办备案后在“全国硕士生招生调剂服务系统”向可参加复试的考生发送复试通知。收到复试通知的考生须在系统中规定的时间内在系统中回复复试通知。
(4)考生按各院要求参加复试。
(5)各院初步确定拟录取名单后,分批次在“全国硕士生招生调剂服务系统”向调剂考生发送待录取通知。收到待录取通知的调剂考生须在系统中规定的时间内在系统中回复待录取通知。
(6)考生未在规定时间内完成学校规定操作或随意解除志愿的,则视为自动放弃复试或拟录取资格。
厦门大学公共卫生学院分子影像暨转化医学研究中心(以下简称“中心”)2020年硕士研究生招生还需调剂部分生源,具体如下:
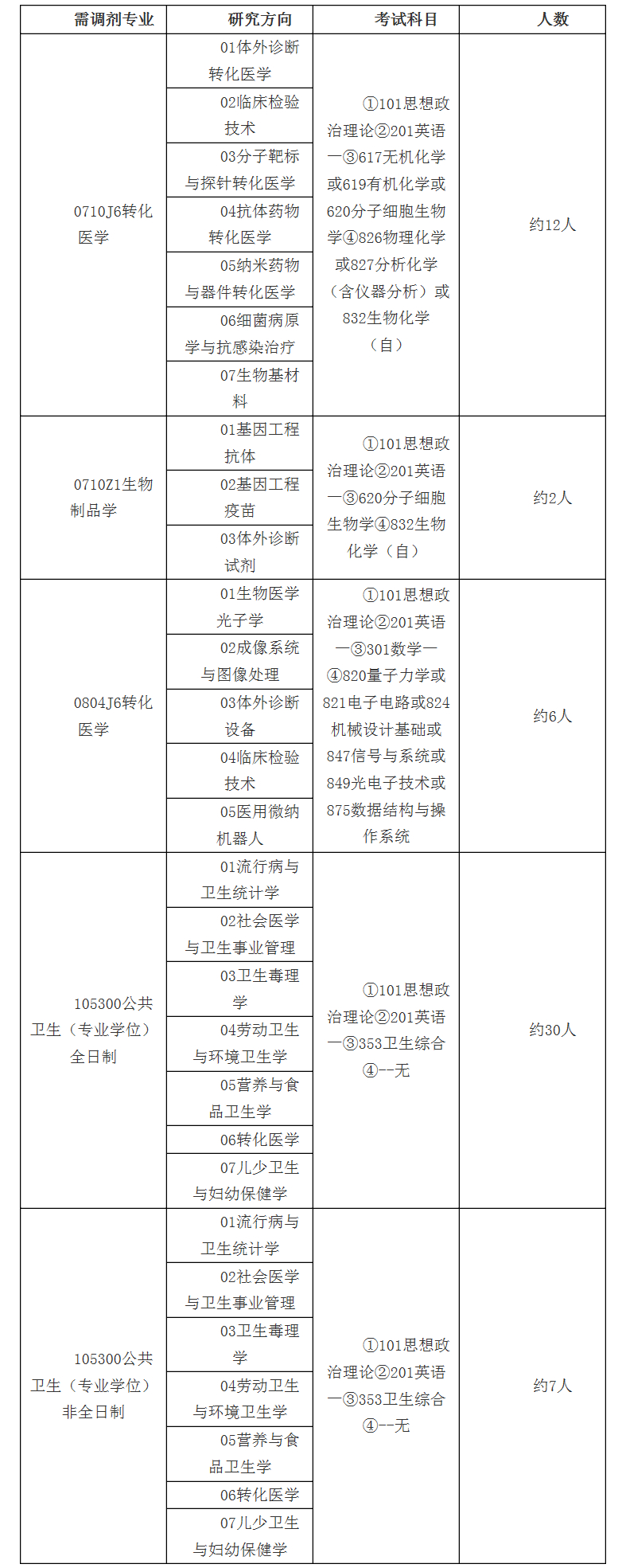
一、需调剂专业、人数、考试科目:
二、调剂基本要求:
调剂复试需同时遵守以下基本要求:
(1)符合调入专业的报考条件。
(2)调剂考生须符合相应专业基本复试线,如下:
(3)调剂原则上应在同一个一级学科里进行,调入专业与第一志愿报考专业相同或相近。
(4)初试科目与调入专业初试科目相同或相近,其中统考科目原则上应当相同。
(5)生源有缺口的专业应优先从校内相同或相近专业的考生中调剂。
(6)对申请同一院(系、所)同一专业、第一志愿报考单位和专业完全相同,初试科目完全相同的调剂考生,按考生初试成绩择优遴选进入复试的考生名单。不简单以考生提交调剂志愿锁定时间先后顺序等非学业水平标准作为遴选依据。
(7)原则上不接收同等学力考生为调剂生。
(8)调剂生与第一志愿报考我校的考生持同一标准进行复试。
三、调剂程序:
(1)符合调剂要求的考生请下载附件一《调剂申请表》和附件二《调剂汇总表》,填写后发送到指定邮箱,文件名称请注明姓名+本科毕业学校+初试总分+调剂专业。交表截止日期为:4月29日-5月1日。
(2)中心、院系对材料进行初审;
(3)招生办复审;
(4)相关院系通知通过复审的考生参加复试;
(5)考生到“全国硕士生招生调剂服务系统”补填调剂申请(系统预计5月20日左右开放),以便我校通过调剂网履行复试和录取的相关网上程序。
整理自各大学官网
(免责及版权声明:仅供个人研究学习,不涉及商业盈利,如有侵权请及时联系删除,观点仅代表作者本人,不代表本号立场)
版权声明:我们致力于保护作者版权,注重分享,被刊用文章【厦大学生邮箱(厦门大学2020考研招调剂生)】因无法核实真实出处,未能及时与作者取得联系,或有版权异议的,请联系管理员,我们会立即处理! 部分文章是来自自研大数据AI进行生成,内容摘自(百度百科,百度知道,头条百科,中国民法典,刑法,牛津词典,新华词典,汉语词典,国家院校,科普平台)等数据,内容仅供学习参考,不准确地方联系删除处理!;
工作时间:8:00-18:00
客服电话
电子邮件
beimuxi@protonmail.com
扫码二维码
获取最新动态
