来源:【大河健康报】
高考倒计时1天
中高考健康指南
祝你金榜题名
用好“心”处方
驱散考前焦虑
6月3日,河南省教育考试院发布2022年高考健康攻略,提醒各位考生和家长,所有考生应在考前一天12时前,进行一次考前24小时核酸检测。
在第一天第一科开考时,考生须持24小时内核酸阴性报告参加考试。所有考生参加考试要积极配合考点健康排查,做好个人防护。
为做好全国高校学生离校返乡疫情防控工作,6月3日,国务院应对新型冠状病毒肺炎疫情联防联控机制综合组对各地提出明确要求。
一要严格落实防控政策要求。有疫情的地区,高校内如果没有疫情,实施7天以上封闭管理结束后,学生可持48小时内核酸检测阴性证明和高校开具的相关证明离校返乡,实施“点对点”闭环返乡。满足以上条件的高校学生,不再集中隔离,到家后实施7天健康监测,如有异常,应及时报告当地社区和疫情防控部门。各地要将学生离校返乡疫情防控政策逐级传达、逐级落实,不得层层加码。此前已返乡的高校学生,各地可按照“一人一策”原则,综合评估对照执行。
二要加强对学生的关心关爱。返乡学生确需隔离的,各地免除集中隔离费用。加强学生集中隔离期间关心关爱和人文关怀,保证食宿条件,满足生活、就医等必要需求,鼓励采取暖心举措。要全面落实闭环管理,相关部门和高校加强协调联动、密切配合,保障学生从校门到家门“点到点”返乡、闭环防疫管理。高校要“一人一档”制定离校学生信息台账,加强学生健康教育和安全教育,引导学生全程做好个人防护。
三要认真做好服务保障。省级联防联控机制统筹建立高校学生离校返乡疫情防控工作对接和应急协调机制,提前统计、及时推送离校返乡学生信息,实时调度、协调解决学生返乡途中的突发情况。各地各高校要充分尊重学生意愿,对选择留校的学生做好生活服务保障。
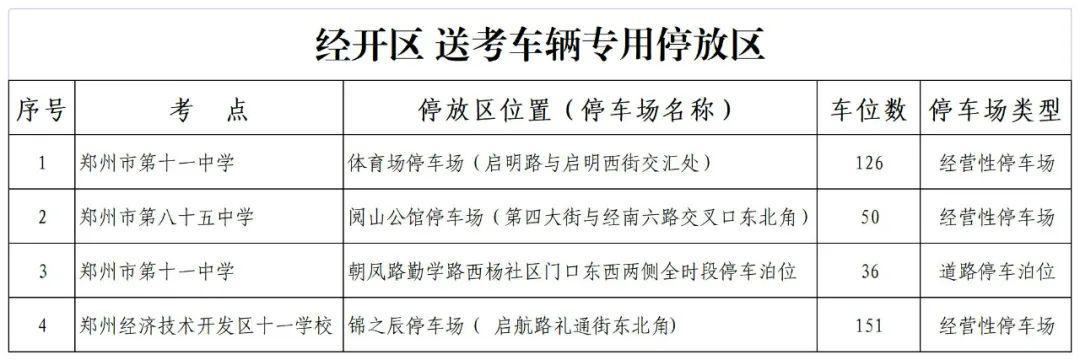
2022年高考将至,为切实做好高考周边的停车秩序,缓解停车压力,方便送考车辆停放,高考期间城管部门将在考点周边设置“送考车辆专用停放区”,郑州考点周边138个停车场、近1万个停车泊位向送考车辆免费开放。(具体车位往下看)
“送考车辆专用停放区”设置有送考车辆专用停放区指示牌,考生家长在停车时请认准送考车辆专用停放区标识。
6月7日早6时至6月9日19时,所有送考车辆专用停放区将对持有考生准考证(或准考证复印件)的送考车辆免费停放。
各区(开发区)停车场管理部门的工作人员、停车管理员、停车场经营者等力量将全员上岗,确保“专区专用”,对泊位内停留的其它车辆进行劝离,尽可能多的保障送考车辆停放,确保考生顺利应考。
建议考生及家长登录“郑好办”App查询目的地周围停车场信息、实时查找剩余泊位、一键导航附近停车场点位等,提前安排好出行。
同时,提醒广大考生家长注意,为避免高考期间送考车辆过多产生交通拥堵,影响考生考试,请广大考生尽可能选择公共交通出行。
↓↓↓
送考车辆如遇紧急情况,可联系各区(开发区)停车场管理部门,停管部门将及时予以帮助。
各区(开发区)停车场管理部门电话:
1、中原区:0371-67711313
2、二七区:0371-68855191
3、金水区:0371-61656277
4、管城区:0371-66213641
5、惠济区:0371-66670633
6、高新区:0371-67911912
7、经开区:0371-63224911
8、郑东新区:0371-67179311
9、航空港区:0371-8619811
2022年夏季高考将于6月7日、8日举行。为使广大考生方便快捷抵达考场,郑州公交集团第三运营公司将在6月7日、8日开通三条公交“爱心送考”专线。
此次专线将采用点对点接送方式,根据考生的考点信息,3条专线车辆6点30分准时分别从丹青西路西三环、航海路秦岭路、长江路西三环出发,途经长江路、航海路、中原路、桐柏路等主干线,实行专人专车定时接送,考生拿着准考证即可免费乘坐。
此次专车线路具体情况如下:
专线1:从丹青西路西三环发车,途经西三环——长江路——淮南街——政通路——兴华街——伊河路。途经考点:郑州市第七十四高级中学(长江路淮南街)、郑州市第二高级中学(政通路淮南街)、郑州市第十九高级中学(陇海路兴华街)、郑州市第五十七中学(兴华街伊河路)
专线2:从航海路秦岭路发车,途经航海路——桐柏路——汝河路——颍河路——建设路。途经考点:郑州市第七十三中学(桐柏路航海路)、郑州市四十二中学(桐柏路汝河路)、郑州市明新中学(桐柏路颍河路)、郑州市第二十四中学(建设路桐柏路)
专线3:从兴华街航海路发车,途经兴华街——陇海路——交通路——京广路。途经考点:郑州市第十九高级中学(陇海路兴华街)、陇西小学(陇海路交通路)、郑州市第106初级中学(京广路中原路)、郑州市京广路小学(京广路正兴街)
在考生考试期间,郑州公交会在考点附近设置爱心纳凉车,为等候的家长提供纳凉和休息的地方。
郑州公交集团温馨提示,请广大考生提前规划好出行路径,预留足够的出行时间,搭乘公交时请提前佩戴好口罩并出示健康码,有序乘车。如有乘车需求和疑问,可拨打郑州公交客服热线63881333进行询问,也可下载“郑州行APP”进行查询。
6月3日,据郑州市大数据管理局消息,“核酸采样电子凭证(小屋采样记录)”已于当日13时左右在‘郑好办’上线,市民在市区内核酸检测采样屋完成采样后,即可通过该通道查询采样记录。”
根据此前发布的疫情防控要求,在郑进入公共场所和乘坐公共交通工具时,出示48小时内的核酸采样电子凭证、纸质核酸采样凭证或核酸检测结果均认可。
— 查询方式 —
需要核酸采样凭证的市民朋友,在市内核酸检测采样屋完成采样后,即可进入“郑好办”首页找到“核酸检测一键通”,点击进入后在“核酸检测电子凭证(小屋采样记录)”中进行查询。
3日下午,市民贾先生拨通了郑州地铁服务热线询问出行政策,客服人员表示:“如果核酸检测结果尚未显示,在最近一次核酸检测阴性的前提下,出示48小时内电子或纸质核酸采样凭证同样可以乘坐地铁。”
“该功能实现了核酸检测即采即查,无需等待采样检测结果上传。”郑州市大数据管理局相关负责人表示,“特别是在大家需要紧急出行的情况下,在就近的核酸检测采样屋完成采样后即可第一时间拿到采样凭证,大大缩减了时间成本。”
不仅如此,“核酸检测一键通”还将“核酸检测信息登记”、“核酸检测结果查询”、“核酸检测点查询”等功能进行了集中展示,进一步方便市民朋友在疫情防控常态化下开展核酸检测及查询。
全省大部晴天间多云为主,最高气温在33~35℃左右,8日下午到傍晚西部、北部局部有短时阵雨、雷阵雨。
7日全省最高气温在30-33℃,8日北中部、西部以及东部最高气温,较7日上升5℃左右,最高气温在35-36℃左右,而南部、东南部气温变化不大,仅有1-2℃的增幅(较7日),考生需注意防暑降温,保持清淡饮食。
此外,8日下午至傍晚前后,西部、北部局部有短时阵雨、雷阵雨,考生请注意携带好雨具。
高考在即 气象护航
祝所有考生
旗开得胜 金榜题名
来源:大河健康报、郑州晚报、河南疾控、顶端新闻
本文来自【大河健康报】,仅代表作者观点。全国党媒信息公共平台提供信息发布传播服务。
ID:jrtt
版权声明:我们致力于保护作者版权,注重分享,被刊用文章【河南省学校安全教育平台(河南高考生及家长请查收赴考指南)】因无法核实真实出处,未能及时与作者取得联系,或有版权异议的,请联系管理员,我们会立即处理! 部分文章是来自自研大数据AI进行生成,内容摘自(百度百科,百度知道,头条百科,中国民法典,刑法,牛津词典,新华词典,汉语词典,国家院校,科普平台)等数据,内容仅供学习参考,不准确地方联系删除处理!;
工作时间:8:00-18:00
客服电话
电子邮件
beimuxi@protonmail.com
扫码二维码
获取最新动态
