【卡车之家 原创】2021年12月27日,公安部发布了新版《准驾车型及代号》,其中增加的C6驾照让不少卡友产生了浓厚的兴趣,根据我们的预判,C6驾照更多的是应用在总质量小于4.5吨的牵引房车领域以及小部分轻抛货物运输领域,通过拖挂加大轻卡载重量这种想法,完全不用考虑,毕竟总质量有着严格的限制。
近期中华人民共和国交通运输部运输服务司发表关于《机动车驾驶培训教学大纲(修订征求意见稿)》公开征求意见的通知,其中明确了如何考取C6驾照,而想从C1增驾至C6,是不是和我们想象中一样简单呢?
要明确的是,如果你有A2驾照是可以直接驾驶C6车辆的,除此之外均需进行增驾学习。本次意见征集稿当中明确规定C6驾照的总学时不得少于30个学时,每个学时为60分钟,其中将内容分为了理论和实践,其中理论学时占总时长的三分之一,而实际驾驶将要占到三分之二的学时。
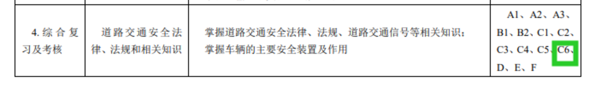
在道路交通安全法律、法规和相关知识中,C6需要学习掌握各类道路条件下的通行规则,掌握变更车道、跟车、超车与限制超车、会车、避让行人和非机动车、掉头与倒车、停车、高速公路通行等规定,同时掌握法律法规中有关驾驶行为的规定和要求。
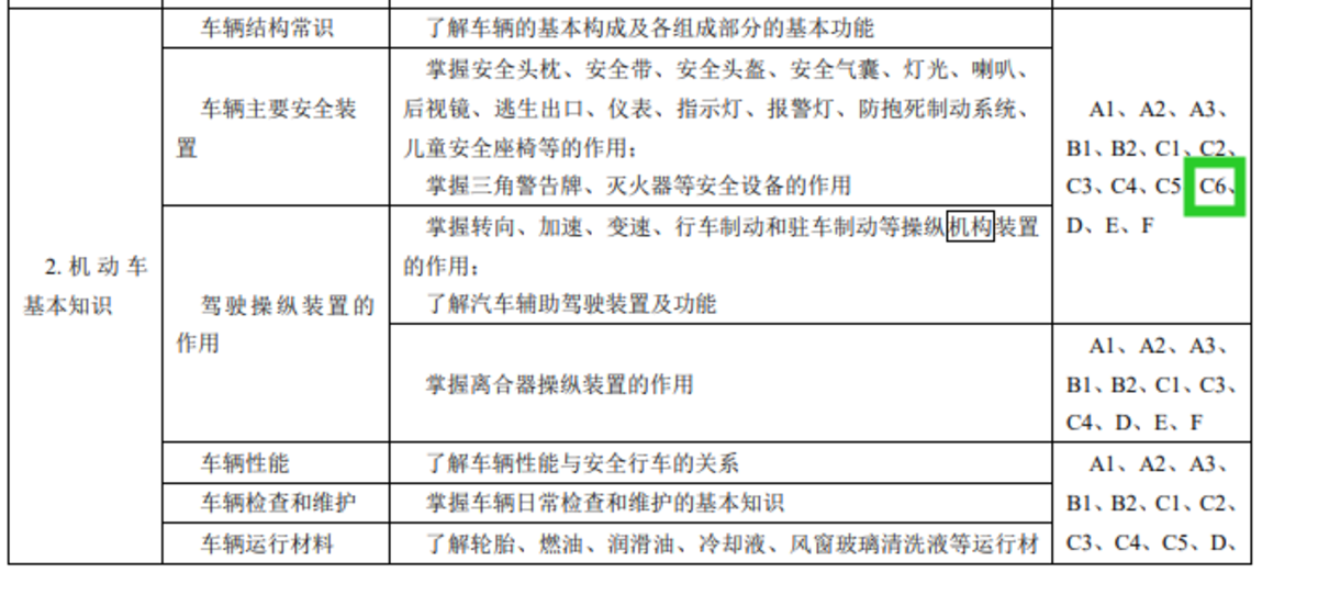
其次还需要掌握机动车的基础知识,例如车辆的主要安全配置,安全头枕、安全带、安全头盔、安全气囊、灯光、喇叭、后视镜、逃生出口、仪表、指示灯、报警灯、防抱死制动系统、儿童安全座椅等的作用。还需掌握三角警告牌、灭火器等安全设备的作用。其次还需掌握转向、加速、变速、行车制动和驻车制动等操纵机构装置的作用,了解汽车辅助驾驶装置及功能,这在实践过程中将会进行操作。
由于C6和A2在结构上相似,为牵引类车型,所以还需要额外学习汽车列车制动系统、连接以及分离装置。说简单点,那就是C6和A2如何铰接挂车、如何转弯、合理刹车均需要单独学习和进行考核。
其余诸如行车观察、起步停车、加减速以及控制车速等方面,C6均具有单独的要求,和现阶段C1增驾摩托车D照相比,难度更大,不仅仅是简单的理论加实践就能轻松搞定的,由于车辆结构发生变化,此前没有相关驾驶经验的卡友仍需花费较长时间适应。
同时,在科目二中的S线行驶、直角转弯、倒车入库、侧方位停车等项目,增驾C6的过程中仍旧需要单独学习,并进行考核,保证学员在场地中能熟练的掌握相关技能。
在道路驾驶方面,C6几乎是重新考取了一次科目三,跟车行驶、变更车道、安全掉头、会车超车、通过特殊路段、紧急避险等均需要进行相关的考核。
● 编后语
C6驾照一出,有不少人开玩笑提出如果是4米2轻卡,再加一个小挂车,岂不是天下无敌?并不是。根据新规,要想用C6驾照开蓝牌轻卡拖挂,就得保证整车(主车+挂车+货物)总重要小于4500kg。这就让很多卡友想通过拖挂加大轻卡载重的想法成立泡影。
所以中置轴挂车+蓝牌轻卡的组合估计还是以噱头为主,而C6驾照真正适合的人群估计还是某些房车玩家和越野玩家。(文/杨昊)
版权声明:我们致力于保护作者版权,注重分享,被刊用文章【半挂车培训(增驾C6简单吗)】因无法核实真实出处,未能及时与作者取得联系,或有版权异议的,请联系管理员,我们会立即处理! 部分文章是来自自研大数据AI进行生成,内容摘自(百度百科,百度知道,头条百科,中国民法典,刑法,牛津词典,新华词典,汉语词典,国家院校,科普平台)等数据,内容仅供学习参考,不准确地方联系删除处理!;
工作时间:8:00-18:00
客服电话
电子邮件
beimuxi@protonmail.com
扫码二维码
获取最新动态
