文/学个习
之所以有“专业服从调剂”的存在,才让很多同学避免遭遇被退档的严重后果。
但是,调剂专业往往让人猝不及防,带给我们的可能不是惊喜,而是“惊吓”。
最近,就有一位同学,看了一眼被调剂的专业,直呼想转专业。
原来,他被一个叫“养老服务管理”的专业录取。
对于这个专业,可能很多人都会觉得陌生,那么,这到底是一个什么样的专业?真的有那么差吗?
这个专业,很“年轻”,所以,很多人觉得陌生也就不足为奇。
2019年10月份,教育部等七部门联合发布《关于教育支持社会服务产业发展 提高紧缺人才培养培训质量的意见》。
旨在鼓励引导普通本科高校设置家政学、老年医学、护理学等相关专业。
要求每个省份原则上至少有1所本科高校开设家政服务、养老服务、托育服务相关专业。注意,是本科院校。
而“养老服务管理”专业,就是在这一大背景之下诞生的。
2020年3月,教育部印发了《关于公布2019年度普通高等学校本科专业备案和审批结果的通知》。
“养老服务管理”本科专业赫然在列!
而这个专业归属于管理学,专业类别属于公共管理类。
由于设立时间较为短暂,所以,目前开设这个专业的本科院校并不多。
比如,有中华女子学院、安徽医科大学、齐鲁医药学院、新乡学院、广西医科大学、四川文理学院、山东女子学院等等。
那么,这个专业到底是干什么的?
关于这个问题,看专业名字也能猜个八九不离十,没错,就是与养老服务相关的一个专业。
然后,很多人可能会觉得这个专业毕业后,是不是就是去养老院伺候老人啊,做护理什么的?
其实,我们如果这么想就有点狭隘了,这个专业不仅仅局限于“养老护理”等基础工作,还可以从事养老服务机构、公司的一些管理工作。
再加上中国老龄化正在加剧,在可预见的未来,养老、介护将是一个非常有前景的产业,至少就业问题不大。
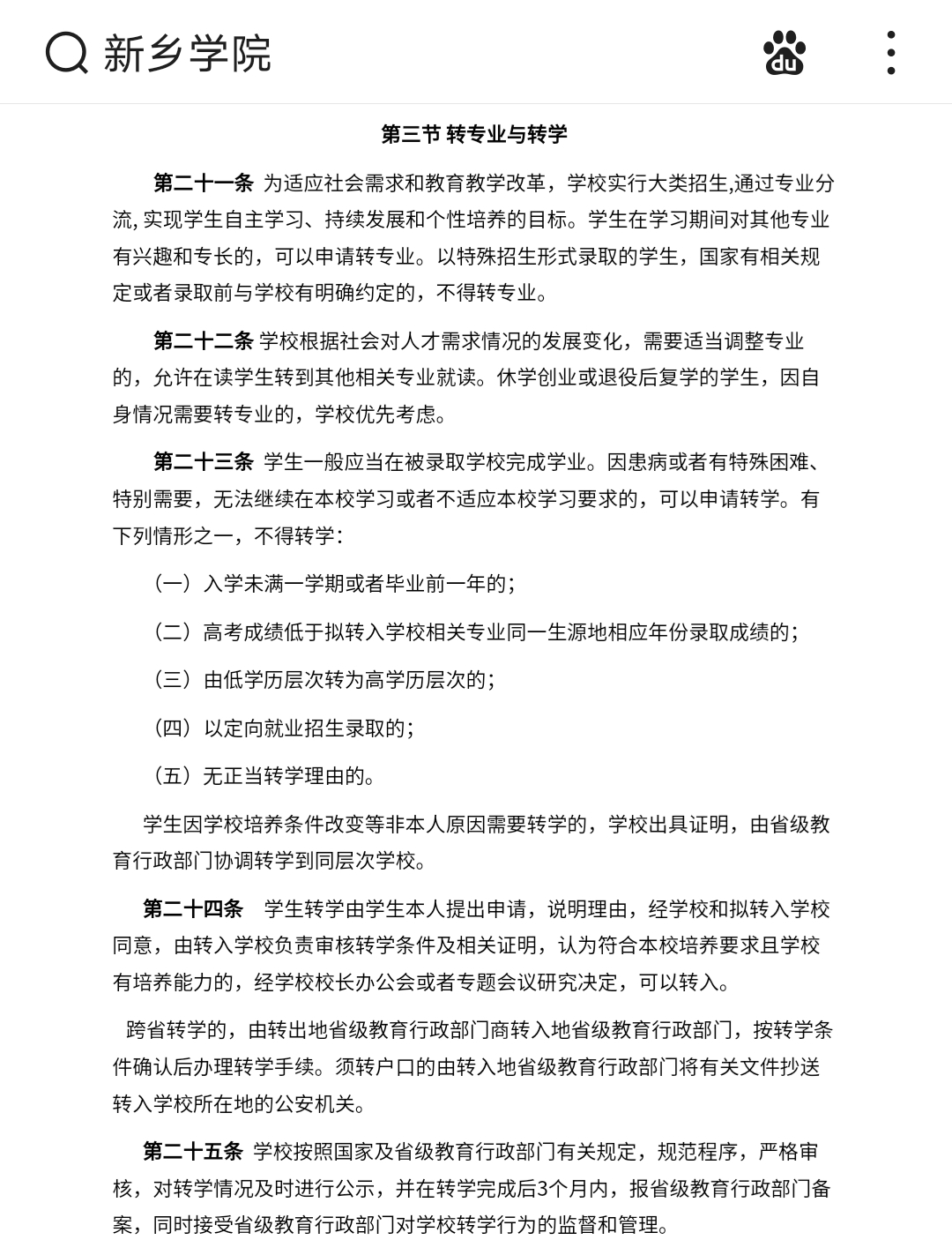
因为,这方面的人才缺口很大。
毕竟,任何一个专业都有其“风口”,我们并不知道它什么时候能到来。这就好比以前的金融、计算机,现在的互联网等等。
所以说,如果不是特别排斥这个专业,倒不如硬着头皮读下去,说不定就有惊喜呢。
如果,你特别不喜欢这个专业,觉得这就是一个“护理”专业,那么,也可以考虑转专业。
下面,我们就看一下大学转专业到底难不难?
关于这个问题,并没有一个标准答案,因为,不同的学校,不同的专业要求可能都会不一样。
每一所大学,都会有一套转专业的完整流程以及要求。
有些大学转专业很容易,只要不挂科就可以,比如,中国科学技术大学的某些专业,即使是转入计算机这些热门专业的要求也只是GPA前20%-30%。
而有些学校的要求可能会很高,限制比较多。
比如,某大学转专业要求之一是转入专业的高考录取分数线不能高于你当前就读专业分数线(如此规定,只能说转了个寂寞)。
而更多的大学,转专业只对成绩有要求,大一结束后的成绩(绩点GPA)必须要达到规定要求才能转专业。
然后,可能还需要面试。
总之,大部分大学转专业,可能都没有想象中的那么容易,对于成绩的要求比较高。
具体如何操作,大家都可以去对应大学教务处(学生处)找相关文件了解。
比如,文章开头这位同学所在大学新乡学院的转专业要求就在其《新乡学院学生管理规定(修订)》中,具体可以在新乡学院学生处官网上找到。
该学院关于转专业的具体要求如下。
看得出来,新乡学院对转专业并没有特别严格的限制,除了特殊批次招生的考生,都可以申请转专业。
所以说,希望想转专业的同学,能够抓住大一升大二的转专业机会,因为,过了大二以后转专业就会比较难,也不现实,毕竟,大二已经开始学习专业课。
以上,希望对专业不满意的同学能够及时了解学校转专业政策,然后大一好好学习,做好转专业准备。
感谢您的阅读,喜欢文章就点赞转发一下吧!
版权声明:我们致力于保护作者版权,注重分享,被刊用文章【新乡学院教务处(看了眼录取结果)】因无法核实真实出处,未能及时与作者取得联系,或有版权异议的,请联系管理员,我们会立即处理! 部分文章是来自自研大数据AI进行生成,内容摘自(百度百科,百度知道,头条百科,中国民法典,刑法,牛津词典,新华词典,汉语词典,国家院校,科普平台)等数据,内容仅供学习参考,不准确地方联系删除处理!;
工作时间:8:00-18:00
客服电话
电子邮件
beimuxi@protonmail.com
扫码二维码
获取最新动态
