艺考不易,艺考已经不是捷径。
艺考不易
兵马未动,粮草先行。打仗靠后勤保障分胜负,艺考靠信息保障,选择报考目标院校,专业好成绩好不如学校选填得好,已经成为了经过艺考家长们的共识,这就是我研究艺考的主要目的。
有很多看过我分析过艺考文章以为是某某画室的代言人,专门询问我是否从事艺考工作,还有些机构看到我的文章后私信与我联系商谈合作事宜,我都表示感谢!说明我的文章对有些人或者培训机构还有一些可提供参考的地方。
在此再次声明我是艺考生家长,经历过艺考艰辛的全过程,只想为艺考生和艺考生家长提供一些帮助,没有任何目的。收集资料分析研究,写作形成文字纯属个人爱好,谢绝一切机构合作。
写自己喜欢的文章,能帮助到一位艺考生或艺考生家长,是我最大的幸福,这种幸福在前2年我有深深的体会,每当一位艺考生家长向我报喜的时候也是我最幸福的时候,希望明年喜报会更多。
这一个专题对中国4大影视院校进行了研究,感谢艺考生和艺考生家长的陪伴,今天我就4大影视院校进行4个方面分析提供4点建议,希望能给大家提供一些有益的参考意见,少走一些弯路,如果你觉得对你有用请收藏。
1.中央戏剧学院(中戏)
4个特色专业戏剧文学、舞台美术、电影电视、艺术管理中,其中舞台美术是中戏重点建设学科,舞台美术包括招生的6个专业,在行业中具有领先地位。
2.中国传媒大学(中传)
14个特色专业中,其中动画专业为重点建设学科,动画学院实行开放式办学,广泛吸纳国内外动画教育资源,与知名国际大学建立了长期的教育合作项目。
形成了融教学、科研、创作、制作于一体的动画、数字媒体艺术、游戏设计及网络多媒体教学研究基地。
3.北京电影学院(北影)
3个特色专业摄影、录音艺术、动画中,其中动画专业是北京电影学院的一个王牌专业,这个是艺术类专业,对于美术方面有一定的要求
毕业生可以到电影、电视部门从事电影、电视动画编导等这些工作。
4.上海戏剧学院(上戏)
3个特色专业戏剧影视美术设计、广播电视编导、戏剧影视文学,其中戏剧影视美术设计为重点建设学科。
主要课程有舞台影视美术设计、灯光设计、服装道具设计、化妆设计、绘画、绘景、计算机辅助设计、特技美术等。
毕业以后可以在剧院、电影厂、电视台、电视剧制作中心从事美术设计的高级专门人才。
第1点建议:4大影视学院特色专业中都涵盖美术类艺考专业,每个大学重点建设美术类学科不同,中传和北影动画专业在行业内具有领先地位,中戏和上戏的舞台设计专业在学科建设及行业地位都是具有领先地位。
4所影视类院校美术专业的侧重点各不相同,都有自己的特色专业,重点培养的方向,美术艺考生在选学校的同时,更应该注重选择专业,具有行业领先地位的专业对社会影响力较大,毕业后对就业有利,对职业的发展前景比较好。
1.中央戏剧学院(96人)
(1)舞台设计:16人;(2)舞台造型体现:16人;(3)舞台灯光:16人;(4)舞台化装:16人;(5)舞台服装:16人;(6)演艺影像设计:16人
2.中国传媒大学(290人)
(1)摄影:30人;(2)影视摄影与制作:30人;(3)环境设计(光影空间艺术方向):20人;(4)戏剧影视美术设计:40人;(5)视觉传达设计:40人;(5)动画:90人;(6)动画(游戏艺术方向):40人
3.北京电影学院(228人)
(1)摄影:33人;(2)戏剧影视文学(动漫策划):20人;(3)戏剧影视美术设计:45人;(4)新媒体艺术:15人;(5)环境设计:15人;(6)动画:60人;(7)漫画:20人;(8)数字媒体艺术:20人
4.上海戏剧学院((115人)
(1)戏剧影视美术设计(舞台设计):15人;(2)戏剧影视美术设计(灯光设计):15人;(3)戏剧影视美术设计(服装与化装设计):20人;(4)绘画:10人;(5)数字媒体艺术:20人;(6)视觉传达设计:20人;(7)动画:15人
第2点建议:从4大影视学院招生比例和招生数量来看,依次排列为:
(1)北京电影学院招生艺术总数545名,美术艺考生录取228名,超过招生总额的4成多;
(2)中国传媒大学艺术类招生总数843,美术艺考生占290名,超过招生总额的3分之一;
(3)上海戏剧学院招生总数535名,美术艺考生招生录取115名,近招生总数的5分之一;
(4)中央戏剧学院招生总数575名,美术艺考生招生录取96名,超过了招生总数的6分之一。
建议美术艺考生在选择喜欢院校、喜欢专业报考时也要考虑到招生的指标、竞争的激烈度,根据自己的特点,进行正确的评估,在考试时间不冲突的情况下,尽量选择多所院校梯次搭配进行报考。
1.在考试形式上
4所影视类院校都要进行初试、复试和面试三个环节,北京电影学院摄影专业还要进行三试。
2.在考试内容上
中央戏剧学院和上海戏剧学院:初试为笔试,主要考试素描和色彩;中国传媒大学初试是文化综合测试和提交作品;北京电影学院是人物写生。复试中央戏剧学院为命题创作和面试,中国传媒大学为笔试速写、色彩和面试;北京电影学院色彩造型和面试;上海戏剧学院人物半身色彩写生。
3.在考试重点上
老三科中突出素描和色彩的是中央戏剧学院和上海戏剧学院,特别是在复试时还有北京电影学院都突出色彩造型能力,也就是我们常说的素描能力;而中国传媒大学突出速写能力。
第3点建议:美术艺考生在选择报考4所影视类院校时,一定要根据各自院校在考试上的侧重点不同,根据自己专业特点来进行报考,如果自己在速写能力方面特别突出,选择中国传媒大学是最佳的选择,如果自己素描和色彩比较强,选择另外三家院校报考是最佳的选择。
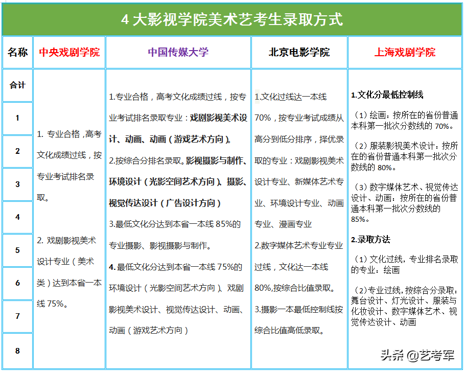
1.录取方式
4所影视类学院(大学)所有专业录取的方式有2种。
第1种:文化分达到学院规定的合格线,按专业排名从高往低录取,当专业排名相同时按综合分录取。中央戏剧学院所有美术专业;中国传媒大学的戏剧影视设计动画方向;北京电影学院除摄影和数字媒体外所有的专业。上海电影学院的绘画专业。
第2种:专业和文化都达到学院划定的分数线,按综合分排名录取。中国传媒大学的摄影专业方向、环境设计、视觉传达设计;上海戏剧学院除绘画以外所有的专业,北京电影学院的摄影专业。
2.文化最低控制线
(1)文化分达到所在省份本科第一批分数线70%:北京电影学院除摄影和数字媒体以外所有专业,上海戏剧学院的绘画专业。
(2)文化分达到所在省份本科第一批分数线75%:中央戏剧学院的所有专业,中国传媒大学除摄影方向以外所有专业。
(3)文化分达到所在省份本科第一批分数线80%:上海戏剧学院影视服装美术设计专业。
(4)文化分达到所在省份本科第一批分数线85%:中国传媒大学的摄影方向2个专业;上海戏剧学院数字媒体艺术、视觉传达设计、动画专业。
(5)文化分达到所在省份本科第一批分数线:北京电影学院的摄影专业。
第4点建议:上面4所影视类院校对不同的专业有不同的文化最低控制线,文化控制线的高或低对于我们每一个艺考生来说,只要我们趋利避害,专业比较强的,文化相对较弱的,可以选择专业要求较高而文化分相对较低的专业进行报考,把自己的优势利用最大化。
反之,如果文化分相对较强,而专业能力相对较弱的考生可以选择要求文化分相对较高的专业,按综合分值排名的专业,发挥自己的优势,提高录取升学率。
写在最后的话:
第二个专题主要针对中国4大顶级影视类院校从招生计划、考试内容、文化的专业要求,录取的原则进行了全方位的分析和研究,为艺考生和艺考生家长提出了一些建议,供艺考生在选择报考学校时提供一些信息,由于本人水平能力有限,所提供的参考仅供参考,具体的内容和数据大家可以看我的主页,针对自己的情况进行深入的分析,其目的是把自己目标院校研究透彻,针对性进行艺考前的准备,扎实打牢基础,考入自己理想院校。
最后,祝所有在艺考路上考生实现自己的梦想。
感谢你的阅读,请点个赞鼓励我提供更多的参考。
版权声明:我们致力于保护作者版权,注重分享,被刊用文章【北影化妆学校怎么样(中戏中传北电上戏)】因无法核实真实出处,未能及时与作者取得联系,或有版权异议的,请联系管理员,我们会立即处理! 部分文章是来自自研大数据AI进行生成,内容摘自(百度百科,百度知道,头条百科,中国民法典,刑法,牛津词典,新华词典,汉语词典,国家院校,科普平台)等数据,内容仅供学习参考,不准确地方联系删除处理!;
工作时间:8:00-18:00
客服电话
电子邮件
beimuxi@protonmail.com
扫码二维码
获取最新动态
