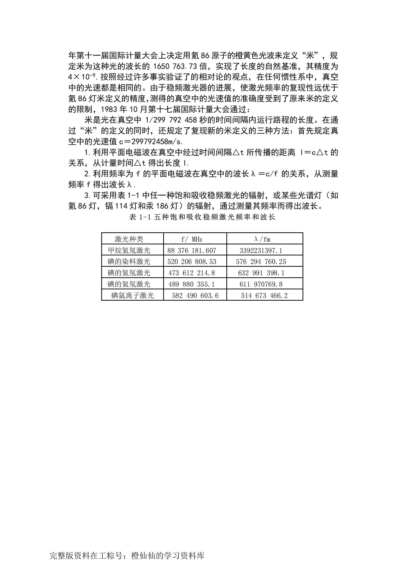
今天给大家分享的资料是508页的电子版:新概念高中物理的物理教程(力学篇),学会一手掌握超全物理知识!
资料里面包括了超全的物理知识,资料是北京大学教授分享出来的,一定会帮到孩子们!
版权声明:我们致力于保护作者版权,注重分享,被刊用文章【大学物理力学(508页新概念高中物理)】因无法核实真实出处,未能及时与作者取得联系,或有版权异议的,请联系管理员,我们会立即处理! 部分文章是来自自研大数据AI进行生成,内容摘自(百度百科,百度知道,头条百科,中国民法典,刑法,牛津词典,新华词典,汉语词典,国家院校,科普平台)等数据,内容仅供学习参考,不准确地方联系删除处理!;
工作时间:8:00-18:00
客服电话
电子邮件
beimuxi@protonmail.com
扫码二维码
获取最新动态
