版权声明:本文经公众号“软科”授权转载,切勿二次转载。
近期,一位50岁副教授被解聘的消息让高校教师圈再一次炸锅。这位副教授表示,其所在学校实行“准聘-长聘”制度,在他今年3月提交申请材料之后,学校拒绝了他的长聘申请。而类似的情况,近年来更是多次发生在高校青年教师身上。
曾经,大家认为大学教师这一职业,是处在激烈竞争社会之外的世外桃源。但如今这样的印象正被逐渐打破。随着网络上对“青椒”生存困境的讨论越来越多,部分舆论开始将矛头对准“准聘-长聘”制度,再次把“非升即走”推上了风口浪尖。
但是,也有与这位50岁副教授所在学校不同的高校,提出了“非升即走”的替代计划。10月12日,在中国神经科学学会神经外科学基础与临床分会主办的“对话大脑”院士论坛上,复旦大学校长金力透露,复旦将推出“非升即走”的替代计划,不升也能留,只要青年科学家在行业内做得足够好,就可以留下来,化解“五唯”压力,并将在青年人才学术事业起步阶段提供全方位支持帮助,打造青年人才成长的最佳“沃土”。
纵览我国高校教师聘任制度可以发现,高校教职的“铁饭碗”越来越难捧住的趋向,已十分明晰。曾经,编制在手,旱涝保收;如今,从顶尖大学到地方高校,“非升即走”逐渐普遍,高校教师“分级流动、末位淘汰”,原本安逸的工作,“卷”了起来。
追根溯源,“准聘-长聘”制度源于20世纪初、出现于美国高校的终身教职制度(Tenure-track)。在这一制度下,一经聘任为终身教职,聘期可以延续到退休,不受学校各种阶段性教学、科研工作量的考核,而且没有被解聘的压力,同时他们还享受学校颁发的终身教授津贴。但在被聘任为终身教职前,如果教职人员在一定年限内未取得副教授或更高级别职称则不再聘用。
由于“准聘-长聘”制度在一定程度上对盘活人才资源,激活教师的科研主动性,优化师资结构,保障学术自由,提升高校科研实力、办学效益、可持续发展能力的正向作用,我国高校于上世纪90年代开始对其进行引入和探索。
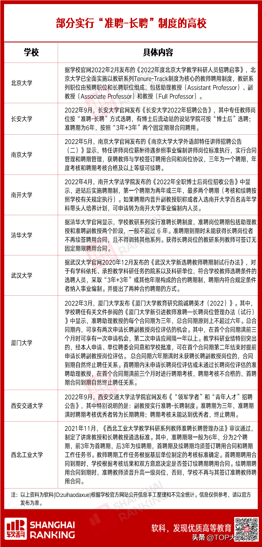
清华大学于1993年开始酝酿率先提出“非升即走”实施方案,并在部分院系开展试点。此后,北京大学、上海交通大学、南京大学、武汉大学、西安交通大学、西北工业大学等“双一流”建设高校陆续实施相关人事制度改革。青岛大学、深圳大学、汕头大学等也已开始实行或部分实行。
2014年,《清华大学综合改革方案》和《北京大学综合改革方案》相继获得国家正式批准,进一步明确了教师“准聘-长聘”的岗位设置、岗位要求、申报条件、评审程序、考核与管理办法、工作推进步骤与方式等。2018年,江西省出台人事改革指导意见,计划在全省范围内的高校推行“准聘-长聘”制,对教授以下的实行“非升即走”,对教授岗位探索长聘制,该意见成为全国首个省级层面专门针对高校岗位动态管理改革的指导性文件。由此,国内高校大规模推行“准聘-长聘”制度的趋势开始显现。
多年来备受争议的“准聘-长聘”制度,真的能提升高校教师的学术能力吗?
有学术论文以148 所大学为样本,通过双重差分法对“非升即走”的作用进行了系统评估。研究发现,严格实行“非升即走”的高校,科研产出提高了103.02%。同时发现,在个人层面,就前5年的科研产出而言,虽然预聘系列和普通系列教师在数量上并未表现出显著差异,但在质量方面预聘系列教师要明显高于普通系列教师。并且,长聘系列教师不论是在数量还是质量方面,都要显著高于预聘系列和普通系列教师;针对后5年的科研产出,长聘系列教师在数量和质量方面同样明显高于普通系列教师。
这项研究,一方面说明,这一制度所设定的5-7年的考核周期具有一定的科学性,能够对教师的科研产出产生激励作用,另一方面也证实了在研究型大学内部建立有效的“预聘-长聘制”以及严格实行“非升即走”的合理性,其有助于高校选拔出具有科研潜质和以科研为志业的优秀人才。
作为舶来品的“非升即走”,在高校多年来的探索中,也面临着“水土不服”。
在高校的晋升标准考核下,随着优秀青年人才的涌现,为了更容易拔尖选取,科研能力在人才考评中所占比重逐渐增大,为此,量化后达标人数远远超出了预估,这也就产生了多种难以避免的晋升情况,如拼数量式晋升、限额式晋升等。
在普遍竞岗的背景下和严格的考核制度下,“996”、“007”,这些距离大学校园非常遥远的词汇,此时盘旋在无数“青椒”头上。马不停蹄发论文、申项目,在考核压力下不断内卷.....“疲于奔命”的背后,是青年教师幸福感降低、竞相追逐短期成效乃至无人敢坐“冷板凳”等诸多问题。当考核、评价大多采用硬性的量化指标,加上缺少平等获得学术资源的机会,“青椒”已然成为了“青焦”。
在2022年全国两会上,民盟中央拟向全国政协十三届五次会议提交《关于完善高校青年教师“预聘制”的提案》(以下简称《提案》),重点关注了近年来高校预聘制“非升即走”做法所引发的争议。《提案》指出,从近年社会上关于预聘制“非升即走”做法的争论中不难看出,试点高校暴露出来的职称晋升、科研成果评价及导向、青年教师权益维护等问题值得深思,该制度尚有许多亟待完善的地方。
处于“非升即走”争议漩涡的高校,也开始重新审视这一制度。其中,有部分高校宣布:不采用“非升即走”或类似招录模式,不实行竞争性淘汰。
2021年4月,南京信息工程大学发布《高层次人才招聘启事(2022年)》,其中特别标注“提示:南京信息工程大学不采用‘非升即走’或类似招录模式,不实行竞争性淘汰。”事实上,南京信息工程大学不是唯一一所拒绝“非升即走”的高校。2022年2月10日,浙江工业大学之江学院发布《2022年高层次人才招聘公告》,明确“高层次人才绩效津贴享副教授待遇:不具有高级专业技术职务的新引进博士,三年内岗位绩效津贴按专业技术七级岗执行。无非升即走要求”。
部分高校对“非升即走”说不,是否意味着“准聘-长聘”制度即将逐步取消?在长期关注高校教师问题的北京理工大学人文学院副研究员刘进看来,几所学校对于“非升即走”的“书面拒绝”,并不意味着其已经迎来所谓的“拐点”,“准聘-长聘”制度仍是国内高校教师制度改革的大势所趋。
首都医科大学校长饶毅曾在谈到“非升即走”预聘制时表示,预聘制是中国高等学校二十年来最重要的人事改革,是中国高校质量提高、学术进步必不可少的一步。是否用预聘制不是问题,各个学校何时用预聘制,怎么用好预聘制,都是需要认真探讨的问题。
在鼓励高校教师打破“铁饭碗”的同时,为了不断规范高校的用人与考核机制,我国近年来出台了一系列高等教育领域“放管服”政策,为赋予高校更大自主权开“绿灯”。
这些官方文件表明,高校编制改革朝着打破终身制的方向十分明晰。其中,不可否认的是,“准聘-长聘”制度的引进是改革,也更是进步。
高校的人事制度改革的最终目的,就是盘活高校教师流动的市场机制,最终实现高校的依法自主办学,具体到“准聘-长聘”制度,亦是如此。但是,任何制度在实施过程中会出现一定程度的不适性,高校体制改革也不例外。
在这条制度探索之路上,希望高校能够站在青年教师的角度上,将心比心地展开制度设计,不辜负有能力、有才学的教授的辛苦付出,也能让更多优秀的年轻教师脱颖而出,才尽其用。正如对外经济贸易大学经济系教授、博导龚炯所说:“大学要有大学精神,要用人文的精神对待自己的员工,要善待科研人员和大学老师。“青椒”确实很辛苦。他们在科研和教学上有很多工作,学校至少要给他们一个体面的生活,让他们不要为了生计而去奔波。给他们基本的生活方面的满足,他才能安心去做教学、科研工作。”
互动话题
对于高校“非升即走”这一现象,你怎么看?
欢迎评论区留言分享
审核、编辑:大可
版权声明:我们致力于保护作者版权,注重分享,被刊用文章【复旦大学校长级别(非升即走)】因无法核实真实出处,未能及时与作者取得联系,或有版权异议的,请联系管理员,我们会立即处理! 部分文章是来自自研大数据AI进行生成,内容摘自(百度百科,百度知道,头条百科,中国民法典,刑法,牛津词典,新华词典,汉语词典,国家院校,科普平台)等数据,内容仅供学习参考,不准确地方联系删除处理!;
工作时间:8:00-18:00
客服电话
电子邮件
beimuxi@protonmail.com
扫码二维码
获取最新动态
