在高校云集的武汉,武汉工程大学并不算特别显眼。作为一所工程大学,在第四轮学科评估中居然只有6个学科入围,并且只有1个学科进入B等级。
截至 2021 年9月30日,武汉工程大学拥有本科专业72个,其中有在校生专业 69个,涵盖经济学、法学、文学、理学、工学、管理学、艺术学等 7 个学科门类。现有博士学位授权一级学科点 2 个;硕士学位授权一级学科点 20 个,涵盖8 个学科门类。
如果只是看本科专业,可能大家还看不出这所学校的前身是一所化工院校,但是如果看一下博硕士点,可能就会明白,真的是前身为化工类高校的工科院校。
这样一所名字听上去没有什么气势,立身之本的化工专业又不招人待见,还值得成绩中上等的考生关注和报考吗?
在小编看来,还是值得湖北、湖南、河南、甚至安徽、重庆、四川、江西这些周边省份的中上等考生报考。
理由主要有以下三点,小编认为还是比较充分的。
武汉工程大学创建于1972年6月,原名湖北化工石油学院,隶属湖北省。1980年3月,经教育部批准,学校更名为武汉化工学院,改由原化工部主管。1998年7月,随着高校管理体制的调整,学校划转到湖北省管理。2006年2月,经教育部同意、湖北省人民政府批准,学校更名为武汉工程大学。
整个发展过程算是短平快,建校30余年就完成了更名“大学”,这在我们国家特别是湖北这样高校云集的高等教育大省,着实一切来之不易。但是,在小编看来,更为重要的是,该校转型发展特别快也特别好。
首先,作为一所地方高校,居然能够在某个年度进入科技成果转化百强,说明该校还是有着大量真才实学的教职员工。根据2018年-2020年《中国科技成果转化报告》,武汉工程大学2019年以2.03亿元合同金额位居排行榜第77位,在上榜的8所湖北高校中列第5位,在3所省属高校中居第1位。
其次,该校学生竞赛成绩不错,说明该校早已经跳出了化工那个小圈子。2022年2月22日,中国高等教育学会公开发布了2021年全国普通高校大学生竞赛分析报告,武汉工程大学在“2021年全国普通高校大学生竞赛榜单(本科前100)”中首次上榜,排名81位,位列湖北省属高校第3位。
最后,该校的校友捐赠规模相当惊人,说明这是一所毕业生发展情况良好的大学。先是2021年,武汉工程大学校友企业襄阳泽东化工集团向学校捐赠800万元,助力学校事业发展。截至年底,学校全年募集社会捐赠6300余万元,获批湖北省财政专项捐赠收入配比资金2624万元。再次,根据2022年初公布的排行榜,武汉工程大学教育发展基金会接受校友捐赠进入2021中国大学排名100强,位居中国大学校友捐赠排名第57位,省属高校排名靠前。
小编认为,这三点理由充分证明,武汉工程大学的转型发展是成功的,如果您有不同意见,可以去看看其他地方的化工、石化类高校,现在都在什么阶段挣扎。就连南京化工这样曾经的名校,都在一天天没落。
截至2022年3月底,武汉工程大学还没有对外公布自己的2021届毕业生就业质量报告,但是2020—2021学年本科教学质量报告已经先行公布了一部分数据,从中可以看出该校的就业情况。
根据教学质量报告,武汉工程大学2021 年共有本科毕业生 4845 人,实际毕业人数 4728 人,毕业率为 97.53%,学位授予率为 97.53%,其中有 22个专业(方向)学位授予率是 100%。截至 2021 年 10 月 31 日,应届本科毕业生总体就业率达 93.74%。毕业生最主要的毕业去向是企业,占 52.57%。
从实际就业的毕业生看,到世界 500 强、中国 100强、机关事业单位等知名企业就业人数 536人,占总就业人数的 11.34%。从专业上看,建筑学、城乡规划、公共事业管理、采矿工程、矿物加工工程、生物技术等 18个专业(方向)就业率在 96%以上。其中,选择在湖北省就业的人数均为最多,总人数有 1653 人,占比为 55.14%;其次分别为广东省 401 人,占比 13.38%、浙江省 183 人,占比6.10%,上海市 112 人,占比 3.74%。
最令人惊奇的是,作为一所“双非”高校,武汉工程大学却有着极高的毕业生升学率。2021届本科毕业生升学深造共 1434 人,升学深造率为 30.33%。其中,考取国内研究生 1349 人,国内考研率 28.53%,较 2020届增长 0.51%。出国(境)留学 85 人,占 1.80%。当然,在考取国内研究生的 1349 人中,本校升学人数 427 人,占比 29.78%。
当然,也要看到该校有420人灵活就业,20人自由职业,10人自主创业,可能这部分人的就业情况并不是真的就业了,但从数量上讲并不算多。至少,在“双非”院校中这三个群体的数量算是少得了。
小编最想说的是,作为考生或者家长的您,千万不要小看了武汉工程大学。根据学校的自我简介,武汉工程大学已发展成为一所以工为主,覆盖工、理、管、经、文、法、艺术、医学、教育学九大学科门类的多科性教学研究型大学,是湖北省重点建设高校,是一所以化工为鲜明办学特色的高校。学校1998年获得硕士学位授予权;2006年以优秀的成绩通过教育部本科教学工作水平评估;2012年入选中西部高校基础能力建设工程;2013年成为博士学位授予单位;2014年整体进入一本高校行列;2018年入选湖北省国内一流学科建设高校,化学、材料科学和工程学3个学科进入ESI全球前1%;在2019软科“中国最好大学排名”中,位列第126位;在USNews2021世界大学排行榜中,位列中国内地高校92名,湖北省属高校首位。
最能说明问题的是2021年生源质量:武汉工程大学2021 年在全国 31 个省(市、区)招生,其中理科(物理)招生省份 24个,文科(历史)招生省份 15个,不分文理招生省份 6 个。各类招生计划共 5150 人,录取 5150 人,录取率为100%,较2020 年增加 80 人,其中普通类 4850 人,艺术类 300 人。普通类全部在一本招生,一本生源率 100%。2021级本科新生共报到 5028 人,报到率为 97.63%。
在学校所在地湖北省,历史组普通类和国家专项投档线均为 577 分,最高达 591 分,地方专项投档线为 575 分,生源质量位居湖北省属高校前三。物理+不限组普通类投档线为 556 分,超重点线 36 分,较 2020年提高 5 分,录取最高分达 598 分,创近年新高;物理+化学组、物理+化学或生物组普通类投档线均为 552 分,超重点线 32 分。
在其他省份,高出重点线 50 分以上的有安徽(理工)、河北(物理、历史)、河南(理工)、湖南(物理)、内蒙古(理工)、辽宁(物理)、黑龙江(理工)、陕西(理工)、青海(理工)、新疆(理工)等 10 个省份,较 2020 年增加 2 个省份。有 7 个省份的录取位次较 2020 年提升 1000 位以上,分别是山西(理工)、江苏(物理)、山东、河南(理工)、海南、陕西(理工)、宁夏(理工),较 2020 年增加 1 个省份。
武汉工程大学校方自豪地宣布,2021年该校在省外录取生源质量进一步保持在湖北省属高校前三,主要原因是武汉工程大学“专业强、就业强、考研强、发展强、区位优、环境优”已成为社会的共识,学校生源质量的全面提升,充分体现了学校整体办学水平和培养质量持续得到全国考生和家长的高度认可。
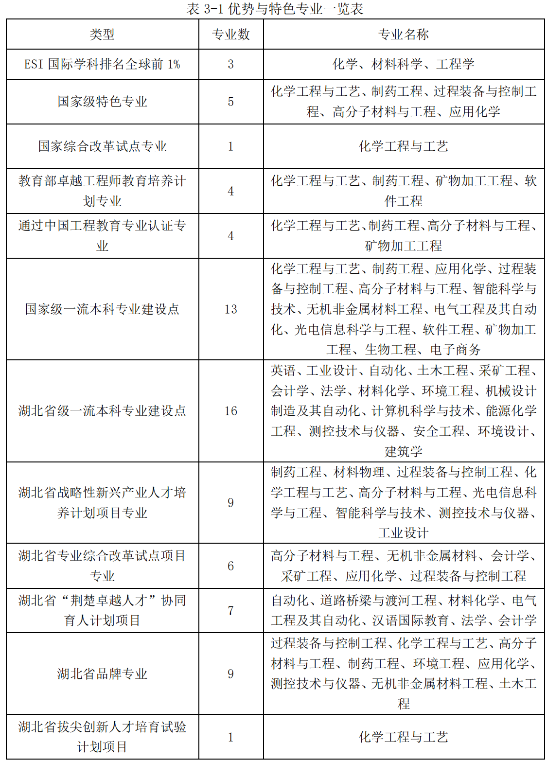
专业强,武汉工程大学现有国家级特色专业 5 个,国家综合改革试点专业 1 个,教育部卓越工程师教育培养计划专业 4 个,通过工程教育认证专业 4 个,国家级一流本科专业建设点 13 个,湖北省级一流本科专业建设点 16 个,湖北省战略性新兴产业人才培养计划项目专业 9 个,湖北省专业综合改革试点项目专业 6 个,湖北省级“荆楚卓越人才”协同育人计划 7 个,湖北省品牌专业 9 个,湖北省拔尖创新人才培育试验计划项目 1 个。
最后,给大家送一个福利,那就是武汉工程大学分专业的毕业去向落实情况,里面既有人数这样的绝对值,还有去向率这样的相对值。
大家按照小编所说的看去向落实率,也看毕业人数、去向落实人数的方法,大家就知道哪些专业的就业情况可能更好一些,适合自己的孩子报考。
不过,小编还是想说,如果成绩可以的话,最好还是报考一流本科。原因很简单,这是最新的本科专业建设头衔,更容易获得各方面资源支持。
当然,报不报这个学校和相关专业,完全取决于您或者您的孩子。
版权声明:我们致力于保护作者版权,注重分享,被刊用文章【武汉工程大学在什么位置(武汉工程大学)】因无法核实真实出处,未能及时与作者取得联系,或有版权异议的,请联系管理员,我们会立即处理! 部分文章是来自自研大数据AI进行生成,内容摘自(百度百科,百度知道,头条百科,中国民法典,刑法,牛津词典,新华词典,汉语词典,国家院校,科普平台)等数据,内容仅供学习参考,不准确地方联系删除处理!;
工作时间:8:00-18:00
客服电话
电子邮件
beimuxi@protonmail.com
扫码二维码
获取最新动态
