成都九中树德中学宁夏校区大门
推荐阅读:成都四七九的11个入学途径,希望你不是最后知道的!
咚次哒次,跟着小编的节奏一起来,接着昨天的感觉继续看成都九中。
成都九中,出生于1929年,在老牌四七九这几爷子中年龄最小,你可能不知道,在它刚出生那会儿,还算是个“高富帅”呢!
啥意思呢?其实,连很多老成都人都可能不知道,成都九中在过去很长一段时间里是“私立学校”,直到它23岁(1952年)的时候,才被市人民政府接管,摇身一变,拿下铁饭碗,这才有了“成都九中”的“编制”,以前就只有“树德”这个名号。
发展到现在,成都九中已经走过了88个年头,虽然年龄排行老三,但后来者居上,九中的表现可圈可点,学校已经有一校三区的格局,比四中、七中都多1个呢。
同四中、七中一样,除自己的亲兄弟外,九中也有自己的部落伙伴。只是略显尴尬的是,除了自家3兄弟,其他九系小伙伴中,拿得出手可能就只有神队友树德实验中学了,它是成都最受家长认可的三所公立初中之一,而其他大多数队友目前都是“潜力股”,有较多的成长空间。
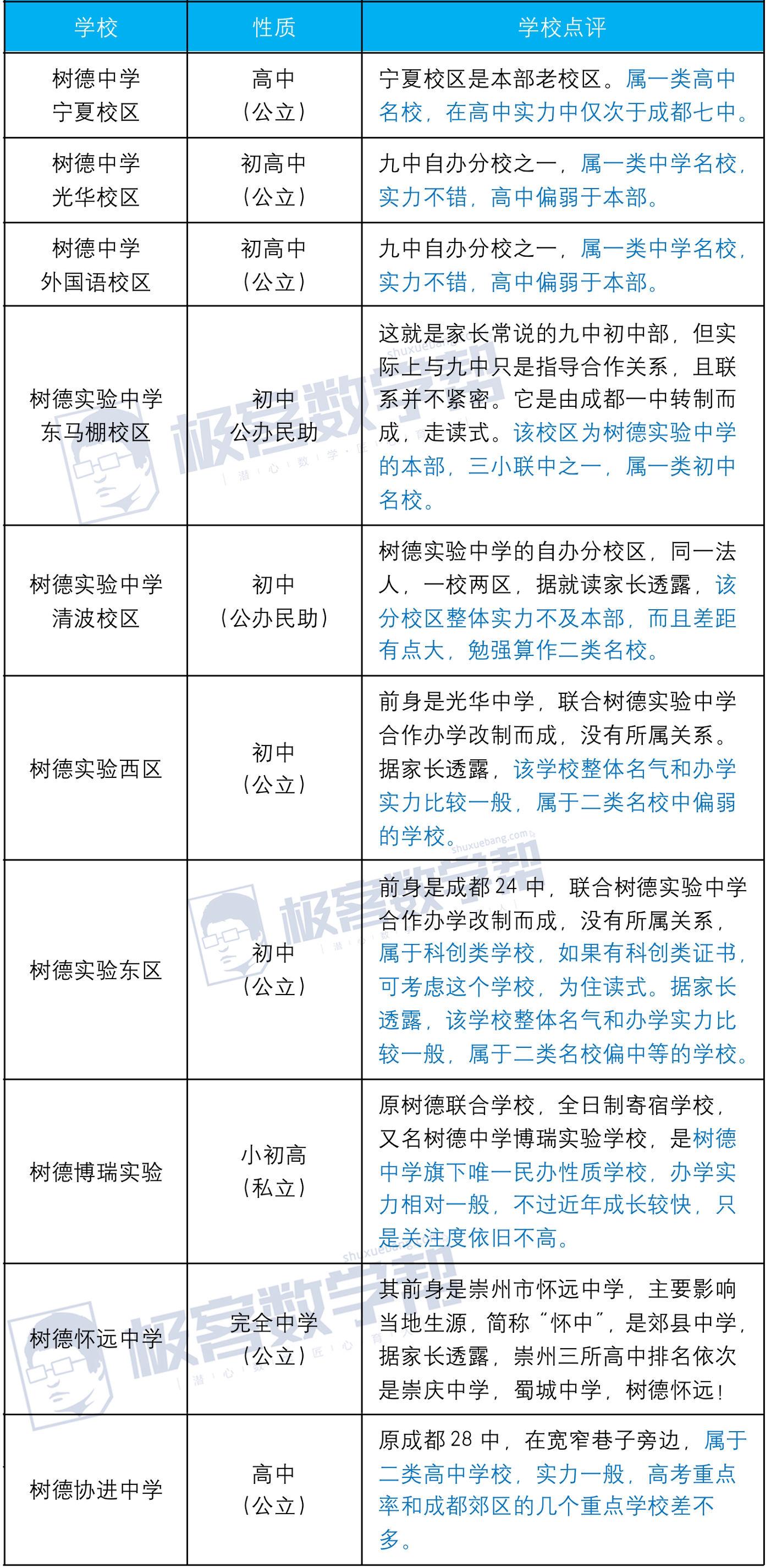
言归正传,我们来看看叫“树德”的学校都有哪些。
整体而言,初中阶段,九系学校属树德实验中学(东马棚校区)、树德中学外国语校区、树德中学光华校区表现最佳,都属于一类名校。
高中阶段,九中拿得出手的就只有自家3兄弟三个自办校区了,尤其是本部的树德中学宁夏校区基本可以和成都七中林荫校区一争高下;而树德中学光华校区、外国语校区的表现也很不错。
(1)孩子要是有这个现象,学习再努力也白费
(2)成都四七九的11个入学途径,希望你不是最后知道的!
版权声明:我们致力于保护作者版权,注重分享,被刊用文章【九中学校(成都九中)】因无法核实真实出处,未能及时与作者取得联系,或有版权异议的,请联系管理员,我们会立即处理! 部分文章是来自自研大数据AI进行生成,内容摘自(百度百科,百度知道,头条百科,中国民法典,刑法,牛津词典,新华词典,汉语词典,国家院校,科普平台)等数据,内容仅供学习参考,不准确地方联系删除处理!;
工作时间:8:00-18:00
客服电话
电子邮件
beimuxi@protonmail.com
扫码二维码
获取最新动态
