众所周知,江西,简称赣,中国23个省之一,省会南昌。江西位于中国东南部,长江中下游南岸,属于华东地区。江西7.8万余人考硕士研究生 比去年增加1.5万。江西有南昌大学、华东交通大学、东华理工大学、南昌航空大学、江西理工大学、景德镇陶瓷大学、江西农业大学、江西中医药大学、赣南医学院、江西师范大学、上饶师范学院、宜春学院、赣南师范大学、井冈山大学、江西财经大学等,调剂名额也较多,今天笔者整理了一下福建高校已公布调剂信息的名单。
有下列4所高校公布调剂信息东华理工大学、南昌航空大学、江西理工大学、南昌工程学院等,其他院校正在更新中,如有需要请关注我。
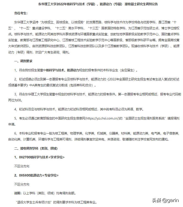
东华理工大学2022年核科学与技术(学硕)、能源动力(专硕) 接收硕士研究生调剂公告
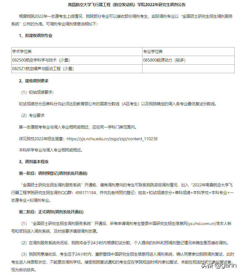
南昌航空大学飞行器工程(航空发动机)学院2022年研究生调剂公告
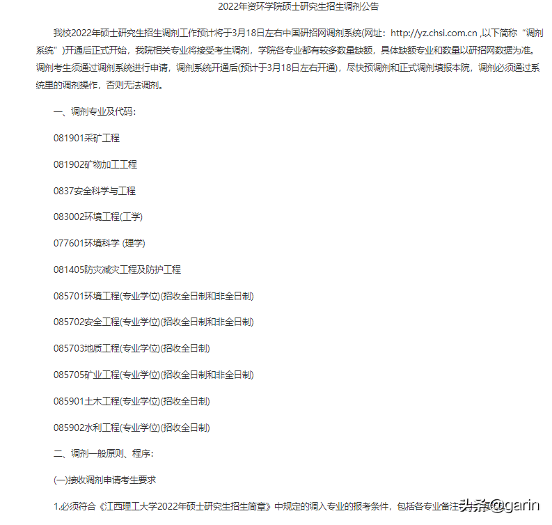
江西理工大学各学院2022年接收专业学位硕士研究生调剂信息汇总
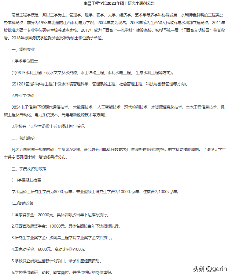
南昌工程学院2022年硕士研究生调剂公告
以上就是笔者整理的江西高校的2022调剂院校信息,如果对您有帮助,或者你身边的朋友家人有需要调剂的记得转发哦,关注我不迷路,下一篇更新湖北高校调剂信息。#2022考研复试调剂##我要上 头条##湖北高校#
最后祝愿大家一战成硕。
如有调剂需要的请大家关注我,谢谢大家啦,收集信息不易还请多多点赞转发,谢谢大家啦。如有让我推荐院校需求的。请看我主页的调剂文章。
版权声明:我们致力于保护作者版权,注重分享,被刊用文章【江西理工大学信息工程学院(2022调剂院校信息更新)】因无法核实真实出处,未能及时与作者取得联系,或有版权异议的,请联系管理员,我们会立即处理! 部分文章是来自自研大数据AI进行生成,内容摘自(百度百科,百度知道,头条百科,中国民法典,刑法,牛津词典,新华词典,汉语词典,国家院校,科普平台)等数据,内容仅供学习参考,不准确地方联系删除处理!;
工作时间:8:00-18:00
客服电话
电子邮件
beimuxi@protonmail.com
扫码二维码
获取最新动态
