据不完全统计,南通今年将新增约30所学校。其中,崇川区14所,海门区7所,通州区5所,通州湾3所,如皋市1所。
南通州国际学校、紫琅一小通州湾分校、机关一幼通州湾分校、海门东洲仁恒学校将于这个9月迎来首轮招生!
01
崇川区
① 原港闸板块:永怡学校
学校位置:永怡路北、长青路南
办学规模:小学部8轨48个班,初中部10轨30个班,总投资额约2.8亿元。
最新进展:已于去年12月开工建设,明年年秋季开学交付使用
学校位置:毗邻长泰滨河国际
办学规模:规划用地面积44837㎡,共42个班级,人数1890人。
最新进展:8月13日,五水小学建议书及可行性研究报告编制招标公告发布。
③ 观音山的南通山峰双语国际学校
学校位置:通富路东、通甲河北侧地块,总占地面积69336㎡
办学规模:总占地面积69336㎡,约合104亩,总投资约10亿元人民币,将打造一所从幼儿园至高中的一贯制国际化民办学校,未来可达2000人招生规模。
最新进展:4月8日正式签约,暂无动工消息。
④观音山的八一高级中学,与山峰双语学校仅一路之隔
学校位置:通富路西、通甲路北侧地块,与南通山峰双语国际学校仅一路之隔
办学规模:占地约118亩,预计规划48班
最新进展:目前已经启动招标
⑤ 滨江小学
学校位置:通长江中路北、庵前路东、鸿星路南、万濠星城西
办学规模:投资额约2.4亿
最新进展:将于今年9月正式动工,预计2024年6月竣工
⑥滨江国际学校
学校位置:桃园路北、崇海路南、跃龙路西
办学规模:用地规模约6万方,总投资约2.5亿
最新进展:动工时间目前待定
另根据崇川区2021年重点工作显示,今年还将推进滨江国际学校、临江小学、幸福小学、唐闸国际学校的建设。
02
开发区
① 能达板块的能达中学
学校位置:同仁路南、龙腾路东
办学规模:预设12轨36班,预留2轨,总占地81亩地,可满足约2000多个学生上学
最新进展:目前已于近日完成交付
招生区域:在东方中学施教区范围内,具体区域待后明确。
学校位置:龙腾路东、振兴路南
办学规模:为南通开发区实小集团的第5个校区,全称为南通师范高等专科学校实验小学,又称“龙腾校区”
最新进展:目前已于8月20日交付
招生区域:星湖大道以南,通盛达大道以东
③ 星湖小学扩建工程
学校位置:宏兴路南、林翠路东
工期要求:必须在今年年8月底前完成基础回填,明年1月完成主体结构,明年7月完工。
最新进展:该工程已被列入今年开发区首批“我为群众办实事”“20+10”重点项目清单。
周边住宅:雅居乐花园、万科翡翠公园、绿地新里城等
03
通州区
① 金沙湾科教中心
学校位置:金沙湾新区锦绣路-金乐路东北
办学规模:必九年一贯制学校,初中8轨24班,小学6轨36班,占地约74700㎡,计划投资33000万元。
最新进展:4月20日,金沙湾科教中心勘察设计总承包项目发布中标结果公告,东南大学建筑设计研究院有限公司成功中标,计划于今年9月开工,2023年竣工。
学校位置:金碧华路以北、希望路以东、厚德路以西、敬贤路以南
办学规模:必规划8轨48班,将与通州小学师资、财务、教学和教科研一体化管理
最新进展:8月17日下午,通州区古沙小学第一次工地例会在施工线程会议室召开。
招生时间:明年秋季
③ 五接学校
学校位置:五接镇滨江片区
办学规模:九年一贯制学校,小学8轨,每班约45人,初中12轨,每班约50人,可提供学位约3960个。
最新进展:即将开工
④南通州国际学校
学校位置:位于平潮高铁新城板块
办学规模:占地100亩,由政府投资建设、由知名教育品牌苏州伦华教育管理运行德K12国际化学校,可容纳72个班级,是十五年一贯制的国际化寄宿制学校。
最新进展:已建成竣工,于今年9月1日正式开学
⑤ 通州金北学校异地新建项目
学校位置:南侧是翠安路,北靠古盐路,东临园北路,西为新园路
办学规模:规划小学4轨24班,在校学生数1080人,初中4轨12班,在校学生数600人。
最新进展:目前该学校正处于对外招标中
04
通州湾
① 江苏省田家炳中学通州湾分校
办学规模:8轨、24班、1200个学位
最新进展:预计明年9月运营
学校位置:银海路与黄河路交叉口
办学规模:前身为通州湾第一实验小学,占地60亩,现有19个教学班,在校生约725人
最新进展:计划今年秋季招生
③ 南通市市级机关第一幼儿园通州湾分园
办学规模:前3轨、9班、315个学位
最新进展:计划今年秋季招生
今年3月31日,通州湾示范区与三所市直名校集中签约,开启合作办学、全托管建分校新模式,建设田家炳中学、紫琅一小、机关一幼示范区分校。
据了解,在示范区缴纳社保的外来务工人员适龄子女,均可在示范区就读,按照“以居住地为主、兼顾学位余缺”的原则,统筹安排入学,应收尽收。
这一教育民生项目旨在提供一套覆盖幼儿园到高中的K15完备体系,缓解周边居民就学问题。按照“一年起步、两年见效、三年成一流”的要求,将三所学校的通州湾分校建设成为省内直名、南通一流的江苏省“明星”学校,打造通州湾教育新高地,助力大通州湾开发建设。
05
海门区
① 海门张謇小学
学校位置:北海路北、日新路西、规划新园路东、河海路南
办学规模:占地面积约34400㎡,学校设6轨、36班
最新进展:自今年3月正式启动施工以来,南通三建倒排计划,加快推进。据南通三建有关负责人介绍,今年底,张謇小学将实现竣工验收,计划2022年春节后迎接第一批学生入学。
施教范围:为东洲河以东,瑞江路以西,北海路以北,S336绕城公路以南
学校位置:狮山路东、北海路北侧
办学规模:占地面积约55800㎡,学校设14轨、42班,总投资约2亿5400余万元
最新进展:目前,项目处于建设阶段
③ 海门张謇高级中学
学校位置:通源河东、珠江路西、北环路北
办学规模:占地面积约196亩,总投资约7亿元
最新进展:目前,项目处于设计阶段
④南海门实验附小南校区、海门实验初中南校区
学校位置:海门城南东布洲路以南、聚贤路以北、海兴路以东、江海路以西
最新进展:两个校区同步规划、分布实施、预计2023年投入使用
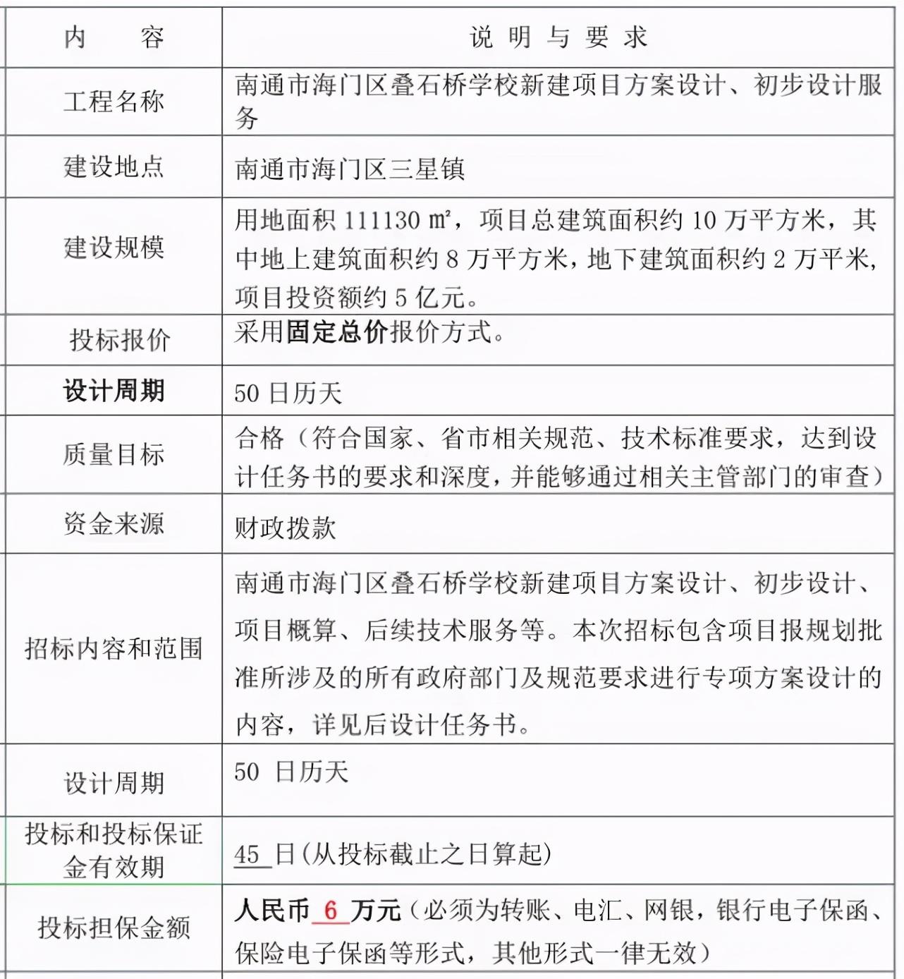
⑤ 叠石桥学校
学校位置:海门三星镇纺都大道以南、震蒙大道以东、运河北路以北
办学规模:小学规模为12轨、中学8轨,考虑小学、中学独立运营管理,部分设施可共用
最新进展:上个月初,项目方案设计、初步设计服务招标公告发布
⑥海门东洲仁恒学校
学校位置:城南的长江路东、规划恒园路南、嘉陵江路西、规划恒信路北
办学规模:按九年一贯标准,小学部8轨48个班,初中部12轨36个班组成,可容纳4200名学生就学,总投资4.56亿元
最新进展:学校已于4月按原定节点全部完工,今年9月将迎来新生入学
06
如皋市
① 如皋初中新城校区
学校位置:城花海路以南、府西路以西、花王路以北、宣化南路以东地块
办学规模:12轨36班(远景规划为16轨、48班),最多容纳学生2400人,占地约50725㎡
最新进展:8月16日发布涉及项目招标公告
版权声明:我们致力于保护作者版权,注重分享,被刊用文章【南通的学校(南通新增学校出炉)】因无法核实真实出处,未能及时与作者取得联系,或有版权异议的,请联系管理员,我们会立即处理! 部分文章是来自自研大数据AI进行生成,内容摘自(百度百科,百度知道,头条百科,中国民法典,刑法,牛津词典,新华词典,汉语词典,国家院校,科普平台)等数据,内容仅供学习参考,不准确地方联系删除处理!;
工作时间:8:00-18:00
客服电话
电子邮件
beimuxi@protonmail.com
扫码二维码
获取最新动态
