最近有学生咨询关于高校教师资格证的考试事宜:
今天学姐就着这个案例展开讲讲,“想进大学当老师,教师资格证怎么考?”
为了方便理解,这道题一姐拆成了两部分来回答。
不需要。
首先,“在大学当老师”,可以不需要教师资格证。
也就是说,教师资格证不是你应聘大学老师的必要条件。当大学老师最重要的是名校高学历,科研论文NB,或者在校表现突出通过本校选留程序。(具体需要多高、多NB、多突出,各个地区和不同等级的大学要求不同,有心应聘的同学可以多关注各大高校的自主招聘公告)
但是高校教师资格证是你在大学评职称提升待遇的必要条件。只有考过高校教师资格证之后,你才有资格参与高校评讲师、评副教授、评教授等职称评定,否则待遇将永远上不去。(没考过,还是可以继续当老师的)
综上,严谨点儿说的话,对于大多数人来说,应聘大学老师的时候,不需要教师资格证。在大学正式任教后,需要考取高校教师资格证,用来评职称、晋升等。
其次 ,在成为大学老师之前,你没有资格报考高校教师资格证。
高校教师资格证不对社会开放,只有在职大学教师可以报考,也就是说你只能在受聘后才能报考。
以河南为例:
在河南省招生办公室发布的《2021年上半年高等学校教师资格考试(笔试)报名有关事项的公告》里,明确列出了高校教师资格考试报名的条件:
高等学校教师资格考试报名考生须是各类高等学校在职或已签订聘任协议且具有本科及以上学历的专任教学人员。
所以,高校教师资格证并不是大学老师的敲门砖,反而在大学任教才是考教师资格证的前提。
一般来说,获得高校教师资格证的流程是这样的:
到高校任教→通过所在高校人事部门登记→参加由省教育厅举办的考试→教师资格认定机构认定→获取高校教师资格证。
具体要求和流程如下:
报考条件
还是以河南为例,针对不同情况的不同要求如下:
(一)户籍或人事关系在河南省内的中国公民,遵守《中华人民共和国宪法》和法律,热爱教育事业,具有良好的思想品德;符合申请认定教师资格的体检标准,符合国家规定的从事教育教学工作的身体条件;普通话水平达到相应要求。
(二)高等学校教师资格考试报名考生须是各类高等学校在职或已签订聘任协议且具有本科及以上学历的专任教学人员。
(三)高等学校附属医院临床教学人员参加高等学校教师资格考试,除具备《教师资格条例》等规定的条件外,还应具备下列条件:1.由学校人事部门纳入学校教师管理;2.取得卫生系统中级及以上专业技术职务;3.系统讲授1门以上学校教学计划规定的课程。
(四)按国家相关要求,2015年(含)之前入学的全日制普通院校师范生和全日制教育硕士,毕业后在高等学校工作,申请认定与所学专业相同或相近任教学科的教师资格仍执行直接认定的相关政策;跨学科认定应参加高等学校教师资格考试。2016年起入学的全日制普通院校师范生和全日制教育硕士,毕业后在高等学校任教,申请高等学校教师资格,均应参加高等学校教师资格考试。
(五)具有博士学位、高校教师系列副教授以上职称人员(且申请任教学科与所学专业一致),可免笔试和面试,直接进行认定。
(六)按照《教育部办公厅关于启动实施高等学校新入职教师国培示范项目的通知》(教师厅函〔2016〕10号)文件要求,参加高等学校新入职教师国培示范项目合格,并取得《高等学校新入职教师国培示范项目培训合格证书》的新入职教师,可免笔试和面试,直接进行认定。
笔试考试
①报名方式:考生本人通过“河南省高等学校教师资格考试考生服务平台”(jszg.heao.gov.cn)的报名系统进行报名
②考试形式:纸笔方式
③考试内容:教育基础理论,包括《教育学》、《教育心理学》、《教育政策法规》和《教师职业道德》。
④评定标准:考试成绩由卷面成绩(占90%)和培训考核成绩(占10%)组成,60分为合格分数线
面试考试
1、报名资格:取得河南省高等学校教师资格笔试考试成绩合格且在有效期内
2、资格初审:各高校组织本校(含附属医院)符合报名条件考生报名,对考生资格进行审查,并将审查结果在全校公示。然后高校将本校考生的审核材料、面试工作领导小组名单和联系人名单提交厅高等学校教师资格专家审查委员会。
3、网上信息填报:考生登录河南省高等学校教师资格网上报名系统(http://gxjszg.hateacher.cn),选择“考试人员报名”端口,进行“注册”,并根据要求将个人相关信息和材料原件扫描上传。
4、考试形式:现场面试
5、考试内容:教师专业技能,分为两个部分,一是在规定时间内编写一份1000字左右的说课稿和教案;二是按照教案内容讲课并进行答辩。测试的课题以任教学科的教学大纲或课程标准为依据,难易程度适中。
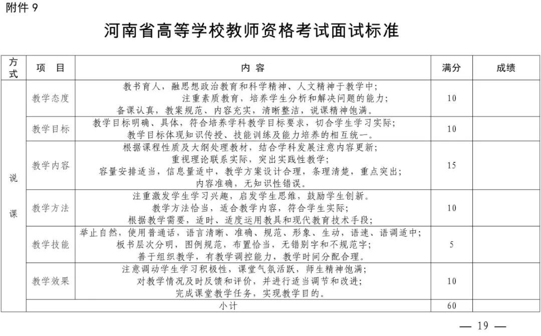
6、评定标准:
资格认定&颁发证书
以上就是一姐对“想进大学当老师,教师资格证怎么考?”的回答。
总的来说,想在大学当老师,资格证不难,难的是被高校聘用;
想当老师,中小学招教也不难,难的是日复一日发光发热还甘之如饴。
所以,不管是到大学培养国之栋梁,还是在中小学灌溉祖国的花朵,我们都得明白,教师之路道阻且长,需要的更多的是我们长久的爱心和甘之如饴的奉献,路很远,我们一起走。
版权声明:我们致力于保护作者版权,注重分享,被刊用文章【大学教师需要教师资格证吗(想进大学当老师)】因无法核实真实出处,未能及时与作者取得联系,或有版权异议的,请联系管理员,我们会立即处理! 部分文章是来自自研大数据AI进行生成,内容摘自(百度百科,百度知道,头条百科,中国民法典,刑法,牛津词典,新华词典,汉语词典,国家院校,科普平台)等数据,内容仅供学习参考,不准确地方联系删除处理!;
工作时间:8:00-18:00
客服电话
电子邮件
beimuxi@protonmail.com
扫码二维码
获取最新动态
