谁说中职生就不能上985、211?
2019年“职教20条”的颁布
国家“扩招 100 万”政策的实施
以及取消中职生升学限制的举措
早已给中职教育发展带来了巨大的转变
考上中国传媒大学
中央美术学院等等名牌大学
一届届学子再创辉煌
成为学校骄傲
升入成都航空职业技术学院学生
本期的魅力中职校
小公举就带你来认识认识
这所普通高考升学和
对口高考升学录取率
均超过90%的学校
成都市礼仪职业中学
礼仪职中是国家公办学校,首批国家级重点中等职业学校、首批国家中等职业教育改革发展示范学校、全国中等职业教育德育工作实验基地、全国中职校德育工作先进集体、全国职教先进集体、四川省校风示范校。开设有工艺美术专业(普通高考方向)、学前教育专业、计算机应用专业、航空服务专业、空中乘务专业、旅游服务与管理专业、物联网技术应用专业、金融事务专业、市场营销专业、铁道运输管理专业、日本大阪国际班(旅游服务方向)、西餐烹饪(西点制作方向)等。
姑娘芳名礼仪校 金字招牌争相报
首批国家重点校 名牌大学传喜报
升学比例遥领先 就业平台很顶尖
专业个个王牌军 口碑优秀品质精
届届学子创辉煌 三产沃土明日星
升学多渠道,圆你大学梦
普通高考升学和对口高考升学录取率均超过90%。
01
普通高考升学
参加每年6月7、8日全国普通高考,参加全国普通高等院校录取(全国在川招生所有院校及专业)
02
“3+4” (3年中职+4年本科)
参加6月7、8日普通高校职教师资班和高职班对口招生考试
03
“3+2”(五年一贯制)(3年中职+2年高职)
凭中考分数,网上填报志愿,省招办统一录取,3年中职学习考核合格后,转录进入合作高校学习(专业详见招生专业一览表)
04
“3+3” (3年中职+3年高职)
参加四川省统一组织的高职院校对口单招高考
05
出国留学升学
日本大阪旅游管理留学升学班、普通高考国际班
06
普职融通(
与武侯高中合办
)
第一学期在礼仪职中就读,开设普高文化课程:第一学期期末参加武高年级统考 ,成绩符合要求者第二学期转入武高。
就业高品质,职场任驰骋
毕业生对口就业率历年均达98%以上
毕业生广泛分布于机关事业单位、各大国有企业、机场、高铁、地铁、金融机构、IT机构、CG行业和幼儿园等单位。
学校还与单位企业达成合作,保障学生顺利就业。
好升学,好就业
你是不是心动了呢?
那么就和小公举一起来
了解一下哪个专业更适合你吧
工艺美术
(普通高考王牌专业)
01
培 养 目 标
采用小班教学,使用普高教材,全程针对性开设普通高考的语文、数学、外语3个科目课程和四川省高中学业水平考试中政治、历史、地理3个等级考试科目课程,同时针对性开设美术高考专业课,培养具有高中文化知识,掌握素描、色彩、速写、设计等专业知识及基本能,能进入中国知名高等院校、普通高校在川招生所有院校及专业(符合选考科目要求)、出国留学,进一步深造提高的后备人才。
02
核 心 课 程
文化课:
语文、数学、英语、政治、历史、地理(均使用普高教材)
专业课:
素描、色彩、速写。
03
普通高考王牌班
参加普通高考(含艺术类专业)的录取,升入理想高等院校包括环境艺术、园林设计、服装设计、会展策划与管理、广告策划与制作、工业外观设计、造型设计、视觉设计、建筑设计、美术教育在内的新兴、前沿的专业,亦可参加普通高考其他符合选考科目要求的专业录取,升学率持续达95%以上。
04
普通高考国际班
强化英语特色,增开自主招生特色课程,多元化升学渠道,参加全国普通高考,使学生升入中国知名高等院校和综合类大学(参加普通高考其他符合选考科目要求的专业录取);参加自主招生考试,升入中外合作办学类专业;参加国外大学直录考试,出国留学。
05
普职融通实验班
根据成都市教育局《关于推动普职融通育人模式改革的意见》,以“资源共享、课程共建、教师互动、学分互认、学籍互转”为重点,建立普通教育与职业教育融合衔接、互相贯通、多元立交的人才培养机制,开办普职融通实验班。普职融通实验班学生高一年级下学期结束,文化课成绩达到对口普通高中学校的成绩要求且表现符合要求可分流转入对口的普通高中学校就读,纳入普通高中学籍管理。其余同学参加普通高考(含艺术类专业)的录取,使学生升入中国知名高等院校和综合类大学。
06
五年制大专
通过中考,五年制大专第一志愿报礼仪职中,可直接录取为四川艺术职业学院大专。
学前教育
(重点品牌专业)
01
培养目标
本专业坚持立德树人根本原则,面向我市各级各类幼儿园、早教机构,培养德、智、体、美全面发展的,能从事幼儿教育工作的优秀的学前教育专业人才。
02核心课程
学前教育学、学前儿童发展心理、学前儿童卫生与保健、音乐(乐理、视唱练耳、声乐、琴法)、幼儿舞蹈与创编、绘画与手工、幼儿游戏、幼儿故事。
03五年制大专
通过中考,五年制大专第一志愿报礼仪职中,可直接录取为四川幼儿师范高等专科学校大专。
04本科升学方向
可通过普通高校职教师资班和高职班对口招生考试升入省内全日制本科院校。
05
高职(大专)升学
可通过高职单招考试升入四川幼儿师范高等专科学校、川南幼儿师范高等专科学校等省内外高等幼儿师范院校。
06
中职就业
可进入四川省直属机关实验婴儿园、成都市十幼、成都市二十幼、成都市二十二幼、西蜀实验幼儿园等60余家省、市级高品质幼儿园、早教培训机构就业。
计算机应用
(市级重点专业)
01
培养目标
从事平面广告设计、网络技术应用、影视动画制作、动漫设计制作等计算机应用的相关工作,实际操作能力强的技能型专门人才。
02
核心课程
平面设计、ACCESS 数据库、色彩与构图、数字媒体处理、3DSMAX、排版技术基础、CAD建筑制图、局域网组装与维护、企业网络搭建。
03
五年制大专
通过中考,五年制第- -志愿报礼仪职中,可直接录取为成都职业技术学院大专。
04
本科升学方向
可通过普通高校职教师资班和高职班对口招生考试升入省内全日制本科院校。
05
高职(大专)升学
可通过高职单招考试升入成都职业技术学院、四川邮电职业技术学院、成都工业职业技术学院、乐山职业技术学院、眉山职业技术学院等高校。
04
中职就业
可进入传媒广告公司、数码艺术公司、室内装修公司、高新技术园区网络公司等单位就业。
航空服务
(省级重点、特色专业)
01
培养目标
注重礼仪教育和学历教育,着力强化“技能实训”,培养具有较高文化素质、良好礼仪、较好英语口语表达能力、具备相关专业知识和技能的民航系统应用型人才。
02
核心课程
航空基础概论、航空服务英语口语、民航服务礼仪、民航服务沟通技巧、民航旅客运输、航空服务心理学、化妆与形象设计、航线地理、民航地勤服务、航空服务综合实训。
03
五年制大专
通过中考,五年制第一志愿报礼仪职中,可直接录取为成都职业技术学院大专。
04
高职(大专)升学
可通过高职单招考试升入成都职业技术学院、西南航空职业学院等全日制全国民航、航空高等院校。
05
中职就业
为双流机场、珠海机场等培养航空服务工作的基础技能型人才。
空中乘务
(省级重点、特色专业)
01
培养目标
培养具有良好政治素养、礼仪文化素养、专业素养和身体素质,熟悉国内外航空服务业务,熟练掌握专业技能,适合民用航空事业需求与发展的空乘、地勤等相关领域的技能型应用人才。
02
核心课程
基础英语、乘务英语、文学欣赏、音乐欣赏、体育与形体训练、舞蹈、民航概论、航空心理、航空运输、乘务服务礼仪训练、客舱服务、航空应急设备及处理等。
03
高职(大专)升学
可通过高职单招考试升入成都职业技术学院、成都航空职业技术学院、西南航空职业学院等全日制高职院校。
04
中职就业
本专业为四川航空公司、中国国际航空公司等全国航空服务业输送专业人才,搭建了与阿联酋、新加坡两国实现国际化高端就业的桥梁。
05
成都航空职业技术学院基地班
对口升入成都航空职业技术学院空乘专业。
旅游服务与管理
(特色示范专业)
01
培养目标
面向旅行社、旅游景区、展览场馆、文博院馆、旅游信息咨询中心等行业企业,培养从事旅行社服务及其他旅游企业服务工作、德智体美全面发展的高素质劳动者和技能型人才。
02
核心课程
旅游概论、中国旅游地理、导游基础知识、景点讲解、导游词写作、导游业务、旅游政策与法规。职业礼仪。旅游专业岗位英语口语、日语选修课等。
03
本科升学方向
可通过高职单招考试升入成都职业技术学院、四川交通职业技术学院、乐山职业技术学院、四川工商职业技术学院等高校。
04
中职就业
为四川博物院、武侯祠博物馆、杜甫草堂、政府旅游行政机构等培养讲解员、文秘、外联、管理和计调等方面的专门人才,为五星级及以上酒店、大型餐饮企业培养中初级服务管理人员。
物联网技术应用
(省级示范专业)
01
培养目标
从事物联网设备组装与维护、物联网工程施工与管理、物联网系统设计与开发、物联网产品营销与推广的技术支持工程师、辅助设计工程师和销售经理等技能型专门人才。
02
核心课程
走进物联网、电子电工基础、传感器认知与应用、网络基础、RFID技术、数据库简介与使用、单片机应用技术、有线组网通信、物联网产品营销。
03
五年制大专
通过中考,五年制大专第一志愿报礼仪职中,可直接录取为四川信息职业技术学院大专。
04
高职(大专)升学
可通过高职单招考试升入成都职业技术学院、四川邮电职业技术学院、成都农业科技职业学院、眉山职业技术学院等高校、乐山职业技术学院等高校。
05
中职就业
面向智能家居、智能农业、智能交通、智能医疗、智能物流等信息技术物联网行业,如物联网智能设备生产企业、智能控制应用企业,建筑施工单位、交通运输单位、智能高端室内装修设计公司、高新技术园区网络公司等单位就业。
金融事务
(国家级示范专业)
01
培养目标
学习扎实的文化基础知识和培养过硬的专业技能,为银行、保险、证券等金融财经企(事)业单位培养优秀的基层服务人员中初级管理人才。
02
核心课程
基础会计、会计实务、会计电算化、经济法律法规、市场营销及相关公共基础课程。
03
高校升学
高职院校大专、本科后备人才,可通过高职单招考试升入成都职业技术学院、四川财经职业学院、乐山职业技术学院等国家骨干高职院校;可通过普通高校职教师资班和高职班对口招生考试升入四川农业大学等本科院校。
04
中职就业
可进入招商银行、锦江区地税局等各大金融企业、商贸企(事)业就业。
市场营销
(市级重点专业)
01
培养目标
本专业坚持立德树人根本原则,面向现代商务企业,培养以门店线上线下整合运营为主,能从事市场推广、商品销售、客户服务等工作的,德智体美劳全面发展且具有创业创新能力的高素质的现代商务市场营销服务人才。为成都职业技术学院等国家骨干高职院校输送电子商务类大专后备人才。
02
核心课程
市场营销基础、推销实务与技巧、营销心理学、电子商务、网络营销、门店运营实务。
03
高职(大专)升学
可通过高职单招考试升入成都职业技术学院、四川财经职业学院、四川乐山职业学院、四川工商职业技术学院等高职院校。
04
中职就业
国家骨干高职院校大专后备人才;面向京东集团、劲浪体育、友邻有家等一线企业、电子商务企业,从事线上线下商品运营与服务的技术技能型人才。
铁道运输管理
(特色示范专业)
01
培养目标
面向铁路运输企业及相关企事业单位,培养与我国铁路现代化建设要求相适应,德智体美等全面发展,具有良好素养和有一定铁路服务知识,能在各铁路服务部门从事服务管理工作,具有综合职业能力及职业生涯发展基础的中等复合应用型技术人才。
02
高职(大专)升学
可通过高职单招考试升入省内各高职院校相关专业就读。
03
中职就业
面向铁路、城市地下铁道、轻轨及大型厂矿企业的轨道交通运输部门,从事铁路运输基层站段的运输操作、组织管理和服务等工作。
日本大阪国际班
(旅游服务方向)
01
培养目标
与大阪YMCA国际专门学校国际酒店学科合作,为报读我校的优秀学生提供海外留学机会,学习日本开发的大专、本科课程,获取国际认证的职业资格证书,得到海外带薪实习、就业和定居的深造机会。
02
核心课程
日语、景点讲解、涉外礼仪、服务礼仪、餐饮、客房
03
优势特色
采用对语言学习更为有利的小班教学,高中阶段即考取N2(日本语等级考试二级)、加上高中毕业证,便可取得直升日本YMCA专科学校的入学资格。
西餐烹饪
(西点制作方向)
01
培养目标
培养面向各大酒店(饭店)、社会西餐厅、咖啡厅、社会饼房等企事业单位,培养能从事西餐烹调、西式面点等一线工作,有小微料理店创业能力的高素质技能人才。
02
核心课程
日式料理、韩式料理、法式大餐制作、烘焙原料知识、西点烘焙工艺、面包制作、蛋糕制作与装饰、西点服务英语口语、西点服务礼仪、西式面点制作综合实训、日语选修课。
03
高职(大专)升学
可通过高职单招考试升入省内各高职院校烹饪工艺与营养专业、西餐工艺专业、中西面点工艺专业、餐饮管理专业等相关专业就读。
04
中职就业
学生可考取西式面点师、西式烹调师技能等级证书。面向中高档餐饮企业、高星级饭店西餐厅、咖啡厅等,从事西式烹调、日式料理、韩式料理、法式大餐制作、西式面点加工、营养配膳、宴会设计及餐饮企业经营与管理等工作。
学生权利·我在等你
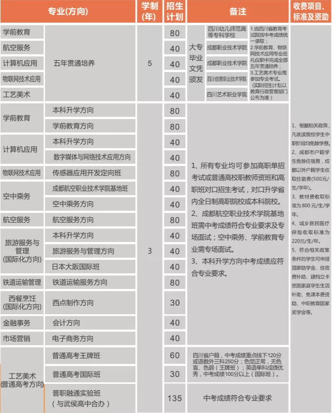
2020年招生计划表
(招生代码:51063)
版权声明:我们致力于保护作者版权,注重分享,被刊用文章【四川工商职业学院(读985)】因无法核实真实出处,未能及时与作者取得联系,或有版权异议的,请联系管理员,我们会立即处理! 部分文章是来自自研大数据AI进行生成,内容摘自(百度百科,百度知道,头条百科,中国民法典,刑法,牛津词典,新华词典,汉语词典,国家院校,科普平台)等数据,内容仅供学习参考,不准确地方联系删除处理!;
工作时间:8:00-18:00
客服电话
电子邮件
beimuxi@protonmail.com
扫码二维码
获取最新动态
