高校“定向培养士官”2020年招生简章
军队委托高校“定向培养士官”
一、对象:2020年应届高中毕业生
二、要求:
1、参加2020年夏季高考
2、专科线上
3、体检、政审、面试通过
三、专业:
1、飞机机电设备维修(空军、陆军)
2、航空发动机装试技术(空军、陆军)
3、飞行器制造技术(陆军、海军)
4、飞机电子设备维修(陆军、空军、海军)
5、电气自动化技术专业(空军部队定向)
6、机械设计与制造(陆军、空军、火箭军)
7、机电一体化技术(陆军、空军、火箭军)
8、应用电子技术(陆军、海军、武警、火箭军)
9、建筑工程技术(海军武警)
10、应用化工技术(海军武警)
11、电气自动化技术(陆军、海军、火箭军)
12、汽车检测与维修技术(陆军、火箭军、武警、战略支援部队、海军)
13、计算机网络技术(陆军、武警、火箭军、战略支援部队)
14、运动训练(武警)
15、通用航空器维修(陆军、)
16、飞行器维修技术(陆军、空军、武警)
17、导弹维修(海军、空军、火箭军)
18、无人机应用技术(武警)
19、机械制造与自动化(火箭军、战略支援部队)
四、学制:3年(在校2.5年,第三年下学期入伍)
五、学费:各录取高校官网上公布的正常学费
六、定向培养军种:中国人民解放军陆军、空军、火箭军、海军、武警部队、军委国防动员部等
七、招生院校:
1、国家批准,为解放军和武警部队招收定向培养士官的地方高职院校;
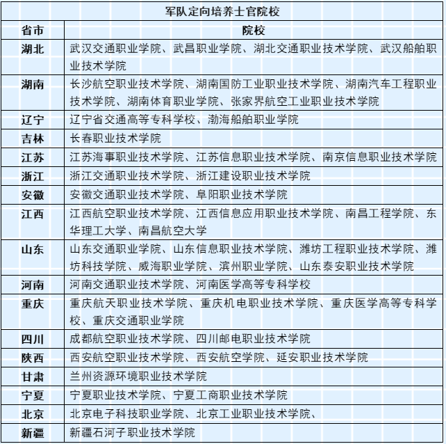
2、军队定向培养士官院校
八、待遇
1、“上学+当兵+就业” 一站式解决
2、第三年入伍后,担任中级军士长,月工资6000-7000元(入伍当年标准)
3、按国家政策,逐年返还学生在校缴交的三年学费
4、继续在部队服役9年,退役后享受国家军转安置待遇
5、入伍后,可以在部队考取军校本科,本科毕业后,可授予中尉军衔,定副连职
九、面试
1、面试时间:8月份(时间待定,另行通知)
2、提供材料:身份证、高考成绩单、准考证、体检表等
十、志愿填报(需指导)
1、常规志愿:(填报时间省教育考试院官网公布为准)
2、征求志愿:(填报时间省教育考试院官网公布为准)
时间:即日起 - 8月31日
版权声明:我们致力于保护作者版权,注重分享,被刊用文章【全国士官学校有哪些(定向培养士官2020招生)】因无法核实真实出处,未能及时与作者取得联系,或有版权异议的,请联系管理员,我们会立即处理! 部分文章是来自自研大数据AI进行生成,内容摘自(百度百科,百度知道,头条百科,中国民法典,刑法,牛津词典,新华词典,汉语词典,国家院校,科普平台)等数据,内容仅供学习参考,不准确地方联系删除处理!;
工作时间:8:00-18:00
客服电话
电子邮件
beimuxi@protonmail.com
扫码二维码
获取最新动态
