各位面临自家孩子小升初的家长,恭喜您的小学鸡娃路已经顺利完成了!
即将进入鸡娃2.0阶段,您准备好了吗?
今天,为仍在鸡娃路上奋斗的家长们奉上这份《广州11区小升初招生大全》!
各位家长,请查收!
众所周知,目前各区招生方式基本为电脑派位、对口直升两种。具体各区方式如下:
下面,一起看看你家娃将如何入读。
电脑派位为主,对口直升为辅
对比2020年,越秀小升初电脑派位,今年最大的变化是7所中学变成12所中学,不确定性增强。
而备受家长关注的广大附中、铁一中学、执信本部、省实中学、广州二中等重点学校今年扩散至更多派位组,这意味着,原先没在组别内的学生这下多了入读优质学校的可能。
具体招生工作方案,详见越秀教育局官网及官微正式文件。
对口直升为主,电脑派位为辅
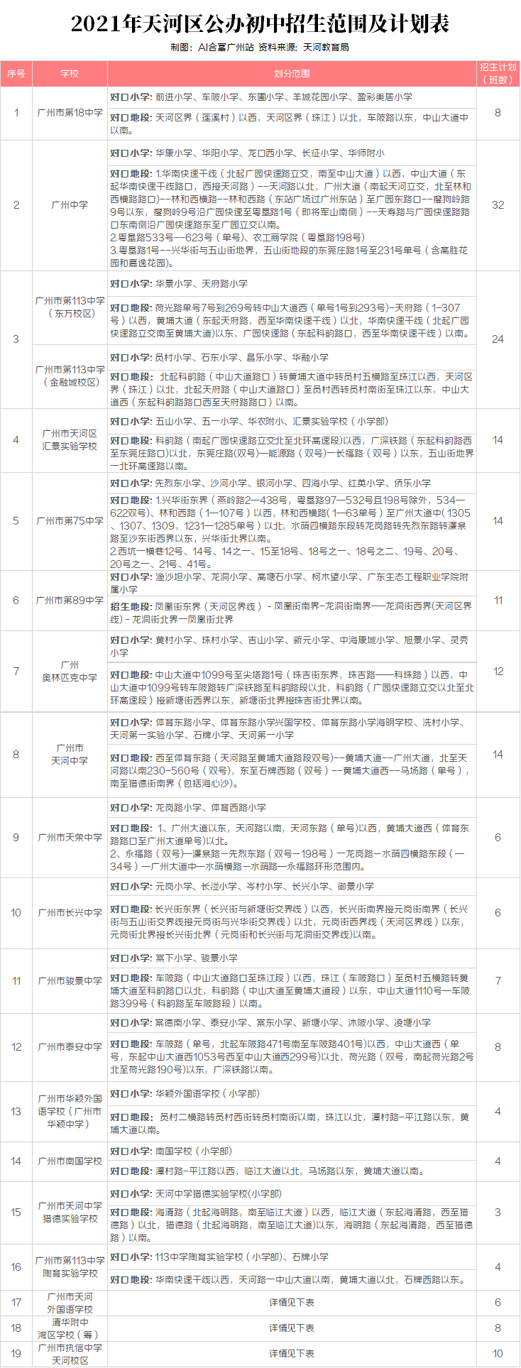
天河区采用单校划片小学对口直升为主,多校划片电脑派位为补充的方式进行招生。
曾引发广氮各小区家长互扯头花的清华附中湾区学校(筹),将招收8个教学班,采用“自主报名+电脑派位”方式招生。
此外,还有执信中学天河校区、广州市天河外国语学校、华南师范大学附属中学初中部、广州市华颖外国语学校这4所学校也采用同样方式招生。
具体招生工作方案,详见天河教育局官网正式文件。
电脑派位为主,对口直升为辅
海珠公办初中以多校划片加电脑派位为主要招生方式,部分试点学校采用对口直升和电脑派位相结合的方式招生。
其中,在派位上主要有以下两点变化:
1、第六组新增晓园中学,第七组新增岭南画派纪念中学。
2、对口直升多了一所南武文润学校(暂定名)接受本校小学部南洲小学毕业生对口直升。
具体招生工作方案,详见海珠教育局官网正式文件。
电脑派位
今年,广州广雅实验学校正式从民办学校转办为公办学校,并更名为西关广雅实验学校东风西路校区,招收5个教学班,进入荔湾区北片电脑派位分组。
此外,广东广雅中学自2021学年起在本部校区复办公办初中,初始招生规模为初一年级4个班,这4个班将面向全区招生,按照电脑派位方式分配学位。
具体招生工作方案,详见荔湾教育局官网正式文件。
电脑派位+对口直升
黄埔2021年新开办了3所中学。
其中,黄埔军校中学、广州实验中学(初中部)采取电脑派位方式,华南师范大学附属黄埔实验学校(暂定名)采用对口直升方式招生。
此外,部分公办学校招生范围略有调整:
1、玉泉学校初中部在原有直升招生方式和范围不变情况下,今年增加与东区中学组团,以电脑随机派位的方式录取东区小学穗籍毕业生。
2、会元学校保持原有招生范围不变下,以对口直升方式,招收会元学校小学部符合政策的毕业生。另外,将与广州实验中学组团,以电脑随机派位的方式,招收凤凰湖小学、天誉小学、天景小学、天韵小学、九龙新城小学(暂定名)符合政策的毕业生。
具体招生工作方案,详见黄埔教育局官网正式文件。
对口直升
今年白云区各校招生范围基本同去年一致,按照就近入学原则合理划分,其公办初中招生范围是5公里以内。
具体招生工作方案,详见白云教育局官网正式文件。
对口直升+电脑派位
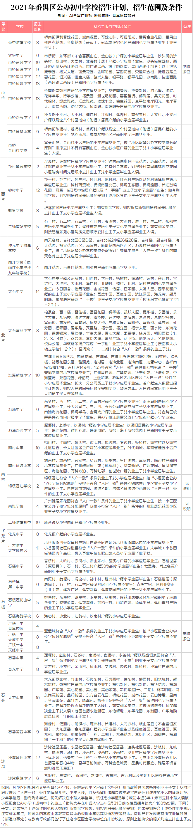
番禺公办初中采用电脑派位的,集中在市桥和石楼的8所学校里。
其中,备受关注的3所广铁一中均以电脑派位形式面向亚运城招收符合条件的小学应届毕业生。
具体招生工作方案,详见番禺教育局官网正式文件。
对口直升+电脑派位
为让每个南沙学生都有报读优质学校的机会,南沙今年合作办学的学习从5所增至7所。
这7校均按照招生计划的51%就近入学、49%资源共享的方式招生,其中,51%就近入学原则为学生户籍地与学校距离5公里范围内。
具体招生工作方案,详见南沙教育局官网正式文件。
对口直升
从化有5所学校的招生范围做出微调,详见地段范围表格内标红部分。
具体招生工作方案,详见从化教育局官网正式文件。
对口直升+电脑派位
花都非城区初中学校采取单校划片、定点对口的方式进行招生;城区初中学校采取多校划片、定点对口的方式进行招生,另有花东学校(原花东中学)可以提供寄宿接收城区初中学生。
从今年的招生细则中能看出花都的小升初也出现了调整。
针对公办学校,提出区内教育集团可考虑设置一定的直升比例向集团内部倾斜,制定完备的集团内直升方案,但严禁择优直升的做法。
具体招生工作方案,详见花都教育局官网正式文件。
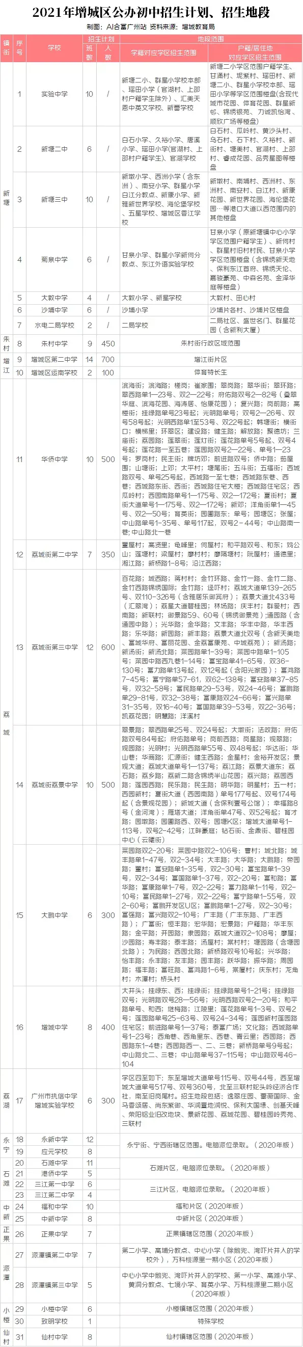
对口直升为主,电脑派位为辅
增城自4月底公布了各镇街招生计划之后,5月初陆续出了新塘、朱村、增江、荔城、荔湖具体的招生地段,截止至目前,还有中新、石滩、永宁等镇街的招生范围尚未正式公布。
具体招生工作方案,详见增城教育局官网正式文件。
*作者:猎房师妹
*文章版权归作者所有,未经授权请勿转载。内容为作者观点,发布出于传递更多资讯信息目的,仅供参考。如有异议,欢迎给小编留言,感谢您对我们的关注,我们会不断努力,为您提供优质内容与服务。
版权声明:我们致力于保护作者版权,注重分享,被刊用文章【广州玉泉学校招生简章(全网最全)】因无法核实真实出处,未能及时与作者取得联系,或有版权异议的,请联系管理员,我们会立即处理! 部分文章是来自自研大数据AI进行生成,内容摘自(百度百科,百度知道,头条百科,中国民法典,刑法,牛津词典,新华词典,汉语词典,国家院校,科普平台)等数据,内容仅供学习参考,不准确地方联系删除处理!;
工作时间:8:00-18:00
客服电话
电子邮件
beimuxi@protonmail.com
扫码二维码
获取最新动态
