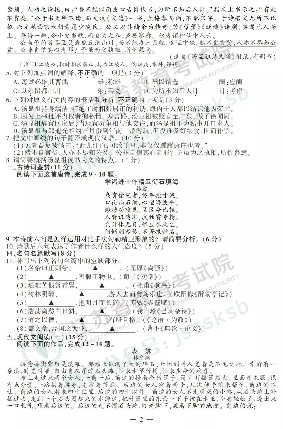
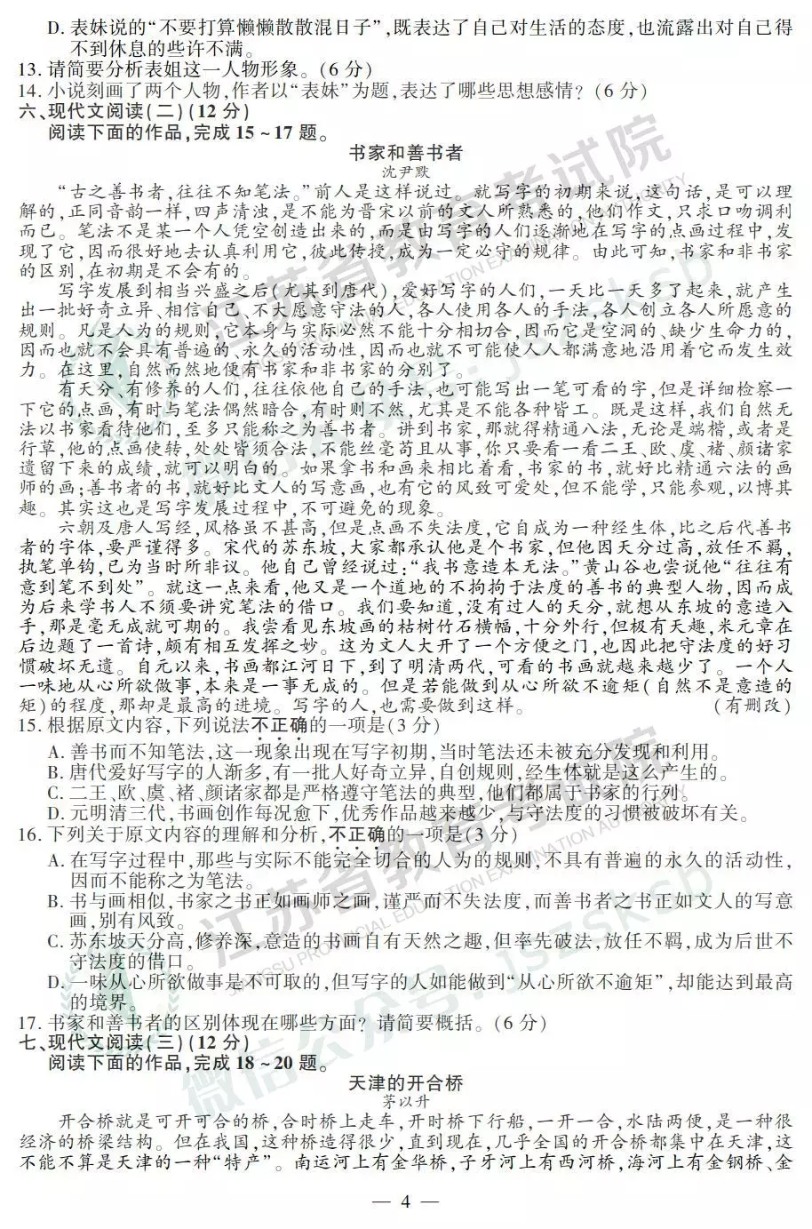
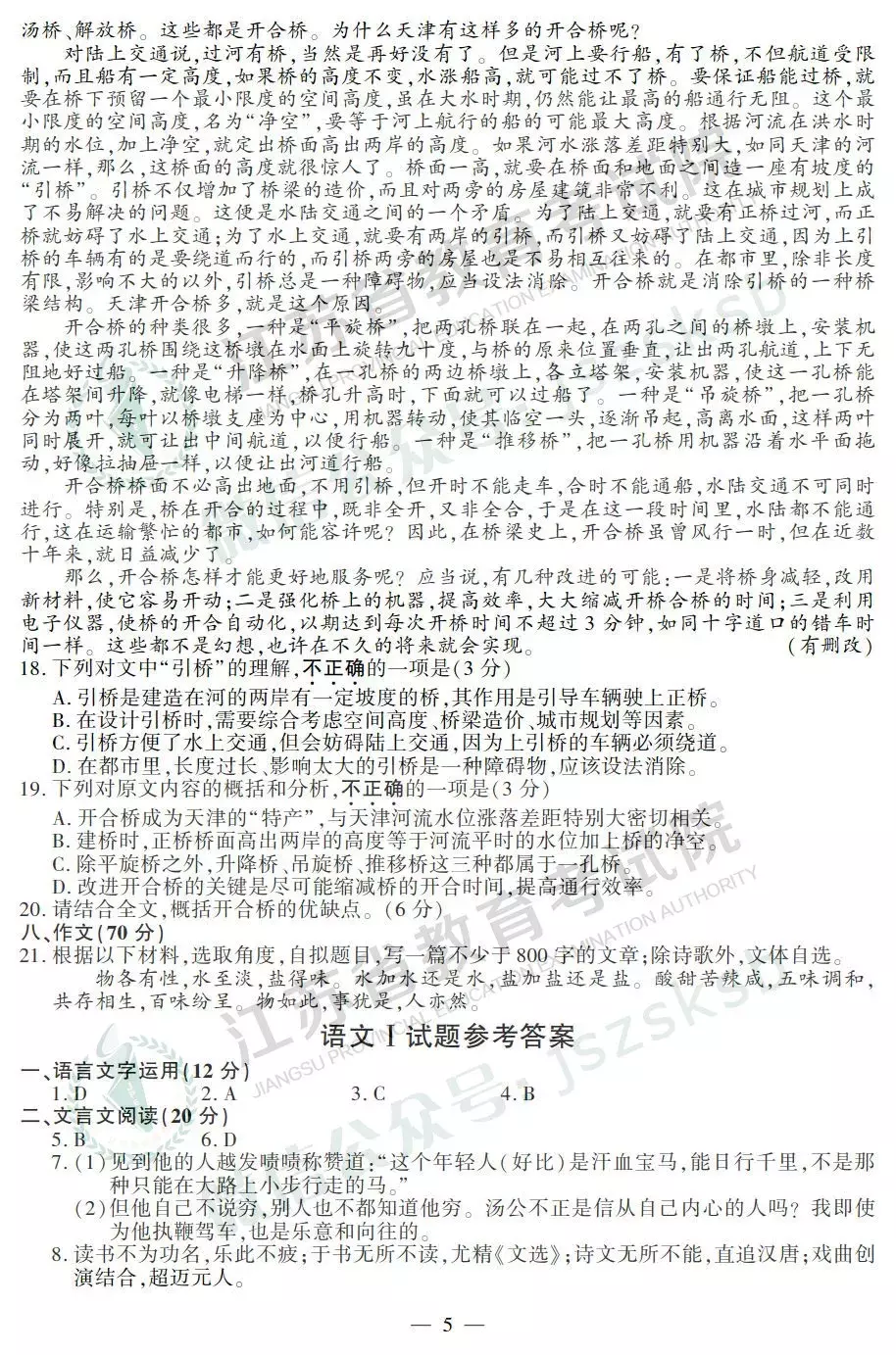
2019江苏高考昨天已经结束。刚刚,江苏省教育考试院发布2019年江苏高考试卷各科目试卷及参考答案。

























橙子提醒:
其余六门学业水平测试的试卷及答案私信回复“试卷”就能查询~
▌说明:本文由南京本地宝编辑整理发布,转载请注明!
▌来源:江苏考试院
▌编辑:橙子
如果您喜欢本文,欢迎评论、收藏、转发、点赞。获取更多南京本地资讯消息和办事指南,敬请关注【南京本地宝】头条号!
版权声明:我们致力于保护作者版权,注重分享,被刊用文章【江苏高考试卷(江苏高考试卷)】因无法核实真实出处,未能及时与作者取得联系,或有版权异议的,请联系管理员,我们会立即处理! 部分文章是来自自研大数据AI进行生成,内容摘自(百度百科,百度知道,头条百科,中国民法典,刑法,牛津词典,新华词典,汉语词典,国家院校,科普平台)等数据,内容仅供学习参考,不准确地方联系删除处理!;
工作时间:8:00-18:00
客服电话
电子邮件
beimuxi@protonmail.com
扫码二维码
获取最新动态
