这一章节,老马将为您讲述,为什么一定要认真地去读懂高校的招生计划、招生章程!你只有真正地弄懂它,才能确保不犯低级错误!与之相比,各种所谓的志愿填报技巧,都是细枝末节。(最近生病了,耽误了更新,抱歉)
进入五月,很多高校都陆续发布了自己的招生章程,那么,这个时候,对于您孩子的意向高校(目标院校),它所发布的招生章程,我们是非常有必要去认真的读一读,弄懂它。
下面,我们以兰州大学、郑州大学的2022年招生章程为例,为您讲述招生重要性,以及在读招生章程时,我们需要重点关注的地方!(也是往届考试经常犯错的地方)。
这里解释两点:1、再次强调:我们要读的,是招生章程,不是招生简章!
2、如果不知道从哪里查看的话,搜索高校官网或者是它的本科招生网。还不清楚的话,可以看一下老马之前的文章《怎么查询高校的招生计划、招生章程?》
一般来说,招生章程第一部分《总则》,它的第二、三、四条,会告诉我们高校的性质、层次、学制、校区、毕业证等相关信息。
千万不要认为,这些都是官话、套话、没啥实际意义。往届考生用悲伤的故事告诉我们,这个真的很重要。
比如,在《郑州大学2022年本科招生章程》中,它就告诉我们,学校是“公办、全日制普通高校。”
之前老马曾经举例:有广东考生以630多分的优异成绩,考入电子科技大学成都学院的悲剧。事实上,类似的错误,几乎每年都会发生,尽管说和几百万、近千万的考生总数相比,这类错误,属于个例,但对于考生本人来说,那就是全部。
多说一点,以某某大学某某学院名义招生的,大多都是民办性质的独立院校,尤其要注意!
另外,如果一所学校有多个校区,它也会明确告知具体位置;而稍后高校发布的《招生计划》,里面会有具体某个专业在哪个校区就读。
很多家长和考生可能对此不以为然:发的毕业证都一样,没区别啊?
事实上,有一些学校,区别是非常大的,甚至于你就读的城市都不同,而高校不同的校区,办学条件差别很大的!比如南方某知名211高校,它在一所异地校区,比很多高中都小,各个方面,和本校差距太大了。
再比如,2021年,一位河南考生,读了河南农大的二本专业,选择的最大理由是农大在郑州,城市挺好,毕竟河南的省会啊!何况听说农大伙食便宜实惠又美味,但问题是,二本的专业,你的大学四年,是在河南农大许昌校区就读啊。
在高校所发布的招生章程里,会有专门的章节,对它的招生计划、录取规则,做出详细的说明。
这一部分,我们需要关注的重点,一个是它的总体录取规则,尤其是传统高考省份,是否服从调剂能确保录取!事实上,为了确保考生利益,绝大部分高校,尤其是本科层次的高校,都会给出相应的承诺。
但凡事有例外啊!对于那些没有此类承诺的高校,当你的分数、位次不是特别有优势的情况下,个人认为,最好的策略就是:惹不起,躲得起!
毕竟,在平行志愿规则下,同一批次,你只有一次被投档的机会,一旦被退档,太冤,代价太大了!
再者,就是学校的专业录取原则:分数清、专业清、专业级差。目前,绝大部分高校,采用的都是分数清的专业录取规则,但有例外啊!
不同的专业录取规则,不同的成绩,决定了我们在志愿填报时候的选择。关于这方面,稍后我们会专门来讲。
另外一个,就是它对于外语语种、男女比例、身体条件等方面的要求。尤其要注意,某些专业,如果不符合相关要求,是“不能录取”的!这方面,一旦犯错,吃亏的,只能是考生自己!
比如:郑州大学在它的招生章程的第十六条,就明确告诉你,色盲、色弱的考生,不能录取的专业:化学类、化工与制药类、生物科学类、基础医学、临床医学(5+3一体化)、临床医学(5+3一体化儿科学)、临床医学类、口腔医学、医学技术类、护理学、预防医学、药学类;不能准确识别出红、黄、绿、蓝、紫任一色的考生不能录取的专业:除上述(色弱、色盲)不能录取专业外,还包括工商管理类、经济学、计算机科学与技术。
尤其是工商管理类、经济类、计算机科学与技术,你不留神,凭感觉,真的特别容易犯下低级错误的。而且,更悲剧的是,这种错误,属于考生自身原因所造成的!
再举个例子,太原理工大学,它在2022年的招生章程第二十二条,明确告诉你,建筑学、城乡规划专业,入学后要求加试美术,成绩不合格者将酌情调整到其它专业!
试想一下,如果你非常倾向于选择建筑学专业,结果也顺利考上了,但毫无美术基础,岂不是事与愿违?
每年都有考生和家长,对于招生章程的《附则》、《其它》部分,重视不够,不知不觉地犯一些低级错误。
一般来说,高校会把一些跟考生入学以后,密切相关的东西,放在《附则》或《其它》部分。
比如说,收费标准、转专业、单列计划,助学贷款等。
这里,特别强调一下助学贷款方面。目前,我们国家在大学生入学就读方面,对于高校,尤其是公办高校,是有明确要求的:保证学生不因家庭经济困难而失学!
但是,这并不是说,你家境经济特别困难,选择高收费的中外合作办学项目,也能有保障!
很多高校,对于助学贷款部分,都有一个上限:每年一万二千元。如果再加上高校的奖学金、困难补助、提供勤工俭学机会等,如果你读的是公办高校的普通专业,即使是家里再困难,买张车票,拿着你的录取通知书到学校,没问题的!
但是,私立高校,中外合作办学项目,这方面是做不到的!
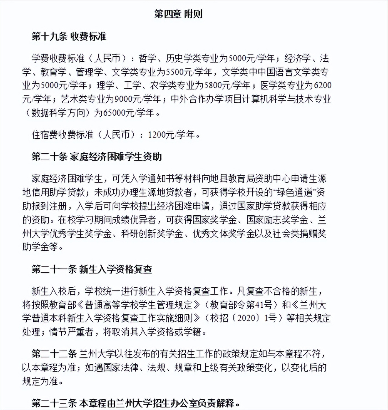
比如,兰州大学,它的中外合作办学项目:计算机科技与技术,学费为65000/学年;郑州大学,中外合作办学专业学费18000元/生·年。
实话实说,一万多、六万多的年学费,对于不同家庭,它的含义是不一样的。
兰州大学2022年招生章程
高校的招生计划,尤其是它的分专业、分省份的招生计划,我们需要重点关注的,有三点:
1、从招生人数上看,和往届相比,它的变化情况:增加了?减少了?变化大不大?
不同的情况,结合我们本身的位次,我们所要采取的报考方法是不一样的。
2、选科要求、学制、校区、收费等和考生密切相关的信息,分省份招生计划里,都会有详细介绍的。(如果还有不清楚的地方,果断打招办电话!实在打不通,你也可以给老马留言)
3、单列专业,是不能转专业的!(或者在几个中外合作办学专业范围内转专业)
这方面,常见的有两种错误:(1)自作聪明,随便啥专业,考进去以后再想办法转专业
(2)误以为服从调剂,会把你调剂到单列专业。老马想告诉朋友们:之所以是单列专业,就是它有某种特殊性!否则的话,怎么能单列?教育部都不同意的
文章最后,老马祝福2022年的每一位考生,都能够心想事成,金榜题名!
版权声明:我们致力于保护作者版权,注重分享,被刊用文章【大学录取通知书重要性(读懂高校的招生计划)】因无法核实真实出处,未能及时与作者取得联系,或有版权异议的,请联系管理员,我们会立即处理! 部分文章是来自自研大数据AI进行生成,内容摘自(百度百科,百度知道,头条百科,中国民法典,刑法,牛津词典,新华词典,汉语词典,国家院校,科普平台)等数据,内容仅供学习参考,不准确地方联系删除处理!;
工作时间:8:00-18:00
客服电话
电子邮件
beimuxi@protonmail.com
扫码二维码
获取最新动态
