我是艺考君,专注艺考研究,分享艺考经验。
2022年全国31省市志愿填报基本完成绩,接下来艺考生及艺考生家长最为关心的是投档结果什么时间可以查询?如何去查询?在哪里查询?
艺考君收集了14个省市公布具体录取进程时间,艺考生家长可以在本省教育考试院官网和招生院校官网,按照公布的时间节点查询到自己录取情况,下面我们一起来看一看这14省2022年高考录取进程时间。
1.北京市
2022年高招录取工作将从7月6日持续到7月30日。
北京教育考试院公布了2022年录取进程具体日程安排见下表:
2.天津市
天津市教育考试院公布了2022年各批次专业志愿填报时间及录取查询时间,时间从7月初开始到8月上旬结束,具体录取各批次录取进程见下表:
3.山西省
山西省教育考试院公布了艺术类录取批次分为提前本科批、本科院校批次、高本贯通院校批次、专科(高职)院校批次及征集志愿批次,录取进程从7月4日开始至8月26日结束,各录取批次志愿填报及录取时间具体见下表:
所有院校均不设服从调剂志愿。
各批次按相关规定投档后完不成招生计划的院校分批次实行网上征集志愿。
征集志愿设置视当批院校缺额情况确定。
4.内蒙古
内蒙古自治区教育考试院公布了艺术体育类院校(专业)采取艺术类本科提前批、本科一批、本科一批B、本科二批、本科二批B及专科提前批,录取时间为7月2日开始至8月3日结束,具体录取批次时间及批次见下表:
5.黑龙江省
黑龙江艺术类录取批次及录取院校:
(1)艺术类本科提前批次录取的院校
A段:经教育部批准的部分独立设置的本科艺术院校(含部分艺术类本科专业参照执行的少数高校)的艺术类本科专业,设置1个院校志愿。
B段:原“211工程”和“985工程”院校以及经省招委会批准的使用艺术类校考成绩进行录取的艺术类本科专业,设置1个院校志愿。
(2)艺术类本科批录取的院校
A段:使用我省艺术类专业课省级统考成绩进行录取的艺术类本科专业。
美术与设计学类、舞蹈学类和戏剧与影视学类设置 16个平行的院校志愿;
音乐学类设置 32个平行的院校志愿;
书法学专业设置 10个平行的院校志愿。
B段:除艺术类本科批 A段涵盖的艺术类本科专业外的艺术类本科专业或招生专业有特殊要求无法实行平行志愿投档模式的艺术类本科专业。
设置 2个梯度的院校志愿。
(3)艺术类高职(专科)批次录取的院校
A段:使用我省艺术类专业课省级统考成绩进行录取的艺术类专科专业。设置10个平行的院校志愿。
B段:除艺术类高职(专科)批 A段涵盖的艺术类专科专业外的艺术类专科专业。设置2个梯度的院校志愿。
附:黑龙江2022年艺术类专业录取进程见下表:
6.江苏省
江苏省教育考试院公布了2022年艺术类各批次录取安排,录取工作从7月8开始至7月31日结束,具体录取批次及时间见下表:
7.安徽省
安徽省教育考试院发布了2022年艺术类高校招生录取工作日程安排,艺术类具体录取批次及时间安排见下表:
8.江西省
江西省教育考试院发布了艺术类录取各录取批次及录取进程见下表:
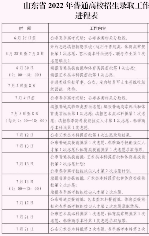
9.山东省
山东省教育考试院发布了2022年普通高校我招生录取工作进程,录取时间从6月26日开始至8月7日结束,录取批次及录取进程见下一、二、三表:
一
二
三
10.河南省
河南省教育考试院公布了2022年普通高校我招生志愿填报及录取时间,从6月26日开始至8月12日结束,录取各批次及录取进程见下图:
11.湖北省
湖北省教育考试院公布了2022年艺术类录取批次为艺术本科A梯度志愿、艺术本科A平行志愿、艺术本科B、艺术高职高专批,具体录取状态查询开始时间见下表:
12.海南省
海南省教育考试院公布了2022年艺术类录取批次、录取进程及查询时间见下表:
13.贵州省
贵州省教育考试院2022年公布了艺术类各批次录取查询时间见下表:
14.宁夏区
宁夏自治区教育考试院2022年普通本科艺术类录取查询时间从7月7日开始至8月15日结束,具体录取批次及录取进程查询时间见下图:
目前为止已经14个省市公布了录取进程,考生可以根据各省录取进程查看录取情况,也要以能过报考了院校官网或公众号查询录取情,一般情况下院校官网或院校公众号录取结果要早于本省考试院官网。
最后祝所有考生金榜题名!
感谢你的阅读!
“评论超新星投稿”
版权声明:我们致力于保护作者版权,注重分享,被刊用文章【毕业生怎么查大学成绩(2022年高考录取结果什么时间可以查询)】因无法核实真实出处,未能及时与作者取得联系,或有版权异议的,请联系管理员,我们会立即处理! 部分文章是来自自研大数据AI进行生成,内容摘自(百度百科,百度知道,头条百科,中国民法典,刑法,牛津词典,新华词典,汉语词典,国家院校,科普平台)等数据,内容仅供学习参考,不准确地方联系删除处理!;
工作时间:8:00-18:00
客服电话
电子邮件
beimuxi@protonmail.com
扫码二维码
获取最新动态
