截止目前已有20余所院校发布2022初试科目/参考书/大纲调整的通知,51考研网会持续为同学们整理更新。下面来看详细内容。
第一期更新院校有(可查看往期文章):注意啦!今年第一批!考研初试科目大改,十几所学校已发布公告!
复旦大学:软件学院吉林大学:计算机科学与技术学院北京交通大学:计算机与信息技术学院兰州大学:经济学院中南财经政法大学:经济学院、财经税务学院、工商管理学院天津财经大学天津工业大学:计算机科学与技术学院、经济管理学院浙江工商大学金融学院湖南工商大学郑州大学:电气工程学院江苏师范大学:文学院安徽农业大学:管理学大纲调整第二期更新院校有(可查看往期文章):第二批!初试科目大调整,又有院校发通知,参考书、大纲都改啦!
华中科技大学计算机学院&网络空间安全学院山东农业大学金融专硕天津工业大学计算机科学与技术学院天津商业大学中国海洋大学经济学院南京大学社会学院今天更新第三期,涉及院校有:
北京语言大学、中国人民公安大学、云南大学、南京大学、安徽财经大学、山东财经大学、浙江财经大学。详情见下文。
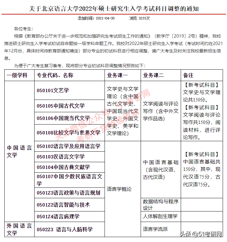
北京语言大学推进硕士研究生入学考试初试自命题按一级学科命题工作,将以下专业初试科目进行调整,报考的同学们注意调整备考专业课。
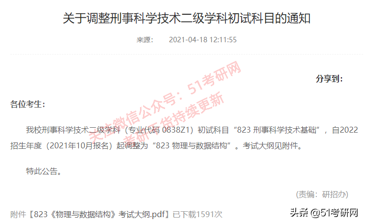
中国人民公安大学刑事科学技术二级学科(专业代码 0838Z1)初试科目“823 刑事科学技术基础”,自2022招生年度(2021年10月报名)起调整为“823 物理与数据结构”。
云南大学生命科学学院《生物学综合》(科目代码:905)和《普通生物学》(科目代码:617)的大纲进行修改。
下图为617普通生物学新版和旧版大纲对比,试卷结构没有变化,考试内容做调整,新版大纲更加详细。
南京大学地理与海洋科学学院公布了2022版的自命题科目参考书,其中815地理信息系统概论和816海洋科学导论的参考书各增加一本,如下图标注。
山东财经大学研招办官方微博发布预告称,金融、税务、保险、国际商务、资产评估五个专硕初试科目业务课一将由“303数学三”调整为“396经济类综合能力”。
浙江财经大学2022年硕士研究生招生考试部分专业学位初试统考科目的公告,和2021年的考试科目相同。学校提前说明也是考虑到让大家安心按照以下科目备考,可以说很贴心了。
安徽财经大学2022年硕士研究生招生专业目录已经开始编制,目前还未公布有变化,只是通知各院系进行统计,报考的同学们可以关注学校官网的后续动态。
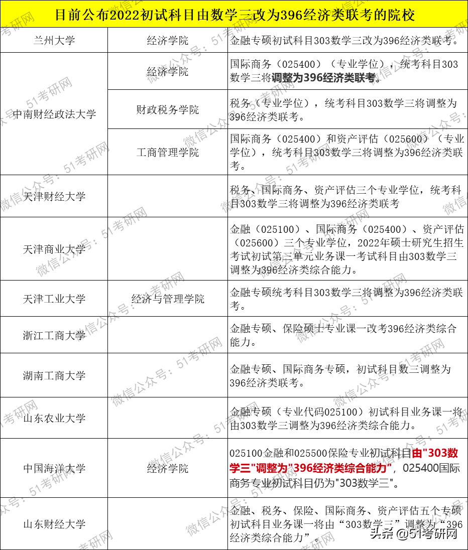
从目前已更新的调整通知来看,集中在计算机和经济专硕的初试科目调整,计算机类学硕和专硕,有不少院校都公布由自命题改为统考408,而经济类专硕如金融专硕、税务、保险等,初试科目由原来的数学三改为396经济类联考。
专业课改为统考,或同一一级学科下的多个二级学科专业课统一命题改考专业基础综合,这是趋势。
之前51考研推文有多次提过,自2020考研起,教育部鼓励招生单位初试自命题按一级学科命题,多个二级学科初试专业课考试内容相同,这样也有利于初试公平,也对考生调剂有利。
下面小编把近期所有院校进行了整理。
1、目前公布2022年初试科目由自命题改为408的院校有:
2、目前公布2022年初试科目由数学三改为396的院校有:
3、其他调整有:
以上。欢迎同学们补充~51考研网会替同学们持续关注院校动态,有新消息会及时更新的哦~
版权声明:我们致力于保护作者版权,注重分享,被刊用文章【北京语言大学研究生招生网(考研初试大调整)】因无法核实真实出处,未能及时与作者取得联系,或有版权异议的,请联系管理员,我们会立即处理! 部分文章是来自自研大数据AI进行生成,内容摘自(百度百科,百度知道,头条百科,中国民法典,刑法,牛津词典,新华词典,汉语词典,国家院校,科普平台)等数据,内容仅供学习参考,不准确地方联系删除处理!;
工作时间:8:00-18:00
客服电话
电子邮件
beimuxi@protonmail.com
扫码二维码
获取最新动态
