现在很多学校都开始集团化办学。
随之而来的是一个学校多个校区,或者分校!
多个校区和分校,总让人傻傻分不清楚,不知道各校区之间的关系,也搞不清不同校区之间在招生、教学质量上是否有差异。
今天我们就一起来梳理下那些有多个校区或分校的学校,方便面临小学升学的家长们进行选择。
合肥四十五中是合肥市首批特色初中、首批素质教育示范学校、安徽省文明单位、全国教育系统先进集体。
2013年,合肥四十五中桐城路校区改扩建工程完成,橡树湾校区建成并投入使用,2015年创办了森林城校区。合肥市第四十五中学工业区分校,原合肥市第四十四中学,2012年7月迁址至庐阳工业区官塘路办学。2015年经开区合肥四十五中芙蓉分校、2016年肥东县合肥四十五中宝翠园分校开始招生。从以上这些信息不难看出,45中有3个校区:本部、橡树湾和森林城。其他分校并不是45中统一管理的,即是挂牌,师资力量、管理方式都是相对独立的。
45中各校之间也尤以本部、橡树湾和森林城几个校区中考成绩比较优异!
48中有4个校区:
芜湖路东校区、芜湖路西校区、望湖校区和嘉陵江路中学。
2011年,为顺应滨湖新区的快速发展,合肥市第四十八中学滨湖校区成为独立法人单位。2017年西递中学纳入48中教育集团,正式对外招生。和45中类似,48中目前也是本部的教学水平明显高于其他校区。
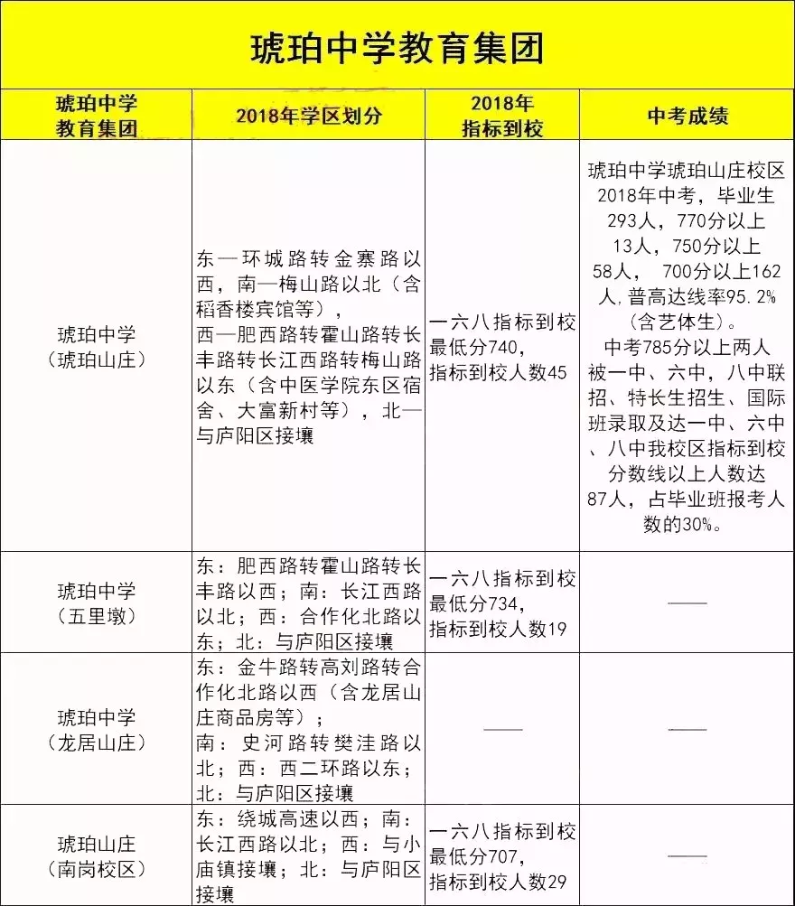
2016年,琥珀中学教育集团成立。
集团由琥珀山庄校区、五里墩校区、南岗校区和龙居山庄校区共同组成。
从指标到校的分数划分来看,琥珀中学琥珀山庄校区明显高于其他校区,这也间接说明了琥珀山庄校区的教学质量相对较高。
寿春中学是我们提到比较多的民办校。
虽然寿春不是教育集团,但是目前合肥寿春两个校区(南国寿春(本部)+滨湖寿春),一个合作办学的校区(新站寿春),教学质量都是有目共睹,甚至超过很多公办校。
需要注意的是,新站寿春既有学区划分,同时也有一些学区外的班级设置。
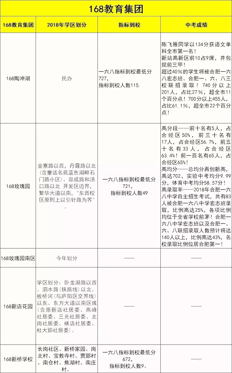
之前我们曾分析过168中教育集团旗下的学校。
随着今年168玫瑰园学校教育集团的成立,以及莲花小学新年校区划入168玫瑰园学校,168玫瑰园学校的覆盖范围得到进一步扩大。
不过初中校区中,也只有168陶冲湖是民办校,其他都是有学区的公办校。
在教学上,168陶冲湖学校和168玫瑰园学校是相对比较不错的。其他几所由168托管的学校相对年轻,教学水平还有待验证!
从指标到校的分数上可以看出,46中本部比46中南区和海恒分校的指标到校分都要高,同样也说明了46中本部的成绩要比46中南区和海恒分校要好。
海恒分校是原来的60中,四十六中本部的副校长担任四十六中海恒分校校长,发展还比较缓慢。
50中各教育集团、各分校的关系我们之前也细致的分析过。
比较不错的是50中东校,含西园校区和望江路校区,其中西园校区又比望江路校区要好;其次是50中西校,再到50中新校天鹅湖校区。
总体来说,50中各校区都是比较优质的学校。
从以上的分析中不难看出,多数学校的教学都是本部优于其他校区,本部优于分校。很多分校因为是集团化办学的成果,并不共享师资。
但是有的学校,各校区、各分校之间的差距逐渐缩小,也体现了集团化办学的成果。
需要提醒家长的是,在给孩子选择初中的时候,需要了解清楚各校区之间的关系,特别是在考虑购买学区房的时候,不能单纯以“名校”帽子作为判断标准。更多的,要以数字说话。
版权声明:我们致力于保护作者版权,注重分享,被刊用文章【合肥168陶冲湖学校(合肥45中)】因无法核实真实出处,未能及时与作者取得联系,或有版权异议的,请联系管理员,我们会立即处理! 部分文章是来自自研大数据AI进行生成,内容摘自(百度百科,百度知道,头条百科,中国民法典,刑法,牛津词典,新华词典,汉语词典,国家院校,科普平台)等数据,内容仅供学习参考,不准确地方联系删除处理!;
工作时间:8:00-18:00
客服电话
电子邮件
beimuxi@protonmail.com
扫码二维码
获取最新动态
