2020年普通类平行志愿在浙招生计划

(以上计划均以各省市区教育考试院公布资料为准)
注:人民武装学院行政管理专业(人民武装方向)招生计划70名,报考代码为0037。
普通类提前批(三位一体)(院校代码0004)
普通类提前批(定向)(院校代码0222)
地方专项计划
计划招生49名 (院校代码0004,具体招生计划详见浙江省教育考试院招生计划书)
普通类(院校代码0004)
普通类(金职院教学点)(院校代码0130)
艺术类
体育类 (院校代码0004)
高职单独考试(院校代码0004)
01
浙江农林大学2020年浙江省
招生计划
浙江农林大学2020年定向培养
招生计划
02
浙江省各招生类别院校代码如下:
1.基层卫生人才定向:0312
2.三位一体:0012;
3.地方专项计划:0012;
4.普通类:0012
注:1.招生计划以浙江省教育考试院最终公布的招生计划为准。
2.考生自主选择的选考科目需符合专业选考科目要求方能报考。
2020年在浙江省普通类、普通类提前(地方专项)、艺术类招生计划表
普通类提前
普通类
注:括号内计划为三位一体招生计划
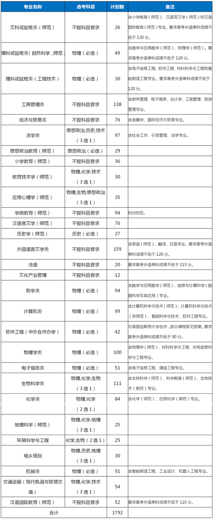
普通类
2020年浙江省招生计划(统一高考)
2020年浙江省招生计划(三位一体)
2020年浙江省招生计划(单独考试)
浙江越秀外国语学院2020年招生总计划5233人,其中省内普通本科2317人,三位一体本科230人,专升本计划800人,单独考试本科95人,省外普通本科1141人,省内普通专科430人,单独考试专科150人,省外普通专科70人。
0 1
2020年 浙江省 本科(非定向) 招生计划
0 2
2020年 浙江省 专科(非定向) 招生计划
0 3
2020年 浙江省 定向 招生计划
2020年,嘉兴学院在浙江省内计划招收1975人,包括本科1735人(其中普通招生1593人,地方专项12人、基层卫生30人、三位一体100人),专科240人。
衢州学院2020年本科分省分专业招生计划表
衢州学院2020年高职分省分专业招生计划表
衢州学院2020年招生专业选考科目范围
(浙江省)
2020年宁波财经学院普通类招生计划(浙江省)
2020年宁波财经学院艺术类招生计划(浙江省)
注:上述计划不包括2019级预科生转入73人。
注:
1.各专业(类)准确招生批次及计划以各省(自治区)招生主管部门公布的为准。
2.每学年实际学费按注册专业学费与实际修读学分的学分学费之和结算,以浙江省价格主管部门规定标准为准。
注:上述计划包含三位一体招生计划:计算机类20名、会计学15名、金融学15名。
浙江省各招生类别院校代码如下:
1.基层卫生人才定向:0256;
2.三位一体:0116;
3.普通类:0116.
注:1.招生计划以浙江省教育考试院最终公布的招生计划为准。
2.考生自主选择的选考科目需符合专业选考科目要求方能报考。
注:
1.英语、英语(学前教育特色班)、翻译、商务英语专业要求英语单科成绩不低于100分,参加“三位一体”综合评价招生的英语(空中乘务特色班)专业要求英语单科成绩不低于95分。
2.最终以浙江省教育考试院公布的信息为准。
一、普通类提前批
二、普通类平行录取
三、艺术类第二批
四、面向中职单考单招
(以上图文资料来源于网络,侵删)
更多高考及志愿填报相关资讯
请关注翼学长教育~
版权声明:我们致力于保护作者版权,注重分享,被刊用文章【同济大学浙江学院学费(最全整理)】因无法核实真实出处,未能及时与作者取得联系,或有版权异议的,请联系管理员,我们会立即处理! 部分文章是来自自研大数据AI进行生成,内容摘自(百度百科,百度知道,头条百科,中国民法典,刑法,牛津词典,新华词典,汉语词典,国家院校,科普平台)等数据,内容仅供学习参考,不准确地方联系删除处理!;
工作时间:8:00-18:00
客服电话
电子邮件
beimuxi@protonmail.com
扫码二维码
获取最新动态
