导读:山东省面临2020年新高考元年,山东省招生考试院发布的《山东省2020年普通高校招生考试录取政策和志愿填报百问百答》,非常详细的阐述了新高考的录取政策及志愿填报的注意事项,当然部分专业术语也很多,很多家长看得云里雾里。本文独家解读,针对2020志愿填报最具价值的三大点。
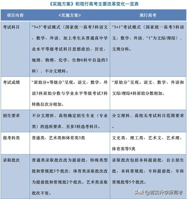
《实施方案》“四大变化”
第一:不再划定本、专科分数线
山东新高考划线不再分本、专科线,而是采取分段划线的办法,根据考生高考总成绩,划定普通一段线、二段线。其中,一段线按照普通类本科招生计划数的1:1.2划定;二段线按照普通类本、专科招生计划总数和生源情况划定,为考生参与录取的最低控制线;特殊类型招生控制线按照普通类本科计划的1:0.5划定。实际上,新高考只是志愿填报模式的改变,其他的很多内容还是不变的。比如这个一段线1:1.2划线,跟原来的本科线实际上是一个意思,意味着仍然有20%的考生将滑离本科档,本科没有大学上,只能上专科高职或者复读。
所以,大家不要以为划进一段线就可以上本科了!2017年浙江新高考第一年,大量的530-560分考生因为志愿填报过高或报错专业,或滑档或退档,只能无奈地选择复读或接受专科院校。即便是大家都填得百分百准确,仍然要有20%的考生与本科失之交臂。所以,志愿填报仍然要把“有效性”放在首位,别以为乱战可以出机会。
第二:“专业(专业类)+学校”志愿,不存在专业调剂
山东新高考普通类的常规批志愿填报及投档的基本单位由“院校”改变为“专业(专业类)+学校”。原来的模式下考生被投档到院校后,可能被调剂到该院校的其他专业;“专业(专业类)+学校”的模式下,考生直接被投档到了学校的具体专业上,不存在专业调剂。这也意味着,考生可以按照自己的兴趣特长,优先从专业角度选择高校并填报志愿,避免了以往被调剂到不喜欢专业的遗憾。
山东新高考设置不超过96个志愿,虽没有强制要求必须“填满”,但对于考生而言,多填一个就会多一个机会;对院校而言,多填一个志愿,自家开设的专业,就减少了征集机会。当然志愿填报的方式可以有很多种方式,如果考生有明确目标专业,也可以同时填报多个院校的同一个专业,更大概率能录取到心仪的专业进行深造;如果考生没有明确的目标专业,可以根据院校、城市、专业等等不同维度进行综合选择。
参加我省今年“新高考”填报志愿时,考生可分析对照院校往年招生专业录取投档情况,参照分析往年的投档位次、录取专业平均分、最低分,以及2020年考生高考成绩位次及高考成绩总分一分一段表等信息。根据自己的位次,参考往年的录取情况,做一个大致定位。但同时也应认识到,往年的录取情况是在文理分科、以院校为单位的投档录取模式下的录取结果,改革后新的录取模式下,可能会存在一定的变化。今年高考取消了文理分科,单纯用考生高考成绩位次对应往年的专业录取位次,存在很大的不确定性,所以应理性参考往年的录取数据信息。
第三:看清高校专业要求,理性选科
考生学业水平等级考试科目必须符合报考高校专业的要求方能填报,例如北京大学的“数学类”专业,选考科目要求为“物理(1门科目考生必须选考方可报考)”,则选考了物理科目的考生才有资格报考。新高考推行后,对于高一学生和家长的选科压力也是与日倍增,由于选科直接影响了报考院校专业的入学门槛,建议高一的学生和家长理性选科,不要一味只看院校专业的选科要求,同时兼顾学生的兴趣/能力/价值观等多维度。三年的学习如果选择学生没有兴趣的科目,放弃“优势”学科,同样会遗憾终生。
高考加油
版权声明:我们致力于保护作者版权,注重分享,被刊用文章【2017山东高考招生院(#2020山东新高考解读)】因无法核实真实出处,未能及时与作者取得联系,或有版权异议的,请联系管理员,我们会立即处理! 部分文章是来自自研大数据AI进行生成,内容摘自(百度百科,百度知道,头条百科,中国民法典,刑法,牛津词典,新华词典,汉语词典,国家院校,科普平台)等数据,内容仅供学习参考,不准确地方联系删除处理!;
工作时间:8:00-18:00
客服电话
电子邮件
beimuxi@protonmail.com
扫码二维码
获取最新动态
